ASTM E1776-22
(Guide)Standard Guide for Development of Fire-Risk-Assessment Standards
Standard Guide for Development of Fire-Risk-Assessment Standards
SIGNIFICANCE AND USE
4.1 This guide is intended for use by those undertaking the development of fire-risk-assessment standards. Such standards are expected to be useful to manufacturers, architects, specification writers, and authorities having jurisdiction.
4.2 As a guide, this document provides information on an approach to the development of a fire-risk-assessment standard; fixed procedures are not established. Limitations of data, available tests and models, and scientific knowledge can constitute significant constraints on the fire-risk-assessment procedure and associated standard.
4.3 While the focus of this guide is on developing fire-risk-assessment standards for products, the general concepts presented also can be applied to processes, activities, occupancies, and buildings.
SCOPE
1.1 This guide covers the development of fire-risk-assessment standards.
1.2 This guide is directed toward development of standards that will provide procedures for assessing fire risks harmful to people, property, or the environment.
1.3 This standard does not purport to address all of the safety concerns, if any, associated with its use. It is the responsibility of the user of this standard to establish appropriate safety, health, and environmental practices and determine the applicability of regulatory limitations prior to use.
1.4 This standard is used to establish a means of combining the potential for harm in fire scenarios with the probabilities of occurrence of those scenarios. Assessment of fire risk using this standard depends upon many factors, including the manner in which the user selects scenarios and uses them to represent all scenarios relevant to the application. This standard cannot be used to assess fire risk if any specifications are different from those contained in the standard.
1.5 This fire standard cannot be used to provide quantitative measures.
1.6 This international standard was developed in accordance with internationally recognized principles on standardization established in the Decision on Principles for the Development of International Standards, Guides and Recommendations issued by the World Trade Organization Technical Barriers to Trade (TBT) Committee.
General Information
- Status
- Published
- Publication Date
- 31-Jan-2022
- Technical Committee
- E05 - Fire Standards
- Drafting Committee
- E05.33 - Fire Safety Engineering
Relations
- Effective Date
- 01-Jan-2024
- Effective Date
- 15-Dec-2018
- Effective Date
- 01-Mar-2018
- Effective Date
- 01-Aug-2015
- Effective Date
- 01-Aug-2015
- Effective Date
- 01-Feb-2015
- Effective Date
- 01-Oct-2014
- Effective Date
- 15-Aug-2014
- Effective Date
- 01-Aug-2014
- Effective Date
- 01-Jul-2014
- Effective Date
- 01-Apr-2013
- Effective Date
- 15-Dec-2012
- Effective Date
- 01-Nov-2012
- Effective Date
- 01-Oct-2012
- Effective Date
- 01-Aug-2010
Overview
ASTM E1776-22: Standard Guide for Development of Fire-Risk-Assessment Standards provides a comprehensive framework for creating fire-risk-assessment standards. Developed by ASTM International, this guide supports manufacturers, architects, specification writers, and regulatory authorities in establishing effective procedures to assess fire risks associated with products, processes, activities, occupancies, and buildings. Rather than prescribing fixed procedures, the standard offers an adaptable approach for addressing diverse fire-risk scenarios and associated uncertainties.
This guide aims to facilitate the development of standards that combine potential harm from fire scenarios with the probabilities of those scenarios' occurrence. While focused primarily on products, the principles can also be applied to broader contexts involving buildings and environmental risks. The standard underscores the importance of scientific rigor, explicit documentation, and consideration of limitations in data or available testing methods.
Key Topics
- Purpose and Scope
- Intended for use by those developing fire-risk-assessment standards to address risks to people, property, and the environment.
- Can be adapted for products, processes, activities, and overall building safety assessments.
- Procedure for Standard Development
- Emphasizes clear definition of the product/class studied, relevant fire scenarios, assumptions, procedural structure, and limitations.
- Requires explicit and quantitative assembly of information for robust fire-risk analysis.
- Significance of Scientific Validity
- Stresses the need for procedures and data to be scientifically justified and relevant to the intended risk questions.
- When data gaps exist, nonstandardized procedures must be thoroughly documented if used.
- Fire Hazard vs. Fire Risk
- Differentiates between fire hazard (performance in a specific fire scenario) and fire risk (hazard weighted by probability of scenario occurrence).
- Scenario Analysis
- Advocates grouping large numbers of possible fire scenarios into classes for manageability and utility.
- Utilizes representative scenarios for hazard and risk estimation.
- Documentation and Data Sources
- Recommends detailed documentation of test methods, data collection, calculation assumptions, and model limitations.
- Sources may include national incident databases, special studies, or fire test responses relevant to specific products.
Applications
ASTM E1776-22 is valuable for a range of stakeholders involved in fire safety and product assurance:
- Manufacturers designing or introducing products that must comply with fire safety regulations can use this standard as a blueprint for assessing and documenting fire risks.
- Architects and Specification Writers benefit by using risk-assessment-based standards to select materials and products for facilities with known levels of fire safety performance.
- Regulatory Authorities can adopt these procedures to evaluate compliance with fire safety codes and inform public policy decisions.
- Researchers and Analysts apply its principles for scenario selection, data interpretation, and communicating findings relevant to fire impact on people, property, and the environment.
- Environmental and Safety Officers utilize these assessments when evaluating the broader impacts of products or processes, such as potential harm to surrounding plant, animal, or human populations.
This standard enhances the consistency, transparency, and reliability of fire-risk assessments, promoting a risk-based approach that aligns with modern performance-based fire protection engineering.
Related Standards
- ASTM E176 - Terminology of Fire Standards: Provides definitions for terms used in ASTM fire standards.
- ASTM E1546 - Guide for Development of Fire-Hazard-Assessment Standards: Complements E1776 by focusing on fire hazard assessment specifically.
- NFPA 557 - Standard for Determination of Fire Loads for Use in Structural Fire Protection Design: Offers methodologies for determining fire loads and densities.
- ISO 13943 - Fire Safety - Vocabulary: Internationally recognized reference for fire safety terminology.
- SFPE Engineering Guide to Performance-Based Fire Protection - Guidance for fire-protection engineering using performance-based principles.
Keywords: fire risk assessment, fire-risk standards, ASTM E1776-22, fire hazard, fire safety, fire scenario, product safety, building safety, risk-based fire protection, scenario analysis, regulatory compliance
Buy Documents
ASTM E1776-22 - Standard Guide for Development of Fire-Risk-Assessment Standards
REDLINE ASTM E1776-22 - Standard Guide for Development of Fire-Risk-Assessment Standards
Get Certified
Connect with accredited certification bodies for this standard

NSF International
Global independent organization facilitating standards development and certification.
CIS Institut d.o.o.
Personal Protective Equipment (PPE) certification body. Notified Body NB-2890 for EU Regulation 2016/425 PPE.

Kiwa BDA Testing
Building and construction product certification.
Sponsored listings
Frequently Asked Questions
ASTM E1776-22 is a guide published by ASTM International. Its full title is "Standard Guide for Development of Fire-Risk-Assessment Standards". This standard covers: SIGNIFICANCE AND USE 4.1 This guide is intended for use by those undertaking the development of fire-risk-assessment standards. Such standards are expected to be useful to manufacturers, architects, specification writers, and authorities having jurisdiction. 4.2 As a guide, this document provides information on an approach to the development of a fire-risk-assessment standard; fixed procedures are not established. Limitations of data, available tests and models, and scientific knowledge can constitute significant constraints on the fire-risk-assessment procedure and associated standard. 4.3 While the focus of this guide is on developing fire-risk-assessment standards for products, the general concepts presented also can be applied to processes, activities, occupancies, and buildings. SCOPE 1.1 This guide covers the development of fire-risk-assessment standards. 1.2 This guide is directed toward development of standards that will provide procedures for assessing fire risks harmful to people, property, or the environment. 1.3 This standard does not purport to address all of the safety concerns, if any, associated with its use. It is the responsibility of the user of this standard to establish appropriate safety, health, and environmental practices and determine the applicability of regulatory limitations prior to use. 1.4 This standard is used to establish a means of combining the potential for harm in fire scenarios with the probabilities of occurrence of those scenarios. Assessment of fire risk using this standard depends upon many factors, including the manner in which the user selects scenarios and uses them to represent all scenarios relevant to the application. This standard cannot be used to assess fire risk if any specifications are different from those contained in the standard. 1.5 This fire standard cannot be used to provide quantitative measures. 1.6 This international standard was developed in accordance with internationally recognized principles on standardization established in the Decision on Principles for the Development of International Standards, Guides and Recommendations issued by the World Trade Organization Technical Barriers to Trade (TBT) Committee.
SIGNIFICANCE AND USE 4.1 This guide is intended for use by those undertaking the development of fire-risk-assessment standards. Such standards are expected to be useful to manufacturers, architects, specification writers, and authorities having jurisdiction. 4.2 As a guide, this document provides information on an approach to the development of a fire-risk-assessment standard; fixed procedures are not established. Limitations of data, available tests and models, and scientific knowledge can constitute significant constraints on the fire-risk-assessment procedure and associated standard. 4.3 While the focus of this guide is on developing fire-risk-assessment standards for products, the general concepts presented also can be applied to processes, activities, occupancies, and buildings. SCOPE 1.1 This guide covers the development of fire-risk-assessment standards. 1.2 This guide is directed toward development of standards that will provide procedures for assessing fire risks harmful to people, property, or the environment. 1.3 This standard does not purport to address all of the safety concerns, if any, associated with its use. It is the responsibility of the user of this standard to establish appropriate safety, health, and environmental practices and determine the applicability of regulatory limitations prior to use. 1.4 This standard is used to establish a means of combining the potential for harm in fire scenarios with the probabilities of occurrence of those scenarios. Assessment of fire risk using this standard depends upon many factors, including the manner in which the user selects scenarios and uses them to represent all scenarios relevant to the application. This standard cannot be used to assess fire risk if any specifications are different from those contained in the standard. 1.5 This fire standard cannot be used to provide quantitative measures. 1.6 This international standard was developed in accordance with internationally recognized principles on standardization established in the Decision on Principles for the Development of International Standards, Guides and Recommendations issued by the World Trade Organization Technical Barriers to Trade (TBT) Committee.
ASTM E1776-22 is classified under the following ICS (International Classification for Standards) categories: 01.120 - Standardization. General rules; 13.220.01 - Protection against fire in general. The ICS classification helps identify the subject area and facilitates finding related standards.
ASTM E1776-22 has the following relationships with other standards: It is inter standard links to ASTM E176-24, ASTM E176-18a, ASTM E176-18, ASTM E176-15a, ASTM E176-15ae1, ASTM E176-15, ASTM E176-14c, ASTM E176-14b, ASTM E176-14a, ASTM E176-14, ASTM E176-13, ASTM E176-12b, ASTM E176-12a, ASTM E176-12, ASTM E176-10a. Understanding these relationships helps ensure you are using the most current and applicable version of the standard.
ASTM E1776-22 is available in PDF format for immediate download after purchase. The document can be added to your cart and obtained through the secure checkout process. Digital delivery ensures instant access to the complete standard document.
Standards Content (Sample)
This international standard was developed in accordance with internationally recognized principles on standardization established in the Decision on Principles for the
Development of International Standards, Guides and Recommendations issued by the World Trade Organization Technical Barriers to Trade (TBT) Committee.
Designation: E1776 − 22 An American National Standard
Standard Guide for
Development of Fire-Risk-Assessment Standards
This standard is issued under the fixed designation E1776; the number immediately following the designation indicates the year of
original adoption or, in the case of revision, the year of last revision. A number in parentheses indicates the year of last reapproval. A
superscript epsilon (´) indicates an editorial change since the last revision or reapproval.
1. Scope 2.2 Other Documents:
NFPA557 Standard for Determination of Fire Loads for Use
1.1 This guide covers the development of fire-risk-
in Structural Fire Protection Design
assessment standards.
ISO 13943 Fire Safety – Vocabulary
1.2 This guide is directed toward development of standards
SFPE Engineering Guide to Performance-Based Fire
that will provide procedures for assessing fire risks harmful to
Protection, Society of Fire Protection Engineers and
people, property, or the environment. 5
NFPA, Quincy, MA, 2000
1.3 This standard does not purport to address all of the
3. Terminology
safety concerns, if any, associated with its use. It is the
responsibility of the user of this standard to establish appro-
3.1 Definitions—See E176, Terminology of Fire Standards
priate safety, health, and environmental practices and deter-
and ISO 13943, Fire Safety – Vocabulary. In case of conflict,
mine the applicability of regulatory limitations prior to use.
the definitions in Terminology E176 shall prevailE176.
1.4 This standard is used to establish a means of combining
4. Significance and Use
the potential for harm in fire scenarios with the probabilities of
occurrence of those scenarios.Assessment of fire risk using this
4.1 This guide is intended for use by those undertaking the
standard depends upon many factors, including the manner in
development of fire-risk-assessment standards. Such standards
which the user selects scenarios and uses them to represent all
are expected to be useful to manufacturers, architects, specifi-
scenarios relevant to the application. This standard cannot be
cation writers, and authorities having jurisdiction.
used to assess fire risk if any specifications are different from
4.2 As a guide, this document provides information on an
those contained in the standard.
approach to the development of a fire-risk-assessment stan-
1.5 This fire standard cannot be used to provide quantitative
dard; fixed procedures are not established. Limitations of data,
measures.
available tests and models, and scientific knowledge can
constitute significant constraints on the fire-risk-assessment
1.6 This international standard was developed in accor-
procedure and associated standard.
dance with internationally recognized principles on standard-
ization established in the Decision on Principles for the
4.3 While the focus of this guide is on developing fire-risk-
Development of International Standards, Guides and Recom-
assessment standards for products, the general concepts pre-
mendations issued by the World Trade Organization Technical
sented also can be applied to processes, activities, occupancies,
Barriers to Trade (TBT) Committee.
and buildings.
2. Referenced Documents 5. Key Elements
5.1 This guide uses as its key elements the following:
2.1 ASTM Standards:
E176 Terminology of Fire Standards 5.1.1 The purpose of a fire-risk-assessment standard is to
provide a standardized procedure for assembling a compilation
E1546 Guide for Development of Fire-Hazard-Assessment
Standards of information relevant to the fire risk of a product under
specific conditions of use.
5.1.2 The information assembled shall be relevant to the
purpose of assessing the fire risk of the specific designated
ThisguideisunderthejurisdictionofASTMCommitteeE05onFireStandards
and is the direct responsibility of Subcommittee E05.33 on Fire Safety Engineering. product within the range of all relevant fire scenarios.
Current edition approved Feb. 1, 2022. Published March 2022. Originally
published in 1996. Last previous edition approved in 2016 as E1776 – 16. DOI:
10.1520/E1776-22. Available from National Fire Protection Association (NFPA), 1 Batterymarch
For referenced ASTM standards, visit the ASTM website, www.astm.org, or Park, Quincy, MA 02169-7471, http://www.nfpa.org.
contact ASTM Customer Service at service@astm.org. For Annual Book of ASTM Available from International Organization for Standardization (ISO), 1 rue de
Standards volume information, refer to the standard’s Document Summary page on Varembé, Case postale 56, CH-1211, Geneva 20, Switzerland, http://www.iso.ch.
the ASTM website. Available from NFPA, 1 Batterymarch Park, Quincy, MA 02169–7471.
Copyright © ASTM International, 100 Barr Harbor Drive, PO Box C700, West Conshohocken, PA 19428-2959. United States
E1776 − 22
5.1.3 The information assembled shall be explicit and quan- fire-hazard measures but also incorporates the probability of
titative. It shall provide a sufficiently thorough examination of occurrence of each fire scenario and addresses all relevant fire
theproduct’sfireriskundertheconditionsdefinedbythescope scenarios.
of the specific standard so as to permit valid choices and 6.1.2 Because the number of distinguishable relevant fire
scenarios in any fire-risk assessment is usually unmanageably
decisions with respect to the fire risk of that product.
large, it will normally be necessary for fire scenarios to be
5.1.4 A persuasive scientific case must be made in the
grouped into classes for purposes of analysis. This may make
documentation of a specific fire-risk-assessment standard that
the fire-risk assessment less product-specific or less specific to
the procedures, data, and risk measures specified by the
conditions of use than would be true of a fire-hazard assess-
standard will address questions about a product’s fire risk with
ment.
sufficient accuracy and validity that a more thorough assess-
6.1.3 Some existing fire-risk-assessment models and calcu-
ment procedure would not materially alter any decisions that
lation procedures define fire risk as the sum over all fire
are to be made based on the standard. If such a case cannot be
scenario classes of the probability-weighted fire hazard for that
made for all products to be addressed, then the risk assessment
fire scenario class. In such an approach:
shall specify those conditions under which a more thorough
6.1.3.1 The fire scenarios in each fire scenario class shall be
fire-risk-assessment procedure is to be used.
very similar with respect to those characteristics that determine
5.1.5 The absence of a data source, test method, or calcu-
fire hazard.
lation procedure of sufficient scope and proven validity to
6.1.3.2 Each fire scenario class will have a probability (P)
i
supporttheneedsofaparticularfire-risk-assessmentprocedure
that represents the likelihood of a fire corresponding to a
does not, by itself, provide a sufficient justification for the use
scenario in that class.
of a data source, test method, or calculation procedure of lesser
6.1.3.3 For each fire scenario class, a specific fire scenario
scope or unproven validity. It is recognized that fire-risk
shall be chosen as representative of the class, so that the fire
assessments of such products may need to be performed in any
hazard for that specific fire scenario can be used as a valid
event, using relevant nonstandardized procedures. When such
estimate of H, the fire hazard of the fire scenario class. This is
i
nonstandardizedorunvalidatedproceduresareused,thedetails
defined as the probability-weighted mean fire hazard for all the
shall be included to such an extent that the procedures become
specific fire scenarios in the fire scenario class, a quantity that
standardized only for use within the specified fire-risk-
cannot be directly calculated.
assessment procedure through final publication of the fire-risk-
6.1.3.4 If this structure is adopted, then the relationship
assessment standard document.
between fire risk measure and fire hazard measure is given by
5.1.6 Among the possible significant outcomes of a fire-risk
the following formula:
assessment are a revelation that a product produces either an
Risk 5 P 3H (1)
~ !
(i i i
increase, no increase, or a decrease in fire risk on some or all
risk measures and for all or some of the scenarios specified by
where:
the standard relative to another product or relative to baseline
H = hazard for representative scenario of scenario class i,
i
risk values for those measures and scenarios. These baseline
i = 1, ., n and
values may or may not be derived from fire-risk assessment of
P = probability of scenario class i, i = 1, ., n.
i
products already in use. However, when the product is pro-
6.1.4 For a fire-risk-assessment standard, this formula
posed for an existing use, the appropriate baseline for com-
showsthatafire-risk-assessmentproceduremaybeconstructed
parison is existing products having the same use. For example,
from a fire-hazard-assessment procedure, a valid structure of
if a product’s risk is uniformly rated greater than the reference
fire scenario class and representative fire scenarios by class,
values on all comparisons specified by the standard, then the
and valid sources for fire scenario class probability data.
overall fire-risk assessment of the product will be greater than
the fire risk of the baseline (or product in use).
7. Fire Risk-Assessment Standards
5.1.7 If the assessment shows that the product is not
7.1 Fire-risk-assessment standards shall conform in style
uniformly rated higher than, equivalent to, or less than the
and content to the ASTM Form and Style Manual .
other product(s) or the baseline for all risk measures, and
reflecting all scenarios specified by the standard, then the
7.2 Fire-risk-assessment standards shall include sections
implications of the fire risk assessment for product evaluation entitled: Scope, Significance and Use, Terminology, and Pro-
will not be clear without the development of appropriate
cedure. The sections shall be numbered and arranged in that
decision rules. Such rules would determine the overall risk, order.
giving appropriate weighting to each risk measure. 7.2.1 Scope—The statement in the Scope should clearly
state:
7.2.1.1 The product or class of products of interest,
6. Relationship Between Fire Hazard and Fire Risk
7.2.1.2 The fire scenario classes and representative fire
6.1 It is important to differentiate between fire hazard and
scenarios included in the standard,
fire risk. The relationship is as follows:
6.1.1 A fire-hazard measure addresses the expected perfor-
mance of a product for a particular fire scenario, including
Available from ASTM International, 100 Barr Harbor Drive, West
designated conditions of use. A fire-risk measure incorporates Conshohocken, PA 19428.
E1776 − 22
7.2.1.3 The assumptions used in the standard, 8.1.1 Possible sources of harm to people, directly or
indirectly, include toxic (narcotic or irritant) substances pro-
7.2.1.4 The structure of the fire-risk-assessment procedure,
duced by a fire, thermal insults (heat stress and burns) due to
including test methods, models, other calculation procedures,
convected and radiant flux, obscuration of vision by smoke
data sources, fire hazard measures, fire risk measures, and any
(which may interfere with the ability to escape), oxygen
other evaluation criteria or procedures used, and
depletion, and structural damage leading to traumatic injury.
7.2.1.5 Any limitations on the application of the standard,
8.1.2 Possible sources of harm to property include direct
such as the manner, form, or orientation in which the product
damage to contents, furnishings, structure, or other installed or
is incorporated within an assembly, geometric restrictions
moveable combustibles, from heat, corrosive smoke, soot or
essential to use of the product, the quantity of product in use,
firefighting, and indirect damage as a consequence of business
the end use of the product, and the type of occupancy to which
interruption or other adverse effects on the ability of the
the standard is applicable.
property to be used for its designed purposes.
7.2.2 Significance and Use:
8.1.3 Harm to the environment includes direct harm to
7.2.2.1 The major uses and any limitations of the standard
animals or plant life located outside the property of origin, and
fire-risk-assessment procedure should be clearly described,
indirect harm to people, animals, plant life, or property as a
including an explicit description of the extent to which the
result of contamination of air, water, or adjacent land.
included fire scenario classes and representative fire scenarios,
8.1.4 The fire risk of a product depends on its properties,
in 7.2.1.2, constitute all the relevant fire scenario classes and
howitisused,andthecontextinwhichitisused,includingthe
representative fire scenarios for the product (class) and occu-
number and characteristics of people potentially exposed and
pancy type addressed by the standard.
the value and fragility of property exposed to a fire involving
7.2.2.2 The significance of the assessment to users shall be
the product. Therefore, a fire-risk-assessment procedure for a
clearly stated.
particular product should describe the product, how it is used,
7.2.3 Terminology—Terms unique to the fire-risk-
and its context of use.
assessment standard shall be clearly defined. Standard terms as
8.2 Development of a Fire-Risk-Assessment Standard—The
defined in Terminology E176 shall be used.
steps to follow in developing a fire-risk-assessment standard
7.2.4 Procedure:
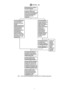
are as follows. Fig. 1 graphically displays the steps to be
7.2.4.1 This section shall include detailed descriptions of
pursued, where the left side shows steps for fire-hazard
the fire-risk-assessment procedure and its component parts,
assessment,inaccordancewithGuideE1546,andtherightside
including test methods, calculation procedures, scenario
shows steps for fire-risk assessment, in accordance with this
description, data sources, and evaluation criteria or procedures.
standard.
7.2.4.2 Where sources for data on fire experience or expert
8.2.1 Define the scope (for example, the product(s) or
judgment are cited, the procedures for assembling the data and
product class of interest, and where and how the products are
the accuracy, precision, and reliability of the data shall be
used),
documented. The data shall be accessible to personnel con-
8.2.2 Identify the measure of fire effect to be used in
ducting or reviewing the fire-risk assessment.
defining fire hazard and fire ris
...
This document is not an ASTM standard and is intended only to provide the user of an ASTM standard an indication of what changes have been made to the previous version. Because
it may not be technically possible to adequately depict all changes accurately, ASTM recommends that users consult prior editions as appropriate. In all cases only the current version
of the standard as published by ASTM is to be considered the official document.
Designation: E1776 − 16 E1776 − 22 An American National Standard
Standard Guide for
Development of Fire-Risk-Assessment Standards
This standard is issued under the fixed designation E1776; the number immediately following the designation indicates the year of
original adoption or, in the case of revision, the year of last revision. A number in parentheses indicates the year of last reapproval. A
superscript epsilon (´) indicates an editorial change since the last revision or reapproval.
1. Scope
1.1 This guide covers the development of fire-risk-assessment standards.
1.2 This guide is directed toward development of standards that will provide procedures for assessing fire risks harmful to people,
property, or the environment.
1.3 This standard does not purport to address all of the safety concerns, if any, associated with its use. It is the responsibility
of the user of this standard to establish appropriate safety safety, health, and healthenvironmental practices and determine the
applicability of regulatory limitations prior to use.
1.4 This standard is used to establish a means of combining the potential for harm in fire scenarios with the probabilities of
occurrence of those scenarios. Assessment of fire risk using this standard depends upon many factors, including the manner in
which the user selects scenarios and uses them to represent all scenarios relevant to the application. This standard cannot be used
to assess fire risk if any specifications are different from those contained in the standard.
1.5 This fire standard cannot be used to provide quantitative measures.
1.6 This international standard was developed in accordance with internationally recognized principles on standardization
established in the Decision on Principles for the Development of International Standards, Guides and Recommendations issued
by the World Trade Organization Technical Barriers to Trade (TBT) Committee.
2. Referenced Documents
2.1 ASTM Standards:
E176 Terminology of Fire Standards
E1546 Guide for Development of Fire-Hazard-Assessment Standards
2.2 Other Documents:
NFPA 557 Standard for Determination of Fire Loads for Use in Structural Fire Protection Design
ISO 13943 Fire Safety – Vocabulary
SFPE Engineering Guide to Performance-Based Fire Protection, Society of Fire Protection Engineers and NFPA, Quincy, MA,
ISO 13943 Fire Safety – Vocabulary
This guide is under the jurisdiction of ASTM Committee E05 on Fire Standards and is the direct responsibility of Subcommittee E05.33 on Fire Safety Engineering.
Current edition approved June 1, 2016Feb. 1, 2022. Published July 2016March 2022. Originally published in 1996. Last previous edition approved in 20072016 as
E1776 – 13.E1776 – 16. DOI: 10.1520/E1776-16.10.1520/E1776-22.
For referenced ASTM standards, visit the ASTM website, www.astm.org, or contact ASTM Customer Service at service@astm.org. For Annual Book of ASTM Standards
volume information, refer to the standard’s Document Summary page on the ASTM website.
Available from NFPA, National Fire Protection Association (NFPA), 1 Batterymarch Park, Quincy, MA 02169–7471. 02169-7471, http://www.nfpa.org.
Available from International Organization for Standardization (ISO), 1 rue de Varembé, Case postale 56, CH-1211, Geneva 20, Switzerland, http://www.iso.ch.
Available from NFPA, 1 Batterymarch Park, Quincy, MA 02169–7471.
Copyright © ASTM International, 100 Barr Harbor Drive, PO Box C700, West Conshohocken, PA 19428-2959. United States
E1776 − 22
3. Terminology
3.1 Definitions—See E176, Terminology of Fire Standards and ISO 13943, Fire Safety – Vocabulary. In case of conflict, the
definitions in Terminology E176 shall prevailE176.
4. Significance and Use
4.1 This guide is intended for use by those undertaking the development of fire-risk-assessment standards. Such standards are
expected to be useful to manufacturers, architects, specification writers, and authorities having jurisdiction.
4.2 As a guide, this document provides information on an approach to the development of a fire-risk-assessment standard; fixed
procedures are not established. Limitations of data, available tests and models, and scientific knowledge can constitute significant
constraints on the fire-risk-assessment procedure and associated standard.
4.3 While the focus of this guide is on developing fire-risk-assessment standards for products, the general concepts presented also
can be applied to processes, activities, occupancies, and buildings.
5. Key Elements
5.1 This guide uses as its key elements the following:
5.1.1 The purpose of a fire-risk-assessment standard is to provide a standardized procedure for assembling a compilation of
information relevant to the fire risk of a product under specific conditions of use.
5.1.2 The information assembled shall be relevant to the purpose of assessing the fire risk of the specific designated product within
the range of all relevant fire scenarios.
5.1.3 The information assembled shall be explicit and quantitative. It shall provide a sufficiently thorough examination of the
product’s fire risk under the conditions defined by the scope of the specific standard so as to permit valid choices and decisions
with respect to the fire risk of that product.
5.1.4 A persuasive scientific case must be made in the documentation of a specific fire-risk-assessment standard that the
procedures, data, and risk measures specified by the standard will address questions about a product’s fire risk with sufficient
accuracy and validity that a more thorough assessment procedure would not materially alter any decisions that are to be made based
on the standard. If such a case cannot be made for all products to be addressed, then the risk assessment shall specify those
conditions under which a more thorough fire-risk-assessment procedure is to be used.
5.1.5 The absence of a data source, test method, or calculation procedure of sufficient scope and proven validity to support the
needs of a particular fire-risk-assessment procedure does not, by itself, provide a sufficient justification for the use of a data source,
test method, or calculation procedure of lesser scope or unproven validity. It is recognized that fire-risk assessments of such
products may need to be performed in any event, using relevant nonstandardized procedures. When such nonstandardized or
unvalidated procedures are used, the details shall be included to such an extent that the procedures become standardized only for
use within the specified fire-risk-assessment procedure through final publication of the fire-risk-assessment standard document.
5.1.6 Among the possible significant outcomes of a fire-risk assessment are a revelation that a product produces either an increase,
no increase, or a decrease in fire risk on some or all risk measures and for all or some of the scenarios specified by the standard
relative to another product or relative to baseline risk values for those measures and scenarios. These baseline values may or may
not be derived from fire-risk assessment of products already in use. However, when the product is proposed for an existing use,
the appropriate baseline for comparison is existing products having the same use. For example, if a product’s risk is uniformly rated
greater than the reference values on all comparisons specified by the standard, then the overall fire-risk assessment of the product
will be greater than the fire risk of the baseline (or product in use).
5.1.7 If the assessment shows that the product is not uniformly rated higher than, equivalent to, or less than the other product(s)
or the baseline for all risk measures, and reflecting all scenarios specified by the standard, then the implications of the fire risk
assessment for product evaluation will not be clear without the development of appropriate decision rules. Such rules would
determine the overall risk, giving appropriate weighting to each risk measure.
E1776 − 22
6. Relationship Between Fire Hazard and Fire Risk
6.1 It is important to differentiate between fire hazard and fire risk. The relationship is as follows:
6.1.1 A fire-hazard measure addresses the expected performance of a product for a particular fire scenario, including designated
conditions of use. A fire-risk measure incorporates fire-hazard measures but also incorporates the probability of occurrence of each
fire scenario and addresses all relevant fire scenarios.
6.1.2 Because the number of distinguishable relevant fire scenarios in any fire-risk assessment is usually unmanageably large, it
will normally be necessary for fire scenarios to be grouped into classes for purposes of analysis. This may make the fire-risk
assessment less product-specific or less specific to conditions of use than would be true of a fire-hazard assessment.
6.1.3 Some existing fire-risk-assessment models and calculation procedures define fire risk as the sum over all fire scenario classes
of the probability-weighted fire hazard for that fire scenario class. In such an approach:
6.1.3.1 The fire scenarios in each fire scenario class shall be very similar with respect to those characteristics that determine fire
hazard.
6.1.3.2 Each fire scenario class will have a probability (P ) that represents the likelihood of a fire corresponding to a scenario in
i
that class.
6.1.3.3 For each fire scenario class, a specific fire scenario shall be chosen as representative of the class, so that the fire hazard
for that specific fire scenario can be used as a valid estimate of H , the fire hazard of the fire scenario class. This is defined as the
i
probability-weighted mean fire hazard for all the specific fire scenarios in the fire scenario class, a quantity that cannot be directly
calculated.
6.1.3.4 If this structure is adopted, then the relationship between fire risk measure and fire hazard measure is given by the
following formula:
Risk 5 ~P 3H ! (1)
(i i i
where:
H = hazard for representative scenario of scenario class i,i = 1, ., n and
i
P = probability of scenario class i,i = 1, ., n.
i
6.1.4 For a fire-risk-assessment standard, this formula shows that a fire-risk-assessment procedure may be constructed from a
fire-hazard-assessment procedure, a valid structure of fire scenario class and representative fire scenarios by class, and valid
sources for fire scenario class probability data.
7. Fire Risk-Assessment Standards
7.1 Fire-risk-assessment standards shall conform in style and content to the ASTM Form and Style Manual .
7.2 Fire-risk-assessment standards shall include sections entitled: Scope, Significance and Use, Terminology, and Procedure. The
sections shall be numbered and arranged in that order.
7.2.1 Scope—The statement in the Scope should clearly state:
7.2.1.1 The product or class of products of interest,
7.2.1.2 The fire scenario classes and representative fire scenarios included in the standard,
7.2.1.3 The assumptions used in the standard,
Available from ASTM International, 100 Barr Harbor Drive, West Conshohocken, PA 19428.
E1776 − 22
7.2.1.4 The structure of the fire-risk-assessment procedure, including test methods, models, other calculation procedures, data
sources, fire hazard measures, fire risk measures, and any other evaluation criteria or procedures used, and
7.2.1.5 Any limitations on the application of the standard, such as the manner, form, or orientation in which the product is
incorporated within an assembly, geometric restrictions essential to use of the product, the quantity of product in use, the end use
of the product, and the type of occupancy to which the standard is applicable.
7.2.2 Significance and Use:
7.2.2.1 The major uses and any limitations of the standard fire-risk-assessment procedure should be clearly described, including
an explicit description of the extent to which the included fire scenario classes and representative fire scenarios, in 7.2.1.2,
constitute all the relevant fire scenario classes and representative fire scenarios for the product (class) and occupancy type
addressed by the standard.
7.2.2.2 The significance of the assessment to users shall be clearly stated.
7.2.3 Terminology—Terms unique to the fire-risk-assessment standard shall be clearly defined. Standard terms as defined in
Terminology E176 shall be used.
7.2.4 Procedure:
7.2.4.1 This section shall include detailed descriptions of the fire-risk-assessment procedure and its component parts, including test
methods, calculation procedures, scenario description, data sources, and evaluation criteria or procedures.
7.2.4.2 Where sources for data on fire experience or expert judgment are cited, the procedures for assembling the data and the
accuracy, precision, and reliability of the data shall be documented. The data shall be accessible to personnel conducting or
reviewing the fire-risk assessment.
7.2.4.3 If calculation procedures include models, the versions used shall be carefully identified and referenced, and major
assumptions and limitations of the models shall be noted. Validation information, or lack thereof, shall also be noted.
7.2.4.4 If calculation procedures are used, it will be especially helpful if sample calculations are included.
7.2.4.5 Standard test methods shall be carefully identified and referenced. If a test method not yet adopted as a national standard
is used, its descriptions shall provide all the information that would be included if it were being submitted separately for
consideration as a standard test method. Data on reproducibility and validation of nonstandardized methods shall be included or
its unavailability shall be explicitly noted. Engineering Guide to Performance-Based Fire Protection, Society of Fire Protection
Engineers and NFPA, Quinc. If a standard test method has been modified for the standard, all details of the modification and
evidence of the effects of the modification on results shall be included. These guidelines also apply to any large-scale test protocols.
8. Fire-Risk-Assessment Procedure
8.1 Overview of Elements of Fire Risk:
8.1.1 Possible sources of harm to people, directly or indirectly, include toxic (narcotic or irritant) substances produced by a fire,
thermal insults (heat stress and burns) due to convected and radiant flux, obscuration of vision by smoke (which may interfere with
the ability to escape), oxygen depletion, and structural damage leading to traumatic injury.
8.1.2 Possible sources of harm to property include direct damage to contents, furnishings, structure, or other installed or moveable
combustibles, from heat, corrosive smoke, soot or firefighting, and indirect damage as a consequence of business interruption or
other adverse e
...








Questions, Comments and Discussion
Ask us and Technical Secretary will try to provide an answer. You can facilitate discussion about the standard in here.
Loading comments...