ASTM D7825-18
(Practice)Standard Practice for Generating a Process Stream Property Value through Application of a Process Stream Analyzer
Standard Practice for Generating a Process Stream Property Value through Application of a Process Stream Analyzer
SIGNIFICANCE AND USE
4.1 The standards employed in the Process Stream Analyzer PSPV Generation Flow Diagram each have a specific deliverable that when combined into a single system produces a PSPV enabling the representation of product by process stream analyzer.
4.2 The description of each standard in the process provides the user with an overview of the application of the standard in the process for developing a PSPV.
SCOPE
1.1 This practice covers generating a Process Stream Property Value (PSPV) from the application of a process stream analyzer, which requires the use of several ASTM standards. These standards describe procedures to collect a representative sample, establish and validate the relationship to the primary test method, and calculate a property value with an expected uncertainty. Each standard builds or prepares data, or both, to be used in another standard. The workflow process culminates to produce a process stream analyzer result that represents a user defined batch of product. The sequence in which the standards are to be utilized is defined in this practice.
1.2 This standard does not purport to address all of the safety concerns, if any, associated with its use. It is the responsibility of the user of this standard to establish appropriate safety, health, and environmental practices and determine the applicability of regulatory limitations prior to use.
1.3 This international standard was developed in accordance with internationally recognized principles on standardization established in the Decision on Principles for the Development of International Standards, Guides and Recommendations issued by the World Trade Organization Technical Barriers to Trade (TBT) Committee.
General Information
- Status
- Published
- Publication Date
- 30-Sep-2018
- Technical Committee
- D02 - Petroleum Products, Liquid Fuels, and Lubricants
Relations
- Effective Date
- 01-Oct-2018
- Effective Date
- 01-Mar-2024
- Effective Date
- 01-Dec-2023
- Effective Date
- 01-Jul-2023
- Effective Date
- 01-Jun-2020
- Effective Date
- 01-Jun-2019
- Effective Date
- 01-May-2019
- Effective Date
- 01-May-2019
- Effective Date
- 01-Jan-2019
- Effective Date
- 01-Jan-2019
- Effective Date
- 01-Jul-2018
- Effective Date
- 01-Apr-2018
- Refers
ASTM E2617-17 - Standard Practice for Validation of Empirically Derived Multivariate Calibrations - Effective Date
- 15-Dec-2017
- Effective Date
- 15-Dec-2017
- Effective Date
- 01-Dec-2017
Overview
ASTM D7825-18 is the Standard Practice for Generating a Process Stream Property Value through Application of a Process Stream Analyzer. Published by ASTM International, this practice provides a comprehensive framework for generating a reliable Process Stream Property Value (PSPV) using a process stream analyzer, a critical tool in continuous industrial process monitoring and quality control.
This standard defines a sequential workflow, integrating multiple ASTM standards to ensure accurate sampling, correlation with primary test methods, statistical validation, and calculation of property values with known uncertainty. By applying this standardized methodology, users can achieve representative, traceable, and comparable results for batches of process stream materials, supporting effective process optimization and regulatory compliance.
Key Topics
- Representative Sampling: Emphasizes proper sampling procedures (e.g., ASTM D7453) to avoid contamination and ensure reliable measurement. Samples must reflect actual process conditions for meaningful PSPV generation.
- Correlation to Primary Test Methods: Procedures for establishing and validating the relationship between on-line analyzer results and primary laboratory test methods (referencing ASTM D7235, D6708, and D3764).
- Statistical Validation: Guidance on applying statistical quality assurance and control charting (ASTM D6299) and assessing agreement between methods, essential for quality control and analyzer validation.
- Analyzer Calibration and Precision: Outlines steps for determining analyzer site precision (ASTM D7808) and calibrating analyzers using linear or multivariate regression techniques (including applications of D7235, E1655, and E2617).
- Batch Property Calculation: Use of flow-proportional averaging (ASTM D6624) to derive property values representative of specific product batches, ensuring reliable batch quality documentation.
- Workflow Integration: The practice defines a flow diagram that logically sequences the required standards, building interoperability and traceability across steps.
Applications
- Continuous Process Monitoring: Enables real-time tracking of key product properties in petrochemical, refining, and other process industries, supporting immediate decision-making and process adjustments.
- Quality Assurance and Control: Facilitates validation of process stream analyzers’ performance against recognized primary test methods, ensuring product consistency and compliance with regulatory or customer requirements.
- Batch Release and Documentation: Assures that the PSPV generated truly represents the defined batch, essential for batch certification, regulatory audits, and customer communication.
- Regulatory Compliance: By following internationally recognized procedures, users can demonstrate due diligence in quality and process data reporting for internal and external stakeholders.
- Analyzer System Validation: Covers protocols for initial installation, post-maintenance, and ongoing validation to ensure ongoing system reliability.
- Statistical Process Control: Integrates guidance for applying quality control charting, outlier detection, and continuous process improvement using reliable stream analyzer data.
Related Standards
ASTM D7825-18 references or incorporates methodologies from several key ASTM standards, including:
- ASTM D3764: Validation of the Performance of Process Stream Analyzer Systems
- ASTM D4177: Automatic Sampling of Petroleum and Petroleum Products
- ASTM D6122: Performance Validation of Multivariate Online, At-Line, and Laboratory Infrared Spectrophotometer-Based Analyzer Systems
- ASTM D6299: Statistical Quality Assurance and Control Charting Techniques
- ASTM D6624: Flow-Proportioned Average Property Value for Batches Using Stream Analyzer Data
- ASTM D6708: Statistical Assessment and Improvement of Agreement Between Test Methods
- ASTM D7235: Establishing Linear Correlation Between Analyzer and Primary Test Method Results
- ASTM D7278: Guide for Prediction of Analyzer Sample System Lag Times
- ASTM D7453: Sampling for Process Stream Analyzers and Analyzer System Validation
- ASTM D7808: Determining Site Precision of Process Stream Analyzers
- ASTM E1655: Infrared Multivariate Quantitative Analysis
- ASTM E2617: Validation of Empirically Derived Multivariate Calibrations
By aligning with these standards, ASTM D7825-18 ensures a robust, end-to-end process for generating process stream property values using stream analyzers, promoting operational consistency and measurement integrity across the process industries.
Buy Documents
ASTM D7825-18 - Standard Practice for Generating a Process Stream Property Value through Application of a Process Stream Analyzer
REDLINE ASTM D7825-18 - Standard Practice for Generating a Process Stream Property Value through Application of a Process Stream Analyzer
Get Certified
Connect with accredited certification bodies for this standard
National Aerospace and Defense Contractors Accreditation Program (NADCAP)
Global cooperative program for special process quality in aerospace.
CARES (UK Certification Authority for Reinforcing Steels)
UK certification for reinforcing steels and construction.
DVS-ZERT GmbH
German welding certification society.
Sponsored listings
Frequently Asked Questions
ASTM D7825-18 is a standard published by ASTM International. Its full title is "Standard Practice for Generating a Process Stream Property Value through Application of a Process Stream Analyzer". This standard covers: SIGNIFICANCE AND USE 4.1 The standards employed in the Process Stream Analyzer PSPV Generation Flow Diagram each have a specific deliverable that when combined into a single system produces a PSPV enabling the representation of product by process stream analyzer. 4.2 The description of each standard in the process provides the user with an overview of the application of the standard in the process for developing a PSPV. SCOPE 1.1 This practice covers generating a Process Stream Property Value (PSPV) from the application of a process stream analyzer, which requires the use of several ASTM standards. These standards describe procedures to collect a representative sample, establish and validate the relationship to the primary test method, and calculate a property value with an expected uncertainty. Each standard builds or prepares data, or both, to be used in another standard. The workflow process culminates to produce a process stream analyzer result that represents a user defined batch of product. The sequence in which the standards are to be utilized is defined in this practice. 1.2 This standard does not purport to address all of the safety concerns, if any, associated with its use. It is the responsibility of the user of this standard to establish appropriate safety, health, and environmental practices and determine the applicability of regulatory limitations prior to use. 1.3 This international standard was developed in accordance with internationally recognized principles on standardization established in the Decision on Principles for the Development of International Standards, Guides and Recommendations issued by the World Trade Organization Technical Barriers to Trade (TBT) Committee.
SIGNIFICANCE AND USE 4.1 The standards employed in the Process Stream Analyzer PSPV Generation Flow Diagram each have a specific deliverable that when combined into a single system produces a PSPV enabling the representation of product by process stream analyzer. 4.2 The description of each standard in the process provides the user with an overview of the application of the standard in the process for developing a PSPV. SCOPE 1.1 This practice covers generating a Process Stream Property Value (PSPV) from the application of a process stream analyzer, which requires the use of several ASTM standards. These standards describe procedures to collect a representative sample, establish and validate the relationship to the primary test method, and calculate a property value with an expected uncertainty. Each standard builds or prepares data, or both, to be used in another standard. The workflow process culminates to produce a process stream analyzer result that represents a user defined batch of product. The sequence in which the standards are to be utilized is defined in this practice. 1.2 This standard does not purport to address all of the safety concerns, if any, associated with its use. It is the responsibility of the user of this standard to establish appropriate safety, health, and environmental practices and determine the applicability of regulatory limitations prior to use. 1.3 This international standard was developed in accordance with internationally recognized principles on standardization established in the Decision on Principles for the Development of International Standards, Guides and Recommendations issued by the World Trade Organization Technical Barriers to Trade (TBT) Committee.
ASTM D7825-18 is classified under the following ICS (International Classification for Standards) categories: 25.040.40 - Industrial process measurement and control. The ICS classification helps identify the subject area and facilitates finding related standards.
ASTM D7825-18 has the following relationships with other standards: It is inter standard links to ASTM D7825-12, ASTM D6708-24, ASTM D6299-23a, ASTM D6122-23, ASTM D6624-20, ASTM D6122-19b, ASTM D6708-19, ASTM D6122-19a, ASTM D6122-19, ASTM D6624-19, ASTM D6122-18, ASTM D6708-18, ASTM E2617-17, ASTM D6299-17b, ASTM D7453-17. Understanding these relationships helps ensure you are using the most current and applicable version of the standard.
ASTM D7825-18 is available in PDF format for immediate download after purchase. The document can be added to your cart and obtained through the secure checkout process. Digital delivery ensures instant access to the complete standard document.
Standards Content (Sample)
This international standard was developed in accordance with internationally recognized principles on standardization established in the Decision on Principles for the
Development of International Standards, Guides and Recommendations issued by the World Trade Organization Technical Barriers to Trade (TBT) Committee.
Designation: D7825 − 18
Standard Practice for
Generating a Process Stream Property Value through
Application of a Process Stream Analyzer
This standard is issued under the fixed designation D7825; the number immediately following the designation indicates the year of
original adoption or, in the case of revision, the year of last revision. A number in parentheses indicates the year of last reapproval. A
superscript epsilon (´) indicates an editorial change since the last revision or reapproval.
1. Scope* photometer Based Analyzer Systems
D6299 Practice for Applying Statistical Quality Assurance
1.1 This practice covers generating a Process Stream Prop-
and Control Charting Techniques to Evaluate Analytical
erty Value (PSPV) from the application of a process stream
Measurement System Performance
analyzer, which requires the use of several ASTM standards.
D6624 Practice for Determining a Flow-Proportioned Aver-
These standards describe procedures to collect a representative
age Property Value (FPAPV) for a Collected Batch of
sample, establish and validate the relationship to the primary
Process Stream Material Using Stream Analyzer Data
test method, and calculate a property value with an expected
D6708 Practice for StatisticalAssessment and Improvement
uncertainty. Each standard builds or prepares data, or both, to
of Expected Agreement Between Two Test Methods that
be used in another standard. The workflow process culminates
Purport to Measure the Same Property of a Material
to produce a process stream analyzer result that represents a
D7235 GuideforEstablishingaLinearCorrelationRelation-
user defined batch of product. The sequence in which the
ship Between Analyzer and Primary Test Method Results
standards are to be utilized is defined in this practice.
Using Relevant ASTM Standard Practices
1.2 This standard does not purport to address all of the
D7278 GuideforPredictionofAnalyzerSampleSystemLag
safety concerns, if any, associated with its use. It is the
Times
responsibility of the user of this standard to establish appro-
D7453 Practice for Sampling of Petroleum Products for
priate safety, health, and environmental practices and deter-
Analysis by Process Stream Analyzers and for Process
mine the applicability of regulatory limitations prior to use.
Stream Analyzer System Validation
1.3 This international standard was developed in accor-
D7808 Practice for Determining the Site Precision of a
dance with internationally recognized principles on standard-
Process Stream Analyzer on Process Stream Material
ization established in the Decision on Principles for the
E1655 Practices for Infrared Multivariate Quantitative
Development of International Standards, Guides and Recom-
Analysis
mendations issued by the World Trade Organization Technical
E2617 Practice for Validation of Empirically Derived Mul-
Barriers to Trade (TBT) Committee.
tivariate Calibrations
2. Referenced Documents
3. Terminology
2.1 ASTM Standards:
3.1 Definitions—Please refer to the individually cited
D3764 Practice forValidation of the Performance of Process
ASTM standards for definitions.
Stream Analyzer Systems
3.2 Acronyms:
D4177 Practice for Automatic Sampling of Petroleum and
3.2.1 FPAPV(s)—Flow Proportional Average Property Val-
Petroleum Products
ue(s)
D6122 Practice for Validation of the Performance of Multi-
variate Online, At-Line, and Laboratory Infrared Spectro-
3.2.2 MLR—Multilinear Regression
3.2.3 PCR—Principal Components Regression
This practice is under the jurisdiction of ASTM Committee D02 on Petroleum
3.2.4 PLS—Partial Least Squares
Products, Liquid Fuels, and Lubricants and is the direct responsibility of Subcom-
mittee D02.25 on Performance Assessment and Validation of Process Stream 3.2.5 PSPV(s)—Process Stream Property Value(s)
Analyzer Systems.
3.2.6 PTM—Primary Test Method
Current edition approved Oct. 1, 2018. Published October 2018. Originally
approved in 2012. Last previous edition approved in 2012 as D7825 – 12. DOI:
3.2.7 PTMR(s)—Primary Test Method Result(s)
10.1520/D7825-18.
2 3.2.8 PPTMR(s)—Predicted Primary Test Method Result(s)
For referenced ASTM standards, visit the ASTM website, www.astm.org, or
contact ASTM Customer Service at service@astm.org. For Annual Book of ASTM
3.2.9 QC—Quality Control
Standards volume information, refer to the standard’s Document Summary page on
the ASTM website. 3.2.10 UAR(s)—Uncorrected Analyzer Result(s)
*A Summary of Changes section appears at the end of this standard
Copyright © ASTM International, 100 Barr Harbor Drive, PO Box C700, West Conshohocken, PA 19428-2959. United States
D7825 − 18
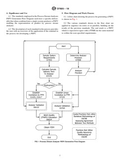
4. Significance and Use 5. Flow Diagram and Work Process
4.1 The standards employed in the Process StreamAnalyzer
5.1 Aflow chart showing the process for generating a PSPV
PSPV Generation Flow Diagram each have a specific deliver-
is shown in Fig. 1.
ablethatwhencombinedintoasinglesystemproducesaPSPV
5.2 The various standards shown in the flow chart are
enabling the representation of product by process stream
applied in sequence (in series or in parallel), building on the
analyzer.
results of the previous standards. The end result is a PSPV
4.2 The description of each standard in the process provides
which is expected to agree with a PTMR for the same material
the user with an overview of the application of the standard in
to within the user-specified requirements.
the process for developing a PSPV.
FIG. 1 Process Stream Analyzer PSPV Generation Flow Diagram
D7825 − 18
6. Supporting Practices 8.1.1 Practice D7808 describes a procedure to quantify the
site precision of a process analyzer via repetitive measurement
6.1 While Practices D6299 and D6708 do not appear
of a single process sample over an extended time period and
directly as part of the Flow Diagram, they are listed on the
with several different samples that cover the full range of the
Diagram, and the methodologies described in these two prac-
process quality.
tices are incorporated by reference.
8.1.2 To properly apply Guide D7235, and as an extension
6.2 Practice D6299 for Applying Statistical Quality Assur-
of Guide D7235 the application of Practice D6708, the user
ance Techniques to Evaluate Analytical Measurement System
needs to have determined the analyzer site precision over the
Performance:
expected process stream operating range. The process em-
6.2.1 The statistical quality control procedures and tools
ployed to determine the Site Precision of a Process Stream
described in Practice D6299 are an integral part to the
Analyzer on Process Stream Material results can be utilized as
validation of analyzers by Practice D3764 or D6122.
part of a QC program as described in Practice D6299.
6.3 Practice D6708 for Statistical Assessment and Improve- 8.1.3 Practices D3764 and D6122 require that the user has
ment of Expected Agreement Between Two Test Methods that
determined analyzer site precision in order to verify that the
Purport to Measure the Same Property of a Material:
process analyzer system is at steady state during the validation
6.3.1 Practice D6708 covers statistical methodology for process.
assessing the expected agreement between two standard test
8.1.4 To reliably calculate the analyzer site precision, infra-
methods that purport to measure the same property of a
structure must be in place to repeatedly introduce aliquots of
material, and for deciding if a simple linear bias correction can
one or more bulk samples under the same conditions as the
further improve the expected agreement.
sample stream.
6.3.2 Practices D3764 and D6122 and Guide D7235 which
are part of the PSPV generation work process all make use of
9. Analyzer Correlation
the statistical methodology described in Practice D6708.
9.1 Guide D7235 for Establishing a Linear Correlation
Relationship between Analyzer and Primary Test Method
7. Sampling and Sample Delivery
Results using Relevant ASTM Standard Practices:
7.1 Practice D7453 for Sampling of Petroleum Products for
9.1.1 Guide D7235 covers a general methodology to de-
Analysis by Process Stream Analyzer System Validation:
velop and access the linear relationship between uncorrected
7.1.1 Sampling is the initial process in the generation of a
analyzer results (UARs) produced by a total analyzer system
process stream property value, equally important as any other
versus results produced by the corresponding primary test
processinthechainitprovidesthematerialthateverythingwill
method (PTMRs) that the analyzer is intended to emulate.
be based on. The sampling standard provides guidance on how
9.1.2 Guide D7235 describes how the statistical methodol-
to collect a representative sample from the sample stream and
ogy of Practice D6708 is employed to access the agreement
deliver it to the desired sample destination (line sample point,
between the PTM and the analyzer results, and if necessary,
on-line analyzer, or composite sampler).
develop a linear correlation to improve the agreement over the
7.1.2 This sampling method is focused on sample stream
complete operating range of the analyzer.
deliverywithoutthecontaminationthatcanbefoundinprocess
9.1.3 Guide D7235 applies to either of the following two
streams. The end use of the sample is to determine physical
cases: (1) the process stream analyzer system and the primary
propertiesofthesamplesofilteringandcoalescingarerequired
test method are based on the same measurement principle(s),
to protect the on-line analytical system. Sampling methods like
or, (2) the process stream analyzer system uses a direct and
Practice D4177 are designed to collect a representative amount
well-understood measurement principle that is similar to the
of sediment and water so are not conducive to proper analyzer
measurement principle of the primary test method.
system operation.
9.1.4 If the process strea
...
This document is not an ASTM standard and is intended only to provide the user of an ASTM standard an indication of what changes have been made to the previous version. Because
it may not be technically possible to adequately depict all changes accurately, ASTM recommends that users consult prior editions as appropriate. In all cases only the current version
of the standard as published by ASTM is to be considered the official document.
Designation: D7825 − 12 D7825 − 18
Standard GuidePractice for
Generating a Process Stream Property Value through the
Application of a Process Stream Analyzer
This standard is issued under the fixed designation D7825; the number immediately following the designation indicates the year of
original adoption or, in the case of revision, the year of last revision. A number in parentheses indicates the year of last reapproval. A
superscript epsilon (´) indicates an editorial change since the last revision or reapproval.
1. Scope
1.1 This guide covers and provides a workflow overview of the necessary steps related to generating a Process Stream Property
Value obtained from the application of a process stream analyzer.
1.2 Generating a Process Stream Property Value from the application of a process stream analyzer requires the use of several
ASTM standards. These standards describe procedures to collect a representative sample, establish and validate the relationship
to the primary test method, and calculate a property value with an expected uncertainty. Each standard builds or prepares data, or
both, to be used in another standard. The workflow process culminates to produce a process stream analyzer result that represents
a user defined batch of product. The sequence in which the standards are to be utilized is defined in this guide.
1.3 This standard does not purport to address all of the safety concerns, if any, associated with its use. It is the responsibility
of the user of this standard to establish appropriate safety and health practices and determine the applicability of regulatory
limitations prior to use.
2. Referenced Documents
2.1 ASTM Standards:
D3764 Practice for Validation of the Performance of Process Stream Analyzer Systems
D4177 Practice for Automatic Sampling of Petroleum and Petroleum Products
D6122 Practice for Validation of the Performance of Multivariate Online, At-Line, and Laboratory Infrared Spectrophotometer
Based Analyzer Systems
D6299 Practice for Applying Statistical Quality Assurance and Control Charting Techniques to Evaluate Analytical Measure-
ment System Performance
D6624 Practice for Determining a Flow-Proportioned Average Property Value (FPAPV) for a Collected Batch of Process Stream
Material Using Stream Analyzer Data
D6708 Practice for Statistical Assessment and Improvement of Expected Agreement Between Two Test Methods that Purport
to Measure the Same Property of a Material
D7235 Guide for Establishing a Linear Correlation Relationship Between Analyzer and Primary Test Method Results Using
Relevant ASTM Standard Practices
D7278 Guide for Prediction of Analyzer Sample System Lag Times
D7453 Practice for Sampling of Petroleum Products for Analysis by Process Stream Analyzers and for Process Stream Analyzer
System Validation
D7808 Practice For Determining the Site Precision of a Process Stream Analyzer on Process Stream Material
E1655 Practices for Infrared Multivariate Quantitative Analysis
E2617 Practice for Validation of Empirically Derived Multivariate Calibrations
3. Terminology
3.1 Definitions—Please refer to the individually cited ASTM standards for definitions.
3.2 Acronyms:
This test method practice is under the jurisdiction of ASTM Committee D02 on Petroleum Products, Liquid Fuels, and Lubricants and is the direct responsibility of
Subcommittee D02.25 on Performance Assessment and Validation of Process Stream Analyzer Systems.
Current edition approved Nov. 1, 2012Oct. 1, 2018. Published February 2013October 2018. Originally approved in 2012. Last previous edition approved in 2012 as
D7825 – 12. DOI: 10.1520/D7825-12.10.1520/D7825-18.
For referenced ASTM standards, visit the ASTM website, www.astm.org, or contact ASTM Customer Service at service@astm.org. For Annual Book of ASTM Standards
volume information, refer to the standard’s Document Summary page on the ASTM website.
Copyright © ASTM International, 100 Barr Harbor Drive, PO Box C700, West Conshohocken, PA 19428-2959. United States
D7825 − 18
3.2.1 FPAPV(s)—Flow Proportional Average Property Value(s)
3.2.2 MLR—Multilinear Regression
3.2.3 PCR—Principal Components Regression
3.2.4 PLS—Partial Least Squares
3.2.5 PSPV(s)—Process Stream Property Value(s)
3.2.6 PTM—Primary Test Method
3.2.7 PTMR(s)—Primary Test Method Result(s)
3.2.8 PPTMR(s)—Predicted Primary Test Method Result(s)
3.2.9 QC—Quality Control
3.2.10 UAR(s)—Uncorrected Analyzer Result(s)
4. Significance and Use
4.1 The standards employed in the Process Stream Analyzer PSPV Generation Flow Diagram each have a specific deliverable
that when combined into a single system produces a PSPV enabling the representation of product by process stream analyzer.
4.2 The description of each standard in the process provides the user with an overview of the application of the standard in the
process for developing a PSPV.
5. Flow Diagram and Work Process
5.1 A flow chart showing the process for generating a PSPV is shown in Fig. 1.
5.2 The various standards shown in the flow chart are applied in sequence, building on the results of the previous standards.
The end result is a PSPV which is expected to agree with a PTMR for the same material to within the user-specified requirements.
6. Supporting Practices
6.1 While practices D6299 and D6708 do not appear directly as part of the Flow Diagram/work process, the methodologies
described in these two practices are incorporated by reference.
6.2 D6299 Practice for Applying Statistical Quality Assurance Techniques to Evaluate Analytical Measurement System
Performance:
6.2.1 The statistical quality control procedures and tools described in D6299 are an integral part to the validation of analyzers
by D3764 or D6122.
6.3 D6708 Standard Practice for Statistical Assessment and Improvement of Expected Agreement Between Two Test Methods
that Purport to Measure the Same Property of a Material:
6.3.1 D6708 covers statistical methodology for assessing the expected agreement between two standard test methods that
purport to measure the same property of a material, and for deciding if a simple linear bias correction can further improve the
expected agreement.
6.3.2 Practices D3764, D6122 and D7235 which are part of the PSPV generation work process all make use of the statistical
methodology described in D6708.
7. Sampling and Sample Delivery
7.1 D7453 Practice for Sampling of Petroleum Products for Analysis by Process Stream Analyzer System Validation:
7.1.1 Sampling is the initial process in the generation of a process stream property value, equally important as any other process
in the chain it provides the material that everything will be based on. The sampling standard provides guidance on how to collect
a representative sample from the sample stream and deliver it to the desired sample destination (line sample point, on-line analyzer,
or composite sampler).
7.1.2 This sampling method is focused on sample stream delivery without the contamination that can be found in process
streams. The end use of the sample is to determine physical properties of the sample so filtering and coalescing are required to
protect the on-line analytical system. Sampling methods like D4177 are designed to collect a representative amount of sediment
and water so are not conducive to proper analyzer system operation.
7.2 D7278 Standard Guide for Predicting and Measuring Lag Times for On-Line Sampling:
7.2.1 The time it takes for a sample to travel from the process stream to the analyzer inlet or line sample point, including the
required flush volume, is a critical piece of information when establishing the relationship between the on-line analyzer and the
primary test method (D7235) and also the validation of the on-line system (D3764 and D6122).
7.2.2 The lag time needs to be taken into account when collecting samples and recording analyzer reading to correlate with lab
sample results and process conditions.
D7825 − 18
FIG. 1 Process Stream Analyzer PSPV Generation Flow Diagram
8. Analyzer System Site Precision
8.1 D7808 Standard Guide for Determining the Site Precision of a Process Stream Analyzer on Process Stream Material:
8.1.1 To properly apply D7235, and as an extension of D7235 the application of D6708, the user needs to have determined the
analyzer site precision over the expected process stream operating range. The process employed to determine the Site Precision
of a Process Stream Analyzer on Process Stream Material results can be utilized as part of a QC program as described in D6299.
8.1.2 D3764 and D6122 require that the user has determined analyzer site precision in order to verify that the process analyzer
system is at steady state during the validation process.
8.1.3 To reliably calculate the analyzer site precision, infrastructure must be in place to repeatedly introduce aliquots of one or
more bulk samples under the same conditions as the sample stream.
9. Analyzer Calibration
9.1 D7235 Standard Guide for Establishing a Linear Correlation Relationship between Analyzer and Primary Test Method
Results using Relevant ASTM Standard Practices:
D7825 − 18
9.1.1 Guide D7235 covers a general methodology to develop and access the linear relationship between uncorrected analyzer
results (UARs) produced by a total analyzer system versus results produced by the corresponding primary test method (PTMRs)
that the analyzer is intended to emulate.
9.1.2 Guide D7235 describes how the statistical methodology of Practice D6708 is employed to access the agreement between
the PTM and the analyzer results, and if necessary, develop a linear correlation to improve the agreement over the complete
operating range of the analyzer.
9.1.3 Guide D7235 applies two either of the following two cases: (1) the process stream analyzer system and the primary test
method are based on the same measurement principle(s), or, (2) the process stream analyzer system uses a direct and
well-understood measurement principle that is similar to the measurement principle of the primary test method.
9.1.4 If the process stream analyzer system uses a different measurement technology from the PTM, this practice also applies
provided that the calibration protocol for the direct output of the analyzer does not require use of the PTM.
9.1.5 Procedures are described to ensure that the sample set used to generate the linear correlation are representative of the
material type and property range for the intended analyzer service, and to ensure that the set provides adequate variation in property
level.
9.1.6 Preferably, line samples are collected in accordance with Practice D3764 from a sampling point after the sample
conditioning system. Taking into account the analyzer lag time (D7278), corresponding analyzer results are obtained. The line
samples are measured by the PTM. The UARs and PTMRs are accessed using the statistical methodology of D6708 to determine
if there is an adequate linear relationship to allow PSPVs values to be estimated based on UARs.
9.1.7 Alternatively, the statistical methodology of D6708 can be used to correlate PTMRs obtained from composite samples to
FPAPVs generated from the analyzer results using the methodology of D6624.
9.1.8 PPTMRs are generated by applying the linear correlation to the measured analyzer result.
9.2 E1655 Standard Practices for Infrared Multivariate Quantitative Analysis:
9.2.1 Practice E1655 may be used to develop the calibration if the process stream analyzer system utilizes an indirect or
mathematically modeled measurement principle such as chemometric or multivariate analysis techniques where results from PTM
are required for the development of the chemometric or multivariate model.
NOTE 1—While the practices described within E1655 deal specifically with mid- and near-infrared analysis, much of the mathematical and procedural
detail contained therein is also applicable to other analytical methods. The user of E1655 is cautioned that typical and best practices for multivariate
quantitative analysis using data from other multivariate analytical techniques may differ from that described in E1655 for mid- and near-infrared
spectroscopies.
9.2.2 E1655 describes procedures for collection and treating data for developing multivariate calibrations. Multivariate
mathematics are applied to correlate spectra measured for a set of calibration samples to PTMRs for this same set. The resultant
multivariate calibration model is applied to the analysis of the spectrum of an unknown sample to estimate the PPTMR for that
sample. Application of E1655 is limited to models developed by MLR, PCR or PLS.
9.2.3 E1655 describes procedures for validating the calibration model. This validation tests for bias in model predictions, and
for the expected agreement between the PPTMRs and PTMRs. Validation of the model is intended to demonstrate the multivariate
models capabilities, but it is not intended as a measure of analyzer performance. The performance of multivariate analyzer systems
must be validated using procedures described in practice D6122.
9.2.4 E1655 describes statistical tests which are employed to detect when samples being analyzed exceed the range for which
the multivariate model has been validated. The analysis of such “outlier” samples represents an extrapolation of the model, and
there is lower confidence that PPTMRs predicted by extrapolation will agree with PTMRs.
9.3 E2617 Standard Practice for Validation of Empirically Derived Multivariate Calibrations:
9.3.1 If the multivariate model is developed using techniques other than MLR, PCR or PLS, then the model itself should be
validated using E2617. As with E1655, the validation of the model is intended to demonstrate the multivariate models capabilities,
but it is not intended as a measure of analyzer performance.
9.3.2 For calibrations developed using Practice E2617, Practice D6122 is still used to validate analyzer performance.
10. Validation of Process Analyzer Performance
10.1 D3764 Practice for Validation of Process Analyzers:
10.1.1 For analyzers where Guide D7235 was used to establish the linear correlation relationship between UARs and PTMRs,
Practice D3764 is applied for the validation of performance.
10.1.2 After the analyzer system has been calibrated per the manufactures requirements, and the correlation between the system
and a PTM has been completed (D7235) and implemented, the analyzer system is ready for validation. Analyzer validation is
proving that all the previous steps in the work process have been successfully carried out and that the analyzer system produces
PPTMRs that predict the PTM results to within the user’s expectations and requirements.
10.1.3 After an analyzer is installed, or major maintenance is conducted, a probationary validation is performed to demonstrate
that the PPTMRs agree with the PTMRs to within the user-specified requirements for the analyzer system. The probationary
validation is conducted using a limited set of materials which were not used in developing the linear correlation. Once the analyzer
passes the probationary validation, it may be put into service to generate PPTMRs.
D7825 − 18
10.1.4 General and continual validation of the analyzer performance is conducted using the Quality Assurance methodology of
D6299.
10.2 D6122 Practice for Validation of Multivariate Process Infrared Spectrometers:
10.2.1 For analyzers where E1655 or E2617 was used to establish the relationship between analyzer and primary test method
results, Practice D6122 is applied for the validation of performance.
10.2.2 After the analyzer system has been installed or maintained per the manufacture’s requirements and the multivariate
model between the system and a PTM has been developed, separately validated and transferred to the analyzer system, the system
is ready for validation. Analyzer validation constitutes proving that all the previous steps carried out according to the applicable
standards. Validation also constitutes that the analyzer system produces a value that predicts the PTM within the user’s expectations
and requirements. After the first probationary validation the system is monitored on an ongoing basis to show the level of
agreement continues to be maintained within the tolerances established from the correlation activities.
10.3 D6624 Practice for Determining a Flow Proportional Average Property Value (FPAPV) for a Collected Batch of Process
Stream Material Using Stream Analyzer Data:
10.3.1 Using the PPTMRs and process flow information, Practice D6624 is used to calculate a property value that is
representative of the user defined batch or volume. A determined FPAPV is the end process that encompasses all of the standards
mentioned in this guide. The process produces PSPV and its expected uncertainty.
11. Keywords
11.1 process analyzer; process stream property value; representative result; workflow overview
1. Scope*
1.1 This practice covers generating a Process Stream Property Value (PSPV) from the application of a process stream analyzer,
which requires the use of several ASTM standards. These standards describe procedures to collect a representative sample,
establish and validate the relationship to the primary test method, and calculate a property value with an expected uncertainty. Each
standard builds or prepares data, or both, to be used in another standard. The workflow process culminates to produce a process
stream analyzer result that represents a user defined batch of product. The sequence in which the standards are to be utilized is
defined in this practice.
1.2 This standard does not purport to address all of the safety concerns, if any, associated with its use. It is the responsibility
of the user of this standard to establish appropriate safety, health, and environmental practices and determine the applicability of
regulatory limitations prior to use.
1.3 This international standard was developed in accordance with internationally recognized principles on standardization
established in the Decision on Principles for the Development of International Standards, Guides and Recommendations issued
by the World Trade Organization Technical Barriers to Trade (TBT) Committee.
2. Referenced Documents
2.1 ASTM Standards:
D3764 Practice for Validation of the Performance of Process Stre
...








Questions, Comments and Discussion
Ask us and Technical Secretary will try to provide an answer. You can facilitate discussion about the standard in here.
Loading comments...