ASTM F3532-23
(Practice)Standard Practice for Protection of Aircraft Systems from Intentional Unauthorized Electronic Interactions
Standard Practice for Protection of Aircraft Systems from Intentional Unauthorized Electronic Interactions
SIGNIFICANCE AND USE
4.1 The purpose of this practice is to establish methods that can be used to satisfy the Function and Installation requirements, and the Safety Requirements, provided in 4.1 and 4.2, respectively, in Specification F3061/F3061M.
4.2 Threat conditions that can cause Hazardous or Catastrophic failure conditions, including those that can propagate through interconnected systems causing Hazardous or Catastrophic failure conditions, are required to be addressed using this practice.
SCOPE
1.1 This practice covers methods for addressing Aircraft System Information Security Protection (ASISP) risks caused by Intentional Unauthorized Electronic Interactions (IUEIs). This practice was developed considering Level 1, Level 2, Level 3, and Level 4 normal category aeroplanes. The content may be more broadly applicable. It is the responsibility of the applicant to substantiate broader applicability as a specific means of compliance. The topics covered within this practice are threat identification, identifying security measures, conducting a security risk assessment, and security documentation.
1.2 An applicant intending to use this practice as means of compliance for a design approval must seek guidance from their respective oversight authority (for example, published guidance from applicable civil aviation authority (CAA)) concerning the acceptable use and application thereof. For information on which oversight authorities have accepted this practice (in whole or in part) as an acceptable Means of Compliance to their regulatory requirements (hereinafter “the Rules”), refer to the ASTM Committee F44 web page (www.astm.org/COMMITTEE/F44.htm).
1.3 This standard does not purport to address all of the safety concerns, if any, associated with its use. It is the responsibility of the user of this standard to establish appropriate safety, health, and environmental practices and determine the applicability of regulatory limitations prior to use.
1.4 This international standard was developed in accordance with internationally recognized principles on standardization established in the Decision on Principles for the Development of International Standards, Guides and Recommendations issued by the World Trade Organization Technical Barriers to Trade (TBT) Committee.
General Information
- Status
- Published
- Publication Date
- 31-Oct-2023
- Technical Committee
- F44 - General Aviation Aircraft
- Drafting Committee
- F44.50 - Systems and Equipment
Relations
- Effective Date
- 01-Nov-2023
- Effective Date
- 01-Nov-2023
- Effective Date
- 01-Nov-2023
Overview
ASTM F3532-23: Standard Practice for Protection of Aircraft Systems from Intentional Unauthorized Electronic Interactions provides a structured approach to identifying, evaluating, and mitigating security risks associated with intentional unauthorized electronic interactions (IUEIs) in aircraft systems. Developed by ASTM International, this standard is applicable to normal category aeroplanes (Level 1 to Level 4) and establishes best practices for Aircraft System Information Security Protection (ASISP).
The practice supports design, certification, and maintenance teams in implementing robust security measures, ensuring compliance with safety requirements, and protecting critical avionics systems from cybersecurity threats that could lead to hazardous or catastrophic outcomes.
Key Topics
- Scope of Protection: Guidance for evaluating aircraft systems’ exposure to intentional electronic threats, including consideration of physical and logical data flows and system connectivity (wired and wireless).
- Risk Assessment Process: Covers threat identification, risk evaluation, and the development and documentation of security measures to address identified vulnerabilities.
- Threat Conditions and Scenarios: Focuses on threats that could cause hazardous or catastrophic effects-including those that may propagate through interconnected systems.
- Security Measures: Emphasizes the use of technical, operational, and management controls; supports layered security architectures where higher protection is warranted.
- Verification and Validation: Details processes for proving that security measures are effective, including rigorous test and analysis requirements.
- Documentation Requirements: Outlines best practices for recording planning, assessments, risk findings, applied security measures, and results-supporting transparency and regulatory compliance.
Applications
ASTM F3532-23 is designed for use by:
- Aircraft designers and OEMs: Incorporate information security considerations into system design, ensuring compliance with function, installation, and safety requirements.
- Certification applicants: Use as a demonstrable means of compliance with relevant regulatory standards. Guidance is provided for developing comprehensive project-specific security certification plans.
- Security risk assessors and engineers: Adopt a repeatable, industry-recognized process for evaluating and mitigating cybersecurity risks in avionics systems.
- Maintenance and operational teams: Integrate security practices as part of continuing airworthiness, including guidance for safe loading of field-updatable software, databases, and management of external connections.
- Regulatory authorities: Reference for establishing oversight and ensuring industry uniformity in aircraft system cybersecurity.
Key practical steps include:
- Identifying system connectivity and data pathways across the aircraft security perimeter.
- Mapping data flows-both physical (e.g., Wi-Fi, Ethernet, USB) and logical (applications, protocols).
- Assessing threat conditions based on the potential severity (major, hazardous, catastrophic).
- Documenting security requirements, verification activities, and any operational measures required by operators or installers.
- Maintaining up-to-date records on vulnerabilities, including those related to COTS (commercial off-the-shelf) components.
Related Standards
For comprehensive aircraft cybersecurity, ASTM F3532-23 references or aligns with the following standards and regulatory guidance:
- ASTM F3060: Terminology for Aircraft
- ASTM F3061/F3061M: Systems and Equipment in Aircraft
- ASTM F3230: Safety Assessment of Systems and Equipment in Small Aircraft
- EASA AMC 20-42: Airworthiness Information Security Risk Assessment
- EUROCAE ED-202A, ED-203A, ED-204A: Airworthiness Security and Information Security Guidance
- FAA AC 119-1, AC 20-115D, AC 20-153B: Network Security Program and Software Assurance
- RTCA DO-326A, DO-355A, DO-356A: Airworthiness Security Process and Guidance
- NIST SP 800-37, SP 800-57, 800-131A: Risk Management Framework and Cryptographic Guidance
- ETSI EN 303 645: Cyber Security for Connected Devices
By adhering to ASTM F3532-23, aviation organizations can ensure a consistent, effective approach to aircraft system information security, underpinning safe and reliable operations in an increasingly connected digital environment.
Buy Documents
ASTM F3532-23 - Standard Practice for Protection of Aircraft Systems from Intentional Unauthorized Electronic Interactions
REDLINE ASTM F3532-23 - Standard Practice for Protection of Aircraft Systems from Intentional Unauthorized Electronic Interactions
Get Certified
Connect with accredited certification bodies for this standard

BSI Group
BSI (British Standards Institution) is the business standards company that helps organizations make excellence a habit.

DEKRA North America
DEKRA certification services in North America.
Eagle Registrations Inc.
American certification body for aerospace and defense.
Sponsored listings
Frequently Asked Questions
ASTM F3532-23 is a standard published by ASTM International. Its full title is "Standard Practice for Protection of Aircraft Systems from Intentional Unauthorized Electronic Interactions". This standard covers: SIGNIFICANCE AND USE 4.1 The purpose of this practice is to establish methods that can be used to satisfy the Function and Installation requirements, and the Safety Requirements, provided in 4.1 and 4.2, respectively, in Specification F3061/F3061M. 4.2 Threat conditions that can cause Hazardous or Catastrophic failure conditions, including those that can propagate through interconnected systems causing Hazardous or Catastrophic failure conditions, are required to be addressed using this practice. SCOPE 1.1 This practice covers methods for addressing Aircraft System Information Security Protection (ASISP) risks caused by Intentional Unauthorized Electronic Interactions (IUEIs). This practice was developed considering Level 1, Level 2, Level 3, and Level 4 normal category aeroplanes. The content may be more broadly applicable. It is the responsibility of the applicant to substantiate broader applicability as a specific means of compliance. The topics covered within this practice are threat identification, identifying security measures, conducting a security risk assessment, and security documentation. 1.2 An applicant intending to use this practice as means of compliance for a design approval must seek guidance from their respective oversight authority (for example, published guidance from applicable civil aviation authority (CAA)) concerning the acceptable use and application thereof. For information on which oversight authorities have accepted this practice (in whole or in part) as an acceptable Means of Compliance to their regulatory requirements (hereinafter “the Rules”), refer to the ASTM Committee F44 web page (www.astm.org/COMMITTEE/F44.htm). 1.3 This standard does not purport to address all of the safety concerns, if any, associated with its use. It is the responsibility of the user of this standard to establish appropriate safety, health, and environmental practices and determine the applicability of regulatory limitations prior to use. 1.4 This international standard was developed in accordance with internationally recognized principles on standardization established in the Decision on Principles for the Development of International Standards, Guides and Recommendations issued by the World Trade Organization Technical Barriers to Trade (TBT) Committee.
SIGNIFICANCE AND USE 4.1 The purpose of this practice is to establish methods that can be used to satisfy the Function and Installation requirements, and the Safety Requirements, provided in 4.1 and 4.2, respectively, in Specification F3061/F3061M. 4.2 Threat conditions that can cause Hazardous or Catastrophic failure conditions, including those that can propagate through interconnected systems causing Hazardous or Catastrophic failure conditions, are required to be addressed using this practice. SCOPE 1.1 This practice covers methods for addressing Aircraft System Information Security Protection (ASISP) risks caused by Intentional Unauthorized Electronic Interactions (IUEIs). This practice was developed considering Level 1, Level 2, Level 3, and Level 4 normal category aeroplanes. The content may be more broadly applicable. It is the responsibility of the applicant to substantiate broader applicability as a specific means of compliance. The topics covered within this practice are threat identification, identifying security measures, conducting a security risk assessment, and security documentation. 1.2 An applicant intending to use this practice as means of compliance for a design approval must seek guidance from their respective oversight authority (for example, published guidance from applicable civil aviation authority (CAA)) concerning the acceptable use and application thereof. For information on which oversight authorities have accepted this practice (in whole or in part) as an acceptable Means of Compliance to their regulatory requirements (hereinafter “the Rules”), refer to the ASTM Committee F44 web page (www.astm.org/COMMITTEE/F44.htm). 1.3 This standard does not purport to address all of the safety concerns, if any, associated with its use. It is the responsibility of the user of this standard to establish appropriate safety, health, and environmental practices and determine the applicability of regulatory limitations prior to use. 1.4 This international standard was developed in accordance with internationally recognized principles on standardization established in the Decision on Principles for the Development of International Standards, Guides and Recommendations issued by the World Trade Organization Technical Barriers to Trade (TBT) Committee.
ASTM F3532-23 is classified under the following ICS (International Classification for Standards) categories: 29.020 - Electrical engineering in general; 35.020 - Information technology (IT) in general; 49.090 - On-board equipment and instruments. The ICS classification helps identify the subject area and facilitates finding related standards.
ASTM F3532-23 has the following relationships with other standards: It is inter standard links to ASTM F3532-22, ASTM F3061/F3061M-23b, ASTM F3264-23. Understanding these relationships helps ensure you are using the most current and applicable version of the standard.
ASTM F3532-23 is available in PDF format for immediate download after purchase. The document can be added to your cart and obtained through the secure checkout process. Digital delivery ensures instant access to the complete standard document.
Standards Content (Sample)
This international standard was developed in accordance with internationally recognized principles on standardization established in the Decision on Principles for the
Development of International Standards, Guides and Recommendations issued by the World Trade Organization Technical Barriers to Trade (TBT) Committee.
Designation: F3532 − 23
Standard Practice for
Protection of Aircraft Systems from Intentional
Unauthorized Electronic Interactions
This standard is issued under the fixed designation F3532; the number immediately following the designation indicates the year of
original adoption or, in the case of revision, the year of last revision. A number in parentheses indicates the year of last reapproval. A
superscript epsilon (´) indicates an editorial change since the last revision or reapproval.
1. Scope is indicated. In all cases, later document revisions are accept-
able if shown to be equivalent to the listed revision, or if
1.1 This practice covers methods for addressing Aircraft
otherwise formally accepted by the governing CAA; earlier
System Information Security Protection (ASISP) risks caused
revisions are not acceptable.
by Intentional Unauthorized Electronic Interactions (IUEIs).
This practice was developed considering Level 1, Level 2, 2.2 ASTM Standards:
Level 3, and Level 4 normal category aeroplanes. The content F3060 Terminology for Aircraft
may be more broadly applicable. It is the responsibility of the F3061/F3061M Specification for Systems and Equipment in
applicant to substantiate broader applicability as a specific Aircraft
means of compliance. The topics covered within this practice F3230 Practice for Safety Assessment of Systems and
are threat identification, identifying security measures, con- Equipment in Small Aircraft
ducting a security risk assessment, and security documentation.
2.3 EASA Standard:
AMC 20-42 Airworthiness Information Security Risk As-
1.2 An applicant intending to use this practice as means of
sessment
compliance for a design approval must seek guidance from
their respective oversight authority (for example, published
2.4 EUROCAE Standards:
guidance from applicable civil aviation authority (CAA))
ED-202A Airworthiness Security Process Specification
concerning the acceptable use and application thereof. For
ED-203A Airworthiness Security Methods and Consider-
information on which oversight authorities have accepted this
ations
practice (in whole or in part) as an acceptable Means of
ED-204A Information Security Guidance for Continuing
Compliance to their regulatory requirements (hereinafter “the
Airworthiness
Rules”), refer to the ASTM Committee F44 web page
2.5 FAA Advisory Circulars:
(www.astm.org/COMMITTEE/F44.htm).
AC 20-115D Airborne Software Development Assurance
1.3 This standard does not purport to address all of the
Using EUROCAE ED-12( ) and RTCA DO-178( )
safety concerns, if any, associated with its use. It is the
AC 20-153B Acceptance of Aeronautical Data Processes
responsibility of the user of this standard to establish appro-
and Associated Databases
priate safety, health, and environmental practices and deter-
AC 119-1 Airworthiness and Operational Approval of Air-
mine the applicability of regulatory limitations prior to use.
craft Network Security Program (ANSP)
1.4 This international standard was developed in accor-
2.6 RTCA Standards:
dance with internationally recognized principles on standard-
RTCA DO-326A Airworthiness Security Process Specifica-
ization established in the Decision on Principles for the
tion
Development of International Standards, Guides and Recom-
mendations issued by the World Trade Organization Technical
Barriers to Trade (TBT) Committee.
For referenced ASTM standards, visit the ASTM website, www.astm.org, or
contact ASTM Customer Service at service@astm.org. For Annual Book of ASTM
2. Referenced Documents
Standards volume information, refer to the standard’s Document Summary page on
2.1 Following is a list of external standards referenced the ASTM website.
Available from European Union Aviation Safety Agency (EASA), Konrad-
throughout this practice; the earliest revision acceptable for use
Adenauer-Ufer 3, D-50668 Cologne, Germany, https://www.easa.europa.eu.
Available from European Organisation for Civil Aviation Equipment
This practice is under the jurisdiction of ASTM Committee F44 on General (EUROCAE), 9-23 rue Paul Lafargue, “Le Triangle” building, 93200 Saint-Denis,
Aviation Aircraft and is the direct responsibility of Subcommittee F44.50 on France, https://www.eurocae.net/.
Systems and Equipment. Available from Federal Aviation Administration (FAA), 800 Independence
Current edition approved Nov. 1, 2023. Published January 2024. Originally Ave., SW, Washington, DC 20591, http://www.faa.gov.
approved in 2022. Last previous edition approved in 2022 as F3532 – 22. DOI: Available from RTCA, Inc., 1150 18th NW, Suite 910, Washington, D.C.
10.1520/F3532-23. 20036, https://www.rtca.org.
Copyright © ASTM International, 100 Barr Harbor Drive, PO Box C700, West Conshohocken, PA 19428-2959. United States
F3532 − 23
RTCA DO-355A Information Security Guidance for Con- 3.2.10 data flow (physical), n—identifies “how” information
tinuing Airworthiness is conveyed between points in a system (that is, specific
RTCA DO-356A Airworthiness Security Methods and Con- physical buses and interconnections).
siderations
3.2.11 event, n—an internal or external occurrence that has
2.7 Other Industry Guidance: its origin distinct from the aeroplane. For purposes of this
practice, the event is the IUEI.
ETSI EN 303 645 Cyber Security for Consumer Internet of
Things: Baseline Requirements
3.2.12 external (aeroplane), n—reference point outside of
NIST SP 800-37 Risk Management Framework for Informa-
the aeroplane systems, not part of the aeroplane type configu-
tion Systems and Organizations
ration; may include carried on devices.
NIST SP 800-57 Recommendation for Key Management
3.2.13 external (system), n—reference point outside of the
NIST 800-131A Transitioning the Use of Cryptographic
8 system under consideration. This includes other systems on the
Algorithms and Key Lengths
aeroplane or elements meeting the definition of “external
2.8 Throughout this practice, the references to ED-202A/
(aeroplane).”
DO-326A, ED-203A/DO-356A, and ED-204A/DO355A are
3.2.14 failure, n—an occurrence that affects the operation of
used. These references are used only as an additional source of
information and are not used as pointers for additional pro- a component, part, or element such that it can no longer
function as intended (this includes both loss of a function and
cesses or activities. This practice is standalone and independent
on the above-mentioned documents and contains all required malfunction).
definitions, processes, activities, and descriptions required to
3.2.15 failure condition, n—condition on the aircraft/system
address the ASISP risks caused by IUEIs.
that is contributed by one or more failures.
3.2.16 field loadable software, n—software that can be
3. Terminology
loaded without removing the system or equipment from its
3.1 Definitions—Terminology specific to this practice is
installation. The safety-related requirements associated with
provided in 3.2. For general terminology, refer to Terminology
the software loading function are part of the system require-
F3060.
ments.
3.2 Definitions of Terms Specific to This Standard:
3.2.17 function, n—intended behavior of a product based on
3.2.1 actor(s), n—individuals, groups, or states with mali- a defined set of requirements regardless of implementation.
cious intent.
3.2.18 hazard, n—an unsafe condition resulting from
3.2.2 aircraft system information security protections failure, malfunctions, external events, error, or combination
thereof.
(ASISP), n—the process and design requirements implemented
to reduce the impact of intentional unauthorized electronic
3.2.19 integrity, n—attribute of a system or an item indicat-
interaction.
ing that it can be relied upon to work correctly on demand.
3.2.3 assessment, n—an evaluation based upon engineering
3.2.20 intentional unauthorized electronic interaction
judgment.
(IUEI), n—a circumstance or event with the potential to affect
the aircraft due to human action resulting from unauthorized
3.2.4 assets, n—resources of the aircraft and systems that
access, use, disclosure, denial, disruption, modification, or
are subject to attack or may be used as part of an attack,
destruction of information or system interfaces, or both. This
including functions, system, items, equipment, data, interfaces,
includes the consequences of malware and forged data and the
and information.
effects of external systems on aircraft systems, but does not
3.2.5 attack vector, n—the path, interface, and actions by
include physical attacks or electromagnetic disturbances.
which an attacker executes an attack.
3.2.21 mitigation, n—reduction of risk either through less-
3.2.6 availability, n—item is in a functioning state at a given
ening of impact or lessening of occurrence.
point in time.
3.2.22 requirement, n—an identifiable function specification
3.2.7 connectivity, n—capacity for the interconnect of
(Technical) that can be validated and implementation can be
platforms, systems, and applications.
verified.
3.2.8 corruption, n—the act to change something from its
3.2.23 risk, n—exposure to the possibility of harm. The risk
original function or use to one that is failed or erroneous.
of an event is a function of the severity of the adverse event and
3.2.9 data flow (logical), n—identifies “what” information is
the level of threat of that event or, conversely, the effectiveness
conveyed between points in a system (that is, applications and
of protection.
protocols).
3.2.24 security environment, n—the assumptions about the
persons, organizations, and external systems outside of the
security perimeter that interact with the asset (aeroplane,
Available from ETSI, 650, Route des Lucioles, 06560 Valbonne - Sophia systems), so that the potential threat sources may be identified.
Antipolis, France, https://www.etsi.org.
3.2.25 security event, n—an occurrence in a system that is
Available from National Institute of Standards and Technology (NIST), 100
Bureau Dr., Stop 1070, Gaithersburg, MD 20899-1070, http://www.nist.gov. relevant to the security of the system.
F3532 − 23
3.2.26 security measure, n—used to mitigate or control a 3.3.19 PSCP, n—project specific certification plan
threat condition. Security measures may be features, functions,
3.3.20 PSecAC, n—plan for security aspects of certification
or procedures. Security measures can be technical, operational,
3.3.21 PSRA, n—preliminary security risk assessment
or management.
3.3.22 SD, adj—secure digital
3.2.27 security perimeter, n—the security perimeter is the
3.3.23 SOC, n—system on a chip
boundary between an asset’s internal security context and its
security environment.
3.3.24 SRA, n—security risk assessment
3.2.28 system boundary, n—a logical element in a system 3.3.25 USB, n—universal serial bus
that designates where a change in trust occurs in the system.
3.3.26 WAN, n—wide area network
3.2.29 threat condition, n—a condition having an effect on
3.3.27 WEP, n—wired equivalent privacy
the aeroplane or its occupants, or both, either direct or
3.3.28 WPA, n—wireless protected access
consequential, which is caused or contributed to by one or
more acts of intentional unauthorized electronic interaction
4. Significance and Use
(IUEI).
4.1 The purpose of this practice is to establish methods that
3.2.30 threat scenario, n—the specification of the IUEI,
can be used to satisfy the Function and Installation
consisting of the contributing threat source (attacker and attack
requirements, and the Safety Requirements, provided in 4.1
vector), vulnerabilities, operational conditions, and resulting
and 4.2, respectively, in Specification F3061/F3061M.
threat conditions, and events by which the target was attacked.
4.2 Threat conditions that can cause Hazardous or Cata-
3.2.31 threat source, n—either (1) intent and method tar-
strophic failure conditions, including those that can propagate
geted at the intentional exploitation of a vulnerability, or (2) a
through interconnected systems causing Hazardous or Cata-
situation and method that may mistakenly trigger a vulnerabil-
strophic failure conditions, are required to be addressed using
ity. The threat source of a threat is intent and method: the
this practice.
attacker and the attack vector.
3.2.32 validation, n—the determination that the require-
5. Security Process Overview
ments for a product are correct and complete.
5.1 Modern avionics systems often include connectivity
3.2.33 verification, n—the evaluation of an implementation
between the avionics systems and external devices such as
to determine that applicable requirements are met.
portable electronic devices or ground networks. These com-
munication paths introduce the possibility of the external
3.2.34 vulnerability, n—a flaw or weakness in system secu-
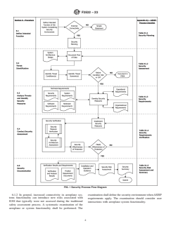
device adversely affecting the avionics system. Fig. 1 shows
rity procedures, design, implementation, or internal controls
the process that is used to evaluate the possible impact of IUEI,
that could be exercised and result in a security event.
determine necessary security measures, and show that the
3.3 Abbreviations:
security architecture implemented mitigates risks to an accept-
3.3.1 ADS-B, n—automatic dependent surveillance – broad-
able level.
cast
5.2 Fig. 1 shows the process to implement system security
3.3.2 COTS, n—commercial off-the-shelf
into an existing system development process. It is assumed that
3.3.3 CVE, n—common vulnerabilities and exposures
applicants have existing system design and system safety
3.3.4 DAH, n—design approval holder
processes. These processes include the development of system
architecture, functional hazard assessments, and system safety
3.3.5 DHCP, n—dynamic host configuration protocol
assessments.
3.3.6 EFB, n—electronic flight bag
5.3 The process in Fig. 1 addresses five key questions:
3.3.7 FHA, n—functional hazard assessment
5.3.1 What are we building? See 6.1, Define Intended
3.3.8 FPGA, n—field programmable gate arrays
Function.
3.3.9 GNSS, n—global navigation satellite system
5.3.2 What can go wrong? See 6.2, Threat Identification.
5.3.3 What are we going to do to address the threats? See
3.3.10 ICA, n—instructions for continued airworthiness
6.3, Analyze Threats and Identify Security Measures.
3.3.11 IP, n—intellectual property
5.3.4 Did we do an acceptable job addressing the threats?
3.3.12 IUEI, n—intentional unauthorized electronic interac-
See 6.4, Conduct Security Assessment.
tion
5.3.5 Did we adequately and accurately document the ap-
3.3.13 LAN, n—local area network
proach to security in support of the approval process? See 6.5,
Security Documentation.
3.3.14 LRU, n—line replaceable unit
3.3.15 MFD, n—multifunctional display
6. Procedure
3.3.16 PC, n—personal computer
6.1 Define Intended Function:
3.3.17 PED, n—portable electronic device
6.1.1 The applicant shall document the intended function of
3.3.18 PLD, n—programmable logic device the system.
F3532 − 23
FIG. 1 Security Process Flow Diagram
6.1.2 In general, increased connectivity in aeroplane sys- examination shall define the security environment when ASISP
tems functionality can introduce new risks associated with
requirements apply. The examination should consider user
IUEI that typically were not assessed during the traditional
interactions with aeroplane system functionality.
safety assessment process. A systematic examination of the
aeroplane or system functionality shall be performed. The
F3532 − 23
6.1.2.1 It is recommended that applicants contact their 6.1.7 When it is determined that the project must address
certification authority to understand the applicable regulatory IUEI, then security activities and documentation shall be
security policies/requirements for their project. planned to support ASISP requirements.
6.1.3 The applicant shall determine if any elements of the 6.1.8 The final scope of the security planning activities
system design includes connectivity to an external network or
required for the project shall be determined after completing
device on the aeroplane. the process covered in 6.2 of this practice.
6.1.4 Identification of external connectivity to a network or
6.1.8.1 Planning for Security Certification—When exami-
device during operation or maintenance shall require identifi- nation of the system shows that ASISP aspects must be
cation of the information flow and the means of connectivity
addressed, formally document ASISP aspects in a Project
across the aeroplane security perimeter. Both physical (wired Specific Certification Plan (PSCP) or Plan for Security Aspects
or wireless) and logical information flows shall be considered.
of Certification (PSecAC).
Further, both new and changed information flow into the
6.1.8.2 Preliminary Security Risk Assessment (PSRA)—A
aeroplane system shall be considered. Changed data flows,
PSRA shall be completed to document the system information
whether physical or logical, may alter the existing security
flow (Physical and Logical), and threat conditions related to
measures necessary to mitigate IUEI.
these flows. If the assessment determines that the identified
6.1.5 If the assessment shows no external connectivity, then
threat condition(s) result in hazards classified as Major or
a simple statement of non-applicability in a certification plan or
lower, the assessment may be documented without further
change impact assessment is all that is required.
activities. Assessments with threat condition(s) that result in
hazards classified as Hazardous or Catastrophic shall complete
NOTE 1—A simple statement is one that provides all the information
required to conclude that ASISP aspects do not apply. For example, “All the Security Risk Assessment activities of this practice.
information flow is outbound across the aeroplane security perimeter, no
6.1.8.3 Security Verification—Provide the planning needed
information is transmitted (TX) to the aeroplane systems. Therefore
to support the security verification process. Plans and reports
ASISP requirements do not apply.”
that will be used to document the verification activities used to
6.1.5.1 System functions dealing with services provided by
assess security measures shall be listed in the certification
trusted service entities or air navigation service providers do
planning document, covered in 6.1.8.1 of this practice.
not require aeroplane specific evaluation as a part of this
6.1.8.4 Security Risk Assessment (SRA)—Provide the plan-
process. Examples of excluded functions include: Global
ning needed to support the security risk assessment process.
Navigation Satellite System (GNSS), ground-based navigation
Planned SRA activities shall be listed in the certification
aids, Automatic Dependent Surveillance – Broadcast (ADS-B).
planning document, covered in 6.1.8.1 of this practice.
These services have interoperability requirements defined in
6.1.8.5 Security Continued Airworthiness—Planning for
other regulations and guidance and are therefore outside the
installer, maintainer, and operator guidance expected to be
scope of this process.
required to ensure the integrity of the security architecture shall
6.1.6 The presence of information flow inbound across the
be listed in the certification planning document, covered in
aeroplane security perimeter shall require the applicant to
6.1.8.1 of this practice.
address IUEI. As an aid to applicants, some examples of
6.2 Threat Identification:
external connectivity requiring assessments are provided in
6.2.1 Once the system architecture under evaluation is
6.1.6.1 – 6.1.6.4. These examples are not exhaustive and are
initially defined, the applicant shall document the flow of data
not intended to be used verbatim.
across the security perimeter between components and sys-
6.1.6.1 Does the system include one or more wireless
tems. The documentation shall identify the physical and logical
connectivity methods intended for use by onboard Portable
paths, data sources, and destinations. Existing security mea-
Electronic Devices (PEDs) or external devices? This may
sures shall be identified and considered in this architecture
include Wi-Fi access points or clients, Bluetooth nodes, cellu-
evaluation.
lar nodes or devices with custom-designed radios and commu-
6.2.1.1 Data flow diagrams showing both physical and
nications protocols.
logical flows are a means to document the necessary informa-
6.1.6.2 Does the system include one or more wired connec-
tion. The data flow diagrams can aid in understanding how
tivity methods accessible without special tools or access to the
systems are interconnected, and where data is ultimately
aeroplane harness? This may include an Ethernet or USB port
consumed in the system. Reference Appendix X3 for informa-
for a PED such as a laptop, a USB port, or secure digital (SD)
tion on how to create data flow diagrams.
card slot for removable media or other accessible buses.
6.2.2 Physical data paths shall include the type of intercon-
6.1.6.3 Does the system provide a new or updated means for
nect (for example, Wi-Fi, Ethernet, RS-232) and the direction-
field-loadable data such as aeronautical databases, software, or
ality.
other information? These are considered a means of connec-
tivity. For further understanding of the corruption protections 6.2.3 Logical data paths shall include producing and con-
suming applications, and protocols used for the transfer of data.
to ensure integrity of field-loadable software and databases,
refer to AC 20-115D and AC 20-153B. Multiple logical data flow representation may be necessary to
describe information flow among different layers of a system.
6.1.6.4 Does the system include the use of any new or
changed external services or functions over an existing physi- 6.2.4 Threat conditions shall be identified by considering
cal link? This may include new applications or protocol the effect of the impacted functions on the aeroplane, system,
modifications on an existing communications bus. and occupants in correlation to the safety failure condition’s
F3532 − 23
severity identified in safety documentation (for example, Func- ment within the architecture. Such information as functional
tional Hazard Assessment (FHA)). specifications, interfaces, where the security measure is imple-
mented in the architecture, and where documented (Security,
NOTE 2—For further understanding of the development of threat
System, Software, Hardware, Organization, Operation) should
conditions, refer to ED-203A/DO-356A, Section 3.3.3.
be part of the security measure description when applicable.
6.2.5 Following the development of all the threat
6.3.2.3 When using Appendix X4, Security Risk Assess-
conditions, at least one (1) threat scenario shall be identified for
ment Scoring, the type of security measure shall be defined:
each threat condition. Threat scenarios include identification of
Technical (Cryptographic, Authentication, and Authorization)
the source of the threat, the attack vector (typically drawn from
and Non-Technical (Operator, Operational, and Organiza-
the physical or logical data flow), and where applicable the
tional). More than one type may be assigned. Reference
existing security measures implemented along the attack vec-
Appendix X4 for descriptions covering security measure types.
tor. The threat scenario also includes the impact of a successful
6.3.2.4 The security measure’s dependencies on other secu-
attack; threat condition.
rity measures, architecture features, and operational modes
NOTE 3—For further understanding of the development of threat
shall be documented.
scenarios, refer to ED-203A/DO-356A, Section 3.4.1.
6.3.2.5 If security measures are implemented in a context
6.2.6 Using the threat condition severity, decide which
using software or hardware design assurance levels, those
elements of the security process are required; either 6.2.6.1 or
measures should be developed to an appropriate design assur-
6.2.6.2.
ance level in accordance with the applicable safety assessment.
6.2.6.1 If the related safety failure conditions for each threat
If used, the software or hardware design assurance level for a
condition has a severity of Major or lower, the outcome of the
security measure should be documented.
security assessment shall be documented in a PSRA. Provided
6.3.3 Once the security measures have been identified,
that the assumptions in the PSRA are verified to remain
appropriate requirements shall be developed and identified as
applicable throughout the design process, the security activities
security requirements and fed into the technical requirements
that follow are not required to be accomplished.
(System, Security, Software, and Hardware where applicable),
6.2.6.2 If the related safety failure conditions for each threat
operation requirements (if applicable), and organization re-
condition have a severity of Hazardous or Catastrophic, then
quirements (if applicable). This results in the security measures
further security activities shall be conducted to show that the
requirements being subject to the same development require-
security risks are mitigated to an acceptable level. This is
ments and assurance actions as other safety-related mitigation
accomplished through completion of the security processes
mechanisms.
identified in 6.3 and 6.4. This will result in the complete set of
6.3.4 Subsection 6.4 assesses whether or not each threat
security documentation described in 6.5, including the final-
scenario has been mitigated to an acceptable level of risk
ization of the SRA.
following the implementation of the security measure(s). This
6.3 Analyze Threats and Identify Security Measures:
is an iterative process, therefore it should be anticipated that
6.3.1 Using the threat conditions and threat scenarios devel-
further security measure development could be required.
oped in 6.2, identify security measures that reduce the risk
6.4 Conduct Security Assessment:
from each threat to an acceptable level. A minimum of one (1)
6.4.1 The implementation of the security measures into the
security measure for each threat scenario resulting in unaccept-
security architecture to address each threat scenario shall be
able risk shall be identified; more security measures where
accomplished. The intent of the implemented security mea-
layered security architecture is required. Security measures
sures is to protect assets from the identified threat scenarios.
may take the form of existing system functions, existing
With an increase in severity of impact for a threat scenario,
security measures, additional technical or procedural security
there is a need to increase the security effectiveness of
measures, system architecture changes, or other modifications
protection. The activities in this section provide the require-
to design or operation. When identifying existing security
ments related to assess the effectiveness of protection:
measures or developing new security measures, the applicant
6.4.1.1 Moderate—Adequate to protect against a Major
shall consider the impact of the failure of the security mea-
sure(s) in conjunction with the functionality of the system. Threat Condition.
6.3.2 Security measures for which credit will be sought to
6.4.1.2 High—Adequate to protect against a Hazardous
meet security requirements shall be clearly defined. The
Threat Condition.
following information supports the documentation requirement
6.4.1.3 Very High—Required to protect against a Cata-
for each security measure:
strophic Threat Condition.
6.3.2.1 Each security measure shall be traceable to the
6.4.2 A layered security architecture shall be implemented
aeroplane or system requirement(s) that define the security
where “Very High” effectiveness of protection is required. A
measure’s functionality.
layered architecture provides the added protection that multiple
security measures are not defeated by a single attack, or attack
NOTE 4—It is recommended to utilize a unique Security Tag on any
requirement with applicability to security measures to aid in tracing of
technique. A layered protection architecture consists of mul-
security requirements.
tiple security measures that are independent, diverse, and
6.3.2.2 Security measures shall have a description that isolated. The security measure attributes are assessed during
includes its intended function and intended operating environ- the security common mode analysis.
F3532 − 23
TABLE 2 Minimum Effectiveness Level with Tailoring
6.4.3 Security Measure Common Mode Analysis shall be
performed where layered security architecture is required. For Effectiveness of Protection
Assessment Level
A
(F3230, Table 3)
high and moderate protections that have multiple security Major Hazardous Catastrophic
measures in the security architecture, it is recommended to Level I Moderate Moderate Moderate
Level II Moderate Moderate Moderate
perform a common mode analysis. This analysis evaluates the
Level III Moderate Moderate High
following common mode attributes between the security mea-
Level IV Moderate High Very High
sures mitigating a threat scenario.
A
In accordance with Table 1, addressing Major Threat Conditions is not required.
Applicants choosing to address such threat conditions in their design should use
NOTE 5—For further understanding of Security Measure Common
a measure with a minimum effectiveness of Moderate.
Mode Analysis, refer to ED-203A/DO-356A, Section 3.5.1.
6.4.3.1 Independence between security measures means that
each security measure can function without other security
6.4.7 Tailoring of Security Effectiveness by Aeroplane
measure inputs or shared assets.
6.4.3.2 Diversity between security measures evaluates the Level:
commonality of design and implementation; common 6.4.7.1 Tailoring of security effectiveness may be incorpo-
functionality, technology, and vulnerability to the same attack. rated with a reduced effectiveness protection level. This
6.4.3.3 Isolation between security measures means that reduction by aeroplane assessment level may be allowed by the
compromised or failed security measures do not propagate certification authorities and should be coordinated in advance
attacks across shared resources to other security measures. of security verification activities.
6.4.4 A verification plan shall be developed that defines how 6.4.8 The processes outlined in 6.2, 6.3, and this section are
each security measure will be shown to perform its intended typically an iterative process requiring numerous cycles
function, either by test or by analysis test. Verification tests for through the development of the data flows, and the develop-
security measures shall show functionality under normal range ment and implementation of security measures to address each
and robustness test conditions. threat scenario. When the risk assessment for each identified
threat scenario shows that the effectiveness of protection meets
NOTE 6—Non-security requirements based testing, such as Vulnerabil-
Table 1 or, when applicable Table 2, then final security
ity or Penetration “Pen” testing, may also be valuable to identify
assessment documentation activities are the next step. When
weaknesses in the security architecture. Details about this type of testing
can be found in ED-203A/DO-356A, Section 4.1.3. the assessment shows that the security architecture does not
meet the effectiveness of protection requirements for the
6.4.4.1 Intended “normal range” function test cases: normal
following reasons, return to the appropriate section of this
system inputs and operating environment.
practice to further develop the security architecture:
6.4.4.2 Robustness test cases: invalid and out of range test
6.4.8.1 When the security architecture was inadequate to
inputs and system failures that might invalidate mitigation
address the threat scenario due to missing system architecture
assumptions.
and data flow assessment, return to 6.2 to evaluate the process
6.4.5 Security measures may be verified at the system or
steps.
aeroplane level, or both, using engineering judgment.
6.4.8.2 When the security measures are shown to be inad-
6.4.6 Upon the conclusion of the security architecture veri-
equate for the effectiveness of protection level required, return
fication activity, a final risk assessment shall be performed.
to 6.3 for further development of existing or additional security
This risk assessment demonstrates that the implemented secu-
measures.
rity architecture mitigates risks from attack to an acceptable
6.4.8.3 When unable to meet the common mode analysis
level. This assessment shall show that the security effectiveness
requirement or effectiveness of protection, return to 6.3 and 6.4
of protection is adequate for each threat scenario and its threat
to re-evaluate the security architecture.
condition(s). There are numerous assessment processes pro-
vided in industry guidance/methods listed in Section 2 of this
6.5 Security Documentation:
practice. An accepted Part 23 aeroplane method when using
6.5.1 Evidence shall be provided by the applicant showing
this practice is provided in Appendix X4, Security Risk
that all required activities, based on the project scope identified
Assessment Scoring. Early agreement on the security risk
in the security planning document, have been completed.
assessment process with the applicable CAA is encouraged.
6.5.1.1 Actual documentation structure for each of the
6.4.6.1 The selected security risk assessment process shall
requirements is not prescriptive for the need of a standalone
provide an effectiveness of protection result that can be used to
document. Table 3 provides a list of possible security docu-
show the protections meet the security requirements provided
mentation as well as how security topics might be addressed
in Table 1 or Table 2.
within already required certification data. The listed data is
intended to show how the activities and tasks discussed in this
practice may be documented, but the exact packaging of the
TABLE 1 Required Minimum Effectiveness Levels
data is an applicant choice to propose as part of the planning
A
Threat Condition Severity Effectiveness of Protection
effort.
Catastrophic Very High
6.5.2 Final coverage of the security measure verification test
Hazardous High
results and analysis shall be documented. Document that each
A
Effectiveness Levels may be tailored to a reduced protection level. (Reference
security measure implemented in the security architecture
6.4.7 and Table 2.)
functions as intended.
F3532 − 23
TABLE 3 Example Security Documentation
Security Activity Example Documentation Package Content Ref.
Planning PSecAC or by means of a dedicated security section within the 6.1
Project-Specific Certification Plan (PSCP) Table X1.1
Statement when Airworthiness Security PSCP statement 6.1
Aspects are not applicable; No connectivity Table X1.1
Assessment showing Major or lower Hazard Preliminary Security Risk Assessment (PSRA). PSRA may be 6.2
classification; No further security activities included as a section in the PSCP. Table X1.2
required
Assessment showing security activities are PSRA or draft SRA; inclusion of the assessment results including 6.2
required; Hazardous or Catastrophic Threat ties to FHA as needed 6.3
Conditions 6.5
Table X1.2
Documentation of Security Requirements System Requirements Document (SysRD) 6.3
Software Requirements Document (SRD) 6.5
Hardware Requirements Document (HRD) Table X1.3
Verification Test Plan and Procedures 6.4
Test and Analysis Reports 6.5
Table X1.4
Installer and Operator Guidance Instructions for Continued Airworthiness (ICA) 6.5
Maintenance Manuals (MM) Table X1.5
Installation Manuals (IM)
Security risk assessment Security Risk Assessment (SRA) 6.5
Table X1.5
Security Summary Security Summary included in SRA 6.5
Table X1.5
6.5.3 Requirement documentation shall be finalized with 6.5.6 The SRA shall be documented to show security
any changes to the security-related requirements. architecture effectiveness. The SRA covers the activities per-
6.5.3.1 A list of known vulnerabilities for each security formed showing the data flow, threat condition and threat
measure should be maintained to help evaluate the effective- scenario development. An assessment shall be provided in the
ness of security measures. SRA that the security architecture shows no unacceptable risk
6.5.3.2 Security measures implemented with commercial in accordance with this practice.
off-the-shelf (COTS) software or hardware should consider the
NOTE 8—The operator guidance may be used by the operators for their
event where one or more vulnerabilities are identified publicly,
use in getting approval for network security by their certification authority.
and the subsequent impact of this disclosure on their continued
(Reference AC 119-1.)
effectiveness.
6.5.7 A security summary statement shall be provided,
NOTE 7—Due to the potential for changes outside the control of the
which includes a statement that all requirements within this
system manufacturer or applicant, additional mitigations may be needed
practice have been met. The summary shall address any
for security measures that rely on features within COTS software or
deviations from the security planning.
hardware.
6.5.7.1 The tables in Appendix X1 are a means, but not the
6.5.4 If the security risk assessment contains operational
only means, to show that all necessary elements of this practice
measures or other actions that are the responsibility of the
have been met.
installer or maintainer, the applicant shall provide appropriate
6.5.7.2 If the applicant uses the material in Appendix X1, it
instructions in the installation manual, operators manual, or
is recommended to include a reference with each necessary
other documents to ensure correct implementation of these
row showing where in the applicant’s documentation the
measures.
supporting data is located. This aids both the applicant and
6.5.4.1 A process shall be provided to secure delivery of
certification authority in ensuring the documentation is com-
field-loadable data from the design approval holder to the
plete.
operator. The need for the operator to validate the authenticity
and integrity of field-loadable data is covered in instructions
7. Post Certification
for maintaining the security posture of the aeroplane.
6.5.5 If the security risk assessment contains operational 7.1 System modifications shall be assessed for any changes
measures or other actions that are the responsibility of the that could impact the security assessment. The assessment of
aeroplane operator, the applicant shall provide operator guid- the proposed modifications shall be based on analysis and
ance. The guidance shall address the aspects related to ASISP follow existing system security change impact analysis guid-
to ensure system integrity and security for the lifespan of the ance. Reference Appendix X2 for one example of a security
aeroplane. change impact analysis (CIA). If the CIA shows the proposed
F3532 − 23
NOTE 10—Applicants can coordinate vulnerability management, with
alteration could impact the security risk analysis, the applicant
equipment suppliers, to ensure each component of the system has
shall assess the updated system design and its impact on the
vulnerability feedback mechanisms enabled and vulnerability manage-
aeroplane using the process described in Section 6.
ment processes applied at the appropriate point(s) in the supply chain.
7.2 The applicant shall develop and provide operators with 7.3.1 A vulnerability disclosure policy that includes public
any instructions necessary to maintain the aeroplanes security
dissemination of contact information for reporting of issues by
architecture over its lifetime. Such information should include third parties.
support for continued airworthiness of the aeroplane’s system
NOTE 11—The intent of the public aspect of the vulnerability disclosure
security measures. Information can include information secu-
policy is to help manage expectations with third parties that report
rity conditions for support for subsequent changes to the
potential security issues.
aeroplane type design performed by organizations other than
7.3.2 A policy on the reception of security issue reports,
the original applicant. Such information could also include
such as Common Vulnerabilities and Exposures (CVE) reports,
directions on retrieval of security logs if deemed necessary by
as well as the monitoring for, identification of, and treatment of
the applicant.
security vulnerabilities or changes to the security environment
NOTE 9—If the information security conditions identified by an appli-
impacting the system.
cant cannot be met by a subsequent applicant, the subsequent applicant
7.3.3 A policy on responding to security incidents, including
may need to contact the original applicant and obtain additional data.
gathering appropriate data from impacted systems.
7.3 A process for managing vulnerabilities over the entire
NOTE 12—Additional information on vulnerability management, moni-
course of a system’s service life should be developed, includ-
toring for security risk, and incident response is available in ETSI
ing the following elements: EN 303 645, NIST SP 800-37, or other security guidance.
APPENDIXES
(Nonmandatory Information)
X1. ASISP PROCESS CHECKLIST
X1.1 References in Tables X1.1-X1.5 point to sections in
LEGEND:
this practice that provide additional guidance and background.
RQD Required
Tables include:
OPT Optional
NR Not Required
X1.1.1 Description and references to the location(s) in this
N/A Not Applicable
practice that provide(s) guidance to address each checklist
CAT Catastrophic – Severity of the Treat Condition/Failure Condition
item. HAZ Hazardous – Severity of the Treat Condition/Failure Condition
MAJ Major and lower – Severity of the Treat Condition/Failure Condition
X1.1.2 Failure Condition Severity, with applicability of
X1.1.3 Table Item Numbers provided.
each requirement shown by RQD, OPT, NR, and N/A; defined
in the legend.
F3532 − 23
TABLE X1.1 Security Planning
Checklist Item Severity
Ref. Comments
No. Description CAT HAZ MAJ
Security certification planning is Plans contain an overview of aeroplane or
defined system-level architecture, or both, to be
assessed for security, and the means of
compliance to security requirements where
6.1.3 connectivity has been identified.
6.1.5
RQD
6.1.6 Planning identifies the means of compliance
6.1.7 to security requirements where connectivity
has been identified.
Planning for security aspects may be
included in a PSCP or PSecAC.
Security certification may consist of a simple
statement providing evidence that ASISP
aspects of certification do not apply.
This may be included in a PSCP or other
certification documentation provided that:
6.1.3
• No connectivity is added to the aeroplane or
6.1.4 N/A
systems
6.1.5
• Information flow is only outbound across the
aeroplane security perimeter
• All information flow inbound across the
aeroplane security perimeter is provided by
trusted services governed by aviation
interoperability standards
Security Environment is defined 6.1.1 Examine aeroplane and system functionality
2 RQD
6.1.2 to define the security environment.
Certification considerations are 6.1.2 Identify the applicable regulatory security
3 defined 6.1.4 RQD RQD OPT requirements based on aeroplane level.
6.1.6
Overview of aeroplane and 6.1.2 Provide a description of the aeroplane and
systems where ASISP is required 6.1.3 system(s) where connectivity requires ASISP
4 RQD RQD OPT
6.1.4 to be addressed.
6.1.5
Planning for PSRA activity is Identify the activities to determine and assess
5 provided 6.1.8 RQD the severity of the threat conditions related to
security vulnerabilities.
Planning for security verification Identify the planned verification activities,
6 activity is provided 6.1.8 RQD RQD OPT including test and analysis, and the means to
document them.
Planning for SRA is provided Identify the planned Security Risk
7 6.1.8 RQD RQD OPT Assessment activities, and the means to
document them.
Planning for security-related Identify the planned method for developing
8 continued airworthiness is 6.1.8 RQD RQD OPT Instructions for Continued airworthiness and
provided the means to document them.
------
...
This document is not an ASTM standard and is intended only to provide the user of an ASTM standard an indication of what changes have been made to the previous version. Because
it may not be technically possible to adequately depict all changes accurately, ASTM recommends that users consult prior editions as appropriate. In all cases only the current version
of the standard as published by ASTM is to be considered the official document.
Designation: F3532 − 22 F3532 − 23
Standard Practice for
Protection of Aircraft Systems from Intentional
Unauthorized Electronic Interactions
This standard is issued under the fixed designation F3532; the number immediately following the designation indicates the year of
original adoption or, in the case of revision, the year of last revision. A number in parentheses indicates the year of last reapproval. A
superscript epsilon (´) indicates an editorial change since the last revision or reapproval.
1. Scope
1.1 This practice covers methods for addressing Aircraft System Information Security Protection (ASISP) risks caused by
Intentional Unauthorized Electronic Interactions (IUEIs). This practice was developed considering Level 1, Level 2, Level 3, and
Level 4 normal category aeroplanes. The content may be more broadly applicable. It is the responsibility of the applicant to
substantiate broader applicability as a specific means of compliance. The topics covered within this practice are threat
identification, identifying security measures, conducting a security risk assessment, and security documentation.
1.2 An applicant intending to use this practice as means of compliance for a design approval must seek guidance from their
respective oversight authority (for example, published guidance from applicable civil aviation authority (CAA)) concerning the
acceptable use and application thereof. For information on which oversight authorities have accepted this practice (in whole or in
part) as an acceptable Means of Compliance to their regulatory requirements (hereinafter “the Rules”), refer to the ASTM
Committee F44 web page (www.astm.org/COMMITTEE/F44.htm).
1.3 This standard does not purport to address all of the safety concerns, if any, associated with its use. It is the responsibility
of the user of this standard to establish appropriate safety, health, and environmental practices and determine the applicability of
regulatory limitations prior to use.
1.4 This international standard was developed in accordance with internationally recognized principles on standardization
established in the Decision on Principles for the Development of International Standards, Guides and Recommendations issued
by the World Trade Organization Technical Barriers to Trade (TBT) Committee.
2. Referenced Documents
2.1 Following is a list of external standards referenced throughout this practice; the earliest revision acceptable for use is indicated.
In all cases, later document revisions are acceptable if shown to be equivalent to the listed revision, or if otherwise formally
accepted by the governing CAA; earlier revisions are not acceptable.
2.2 ASTM Standards:
F3060 Terminology for Aircraft
F3061/F3061M Specification for Systems and Equipment in Aircraft
F3230 Practice for Safety Assessment of Systems and Equipment in Small Aircraft
This practice is under the jurisdiction of ASTM Committee F44 on General Aviation Aircraft and is the direct responsibility of Subcommittee F44.50 on Systems and
Equipment.
Current edition approved Feb. 1, 2022Nov. 1, 2023. Published February 2022January 2024. Originally approved in 2022. Last previous edition approved in 2022 as
F3532 – 22. DOI: 10.1520/F3532-2210.1520/F3532-23.
For referenced ASTM standards, visit the ASTM website, www.astm.org, or contact ASTM Customer Service at service@astm.org. For Annual Book of ASTM Standards
volume information, refer to the standard’s Document Summary page on the ASTM website.
Copyright © ASTM International, 100 Barr Harbor Drive, PO Box C700, West Conshohocken, PA 19428-2959. United States
F3532 − 23
2.3 EASA Standard:
AMC 20-42 Airworthiness Information Security Risk Assessment
2.4 EUROCAE Standards:
ED-202A Airworthiness Security Process Specification
ED-203A Airworthiness Security Methods and Considerations
ED-204A Information Security Guidance for Continuing Airworthiness
2.5 FAA Advisory Circulars:
AC 20-115D Airborne Software Development Assurance Using EUROCAE ED-12( ) and RTCA DO-178( )
AC 20-153B Acceptance of Aeronautical Data Processes and Associated Databases
AC 119-1 Airworthiness and Operational Approval of Aircraft Network Security Program (ANSP)
2.6 RTCA Standards:
RTCA DO-326A Airworthiness Security Process Specification
RTCA DO-355A Information Security Guidance for Continuing Airworthiness
RTCA DO-356A Airworthiness Security Methods and Considerations
2.7 Other Industry Guidance:
ETSI EN 303 645 Cyber Security for Consumer Internet of Things: Baseline Requirements
NIST SP 800-37 Risk Management Framework for Information Systems and Organizations
NIST SP 800-57 Recommendation for Key Management
NIST 800-131A Transitioning the Use of Cryptographic Algorithms and Key Lengths
2.8 Throughout this practice, the references to ED-202A/DO-326A, ED-203A/DO-356A, and ED-204A/DO355A are used. These
references are used only as an additional source of information and are not used as pointers for additional processes or activities.
This practice is standalone and independent on the above-mentioned documents and contains all required definitions, processes,
activities, and descriptions required to address the ASISP risks caused by IUEIs.
3. Terminology
3.1 Definitions—Terminology specific to this practice is provided in 3.2. For general terminology, refer to Terminology F3060.
3.2 Definitions of Terms Specific to This Standard:
3.2.1 actor(s), n—individuals, groups, or states with malicious intent.
3.2.2 aircraft system information security protections (ASISP), n—the process and design requirements implemented to reduce the
impact of intentional unauthorized electronic interaction.
3.2.3 assessment, n—an evaluation based upon engineering judgment.
3.2.4 assets, n—resources of the aircraft and systems that are subject to attack or may be used as part of an attack, including
functions, system, items, equipment, data, interfaces, and information.
3.2.5 attack vector, n—the path, interface, and actions by which an attacker executes an attack.
3.2.6 availability, n—item is in a functioning state at a given point in time.
3.2.7 connectivity, n—capacity for the interconnect of platforms, systems, and applications.
3.2.8 corruption, n—the act to change something from its original function or use to one that is failed or erroneous.
Available from European Union Aviation Safety Agency (EASA), Konrad-Adenauer-Ufer 3, D-50668 Cologne, Germany, https://www.easa.europa.eu.
Available from European Organisation for Civil Aviation Equipment (EUROCAE), 9-23 rue Paul Lafargue, “Le Triangle” building, 93200 Saint-Denis, France,
https://www.eurocae.net/.
Available from Federal Aviation Administration (FAA), 800 Independence Ave., SW, Washington, DC 20591, http://www.faa.gov.
Available from RTCA, Inc., 1150 18th NW, Suite 910, Washington, D.C. 20036, https://www.rtca.org.
Available from ETSI, 650, Route des Lucioles, 06560 Valbonne - Sophia Antipolis, France, https://www.etsi.org.
Available from National Institute of Standards and Technology (NIST), 100 Bureau Dr., Stop 1070, Gaithersburg, MD 20899-1070, http://www.nist.gov.
F3532 − 23
3.2.9 data flow (logical), n—identifies “what” information is conveyed between points in a system (that is, applications and
protocols).
3.2.10 data flow (physical), n—identifies “how” information is conveyed between points in a system (that is, specific physical
buses and interconnections).
3.2.11 event, n—an internal or external occurrence that has its origin distinct from the aeroplane. For purposes of this practice, the
event is the IUEI.
3.2.12 external (aeroplane), n—reference point outside of the aeroplane systems, not part of the aeroplane type configuration; may
include carried on devices.
3.2.13 external (system), n—reference point outside of the system under consideration. This includes other systems on the
aeroplane or elements meeting the definition of “external (aeroplane).”
3.2.14 failure, n—an occurrence that affects the operation of a component, part, or element such that it can no longer function as
intended (this includes both loss of a function and malfunction).
3.2.15 failure condition, n—condition on the aircraft/system that is contributed by one or more failures.
3.2.16 field loadable software, n—software that can be loaded without removing the system or equipment from its installation. The
safety-related requirements associated with the software loading function are part of the system requirements.
3.2.17 function, n—intended behavior of a product based on a defined set of requirements regardless of implementation.
3.2.18 hazard, n—an unsafe condition resulting from failure, malfunctions, external events, error, or combination thereof.
3.2.19 integrity, n—attribute of a system or an item indicating that it can be relied upon to work correctly on demand.
3.2.20 intentional unauthorized electronic interaction (IUEI), n—a circumstance or event with the potential to affect the aircraft
due to human action resulting from unauthorized access, use, disclosure, denial, disruption, modification, or destruction of
information or system interfaces, or both. This includes the consequences of malware and forged data and the effects of external
systems on aircraft systems, but does not include physical attacks or electromagnetic disturbances.
3.2.21 mitigation, n—reduction of risk either through lessening of impact or lessening of occurrence.
3.2.22 requirement, n—an identifiable function specification (Technical) that can be validated and implementation can be verified.
3.2.23 risk, n—exposure to the possibility of harm. The risk of an event is a function of the severity of the adverse event and the
level of threat of that event or, conversely, the effectiveness of protection.
3.2.24 security environment, n—the assumptions about the persons, organizations, and external systems outside of the security
perimeter that interact with the asset (aeroplane, systems), so that the potential threat sources may be identified.
3.2.25 security event, n—an occurrence in a system that is relevant to the security of the system.
3.2.26 security measure, n—used to mitigate or control a threat condition. Security measures may be features, functions, or
procedures. Security measures can be technical, operational, or management.
3.2.27 security perimeter, n—the security perimeter is the boundary between an asset’s internal security context and its security
environment.
F3532 − 23
3.2.28 system boundary, n—a logical element in a system that designates where a change in trust occurs in the system.
3.2.29 threat condition, n—a condition having an effect on the aeroplane or its occupants, or both, either direct or consequential,
which is caused or contributed to by one or more acts of intentional unauthorized electronic interaction (IUEI).
3.2.30 threat scenario, n—the specification of the IUEI, consisting of the contributing threat source (attacker and attack vector),
vulnerabilities, operational conditions, and resulting threat conditions, and events by which the target was attacked.
3.2.31 threat source, n—either (1) intent and method targeted at the intentional exploitation of a vulnerability, or (2) a situation
and method that may mistakenly trigger a vulnerability. The threat source of a threat is intent and method: the attacker and the
attack vector.
3.2.32 validation, n—the determination that the requirements for a product are correct and complete.
3.2.33 verification, n—the evaluation of an implementation to determine that applicable requirements are met.
3.2.34 vulnerability, n—a flaw or weakness in system security procedures, design, implementation, or internal controls that could
be exercised and result in a security event.
3.3 Abbreviations:
3.3.1 ADS-B, n—automatic dependent surveillance – broadcast
3.3.2 COTS, n—commercial off-the-shelf
3.3.3 CVE, n—common vulnerabilities and exposures
3.3.4 DAH, n—design approval holder
3.3.5 DHCP, n—dynamic host configuration protocol
3.3.6 EFB, n—electronic flight bag
3.3.7 FHA, n—functional hazard assessment
3.3.8 FPGA, n—field programmable gate arrays
3.3.9 GNSS, n—global navigation satellite system
3.3.10 ICA, n—instructions for continued airworthiness
3.3.11 IP, n—intellectual property
3.3.12 IUEI, n—intentional unauthorized electronic interaction
3.3.13 LAN, n—local area network
3.3.14 LRU, n—line replaceable unit
3.3.15 MFD, n—multifunctional display
3.3.16 PC, n—personal computer
F3532 − 23
3.3.17 PED, n—portable electronic device
3.3.18 PLD, n—programmable logic device
3.3.19 PSCP, n—project specific certification plan
3.3.20 PSecAC, n—plan for security aspects of certification
3.3.21 PSRA, n—preliminary security risk assessment
3.3.22 SD, adj—secure digital
3.3.23 SOC, n—system on a chip
3.3.24 SRA, n—security risk assessment
3.3.25 USB, n—universal serial bus
3.3.26 WAN, n—wide area network
3.3.27 WEP, n—wired equivalent privacy
3.3.28 WPA, n—wireless protected access
4. Significance and Use
4.1 The purpose of this practice is to establish methods that can be used to satisfy the Function and Installation requirements, and
the Safety Requirements, provided in 4.1 and 4.2, respectively, in Specification F3061/F3061M.
4.2 Threat conditions that can cause Hazardous or Catastrophic failure conditions, including those that can propagate through
interconnected systems causing Hazardous or Catastrophic failure conditions, are required to be addressed using this practice.
5. Security Process Overview
5.1 Modern avionics systems often include connectivity between the avionics systems and external devices such as portable
electronic devices or ground networks. These communication paths introduce the possibility of the external device adversely
affecting the avionics system. Fig. 1 shows the process that is used to evaluate the possible impact of IUEI, determine necessary
security measures, and show that the security architecture implemented mitigates risks to an acceptable level.
5.2 Fig. 1 shows the process to implement system security into an existing system development process. It is assumed that
applicants have existing system design and system safety processes. These processes include the development of system
architecture, functional hazard assessments, and system safety assessments.
5.3 The process in Fig. 1 addresses five key questions:
5.3.1 What are we building? See 6.1, Define Intended Function.
5.3.2 What can go wrong? See 6.2, Threat Identification.
5.3.3 What are we going to do to address the threats? See 6.3, Analyze Threats and Identify Security Measures.
5.3.4 Did we do an acceptable job addressing the threats? See 6.4, Conduct Security Assessment.
F3532 − 23
FIG. 1 Security Process Flow Diagram
5.3.5 Did we adequately and accurately document the approach to security in support of the approval process? See 6.5, Security
Documentation.
5.4 As an alternative to this practice, applicants can consider the Airworthiness Security Process Specification defined in the
F3532 − 23
ED-202A/DO-326A, ED-203A/DO-356A, and ED-204A/DO-355A family of documents. An example of the application of these
documents to the aircraft certification process is described in EASA AMC 20-42.
6. Procedure
6.1 Define Intended Function:
6.1.1 The applicant shall document the intended function of the system.
F3532 − 23
6.1.2 In general, increased connectivity in aeroplane systems functionality can introduce new risks associated with IUEI that
typically were not assessed during the traditional safety assessment process. A systematic examination of the aeroplane or system
functionality shall be performed. The examination shall define the security environment when ASISP requirements apply. The
examination should consider user interactions with aeroplane system functionality.
6.1.2.1 It is recommended that applicants contact their certification authority to understand the applicable regulatory security
policies/requirements for their project.
6.1.3 The applicant shall determine if any elements of the system design includes connectivity to an external network or device
on the aeroplane.
6.1.4 Identification of external connectivity to a network or device during operation or maintenance shall require identification of
the information flow and the means of connectivity across the aeroplane security perimeter. Both physical (wired or wireless) and
logical information flows shall be considered. Further, both new and changed information flow into the aeroplane system shall be
considered. Changed data flows, whether physical or logical, may alter the existing security measures necessary to mitigate IUEI.
6.1.5 If the assessment shows no external connectivity, then a simple statement of non-applicability in a certification plan or
change impact assessment is all that is required.
NOTE 1—A simple statement is one that provides all the information required to conclude that ASISP aspects do not apply. For example, “All information
flow is outbound across the aeroplane security perimeter, no information is transmitted (TX) to the aeroplane systems. Therefore ASISP requirements do
not apply.”
6.1.5.1 System functions dealing with services provided by trusted service entities or air navigation service providers do not
require aeroplane specific evaluation as a part of this process. Examples of excluded functions include: Global Navigation Satellite
System (GNSS), ground-based navigation aids, Automatic Dependent Surveillance – Broadcast (ADS-B). These services have
interoperability requirements defined in other regulations and guidance and are therefore outside the scope of this process.
6.1.6 The presence of information flow inbound across the aeroplane security perimeter shall require the applicant to address IUEI.
As an aid to applicants, some examples of external connectivity requiring assessments are provided in 6.1.6.1 – 6.1.6.4. These
examples are not exhaustive and are not intended to be used verbatim.
6.1.6.1 Does the system include one or more wireless connectivity methods intended for use by onboard Portable Electronic
Devices (PEDs) or external devices? This may include Wi-Fi access points or clients, Bluetooth nodes, cellular nodes or devices
with custom-designed radios and communications protocols.
6.1.6.2 Does the system include one or more wired connectivity methods accessible without special tools or access to the
aeroplane harness? This may include an Ethernet or USB port for a PED such as a laptop, a USB port, or secure digital (SD) card
slot for removable media or other accessible buses.
6.1.6.3 Does the system provide a new or updated means for field-loadable data such as aeronautical databases, software, or other
information? These are considered a means of connectivity. For further understanding of the corruption protections to ensure
integrity of field-loadable software and databases, refer to AC 20-115D and AC 20-153B.
6.1.6.4 Does the system include the use of any new or changed external services or functions over an existing physical link? This
may include new applications or protocol modifications on an existing communications bus.
6.1.7 When it is determined that the project must address IUEI, then security activities and documentation shall be planned to
support ASISP requirements.
6.1.8 The final scope of the security planning activities required for the project shall be determined after completing the process
covered in 6.2 of this practice.
6.1.8.1 Planning for Security Certification—When examination of the system shows that ASISP aspects must be addressed,
formally document ASISP aspects in a Project Specific Certification Plan (PSCP) or Plan for Security Aspects of Certification
(PSecAC).
F3532 − 23
6.1.8.2 Preliminary Security Risk Assessment (PSRA)—A PSRA shall be completed to document the system information flow
(Physical and Logical), and threat conditions related to these flows. If the assessment determines that the identified threat
condition(s) result in hazards classified as Major or lower, the assessment may be documented without further activities.
Assessments with threat condition(s) that result in hazards classified as Hazardous or Catastrophic shall complete the Security Risk
Assessment activities of this practice.
6.1.8.3 Security Verification—Provide the planning needed to support the security verification process. Plans and reports that will
be used to document the verification activities used to assess security measures shall be listed in the certification planning
document, covered in 6.1.8.1 of this practice.
6.1.8.4 Security Risk Assessment (SRA)—Provide the planning needed to support the security risk assessment process. Planned
SRA activities shall be listed in the certification planning document, covered in 6.1.8.1 of this practice.
6.1.8.5 Security Continued Airworthiness—Planning for installer, maintainer, and operator guidance expected to be required to
ensure the integrity of the security architecture shall be listed in the certification planning document, covered in 6.1.8.1 of this
practice.
6.2 Threat Identification:
6.2.1 Once the system architecture under evaluation is initially defined, the applicant shall document the flow of data across the
security perimeter between components and systems. The documentation shall identify the physical and logical paths, data sources,
and destinations. Existing security measures shall be identified and considered in this architecture evaluation.
6.2.1.1 Data flow diagrams showing both physical and logical flows are a means to document the necessary information. The data
flow diagrams can aid in understanding how systems are interconnected, and where data is ultimately consumed in the system.
Reference Appendix X3 for information on how to create data flow diagrams.
6.2.2 Physical data paths shall include the type of interconnect (for example, Wi-Fi, Ethernet, RS-232) and the directionality.
6.2.3 Logical data paths shall include producing and consuming applications, and protocols used for the transfer of data. Multiple
logical data flow representation may be necessary to describe information flow among different layers of a system.
6.2.4 Threat conditions shall be identified by considering the effect of the impacted functions on the aeroplane, system, and
occupants in correlation to the safety failure condition’s severity identified in safety documentation (for example, Functional
Hazard Assessment (FHA)). For further understanding of the development of threat conditions, refer to ED-203A/DO-356A,
Section 3.3.3.
NOTE 2—For further understanding of the development of threat conditions, refer to ED-203A/DO-356A, Section 3.3.3.
6.2.5 Following the development of all the threat conditions, at least one (1) threat scenario shall be identified for each threat
condition. Threat scenarios include identification of the source of the threat, the attack vector (typically drawn from the physical
or logical data flow), and where applicable the existing security measures implemented along the attack vector. The threat scenario
also includes the impact of a successful attack; threat condition. For further understanding of the development of threat scenarios,
refer to ED-203A/DO-356A, Section 3.4.1.
NOTE 3—For further understanding of the development of threat scenarios, refer to ED-203A/DO-356A, Section 3.4.1.
6.2.6 Using the threat condition severity, decide which elements of the security process are required; either 6.2.6.1 or 6.2.6.2.
6.2.6.1 If the related safety failure conditions for each threat condition has a severity of Major or lower, the outcome of the security
assessment shall be documented in a PSRA. Provided that the assumptions in the PSRA are verified to remain applicable
throughout the design process, the security activities that follow are not required to be accomplished.
6.2.6.2 If the related safety failure conditions for each threat condition have a severity of Hazardous or Catastrophic, then further
security activities shall be conducted to show that the security risks are mitigated to an acceptable level. This is accomplished
F3532 − 23
through completion of the security processes identified in 6.3 and 6.4. This will result in the complete set of security documentation
described in 6.5, including the finalization of the SRA.
6.3 Analyze Threats and Identify Security Measures:
6.3.1 Using the threat conditions and threat scenarios developed in 6.2, identify security measures that reduce the risk from each
threat to an acceptable level. A minimum of one (1) security measure for each threat scenario resulting in unacceptable risk shall
be identified; more security measures where layered security architecture is required. Security measures may take the form of
existing system functions, existing security measures, additional technical or procedural security measures, system architecture
changes, or other modifications to design or operation. When identifying existing security measures or developing new security
measures, the applicant shall consider the impact of the failure of the security measure(s) in conjunction with the functionality of
the system.
6.3.2 Security measures for which credit will be sought to meet security requirements shall be clearly defined. The following
information supports the documentation requirement for each security measure:
6.3.2.1 Each security measure shall be traceable to the aeroplane or system requirement(s) that define the security measure’s
functionality.
NOTE 4—It is recommended to utilize a unique Security Tag on any requirement with applicability to security measures to aid in tracing of security
requirements.
6.3.2.2 Security measures shall have a description that includes its intended function and intended operating environment within
the architecture. Such information as functional specifications, interfaces, where the security measure is implemented in the
architecture, and where documented (Security, System, Software, Hardware, Organization, Operation) should be part of the
security measure description when applicable.
6.3.2.3 When using Appendix X4, Security Risk Assessment Scoring, the type of security measure shall be defined: Technical
(Cryptographic, Authentication, and Authorization) and Non-Technical (Operator, Operational, and Organizational). More than one
type may be assigned. Reference Appendix X4 for descriptions covering security measure types.
6.3.2.4 The security measure’s dependencies on other security measures, architecture features, and operational modes shall be
documented.
6.3.2.5 If security measures are implemented in a context using software or hardware design assurance levels, those measures
should be developed to an appropriate design assurance level in accordance with the applicable safety assessment. If used, the
software or hardware design assurance level for a security measure should be documented.
6.3.3 Once the security measures have been identified, appropriate requirements shall be developed and identified as security
requirements and fed into the technical requirements (System, Security, Software, and Hardware where applicable), operation
requirements (if applicable), and organization requirements (if applicable). This results in the security measures requirements being
subject to the same development requirements and assurance actions as other safety-related mitigation mechanisms.
6.3.4 Subsection 6.4 assesses whether or not each threat scenario has been mitigated to an acceptable level of risk following the
implementation of the security measure(s). This is an iterative process, therefore it should be anticipated that further security
measure development could be required.
6.4 Conduct Security Assessment:
6.4.1 The implementation of the security measures into the security architecture to address each threat scenario shall be
accomplished. The intent of the implemented security measures is to protect assets from the identified threat scenarios. With an
increase in severity of impact for a threat scenario, there is a need to increase the security effectiveness of protection. The activities
in this section provide the requirements related to assess the effectiveness of protection:
6.4.1.1 Moderate—Adequate to protect against a Major Threat Condition.
6.4.1.2 High—Adequate to protect against a Hazardous Threat Condition.
F3532 − 23
6.4.1.3 Very High—Required to protect against a Catastrophic Threat Condition.
6.4.2 A layered security architecture shall be implemented where “Very High” effectiveness of protection is required. A layered
architecture provides the added protection that multiple security measures are not defeated by a single attack, or attack technique.
A layered protection architecture consists of multiple security measures that are independent, diverse, and isolated. The security
measure attributes are assessed during the security common mode analysis.
6.4.3 Security Measure Common Mode Analysis shall be performed where layered security architecture is required. For high and
moderate protections that have multiple security measures in the security architecture, it is recommended to perform a common
mode analysis. This analysis evaluates the following common mode attributes between the security measures mitigating a threat
scenario. For further understanding of Security Measure Common Mode Analysis, refer to ED-203A/DO-356A, Section 3.5.1.
NOTE 5—For further understanding of Security Measure Common Mode Analysis, refer to ED-203A/DO-356A, Section 3.5.1.
6.4.3.1 Independence between security measures means that each security measure can function without other security measure
inputs or shared assets.
6.4.3.2 Diversity between security measures evaluates the commonality of design and implementation; common functionality,
technology, and vulnerability to the same attack.
6.4.3.3 Isolation between security measures means that compromised or failed security measures do not propagate attacks across
shared resources to other security measures.
6.4.4 A verification plan shall be developed that defines how each security measure will be shown to perform its intended function,
either by test or by analysis test. Verification tests for security measures shall show functionality under normal range and robustness
test conditions.
NOTE 6—Non-security requirements based testing, such as Vulnerability or Penetration “Pen” testing, may also be valuable to identify weaknesses in the
security architecture. Details about this type of testing can be found in ED-203A/DO-356A, Section 4.1.3.
6.4.4.1 Intended “normal range” function test cases: normal system inputs and operating environment.
6.4.4.2 Robustness test cases: invalid and out of range test inputs and system failures that might invalidate mitigation assumptions.
6.4.5 Security measures may be verified at the system or aeroplane level, or both, using engineering judgment.
6.4.6 Upon the conclusion of the security architecture verification activity, a final risk assessment shall be performed. This risk
assessment demonstrates that the implemented security architecture mitigates risks from attack to an acceptable level. This
assessment shall show that the security effectiveness of protection is adequate for each threat scenario and its threat condition(s).
There are numerous assessment processes provided in industry guidance/methods listed in Section 2 of this practice. An accepted
Part 23 aeroplane method when using this practice is provided in Appendix X4, Security Risk Assessment Scoring. Early
agreement on the security risk assessment process with the applicable CAA is encouraged.
6.4.6.1 The selected security risk assessment process shall provide an effectiveness of protection result that can be used to show
the protections meet the security requirements provided in Table 1 or Table 2.
TABLE 1 Required Minimum Effectiveness Levels
A
Threat Condition Severity Effectiveness of Protection
Catastrophic Very High
Hazardous High
A
Effectiveness Levels may be tailored to a reduced protection level. (Reference
6.4.7 and Table 2.)
F3532 − 23
TABLE 2 Minimum Effectiveness Level with Tailoring
Effectiveness of Protection
Assessment Level
A
(F3230, Table 3)
Major Hazardous Catastrophic
Level I Moderate Moderate Moderate
Level II Moderate Moderate Moderate
Level III Moderate Moderate High
Level IV Moderate High Very High
A
In accordance with Table 1, addressing Major Threat Conditions is not required.
Applicants choosing to address such threat conditions in their design should use
a measure with a minimum effectiveness of Moderate.
6.4.7 Tailoring of Security Effectiveness by Aeroplane Level:
6.4.7.1 Tailoring of security effectiveness may be incorporated with a reduced effectiveness protection level. This reduction by
aeroplane assessment level may be allowed by the certification authorities and should be coordinated in advance of security
verification activities.
6.4.8 The processes outlined in 6.2, 6.3, and this section are typically an iterative process requiring numerous cycles through the
development of the data flows, and the development and implementation of security measures to address each threat scenario.
When the risk assessment for each identified threat scenario shows that the effectiveness of protection meets Table 1 or, when
applicable Table 2, then final security assessment documentation activities are the next step. When the assessment shows that the
security architecture does not meet the effectiveness of protection requirements for the following reasons, return to the appropriate
section of this practice to further develop the security architecture:
6.4.8.1 When the security architecture was inadequate to address the threat scenario due to missing system architecture and data
flow assessment, return to 6.2 to evaluate the process steps.
6.4.8.2 When the security measures are shown to be inadequate for the effectiveness of protection level required, return to 6.3 for
further development of existing or additional security measures.
6.4.8.3 When unable to meet the common mode analysis requirement or effectiveness of protection, return to 6.3 and 6.4 to
re-evaluate the security architecture.
6.5 Security Documentation:
6.5.1 Evidence shall be provided by the applicant showing that all required activities, based on the project scope identified in the
security planning document, have been completed.
6.5.1.1 Actual documentation structure for each of the requirements is not prescriptive for the need of a standalone document.
Table 3 provides a list of possible security documentation as well as how security topics might be addressed within already required
certification data. The listed data is intended to show how the activities and tasks discussed in this practice may be documented,
but the exact packaging of the data is an applicant choice to propose as part of the planning effort.
6.5.2 Final coverage of the security measure verification test results and analysis shall be documented. Document that each
security measure implemented in the security architecture functions as intended.
6.5.3 Requirement documentation shall be finalized with any changes to the security-related requirements.
6.5.3.1 A list of known vulnerabilities for each security measure should be maintained to help evaluate the effectiveness of security
measures.
6.5.3.2 Security measures implemented with commercial off-the-shelf (COTS) software or hardware should consider the event
where one or more vulnerabilities are identified publicly, and the subsequent impact of this disclosure on their continued
effectiveness.
NOTE 7—Due to the potential for changes outside the control of the system manufacturer or applicant, additional mitigations may be needed for security
measures that rely on features within COTS software or hardware.
F3532 − 23
TABLE 3 Example Security Documentation
Security Activity Example Documentation Package Content Ref.
Planning PSecAC or by means of a dedicated security section within the 6.1
Project-Specific Certification Plan (PSCP) Table X1.1
Statement when Airworthiness Security PSCP statement 6.1
Aspects are not applicable; No connectivity Table X1.1
Assessment showing Major or lower Hazard Preliminary Security Risk Assessment (PSRA). PSRA may be 6.2
classification; No further security activities included as a section in the PSCP. Table X1.2
required
Assessment showing security activities are PSRA or draft SRA; inclusion of the assessment results including 6.2
required; Hazardous or Catastrophic Threat ties to FHA as needed 6.3
Conditions 6.5
Table X1.2
Documentation of Security Requirements System Requirements Document (SysRD) 6.3
Software Requirements Document (SRD) 6.5
Hardware Requirements Document (HRD) Table X1.3
Verification Test Plan and Procedures 6.4
Test and Analysis Reports 6.5
Table X1.4
Installer and Operator Guidance Instructions for Continued Airworthiness (ICA) 6.5
Maintenance Manuals (MM) Table X1.5
Installation Manuals (IM)
Security risk assessment Security Risk Assessment (SRA) 6.5
Table X1.5
Security Summary Security Summary included in SRA 6.5
Table X1.5
6.5.4 If the security risk assessment contains operational measures or other actions that are the responsibility of the installer or
maintainer, the applicant shall provide appropriate instructions in the installation manual, operators manual, or other documents
to ensure correct implementation of these measures.
6.5.4.1 A process shall be provided to secure delivery of field-loadable data from the design approval holder to the operator. The
need for the operator to validate the authenticity and integrity of field-loadable data is covered in instructions for maintaining the
security posture of the aeroplane.
6.5.5 If the security risk assessment contains operational measures or other actions that are the responsibility of the aeroplane
operator, the applicant shall provide operator guidance. The guidance shall address the aspects related to ASISP to ensure system
integrity and security for the lifespan of the aeroplane.
6.5.6 The SRA shall be documented to show security architecture effectiveness. The SRA covers the activities performed showing
the data flow, threat condition and threat scenario development. An assessment shall be provided in the SRA that the security
architecture shows no unacceptable risk in accordance with this practice.
NOTE 8—The operator guidance may be used by the operators for their use in getting approval for network security by their certification authority.
(Reference AC 119-1.)
6.5.7 A security summary statement shall be provided, which includes a statement that all requirements within this practice have
been met. The summary shall address any deviations from the security planning.
6.5.7.1 The tables in Appendix X1 are a means, but not the only means, to show that all necessary elements of this practice have
been met.
6.5.7.2 If the applicant uses the material in Appendix X1, it is recommended to include a reference with each necessary row
showing where in the applicant’s documentation the supporting data is located. This aids both the applicant and certification
authority in ensuring the documentation is complete.
F3532 − 23
7. Post Certification
7.1 System modifications shall be assessed for any changes that could impact the security assessment. The assessment of the
proposed modifications shall be based on analysis and follow existing system security change impact analysis guidance. Reference
Appendix X2 for one example of a security change impact analysis (CIA). If the CIA shows the proposed alteration could impact
the security risk analysis, the applicant shall assess the updated system design and its impact on the aeroplane using the process
described in Section 6.
7.2 The applicant shall develop and provide operators with any instructions necessary to maintain the aeroplanes security
architecture over its lifetime. Such information should include support for continued airworthiness of the aeroplane’s system
security measures. Information can include information security conditions for support for subsequent changes to the aeroplane
type design performed by organizations other than the original applicant. Such information could also include directions on
retrieval of security logs if deemed necessary by the applicant.
NOTE 9—If the information security conditions identified by an applicant cannot be met by a subsequent applicant, the subsequent applicant may need
to contact the original applicant and obtain additional data.
7.3 A process for managing vulnerabilities over the entire course of a system’s service life should be developed, including the
following elements:
NOTE 10—Applicants can coordinate vulnerability management, with equipment suppliers, to ensure each component of the system has vulnerability
feedback mechanisms enabled and vulnerability management processes applied at the appropriate point(s) in the supply chain.
7.3.1 A vulnerability disclosure policy that includes public dissemination of contact information for reporting of issues by third
parties.
NOTE 11—The intent of the public aspect of the vulnerability disclosure policy is to help manage expectations with third parties that report potential
security issues.
7.3.2 A policy on the reception of security issue reports, such as Common Vulnerabilities and Exposures (CVE) reports, as well
as the monitoring for, identification of, and treatment of security vulnerabilities or changes to the security environment impacting
the system.
7.3.3 A policy on responding to security incidents, including gathering appropriate data from impacted systems.
NOTE 12—Additional information on vulnerability management, monitoring for security risk, and incident response is available in ETSI EN 303 645,
NIST SP 800-37, or other security guidance.
APPENDIXES
(Nonmandatory Information)
X1. ASISP PROCESS CHECKLIST
X1.1 References in Tables X1.1-X1.5 point to sections in this practice that provide additional guidance and background. Tables
include:
X1.1.1 Description and references to the location(s) in this practice that provide(s) guidance to address each checklist item.
X1.1.2 Failure Condition Severity, with applicability of each requirement shown by RQD, OPT, NR, and N/A; defined in the
legend.
F3532 − 23
LEGEND:
RQD Required
OPT Optional
NR Not Required
N/A Not Applicable
CAT Catastrophic – Severity of the Treat Condition/Failure Condition
HAZ Hazardous – Severity of the Treat Condition/Failure Condition
MAJ Major and lower – Severity of the Treat Condition/Failure Condition
X1.1.3 Table Item Numbers provided.
TABLE X1.1 Security Planning
Checklist Item Severity
Ref. Comments
No. Description CAT HAZ MAJ
Security certification planning is Plans contain an overview of aeroplane or
defined system-level architecture, or both, to be
assessed for security, and the means of
compliance to security requirements where
6.1.3 connectivity has been identified.
6.1.5
RQD
6.1.6 Planning identifies the means of compliance
6.1.7 to security requirements where connectivity
has been identified.
Planning for security aspects may be
included in a PSCP or PSecAC.
Security certification may consist of a simple
statement providing evidence that ASISP
aspects of certification do not apply.
This may be included in a PSCP or other
certification documentation provided that:
6.1.3
• No connectivity is added to the aeroplane or
6.1.4 N/A
systems
6.1.5
• Information flow is only outbound across the
aeroplane security perimeter
• All information flow inbound across the
aeroplane security perimeter is provided by
trusted services governed by aviation
interoperability standards
Security Environment is defined 6.1.1 Examine aeroplane and system functionality
2 RQD
6.1.2 to define the security environment.
Certification considerations are 6.1.2 Identify the
...








Questions, Comments and Discussion
Ask us and Technical Secretary will try to provide an answer. You can facilitate discussion about the standard in here.
Loading comments...