ASTM E3392-24
(Guide)Standard Guide for Forensic Physical Fit Examination
Standard Guide for Forensic Physical Fit Examination
SIGNIFICANCE AND USE
5.1 This guide can assist the examiner in selecting and organizing a general analytical scheme for the evaluation and documentation of physical comparisons of materials for a potential physical fit. The type and size of material influences the exact steps and equipment needed to assess the physical fit. Evaluation, documentation, and interpretation are all important parts of a physical fit examination.
5.2 This guide addresses special considerations for physical fit analysis for glass, skeletal material, polymers, tapes and textiles.
5.3 Foundations of physical fit examination in forensic science are described in the literature, including studies on the fractography of different materials and the use of physical fit examinations in forensic casework (1-12).
5.4 It is not the intention of this guide to present comprehensive theories regarding the mechanism of fractures, tearing, cutting, or other methods of separation. This information is available from training courses and reference materials such as Practice C1256 and others (3-7, 13).
SCOPE
1.1 This guide covers the forensic physical fit examinations for the macroscopical and microscopical examinations of broken, torn, or separated materials for the purpose of determining whether or not they were once joined together to form a single object. This guide is intended as an overview of the process for the physical fit examination of these materials and to assist individuals in the evaluation and documentation of their physical comparisons.
1.2 This standard is intended for use by competent forensic science practitioners with the requisite formal education, discipline-specific training (see Practice E2917), and demonstrated proficiency to perform forensic casework.
1.3 The values stated in SI units are to be regarded as standard. No other units of measurement are included in this standard.
1.4 This standard does not purport to address all of the safety concerns, if any, associated with its use. It is the responsibility of the user of this standard to establish appropriate safety, health, and environmental practices and determine the applicability of regulatory limitations prior to use.
1.5 This international standard was developed in accordance with internationally recognized principles on standardization established in the Decision on Principles for the Development of International Standards, Guides and Recommendations issued by the World Trade Organization Technical Barriers to Trade (TBT) Committee.
General Information
- Status
- Published
- Publication Date
- 31-Dec-2023
- Technical Committee
- E30 - Forensic Sciences
- Drafting Committee
- E30.01 - Criminalistics
Relations
- Effective Date
- 01-Feb-2024
- Effective Date
- 01-Feb-2024
- Effective Date
- 01-Apr-2022
- Effective Date
- 01-Jun-2019
Overview
ASTM E3392-24: Standard Guide for Forensic Physical Fit Examination is a comprehensive international standard developed by ASTM to assist forensic science practitioners in the evaluation, documentation, and interpretation of physical fit comparisons. This guide outlines recommended analytical schemes for macroscopical and microscopical examinations of broken, torn, or separated materials to determine if they originated from a single object. Applicable to a variety of materials-including glass, skeletal material, polymers, tapes, and textiles-ASTM E3392-24 is intended for qualified forensic science professionals with appropriate training and education.
Key Topics
- Scope of Examinations: Procedures for determining whether separated materials were previously joined, using both macroscopic and microscopic methods.
- Material Considerations: Guidance tailored to specific materials, such as glass, bones, polymers, tapes, and textiles, accounting for their unique features and challenges in forensic examination.
- Evaluation and Documentation: Emphasis on thorough documentation-including images, sketches, and written notes-for reliable interpretation and technical review.
- Sample Handling: Best practices for handling, preserving, and preparing evidence to maintain its integrity throughout examination.
- Quality Assurance: Requirements for technical review, verification procedures, and quality assurance aligned with international standards (such as ISO/IEC 17025).
- General and Special Considerations: Discussion of limitations, potential biases, and the importance of recognizing both class and individual characteristics in physical fit analysis.
Applications
ASTM E3392-24 provides significant value in the forensic sciences, particularly in the following practical applications:
- Criminal Investigations: Physical fit examinations help link suspect items or fragments (such as broken glass or cut tape) to crime scenes, supporting evidence-based casework.
- Evidence Reconstruction: Enables forensic teams to reassemble items such as shattered glass, fragmented bones, or torn textiles for investigative and courtroom purposes.
- Trace Evidence Comparison: Used to compare trace materials (e.g., polymers, fabrics) for physical matching, aiding in the association or exclusion of potential sources.
- Interdisciplinary Coordination: Offers guidance for collaborations between forensic examiners in different specialties (e.g., DNA, latent prints, trace evidence) to optimize evidence handling and examination sequence.
- Courtroom Testimony: Ensures robust evidence documentation, supporting expert witness testimony with clear, demonstrable physical fits and professional reports.
Related Standards
ASTM E3392-24 references and aligns with several important standards and guidelines in the forensic field, including:
- ASTM C1256: Practice for Interpreting Glass Fracture Surface Features
- ASTM E1492: Practice for Receiving, Documenting, Storing, and Retrieving Evidence in a Forensic Science Laboratory
- ASTM E1610: Guide for Forensic Paint Analysis and Comparison
- ASTM E1732: Terminology Relating to Forensic Science
- ASTM E2225: Guide for Forensic Examination of Fabrics and Cordage
- ASTM E2917: Practice for Forensic Science Practitioner Training, Continuing Education, and Professional Development
- ASTM E3260: Guide for Forensic Examination and Comparison of Pressure Sensitive Tapes
- ISO/IEC 17025:2017: General Requirements for the Competence of Testing and Calibration Laboratories
- OSAC 2022-S-0029: Standard Guide for Interpretation and Reporting in Forensic Comparisons of Trace Materials
Conclusion
Adoption of ASTM E3392-24 helps forensic science laboratories and practitioners ensure rigorous, consistent, and well-documented physical fit analysis across a broad spectrum of materials. The guide advances the reliability of forensic comparisons, enhances evidence integrity, and supports professional best practices in the international forensic community. Forensic laboratories, quality managers, and legal professionals benefit from integrating this standard into their operational protocols, reinforcing the objectivity and scientific validity of physical fit examinations.
Buy Documents
ASTM E3392-24 - Standard Guide for Forensic Physical Fit Examination
Frequently Asked Questions
ASTM E3392-24 is a guide published by ASTM International. Its full title is "Standard Guide for Forensic Physical Fit Examination". This standard covers: SIGNIFICANCE AND USE 5.1 This guide can assist the examiner in selecting and organizing a general analytical scheme for the evaluation and documentation of physical comparisons of materials for a potential physical fit. The type and size of material influences the exact steps and equipment needed to assess the physical fit. Evaluation, documentation, and interpretation are all important parts of a physical fit examination. 5.2 This guide addresses special considerations for physical fit analysis for glass, skeletal material, polymers, tapes and textiles. 5.3 Foundations of physical fit examination in forensic science are described in the literature, including studies on the fractography of different materials and the use of physical fit examinations in forensic casework (1-12). 5.4 It is not the intention of this guide to present comprehensive theories regarding the mechanism of fractures, tearing, cutting, or other methods of separation. This information is available from training courses and reference materials such as Practice C1256 and others (3-7, 13). SCOPE 1.1 This guide covers the forensic physical fit examinations for the macroscopical and microscopical examinations of broken, torn, or separated materials for the purpose of determining whether or not they were once joined together to form a single object. This guide is intended as an overview of the process for the physical fit examination of these materials and to assist individuals in the evaluation and documentation of their physical comparisons. 1.2 This standard is intended for use by competent forensic science practitioners with the requisite formal education, discipline-specific training (see Practice E2917), and demonstrated proficiency to perform forensic casework. 1.3 The values stated in SI units are to be regarded as standard. No other units of measurement are included in this standard. 1.4 This standard does not purport to address all of the safety concerns, if any, associated with its use. It is the responsibility of the user of this standard to establish appropriate safety, health, and environmental practices and determine the applicability of regulatory limitations prior to use. 1.5 This international standard was developed in accordance with internationally recognized principles on standardization established in the Decision on Principles for the Development of International Standards, Guides and Recommendations issued by the World Trade Organization Technical Barriers to Trade (TBT) Committee.
SIGNIFICANCE AND USE 5.1 This guide can assist the examiner in selecting and organizing a general analytical scheme for the evaluation and documentation of physical comparisons of materials for a potential physical fit. The type and size of material influences the exact steps and equipment needed to assess the physical fit. Evaluation, documentation, and interpretation are all important parts of a physical fit examination. 5.2 This guide addresses special considerations for physical fit analysis for glass, skeletal material, polymers, tapes and textiles. 5.3 Foundations of physical fit examination in forensic science are described in the literature, including studies on the fractography of different materials and the use of physical fit examinations in forensic casework (1-12). 5.4 It is not the intention of this guide to present comprehensive theories regarding the mechanism of fractures, tearing, cutting, or other methods of separation. This information is available from training courses and reference materials such as Practice C1256 and others (3-7, 13). SCOPE 1.1 This guide covers the forensic physical fit examinations for the macroscopical and microscopical examinations of broken, torn, or separated materials for the purpose of determining whether or not they were once joined together to form a single object. This guide is intended as an overview of the process for the physical fit examination of these materials and to assist individuals in the evaluation and documentation of their physical comparisons. 1.2 This standard is intended for use by competent forensic science practitioners with the requisite formal education, discipline-specific training (see Practice E2917), and demonstrated proficiency to perform forensic casework. 1.3 The values stated in SI units are to be regarded as standard. No other units of measurement are included in this standard. 1.4 This standard does not purport to address all of the safety concerns, if any, associated with its use. It is the responsibility of the user of this standard to establish appropriate safety, health, and environmental practices and determine the applicability of regulatory limitations prior to use. 1.5 This international standard was developed in accordance with internationally recognized principles on standardization established in the Decision on Principles for the Development of International Standards, Guides and Recommendations issued by the World Trade Organization Technical Barriers to Trade (TBT) Committee.
ASTM E3392-24 has the following relationships with other standards: It is inter standard links to ASTM E1732-24, ASTM E2917-24, ASTM E1732-22, ASTM E2917-19a. Understanding these relationships helps ensure you are using the most current and applicable version of the standard.
ASTM E3392-24 is available in PDF format for immediate download after purchase. The document can be added to your cart and obtained through the secure checkout process. Digital delivery ensures instant access to the complete standard document.
Standards Content (Sample)
This international standard was developed in accordance with internationally recognized principles on standardization established in the Decision on Principles for the
Development of International Standards, Guides and Recommendations issued by the World Trade Organization Technical Barriers to Trade (TBT) Committee.
Designation: E3392 − 24
Standard Guide for
Forensic Physical Fit Examination
This standard is issued under the fixed designation E3392; the number immediately following the designation indicates the year of
original adoption or, in the case of revision, the year of last revision. A number in parentheses indicates the year of last reapproval. A
superscript epsilon (´) indicates an editorial change since the last revision or reapproval.
1. Scope E1492 Practice for Receiving, Documenting, Storing, and
Retrieving Evidence in a Forensic Science Laboratory
1.1 This guide covers the forensic physical fit examinations
E1610 Guide for Forensic Paint Analysis and Comparison
for the macroscopical and microscopical examinations of
E1732 Terminology Relating to Forensic Science
broken, torn, or separated materials for the purpose of deter-
E2225 Guide for Forensic Examination of Fabrics and Cord-
mining whether or not they were once joined together to form
age
a single object. This guide is intended as an overview of the
E2917 Practice for Forensic Science Practitioner Training,
process for the physical fit examination of these materials and
Continuing Education, and Professional Development
to assist individuals in the evaluation and documentation of
Programs
their physical comparisons.
E3260 Guide for Forensic Examination and Comparison of
1.2 This standard is intended for use by competent forensic
Pressure Sensitive Tapes
science practitioners with the requisite formal education,
2.2 Other Documents:
discipline-specific training (see Practice E2917), and demon-
ISO/IEC 17025:2017 General Requirements for the Compe-
strated proficiency to perform forensic casework.
tence of Testing and Calibration Laboratories
1.3 The values stated in SI units are to be regarded as
OSAC 2022-S-0029 Standard Guide for Interpretation and
standard. No other units of measurement are included in this
Reporting in Forensic Comparisons of Trace Materials
standard.
3. Terminology
1.4 This standard does not purport to address all of the
safety concerns, if any, associated with its use. It is the
3.1 Definitions—For additional terms commonly employed
responsibility of the user of this standard to establish appro-
for general forensic examinations see Terminology E1732, and
priate safety, health, and environmental practices and deter-
for fractography see Practice C1256.
mine the applicability of regulatory limitations prior to use.
3.2 Definitions of Terms Specific to This Standard:
1.5 This international standard was developed in accor-
3.2.1 arrest lines, n—a sharp line on the fracture surface
dance with internationally recognized principles on standard-
defining the crack front shape of an arrested or momentarily-
ization established in the Decision on Principles for the
hesitated crack. (1)
Development of International Standards, Guides and Recom-
3.2.2 fractography, n—the means and methods for charac-
mendations issued by the World Trade Organization Technical
terizing fractured specimens or compounds. (1)
Barriers to Trade (TBT) Committee.
3.2.3 individual characteristics, n—the attribute(s) that es-
2. Referenced Documents
tablish(es) a single source.
3.2.3.1 Discussion—Other terms used include random acci-
2.1 ASTM Standards:
dental characteristics, randomly acquired characteristics, and
C1256 Practice for Interpreting Glass Fracture Surface Fea-
distinguishing characteristics.
tures
E1459 Guide for Physical Evidence Labeling and Related 3.2.4 physical fit, n—an association based upon the realign-
Documentation ment of two or more items that demonstrate they were once
joined together to form a single object.
This guide is under the jurisdiction of ASTM Committee E30 on Forensic
Sciences and is the direct responsibility of Subcommittee E30.01 on Criminalistics. Available from International Organization for Standardization (ISO), ISO
Current edition approved Jan. 1, 2024. Published January 2024. DOI: 10.1520/ Central Secretariat, Chemin de Blandonnet 8, CP 401, 1214 Vernier, Geneva,
E3392-24. Switzerland, https://www.iso.org.
2 4
For referenced ASTM standards, visit the ASTM website, www.astm.org, or Available from National Institute of Standards and Technology (NIST), 100
contact ASTM Customer Service at service@astm.org. For Annual Book of ASTM Bureau Dr., Stop 1070, Gaithersburg, MD 20899-1070, http://www.nist.gov.
Standards volume information, refer to the standard’s Document Summary page on The boldface numbers in parentheses refer to a list of references at the end of
the ASTM website. this standard.
Copyright © ASTM International, 100 Barr Harbor Drive, PO Box C700, West Conshohocken, PA 19428-2959. United States
E3392 − 24
3.2.4.1 Discussion—The term match (for example, physical 5. Significance and Use
match, fracture match) is not recommended to be used as it can
5.1 This guide can assist the examiner in selecting and
be misleading to the layperson.
organizing a general analytical scheme for the evaluation and
3.2.5 scarp, n—subtle curved line on a fracture surface
documentation of physical comparisons of materials for a
caused by interaction of a propagating crack and a liquid or a potential physical fit. The type and size of material influences
reactive environment. (1)
the exact steps and equipment needed to assess the physical fit.
Evaluation, documentation, and interpretation are all important
3.2.6 taphonomy, n—the study of the processes affecting
parts of a physical fit examination.
remains after death. (OSAC Lexicon)
5.2 This guide addresses special considerations for physical
3.2.7 technical review, n—a qualified second party’s evalu-
fit analysis for glass, skeletal material, polymers, tapes and
ation of reports, notes, data, and other documentation to
textiles.
determine there is appropriate and sufficient support for the
actions, results, conclusions, opinions, and interpretations.
5.3 Foundations of physical fit examination in forensic
(OSAC Preferred Term – Lexicon)
science are described in the literature, including studies on the
fractography of different materials and the use of physical fit
3.2.8 verification, n—provision of objective evidence that a
examinations in forensic casework (1-12).
given item fulfills specified requirements. ISO/IEC 17025
(2017)
5.4 It is not the intention of this guide to present compre-
3.2.8.1 Discussion—The process through which the analy-
hensive theories regarding the mechanism of fractures, tearing,
ses of a forensic examiner are compared by a second, indepen-
cutting, or other methods of separation. This information is
dent examiner so that the findings of the first examiner are
available from training courses and reference materials such as
corroborated, or can be corrected in situations where there is a
Practice C1256 and others (3-7, 13).
disagreement.
3.2.8.2 Discussion—Verifications can be open or blind. 6. Quality Assurance Considerations
Blind verifications are more robust than open verifications.
6.1 A quality assurance program is used to assess and verify
that analytical testing procedures and reporting of results is
4. Summary of Guide
monitored by means that include, but are not limited to,
proficiency tests and technical audits. General quality assur-
4.1 Physical fit examination is the process of evaluating two
or more items to form an opinion about whether they were once ance guidelines are available in ISO/IEC 17025.
joined together. It is based on the premise that separation
events (for example, breaks, cuts, tears) are not reproducible, in 7. Apparatus and Materials
whole or in part, because of the combination of applied forces,
7.1 Different equipment is used depending on the material
construction features, and material properties that can impart
being examined and the case specifics.
individual characteristics.
7.2 General list of common materials utilized:
4.2 Physical fit examinations can involve the assessment or
7.2.1 Camera.
reassembly of multiple pieces prior to the comparison of a
7.2.2 Microscopes (for example, stereomicroscope, com-
questioned sample to a possible known source.
parison microscope).
7.2.3 Magnifier.
4.3 Separation occurs in a variety of ways (for example,
7.2.4 Polarizing filters.
broken, cut, torn). Separated materials that possess irregular
7.2.5 Light box.
edges and individual characteristics on their complementary
7.2.6 Oblique lighting.
surfaces can be realigned to demonstrate they were at one time
7.2.7 Alternate light source(s).
a single object. The physical fit can be viewed in two or three
7.2.8 Clay.
dimensions.
7.2.9 Casting material.
4.4 The absence of edge detail or material loss does not
7.2.10 Plastic sheets.
always rule out the possibility of a physical fit. A physical fit
7.2.11 Scanners.
could result when physical features align across the separation
7.2.12 Solvents.
boundary (for example, striations, wood grain, printing).
7.2.13 Ruler.
4.5 Different types of materials exhibit various types of
7.2.14 Micrometer.
individual characteristics based on their construction, chemical 7.2.15 Sample handling tools (for example, probe, forceps).
structure, and physical properties. The recognition and distinc-
7.2.16 Packaging and documentation materials (for
tion between class and individual characteristics for different example, labels, markers).
types of materials allows the use of the same general proce- 7.2.17 Tape.
dures for the physical fit examinations of all materials.
8. Sample Handling
4.6 This guide contains a general procedure to perform
physical fit examinations as well as a summary of consider- 8.1 The general handling and tracking of samples should
ations and limitations for an examiner to evaluate when meet or exceed the requirements of Practice E1492 and Guide
conducting these examinations. E1459.
E3392 − 24
8.2 The need for multiple types of examinations (for 9.1.5 Published studies addressing error rates for physical fit
example, other trace, DNA, latent prints, firearms) is consid- examination have been conducted, however they are not
ered before initiating a physical fit examination. Communicate generalized and do not represent all associated variables (for
with examiners from other disciplines to coordinate the order example, variety of materials, different separation mecha-
of examination or evidence preservation and recovery nisms) (2, 9, 11, 12).
methods, and document the communication. 9.1.6 In the absence of a physical fit, a sample cannot be
associated with an individual source; however, the possibility
8.3 Physical fit examinations typically require that samples
of a class association or exclusion could be determined with
from more than one item of evidence be examined together.
further examinations. When further examinations are
Documentation practices provide records of where samples
conducted, refer to appropriate ASTM standards (for example,
originated, and their condition as received in the laboratory.
Guides E1610, E2225, and E3260).
Document physical damage or the presence of other evidence.
Documentation includes images, sketches, non-destructive
9.2 Limitations:
marking/labeling of the individual samples, or other methods
9.2.1 Sample composition or condition could limit a physi-
deemed appropriate for the evidence in question.
cal fit examination. Examples include, but are not limited to:
8.3.1 Samples are uniquely identified prior to analysis.
9.2.1.1 Size;
8.4 A preliminary examination of each sample is performed 9.2.1.2 Environmental effects;
separately prior to bringing them into contact with each other 9.2.1.3 Wear;
to prevent cross-contamination.
9.2.1.4 Deformation or stretching before separation;
9.2.1.5 Lack of features to compare along the separated
8.5 Carefully handle areas to be compared to protect them
edge(s); and
from damage or alteration.
9.2.1.6 Improper collection, preservation, or handling.
8.6 Document alterations made to the evidence during the
examination (for example, cleaning, untangling).
10. General Procedure
8.7 Clean all tools used prior to contact with the evidence.
10.1 Refer to Section 8 for sample handling considerations
8.8 Repackage evidence in a manner to protect against
prior to and during physical fit examinations and Section 13 for
damage or loss.
results and interpretations.
8.9 Warning—Some samples have sharp edges and caution
10.2 A typical scheme for physical fit examinations is
is warranted when handling these samples.
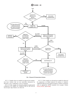
outlined in Fig. 1.
10.3 During the examination, questioned samples should be
9. General Considerations and Limitations
assessed separately prior to comparison to known samples.
9.1 General Considerations:
10.4 When exclusionary differences are observed during the
9.1.1 The ductility of the object should be taken into
examination, no further examinations are required. Exclusion-
consideration, especially in areas where stretching caused by
ary differences can include differences in class characteristics
the separation could cause distortion in a physical fit. Notes
(for example, two pieces of tape with different construction or
should include a discussion of apparent missing material and
a red shirt with a piece missing compared to a blue piece of
deformation of material that could impact results.
fabric).
9.1.2 Features that carry across the separation boundary (for
example, scratches, stains, manufacturing defects) can be used
10.5 When the macroscopic contours do not align and there
to support a physical fit.
are no corresponding features on the separated surfaces or no
9.1.3 The separation method (for example, cut, torn) can
traversing surface features, no further physical fit examinations
influence the features of a physical fit examination; however,
are required. Additional physical and chemical analyses could
specific damage assessment is outside the scope of this guide
be completed and are outside the scope of this guide.
(for example, Guide E2225).
10.6 Written or typed descriptions, sketches, photographs,
9.1.4 Physical fit examination is a visual technique and
scans, or other images are used to document each sample’s
therefore bias could occur. Precautions to minimize bias have
features. See Section 12 for additional detail on Examination
been reported in the literature (14-16) and can include:
Documentation.
9.1.4.1 Receiving adequate training on physical fit exami-
10.7 A macroscopical assessment is conducted on the
nations including cognitive bias and methods that can mitigate
or help avoid the effects of biasing information and procedures; samples of interest.
9.1.4.2 Avoiding contextual bias (for example, management 10.7.1 The condition, general features, and properties of the
of task irrelevant case information such as suspect’s confession samples are examined. Features such as material type, color,
or investigator’s opinions);
shape, construction features, curvature, fluorescence, surface
9.1.4.3 Assessing questioned samples separately prior to features, texture, grain, weave, orientation, and degree of gloss
comparison to known samples;
are observed and documented. These features can be examined
9.1.4.4 Employing a quality assurance program that com- with various light sources at varying angles of illumination.
plies with International Standards such as ISO 17025; and
The material of interest dictates what properties are present and
9.1.4.5 Conducting technical review and verification. relevant during the physical assessment.
E3392 − 24
FIG. 1 Physical Fit Examination Scheme
10.7.1.1 Samples that are suitable for physical fit examina- 10.7.1.3 If the samples are deemed not suitable for physical
tion have features that are not noticeably obstructed by
fit comparison, no further physical fit analysis is required.
distortion, wear, weathering, or loss of material.
Additional physical and chemical analysis could be warranted;
10.7.1.2 If the samples are deemed suitable for physical fit
refer to appropriate ASTM standards (for example, Guides
comparison, the samples are compared side by side and the
E1610, E2225, and E3260).
macroscopic edge features are observed.
E3392 − 24
10.7.2 The macroscopic features on the separated edges, material are considered. Note that examples of characteristics
such as the presence of layers, continuous construction or and features are listed in each section but are not meant to be
manufacturing marks, fracture marks, alignment of the fracture exhaustive. Different materials will exhibit varied individual
pattern(s), color, dimensions, stains, or pattern continuation are characteristics based on their construction and chemical struc-
observed and documented. ture (amorphous, crystalline, fibrous, or combinations thereof)
10.7.3 The dimensions of the questioned and known or their properties (brittle or ductile). The recognition and
samples, in addition to the area of the alignment, can be distinction between class and individual characteristics for
measured (for example, using a ruler, caliper, micrometer) and different materials allows the use of the same general proce-
documented. dures for the physical fit examinations of all materials.
10.8 When individual characteristics are not visible at the 11.2 Glass:
macroscopic level to support a physical fit, detailed observa- 11.2.1 Background—Glass exhibits brittle behavior at room
tion at the microscopical level follows. temperature. Therefore, broken glass is particularly well suited
for reassembly to its original configuration because there is
10.9 A microscopical examination is conducted on the
usually no distortion caused by the breaking event (1). The
samples of interest.
reassembled object will have the same shape as before the
10.9.1 The microscopic edge features are observed using a
breaking event. For a more detailed description of glass
simple magnifier, stereomicroscope, comparison microscope,
fractography, see Practice C1256, Ref (1), and Ref (3).
or a combination thereof. Different lighting could be used
11.2.2 Separation Methods—Glass objects deform elasti-
depending on the type of material being examined (for
cally (that is, reversibly) under an applied load until the onset
example, annular ring light, fiber optic light, transmitted light,
of cracking, at which time the deformation is permanent (3).
reflected light). The size and physical properties of the samples
Fractures begin at a particular site (for example, origin of
determine which observation techniques should be used.
impact) and grow from there. Cracks could develop slowly
10.9.2 The edges of the questioned and known samples are
over a period of time or rapidly. Crack development is
compared microscopically for the observation and documenta-
dependent upon numerous factors including glass type, loading
tion of similarities and differences in features such as
pressure, impact type (for example, high or low velocity), or
alignment, fracture pattern features, stretching, distortion, frac-
humidity (3).
ture marks, pigmentation, grain, texture, weave, twist,
11.2.3 Relevant Features—Glass physical fit examinations
fluorescence, traversing surface features (for example,
involve conducting examinations of fracture surfaces for fea-
scratches, stains), and missing material. Minimizing contact
tures such as rib marks, including arrest lines, Wallner lines,
between the sample edges can prevent damage or contamina-
hackle marks, and scarps. Surface features, curvature, type of
tion during alignment.
glass (for example, tempered), color, thickness, and fluores-
10.9.3 Optional—The portions of the edges that align across
cence are assessed to determine if all pieces could be from a
the samples (for example, duct tape scrim edges) are measured
single object. Surface features are also used to place all the
and documented.
fragments in the same orientation (for example, fluorescent
10.10 A physical fit determination occurs when the samples
side facing up, surface scratches).
share class and individual macroscopic and microscopic fea-
11.2.4 Other Considerations—There are no published stud-
tures across the aligned edges and surfaces, including the cross
ies addressing minimum lengths of fractured edges suitable for
section.
physical fit determinations. However, successful results from
10.11 The samples or documentation of features are submit- proficiency testing have been documented for glass fragments
ted for verification, technical review or both. as small as approximately 5 mm (17).
10.11.1 To facilitate verification, the portion of the edge that 11.2.5 Other Limitations:
aligns across the items should be measured (for example,
11.2.5.1 Examinations could be severely restricted due to
relative length, qualitative or quantitative descriptors, images improper collection and preservation at the scene or during
with scale or magnification) and documented (2, 8, 9).
transport.
11.2.5.2 Glass could shatter into multiple pieces rather than
10.12 The correspondence of observed class characteristics
separating into only two pieces. In this case, reconstruction of
between the compared items during a physical fit examination
pieces from a single evidentiary sample could be performed
could warrant additional testing to evaluate the possibility of an
prior to a physical fit examination.
association of the evidence with class characteristics or an
11.2.5.3 Tempered glass objects could leave fewer discrimi-
exclusion (refer to Guides E1610, E2225, and E3260, and
nating fracture features to conduct a physical fit examination
OSAC 2022-S-0029).
due to the breaking mechanism.
11. Special Considerations
11.3 Skeletal Material:
11.1 The types of materials listed below are commonly 11.3.1 Background—Physical fit examinations for skeletal
encountered for physical fit examinations; however, this does material are generally conducted to reconstruct fragments in
not preclude other materials from being examined and com- order to identify the origin of bone fragments, to conduct
pared for physical fits. For each material, class characteristics trauma examination, or to conduct morphological or metric
including composition or construction, the manner of assessment for biological profile estimations. In rare cases,
separation, relevant features, and limitations inherent to that however, a comparison between two items is conducted, such
E3392 − 24
as in cases where material is recovered from different spatial 11.4.3 Relevant Features—Physical features of rigid and
locations, or at different temporal periods. In these cases, flexible synthetic polymers are assessed at a macroscopical or
microscopical level, or both.
application of the results and interpretation terminology in this
guideline could be appropriate. 11.4.3.1 Relevant features in rigid polymer physical fit
examinations include layer structure (including the substrate
11.3.2 Separation Methods—The pattern of alterations to
when present), hackle marks, pre-existing scratches or cracks
fresh bone depends upon the type of stress applied to the
across the separation boundary, contour, curvature, and texture.
material. Application of a low-velocity impact could lead to
The three-dimensional structure of a fractured polymer is
permanent plastic deformation of the material prior to material
valuable in a physical fit comparison.
failure (fracture), leading to warping of the material. Higher
11.4.3.2 Relevant features in flexible polymer physical fit
velocity impact (for example, g
...




Questions, Comments and Discussion
Ask us and Technical Secretary will try to provide an answer. You can facilitate discussion about the standard in here.
Loading comments...