ASTM E2142-08(2023)
(Test Method)Standard Test Methods for Rating and Classifying Inclusions in Steel Using the Scanning Electron Microscope
Standard Test Methods for Rating and Classifying Inclusions in Steel Using the Scanning Electron Microscope
SIGNIFICANCE AND USE
5.1 This test method is established to cover automated SEM/EDX-based procedures for:
5.1.1 Rating the inclusion content of steels based on procedures listed in Standards E45 and E1245, with the significant difference that the composition of the individual inclusions, as determined by X-ray analysis, is utilized to sort them into chemical classes.
5.1.2 Determining the number, size and morphological distribution of inclusions in steels sorted by chemical class.
5.2 Methods 1 and 2 of this test method are primarily intended for rating the inclusion content of steels deoxidized with silicon or aluminum, both silicon and aluminum, or vacuum-treated steels without either silicon or aluminum additions. Guidelines are provided to rate inclusions in steel treated with rare earth additions or calcium-bearing compounds (13.4). When such steels are evaluated, the test report should describe the nature of the inclusions rated according to each inclusion category (A, B, C, D).
5.3 Methods 1 and 2 will provide a quantitative rating of the inclusion content in half-severity number increments from 0 to 5 for each inclusion type and thickness (Method D of Test Method E45), and in tabulated in Table 2. Test Method E45 ratings by SEM may differ from those determined following E45 because of the use of chemistry in the classifications. In order to differentiate E45 ratings obtained using the SEM from traditional ratings using light microscopy, the ratings obtained using Method 1 or 2 of this Test Method shall be identified as E45-SEM1 and E45-SEM2, respectively.
5.4 Method 3 defines procedures to analyze and report inclusions by arbitrary size distribution and chemical classifications. It may be made applicable to any material by appropriate choice of these classifications.
5.4.1 Method 3 determines and reports basic (as used in Test Method E1245) stereological measurements (for example, volume fraction of sulfides and oxides, the number of sulfides or oxides per sq...
SCOPE
1.1 This test method covers procedures to obtain particle size distribution, chemical classification, and Test Methods E45 ratings of inclusions in steels using an automated scanning electron microscope (SEM) with X-ray analysis and automatic image analysis capabilities.
1.2 There are three discrete methods described. Method 1 is the SEM analog of Test Method E45, which uses image analysis and light microscopy to produce automated Test Methods E45 ratings. Method 2 produces similar ratings based predominantly on sorting inclusions by chemistry into the traditional classes defined in Test Methods E45. Method 3 is recommended when explicit detail is needed on particular inclusion types, not necessarily defined in Test Methods E45, such as to verify the composition of inclusions in inclusion-engineered steel. Method 3 reports stereological parameters such as volume or number fraction, rather than Test Methods E45 type ratings.
1.3 This test method deals only with the recommended test methods and nothing in it should be construed as defining or establishing limits of acceptability for any grade of steel or other alloy where the method is appropriate.
1.4 The values stated in SI units are to be regarded as standard. No other units of measurement are included in this standard.
1.5 This standard does not purport to address all of the safety concerns, if any, associated with its use. It is the responsibility of the user of this standard to establish appropriate safety, health, and environmental practices and determine the applicability of regulatory limitations prior to use.
1.6 This international standard was developed in accordance with internationally recognized principles on standardization established in the Decision on Principles for the Development of International Standards, Guides and Recommendations issued by the World Trade Organization Technical Barriers to Trade (TBT) Committee.
General Information
Relations
Standards Content (Sample)
This international standard was developed in accordance with internationally recognized principles on standardization established in the Decision on Principles for the
Development of International Standards, Guides and Recommendations issued by the World Trade Organization Technical Barriers to Trade (TBT) Committee.
Designation: E2142 − 08 (Reapproved 2023)
Standard Test Methods for
Rating and Classifying Inclusions in Steel Using the
Scanning Electron Microscope
This standard is issued under the fixed designation E2142; the number immediately following the designation indicates the year of
original adoption or, in the case of revision, the year of last revision. A number in parentheses indicates the year of last reapproval. A
superscript epsilon (´) indicates an editorial change since the last revision or reapproval.
1. Scope mendations issued by the World Trade Organization Technical
Barriers to Trade (TBT) Committee.
1.1 This test method covers procedures to obtain particle
size distribution, chemical classification, and Test Methods
2. Referenced Documents
E45 ratings of inclusions in steels using an automated scanning
2.1 ASTM Standards:
electron microscope (SEM) with X-ray analysis and automatic
E3 Guide for Preparation of Metallographic Specimens
image analysis capabilities.
E7 Terminology Relating to Metallography
1.2 There are three discrete methods described. Method 1 is
E45 Test Methods for Determining the Inclusion Content of
the SEM analog of Test Method E45, which uses image
Steel
analysis and light microscopy to produce automated Test
E766 Practice for Calibrating the Magnification of a Scan-
Methods E45 ratings. Method 2 produces similar ratings based
ning Electron Microscope
predominantly on sorting inclusions by chemistry into the
E768 Guide for Preparing and Evaluating Specimens for
traditional classes defined in Test Methods E45. Method 3 is
Automatic Inclusion Assessment of Steel
recommended when explicit detail is needed on particular
E1245 Practice for Determining the Inclusion or Second-
inclusion types, not necessarily defined in Test Methods E45,
Phase Constituent Content of Metals by Automatic Image
such as to verify the composition of inclusions in inclusion-
Analysis
engineered steel. Method 3 reports stereological parameters
E1508 Guide for Quantitative Analysis by Energy-
such as volume or number fraction, rather than Test Methods
Dispersive Spectroscopy
E45 type ratings.
2.2 Adjuncts:
1.3 This test method deals only with the recommended test
ANSI/IEEE STD 759 IEEE Standard Test Procedure for
methods and nothing in it should be construed as defining or
Semiconductor X-Ray Energy Spectrometers
establishing limits of acceptability for any grade of steel or
other alloy where the method is appropriate. 3. Terminology
1.4 The values stated in SI units are to be regarded as
3.1 Definitions—For definitions of terms used in this test
standard. No other units of measurement are included in this method, see Terminology E7.
standard.
3.2 Definitions of Terms Specific to This Standard:
1.5 This standard does not purport to address all of the
3.2.1 Analysis Rules—
safety concerns, if any, associated with its use. It is the
3.2.1.1 acquisition analysis rules—include the criteria to
responsibility of the user of this standard to establish appro-
terminate X-ray collection (counts or time, or both), the list of
priate safety, health, and environmental practices and deter-
elements to be analyzed, the number of fields or particles to be
mine the applicability of regulatory limitations prior to use.
analyzed, morphologies of particles from which spectra will be
1.6 This international standard was developed in accor-
collected, etc. (see Appendix X1 for a more complete listing of
dance with internationally recognized principles on standard-
typical Acquisition Rules).
ization established in the Decision on Principles for the
3.2.1.2 post-acquisition analysis rules—define ratios of
Development of International Standards, Guides and Recom-
X-ray intensities or elemental compositions required to identify
1 2
These test methods are under the jurisdiction of ASTM Committee E04 on For referenced ASTM standards, visit the ASTM website, www.astm.org, or
Metallography and are the direct responsibility of Subcommittee E04.11 on X-Ray contact ASTM Customer Service at service@astm.org. For Annual Book of ASTM
and Electron Metallography. Standards volume information, refer to the standard’s Document Summary page on
Current edition approved Nov. 1, 2023. Published November 2023. Originally the ASTM website.
approved in 2001. Last previous edition approved in 2015 as E2142–08(2015). DOI: Available from Institute of Electrical and Electronics Engineers, Inc. (IEEE),
10.1520/E2142-08R23. 445 Hoes Ln., P.O. Box 1331, Piscataway, NJ 08854-1331, http://www.ieee.org.
Copyright © ASTM International, 100 Barr Harbor Drive, PO Box C700, West Conshohocken, PA 19428-2959. United States
E2142 − 08 (2023)
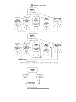
an inclusion as belonging to a particular chemical classification vided as thin, heavy and oversized, according to their width
and, for Methods 1 and 2 herein, define the main inclusion (tabulated in Table 1). E45-equivalent ratings are determined
class (A, B, or C) to which each chemical classification and recorded, and reported particles are usually limited to those
belongs. ≥ 2 μm in size.
4.3.2 The inclusion classification strategy in Method 2 is
3.2.2 chemical classification—defined compositional cat-
based predominantly on chemistry, but uses morphology when
egories in which inclusions are placed according to the analysis
necessary, such as to classify Type D (globular) inclusions and
rules. Categories may be broad (for example, sulfide,
to compute severity ratings for Type B and C inclusions (which
aluminate, silicate) or more precise (for example, calcium
require determination of stringer lengths). Method 2 is based
sulfide, calcium silicate, anorthite, etc.).
on the underlying intention of Test Method E45, namely, that
3.2.3 critical aspect ratio—the aspect ratio of a single
Type A inclusions are deformable sulfides, Type B inclusions
inclusion that defines the boundary between “globular” and
are non-deformable oxides (typically alumina), and Type C
“elongated”.
inclusions are deformable oxides (typically silicates). Each
3.2.4 discontinuous stringer—two or more Type C or three
defined chemical class is assigned to one of these categories.
or more Type B inclusions aligned in a plane parallel to the hot
Once classifications are made based on chemistry, the globular
working axis and offset from the stringer centerline by no more
particles from each classification, or from designated
than 15 μm, with a separation of < 40 μm between any two
classifications, can be re-classified as Type D inclusions.
nearest neighbor inclusions.
E45-equivalent ratings are determined and recorded, and re-
3.2.5 stringer—an individual oxide inclusion that is highly ported particles are usually limited to those ≥ 2 μm in size.
4.3.3 Method 3 allows inclusions to be analyzed and re-
elongated in the deformation direction; or two or more Type C,
or three or more Type B, inclusions aligned in a plane parallel ported in a manner individualized to the material and applica-
tion of interest. It allows complete freedom in formulating
to the hot working axis and offset (from the stringer centerline)
by no more than 15 μm, with a separation of < 40 μm between chemical classes. Aspect ratio definitions can be chosen appro-
priately for the application. Termination of the analysis can be
any two nearest neighbor inclusions.
based on detecting a certain number of inclusions rather than
4. Summary of Test Method
sample area. Size and morphology distributions of all inclu-
sions by chemical class are determined. Indirect terminology
4.1 A properly prepared as-polished metallographic speci-
such as “Type A, B, C and D” and “thin” and “heavy” is not
men is mounted in a computer-controlled SEM equipped with
used; rather, inclusions are classified directly by chemical class
image analysis and X-ray analysis subsystems such that
and size range of interest. Particles may be further subdivided
inclusions intersecting the plane of polish can be imaged and
by morphology. Method 3, as in Practice E1245, reports basic
analyzed.
stereological parameters, such as volume and number fractions
4.2 During analysis, an inclusion is detected by its gray
of inclusions within each field, as well the maximum Feret’s
level in the back-scattered electron signal. Once detected, size
diameter for each inclusion. This method would be used for
parameters of the inclusion are automatically determined and
custom analyses, such to report all non-sulfide particles by
its X-ray spectrum collected. Particle morphology, chemistry,
thickness, as may be useful in tire cord applications.
and location are stored in the computer, allowing re-
examination of the data or the particle itself. In this manner, a
5. Significance and Use
complete or partial size distribution of inclusions by chemical
5.1 This test method is established to cover automated
class can be determined.
SEM/EDX-based procedures for:
4.3 There are three methods described (see Fig. 1):
5.1.1 Rating the inclusion content of steels based on proce-
4.3.1 Method 1 is most similar to Test Methods E45 which
dures listed in Standards E45 and E1245, with the significant
uses light microscopy, and is intended to be its SEM analog. As
difference that the composition of the individual inclusions, as
such, it uses morphology as the primary basis for sorting
determined by X-ray analysis, is utilized to sort them into
particles into classes. As in Test Methods E45, a critical aspect
chemical classes.
ratio of 2 is defined. Chemistry is used to identify sulfide
5.1.2 Determining the number, size and morphological dis-
inclusions and to discriminate among sulfides when more than
tribution of inclusions in steels sorted by chemical class.
one type is present, as well as to ensure that exogenous
5.2 Methods 1 and 2 of this test method are primarily
inclusions and surface scratches and debris are not included in
intended for rating the inclusion content of steels deoxidized
the ratings. Inclusions will be classified into four categories,
with silicon or aluminum, both silicon and aluminum, or
Types A, B, C and D as described in Test Methods E45.
vacuum-treated steels without either silicon or aluminum
Elongated sulfides are Type A. Other inclusions are oxides and
additions. Guidelines are provided to rate inclusions in steel
are classified as Types B, C or D, depending on their
treated with rare earth additions or calcium-bearing compounds
morphology, as follows: discontinuous stringers of three or
(13.4). When such steels are evaluated, the test report should
more inclusions with member particles having low aspect ratio
describe the nature of the inclusions rated according to each
are Type B; discontinuous stringers of two or more inclusions
inclusion category (A, B, C, D).
with member particles having high aspect ratio and single
elongated oxide inclusions are Type C; remaining isolated 5.3 Methods 1 and 2 will provide a quantitative rating of the
inclusions are Type D. The categories will be further subdi- inclusion content in half-severity number increments from 0 to
E2142 − 08 (2023)
FIG. 1 Illustration of Classification Methods
E2142 − 08 (2023)
TABLE 1 Inclusion Width Parameters
Thin Heavy Oversize
Inclusion Minimum Maximum Minimum Maximum Minimum
Type Width (μm) Width (μm) Width (μm) Width (μm) Width (μm)
A $2 4 >4 12 >12
B $2 9 >9 15 >15
C $2 5 >5 12 >12
D $2 8 >8 13 >13
5 for each inclusion type and thickness (Method D of Test Therefore, an automated stage, although not essential, is highly
Method E45), and in tabulated in Table 2. Test Method E45 recommended and is assumed throughout this document.
ratings by SEM may differ from those determined following 6.1.3 Energy Dispersive X-Ray (EDX) Analyzer. A “light
E45 because of the use of chemistry in the classifications. In element detector” (one equipped with a sufficiently thin win-
order to differentiate E45 ratings obtained using the SEM from dow to effectively transmit the low energy X rays characteristic
traditional ratings using light microscopy, the ratings obtained of the elements below sodium) is required if oxygen is to be
using Method 1 or 2 of this Test Method shall be identified as
discretely measured, or if analysis of carbides, borides, or
E45-SEM1 and E45-SEM2, respectively. nitrides is to be included. The EDX detector must have
resolution better than 155 eV as measured in accordance with
5.4 Method 3 defines procedures to analyze and report
ANSI/IEEE STD 759.
inclusions by arbitrary size distribution and chemical classifi-
6.1.4 Backscattered Electron Detector and electronics with
cations. It may be made applicable to any material by appro-
ability to set one or more thresholds to enable discrimination
priate choice of these classifications.
between inclusions and matrix.
5.4.1 Method 3 determines and reports basic (as used in Test
6.1.5 Control and Image Collection Software to control the
Method E1245) stereological measurements (for example,
beam and stage and to collect images and spectra according to
volume fraction of sulfides and oxides, the number of sulfides
user-specified parameters.
or oxides per square millimeter, and so forth). This test method,
however, does not address the measurement of such param-
6.2 Automated Feature-Analysis Software, capable of:
eters. E45 ratings are not produced in Method 3 because the
6.2.1 Allowing analysis rules to be set such that chemical
inclusion classifications do not follow those defined in Test
classifications can be made and features sorted according to
Method E45.
chemistry as well as size and morphology.
6.2.2 Distinguishing between elongated and globular par-
5.5 The quantitative results are intended to provide a de-
ticles based on aspect ratio.
scription of the types and amounts of inclusions in a heat of
6.2.3 Separating the stringered oxides according to the
steel. This test method contains no guidelines for such use.
difference in morphology (Type B or C) and measuring the
stringer lengths per field of each type.
6. Apparatus
6.2.4 Connecting stringers which cross field boundaries.
6.1 An automated computer-controlled Scanning Electron
6.2.5 Generating standardized reports.
Microscope equipped with the following accessories:
6.3 Special Considerations—The environment housing the
6.1.1 Digital Imaging hardware and software.
6.1.2 Computer-Controlled Motorized X-Y Stage. It is con- equipment must be controlled. Computer equipment, SEMs
and EDX systems all require control of temperature and
ceivable that the method described in this standard may be
performed without an automated st
...








Questions, Comments and Discussion
Ask us and Technical Secretary will try to provide an answer. You can facilitate discussion about the standard in here.