IEC 61375-2-3:2015/COR2:2016
(Corrigendum)Corrigendum 2 - Electronic railway equipment - Train communication network (TCN) - Part 2-3: TCN communication profile
Corrigendum 2 - Electronic railway equipment - Train communication network (TCN) - Part 2-3: TCN communication profile
General Information
- Status
- Published
- Publication Date
- 19-Oct-2016
- Technical Committee
- TC 9 - Electrical equipment and systems for railways
- Current Stage
- PPUB - Publication issued
- Start Date
- 20-Oct-2016
- Completion Date
- 15-Oct-2016
Relations
- Effective Date
- 05-Sep-2023
- Effective Date
- 05-Sep-2023
Get Certified
Connect with accredited certification bodies for this standard

Bureau Veritas Railway Certification
Railway and transportation certification.
Deutsch Quality Systems (India) Pvt. Ltd. (DQS India)
Subsidiary of DQS Holding GmbH, founding member of IQNet. CDSCO Notified Body.

Excellence Ireland Quality Association (EIQA)
Irish quality certification organization.
Sponsored listings
Frequently Asked Questions
IEC 61375-2-3:2015/COR2:2016 is a standard published by the International Electrotechnical Commission (IEC). Its full title is "Corrigendum 2 - Electronic railway equipment - Train communication network (TCN) - Part 2-3: TCN communication profile". This standard covers: Corrigendum 2 - Electronic railway equipment - Train communication network (TCN) - Part 2-3: TCN communication profile
Corrigendum 2 - Electronic railway equipment - Train communication network (TCN) - Part 2-3: TCN communication profile
IEC 61375-2-3:2015/COR2:2016 is classified under the following ICS (International Classification for Standards) categories: 45.060 - Railway rolling stock. The ICS classification helps identify the subject area and facilitates finding related standards.
IEC 61375-2-3:2015/COR2:2016 has the following relationships with other standards: It is inter standard links to IEC 61375-2-3:2015/COR1:2015, IEC 61375-2-3:2015. Understanding these relationships helps ensure you are using the most current and applicable version of the standard.
IEC 61375-2-3:2015/COR2:2016 is available in PDF format for immediate download after purchase. The document can be added to your cart and obtained through the secure checkout process. Digital delivery ensures instant access to the complete standard document.
Standards Content (Sample)
IEC 2016
INTERNATIONAL ELECTROTECHNICAL COMMISSION
____________
IEC 61375-2-3
Edition 1.0 2015-07
ELECTRONIC RAILWAY EQUIPMENT – TRAIN COMMUNICATION NETWORK (TCN) –
Part 2-3: TCN communication profile
CO RRI G E NDUM 2
5.3.2.3
Replace existing Figure 15 by the following new Figure.
ciCtrlReceived
all states
/processCiCtrl
Initial
/resetTrnDir
inaugIndication
txTimerExpired
/compReset
/sendCiCtrl
/stopOpTrnDirProcess
/startTxTimer
/resetTrnDir
/sendCiCtrl
/startTxTimer
/startEtbWaitTimer
WaitForEtbInaug
cstInfoReceived
[ciCtrlAll == TRUE] OR
/updateTrnDir
etbWaitTimerExpired
/sendCstInfoCond
/sendCstInfoCond
/startTxTimer
/startTxTimer
/startEtbWaitTimer
/startEtbWaitTimer
[ciAll == FALSE]
[ciAll == TRUE]
/sendCiCtrlCond1
cstInfoReceived
/updateTrnDir
[trnTopoCntValid == TRUE]
/startOpTrnDirProcess
/startTxTimer
TrnDirSetup WaitForCstInfo
txTimerExpired
/sendCstInfoCond
etbWaitTimerExpired txTimerExpired
/sendCiCtrlCond2
/checkExpiredCiCtrl /sendCiCtrl
/startTxTimer
/updateTrnDir /sendCstInfoCond
/startEtbWaitTimer /startTxTimer
IEC
IEC 61375-2-3:2015-07/COR2:2016-10(en)
– 2 – IEC 61375-2-3:2015/COR2:2016
IEC 2016
Table 5
Add the following entry at the end of the table.
Action Description
compReset Reset the composition by triggering the event ‘compReset’ in the leading
function state machine (see 6.5.3.2) and the confirmation/correction
state machine (see 6.6.4).
5.3.3.2.16, item d)
Replace existing item d) by the following new text.
d) Setting the topography counter to a value of 0 declares the topography counter to be invalid.
5.4.4.6.1
Replace existing Figure 20 by the following new figure.
operational train (reference) direction
train (reference) direction
consist (reference) direction consist (reference) direction
3 1
2 1 2 3
lowest
consist UUID Leading cab
1 2 1 2
2 1 1 2 1 2 2 1
train consist number (trnCstno): 02
train consist orientation (cstOrient): inverse direct
operat. train consist number (opCstNo):
02 01
operat. train consist orientation (opCstOrient): inverse
direct
consist vehicle number (cstVehNo):
03 02 01 01 02 03
consist vehicle orientation (vehOrient): inverse inverse direct direct direct inverse
train vehicle number (trnVehNo):
01 02 03 04 05 06
operat. train veh. number (opTrnVehNo): 05 04 03 02 01
consist UUID (cstUUID): 3026cede-c9e8-11e3-9d46-1a514932ac01 6a4a96fe-c9e8-11e3-9d46-1a514932ac01
1)
UIC508089435038 UIC508089436036
consist identifier (cstId/idCst):
1)
UIC508089435012 UIC508089435020 UIC508089435038 UIC508089436036 UIC508089436028 UIC508089436010
vehicle identifier (vehId/idVeh):
1) Identifiers as defined by UIC are used in these examples, e.g. ’UIC508089435038' corresponds to UIC identifier ’50 80 89 – 43 503 - 8'
IEC
5.4.5.2, second paragraph following note 1
Replace the existing text by the following new text.
The decomposition for ETB-related groups is defined as:
11101111.11000001.bbgggggg.gggggggg
5.4.5.2, second paragraph following Table 20
Replace the existing text by the following new text.
The decomposition for ETB-related groups is defined as:
11101111.11000010.bbgggggg.gggggggg
5.5.3 Examples, last bullet item preceding Figure 21
Replace the existing text by the following new text.
- group doorCTRL@fctDoor.anyVeh.cst03.anyClTrn.lTrn in consist ‘E’
IEC 2016
5.5.3, Example 3, first two sentences
Replace the existing text by the following new text.
The following example shows how a TCN-URI can be resolved to a train wide multicast group
address. Here it is assumed that the IP MC group ‘fctDoor’ has been defined as a train wide group
with a group Id = 50.
5.5.3, Example 4, text preceding Table 26
Replace the existing text by the following new text.
The following example shows how a TCN-URI can be resolved to a consist-limited multicast group
address. Here it is assumed that the two door controllers in consist E form a multicast group with
group Id = 50. For resolving the TCN-URI ‘doorCTRL@fctDoor.anyVeh.cst03.anyClTrn.lTrn” the ETB0
DNS server has to execute the steps as listed in Table 26:
Table 26, step 1, last column
Replace the existing text by the following new text.
= “fctDoor.anyVeh.cst03
Table 26, step 2, second column
Replace the existing text by the following new text.
Lookup ‘cstUUID’ of label ‘cstNo’ = 3 in the train directory of the local TTDB
nd nd
6.4.5.2, Table 28, 2 column, 2 box
Replace the existing text by the following new text.
Stop processing of the operational train directory, triggered by the train
directory computation state machine, see .5.3.2.
If the transmission of ETBCTRL telegram continues, telegram parameter ‘trnTopoCnt’ shall be set to 0
until processing of the operational train directory is restarted (trigger ‘startOpTrnDirProcess’)
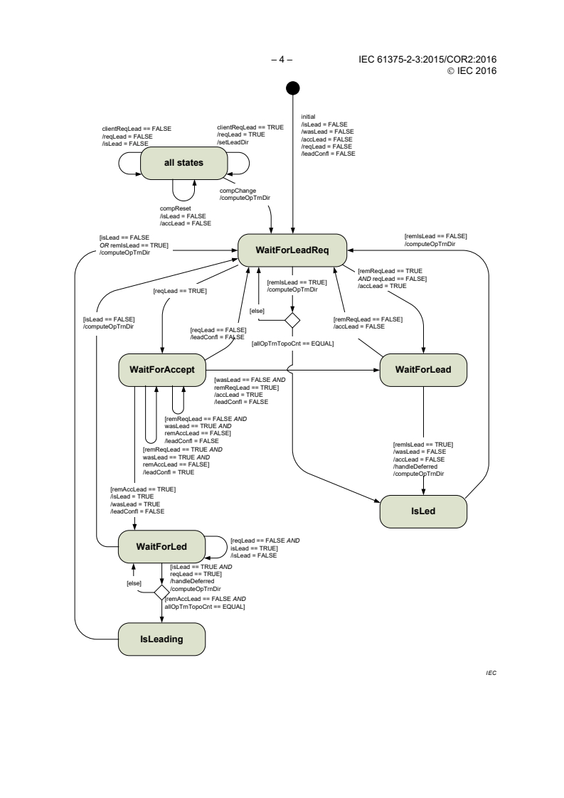
6.5.3.2, Figure 30
Replace existing Figure 30 by the following new figure.
– 4 – IEC 61375-2-3:2015/COR2:2016
IEC 2016
initial
/isLead = FALSE
clientReqLead == TRUE
clientReqLead == FALSE
/wasLead = FALSE
/reqLead = TRUE
/reqLead = FALSE
/accLead = FALSE
/setLeadDir
/isLead = FALSE
/reqLead = FALSE
/leadConfl = FALSE
all states
compChange
/computeOpTrnDir
compReset
/isLead = FALSE
/accLead = FALSE
[remIsLead == FALSE]
[isLead == FALSE
/computeOpTrnDir
OR remIsLead == TRUE]
WaitForLeadReq
/computeOpTrnDir
[remReqLead == TRUE
AND reqLead == FALSE]
[remIsLead == TRUE]
/accLead = TRUE
/computeOpTrnDir
[reqLead == TRUE]
[else]
[isLead == FALSE] [remReqLead == FALSE]
/computeOpTrnDir /accLead = FALSE
[reqLead == FALSE]
/leadConfl = FALSE
[allOpTrnTopoCnt == EQUAL]
WaitForAccept WaitForLead
[wasLead == FALSE AND
remReqLead == TRUE]
/accLead = TRUE
/leadConfl = FALSE
[remReqLead == FALSE AND
wasLead == TRUE AND
remAccLead == FALSE]
/leadConfl = FALSE
[remIsLead == TRUE]
[remReqLead == TRUE AND
/wasLead = FALSE
wasLead == TRUE AND
/accLead = FALSE
remAccLead == FALSE]
/handleDeferred
/leadConfl = TRUE
/computeOpTrnDir
[remAccLead == TRUE]
/isLead = TRUE
/wasLead = TRUE
/leadConfl = FALSE IsLed
[reqLead == FALSE AND
WaitForLed
isLead == TRUE]
/isLead = FALSE
[isLead == TRUE AND
reqLead == TRUE]
/handleDeferred
[else]
/computeOpTrnDir
[remAccLead == FALSE AND
allOpTrnTopoCnt == EQUAL]
IsLeading
IEC
IEC 2016
Table 35
Add the following entry to Table 35.
Trigger Description
compReset composition reset
6.6.4, Figure 35
Replace existing Figure 35 by the following new figure.
all states
initial
except CompClear
/trnDirState = UNCONFIRMED
/deleteCorrRules
[anyClC == TRUE]
[LengthOrShort]
/clearCorrInfo
/trnDirState = UNCONFIRMED
/deleteCorrRules
/stC =
...




Questions, Comments and Discussion
Ask us and Technical Secretary will try to provide an answer. You can facilitate discussion about the standard in here.
Loading comments...