ASTM F1878-21
(Guide)Standard Guide for Escort Vessel Evaluation and Selection
Standard Guide for Escort Vessel Evaluation and Selection
SIGNIFICANCE AND USE
4.1 This guide presents some methodologies to predict the forces required to bring a disabled ship under control within the available limits of the waterway, taking into account local influences of wind and sea conditions. Presented are methodologies to determine the control forces that an escort vessel can reasonably be expected to impose on a disabled ship, taking into account the design of the ship, transit speed, winds, currents, and sea conditions. In some instances, this guide presents formulae that can be used directly; in other instances, in which the interaction of various factors is more complicated, it presents analytic processes that can be used in developing computer simulations.
4.2 Unlike the more traditional work of berthing assistance in sheltered harbors or pulling a “dead ship” on the end of a long towline, the escorting mission assumes that the disabled ship will be at transit speed at the time of failure, and that it could be in exposed waters subject to wind, current, and sea conditions.
4.3 The navigational constraints of the channel or waterway might restrict the available maneuvering area within which the disabled ship must be brought under control before it runs aground or collides with fixed objects in the waterway (see allision).
4.4 The escort mission requires escort vessel(s) that are capable of responding in timely fashion and that can safely apply substantial control forces to the disabled ship. This entails evaluation of the escort vessel's horsepower, steering and retarding forces at various speeds, maneuverability, stability, and outfitting (towing gear, fendering, and so forth). This guide can be used in developing escort plans for selecting suitable escort vessel(s) for specific ships in specific waterways.
4.5 The methodologies and processes outlined in this guide are for performance-based analyses of escort scenarios. This means that the acceptability of a vessel (or combination of vessels) for escorting is based up...
SCOPE
1.1 This guide covers the evaluation and selection of escort vessels that are to be used to escort ships transiting confined waters. The purpose of the escort vessel is to limit the uncontrolled movement of a ship disabled by loss of propulsion or steering to within the navigational constraints of the waterway. The various factors addressed in this guide also can be integrated into a plan for escorting a given ship in a given waterway. The selection of equipment also is addressed in this guide.
1.2 This guide can be used in performance-based analyses to evaluate:
1.2.1 The control requirement of a disabled ship,
1.2.2 The performance capabilities of escort vessels,
1.2.3 The navigational limits and fixed obstacles of a waterway,
1.2.4 The ambient conditions (wind and sea) that will impact the escort response, and
1.2.5 The maneuvering characteristics of combined disabled ship/escort vessel(s).
1.3 This guide outlines how these various factors can be integrated to form an escort plan for a specific ship or a specific waterway. It also outlines training programs and the selection of equipment for escort-related activities.
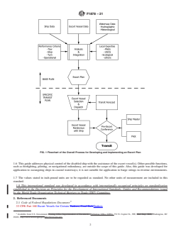
1.4 A flowchart of the overall process for developing and implementing an escort plan is shown in Fig. 1. The process begins with the collection of appropriate data, which are analyzed with respect to the performance criteria and in consultation with individuals having local specialized knowledge (such as pilots, waterway authorities, interest groups, or public/private organizations, and so forth). This yields escort vessel performance requirements for various transit speeds and conditions; these are embodied in the ship's escort plan. When the time comes to prepare for the actual transit, the plan is consulted in conjunction with forecast conditions and desired transit speed to select and dispatch the appropriate escort vessel (or combination of vessels). A pre-escort conference ...
General Information
- Status
- Published
- Publication Date
- 30-Sep-2021
- Technical Committee
- F25 - Ships and Marine Technology
- Drafting Committee
- F25.01 - Structures
Overview
ASTM F1878-21: Standard Guide for Escort Vessel Evaluation and Selection provides comprehensive methodologies for evaluating and selecting escort vessels tasked with accompanying ships transiting confined waters. Its primary focus is on managing the risks associated with disabled ships, such as loss of propulsion or steering, particularly in areas with restricted maneuverability. This guide is developed under the jurisdiction of ASTM Committee F25 on Ships and Marine Technology and supports the creation of effective, performance-based escort plans by accounting for vessel design, operational capabilities, waterway characteristics, and ambient environmental conditions.
Key Topics
- Performance-Based Analyses: The standard emphasizes performance criteria for escort vessel capabilities, including towing, stopping, steering, and holding a ship steady within the navigational limits of a waterway, considering factors like ship design, transit speed, wind, current, and sea conditions.
- Evaluation Criteria: It lays out methods to estimate the forces required for an escort vessel to control a disabled ship, integrating both direct formulae and analytic processes suitable for computer simulations or model-scale testing.
- Data Requirements: Users are guided on gathering specific information about the escorted ship, escort vessel characteristics, and the particular waterway, as well as on collecting environmental and operational data to inform the escort planning process.
- Navigational Constraints: The document addresses limiting factors such as channel width, fixed obstacles, depth, and allowable reach and transfer distances, ensuring that escort vessels can safely bring a disabled ship under control before grounding or collision occurs.
- Escort Vessel Design and Outfitting: It includes guidance on evaluating horsepower, maneuverability, towing gear, fendering, steering, and retarding forces at different speeds, ensuring the selected escort vessel can meet the demands of the specific escort scenario.
- Operational Considerations: The standard discusses planning for timely response, factoring in time delays due to human recognition, environmental conditions, and equipment deployment during escort missions.
Applications
ASTM F1878-21 is instrumental for a range of maritime stakeholders, including:
- Shipowners and Operators: To select escort vessels that meet required performance benchmarks, ensuring safety and compliance during high-risk transits.
- Port Authorities and Regulators: To develop or verify escort requirements and matrices for specific waterways, enhancing maritime safety and minimizing risk of environmental incidents.
- Designers and Operators of Escort Vessels: For evaluating and optimizing vessel capabilities relative to the unique operational demands of different waterways and ship types.
- Emergency Response Planners: To prepare detailed, data-driven escort response scenarios and integrate lessons learned into continuous improvement of risk mitigation strategies.
- Training Program Developers: The guide lends itself to developing training programs for crews involved in escort operations, covering proper procedures, emergency response, and vessel handling in challenging conditions.
Related Standards
ASTM F1878-21 references international and national standards and guidance including:
- 33 CFR Part 168: U.S. Code of Federal Regulations for Escort Vessels for Certain Tankers.
- IMO Resolution A.601(15): Provision and Display of Maneuvering Information on Ships.
- IMO Resolution A.751(18): Interim Standards for Ship Maneuverability.
- IMO MSC Circulars: Interim Guidelines and Explanatory Notes on maneuvering performance and standards.
Other related standards may include those covering ship maneuverability, stability analysis, and safety management systems in the maritime sector.
Employing ASTM F1878-21 in escort vessel selection ensures a rigorous, data-driven approach to maritime risk management, supporting the safe transit of vessels through complex or confined waterways worldwide. By integrating vessel performance evaluation, waterway constraints, and environmental assessments, this standard is a critical resource for enhancing navigation safety and operational decision-making in global maritime operations.
Buy Documents
ASTM F1878-21 - Standard Guide for Escort Vessel Evaluation and Selection
REDLINE ASTM F1878-21 - Standard Guide for Escort Vessel Evaluation and Selection
Get Certified
Connect with accredited certification bodies for this standard

DNV
DNV is an independent assurance and risk management provider.

Lloyd's Register
Lloyd's Register is a global professional services organisation specialising in engineering and technology.

ABS Quality Evaluations Inc.
American Bureau of Shipping quality certification.
Sponsored listings
Frequently Asked Questions
ASTM F1878-21 is a guide published by ASTM International. Its full title is "Standard Guide for Escort Vessel Evaluation and Selection". This standard covers: SIGNIFICANCE AND USE 4.1 This guide presents some methodologies to predict the forces required to bring a disabled ship under control within the available limits of the waterway, taking into account local influences of wind and sea conditions. Presented are methodologies to determine the control forces that an escort vessel can reasonably be expected to impose on a disabled ship, taking into account the design of the ship, transit speed, winds, currents, and sea conditions. In some instances, this guide presents formulae that can be used directly; in other instances, in which the interaction of various factors is more complicated, it presents analytic processes that can be used in developing computer simulations. 4.2 Unlike the more traditional work of berthing assistance in sheltered harbors or pulling a “dead ship” on the end of a long towline, the escorting mission assumes that the disabled ship will be at transit speed at the time of failure, and that it could be in exposed waters subject to wind, current, and sea conditions. 4.3 The navigational constraints of the channel or waterway might restrict the available maneuvering area within which the disabled ship must be brought under control before it runs aground or collides with fixed objects in the waterway (see allision). 4.4 The escort mission requires escort vessel(s) that are capable of responding in timely fashion and that can safely apply substantial control forces to the disabled ship. This entails evaluation of the escort vessel's horsepower, steering and retarding forces at various speeds, maneuverability, stability, and outfitting (towing gear, fendering, and so forth). This guide can be used in developing escort plans for selecting suitable escort vessel(s) for specific ships in specific waterways. 4.5 The methodologies and processes outlined in this guide are for performance-based analyses of escort scenarios. This means that the acceptability of a vessel (or combination of vessels) for escorting is based up... SCOPE 1.1 This guide covers the evaluation and selection of escort vessels that are to be used to escort ships transiting confined waters. The purpose of the escort vessel is to limit the uncontrolled movement of a ship disabled by loss of propulsion or steering to within the navigational constraints of the waterway. The various factors addressed in this guide also can be integrated into a plan for escorting a given ship in a given waterway. The selection of equipment also is addressed in this guide. 1.2 This guide can be used in performance-based analyses to evaluate: 1.2.1 The control requirement of a disabled ship, 1.2.2 The performance capabilities of escort vessels, 1.2.3 The navigational limits and fixed obstacles of a waterway, 1.2.4 The ambient conditions (wind and sea) that will impact the escort response, and 1.2.5 The maneuvering characteristics of combined disabled ship/escort vessel(s). 1.3 This guide outlines how these various factors can be integrated to form an escort plan for a specific ship or a specific waterway. It also outlines training programs and the selection of equipment for escort-related activities. 1.4 A flowchart of the overall process for developing and implementing an escort plan is shown in Fig. 1. The process begins with the collection of appropriate data, which are analyzed with respect to the performance criteria and in consultation with individuals having local specialized knowledge (such as pilots, waterway authorities, interest groups, or public/private organizations, and so forth). This yields escort vessel performance requirements for various transit speeds and conditions; these are embodied in the ship's escort plan. When the time comes to prepare for the actual transit, the plan is consulted in conjunction with forecast conditions and desired transit speed to select and dispatch the appropriate escort vessel (or combination of vessels). A pre-escort conference ...
SIGNIFICANCE AND USE 4.1 This guide presents some methodologies to predict the forces required to bring a disabled ship under control within the available limits of the waterway, taking into account local influences of wind and sea conditions. Presented are methodologies to determine the control forces that an escort vessel can reasonably be expected to impose on a disabled ship, taking into account the design of the ship, transit speed, winds, currents, and sea conditions. In some instances, this guide presents formulae that can be used directly; in other instances, in which the interaction of various factors is more complicated, it presents analytic processes that can be used in developing computer simulations. 4.2 Unlike the more traditional work of berthing assistance in sheltered harbors or pulling a “dead ship” on the end of a long towline, the escorting mission assumes that the disabled ship will be at transit speed at the time of failure, and that it could be in exposed waters subject to wind, current, and sea conditions. 4.3 The navigational constraints of the channel or waterway might restrict the available maneuvering area within which the disabled ship must be brought under control before it runs aground or collides with fixed objects in the waterway (see allision). 4.4 The escort mission requires escort vessel(s) that are capable of responding in timely fashion and that can safely apply substantial control forces to the disabled ship. This entails evaluation of the escort vessel's horsepower, steering and retarding forces at various speeds, maneuverability, stability, and outfitting (towing gear, fendering, and so forth). This guide can be used in developing escort plans for selecting suitable escort vessel(s) for specific ships in specific waterways. 4.5 The methodologies and processes outlined in this guide are for performance-based analyses of escort scenarios. This means that the acceptability of a vessel (or combination of vessels) for escorting is based up... SCOPE 1.1 This guide covers the evaluation and selection of escort vessels that are to be used to escort ships transiting confined waters. The purpose of the escort vessel is to limit the uncontrolled movement of a ship disabled by loss of propulsion or steering to within the navigational constraints of the waterway. The various factors addressed in this guide also can be integrated into a plan for escorting a given ship in a given waterway. The selection of equipment also is addressed in this guide. 1.2 This guide can be used in performance-based analyses to evaluate: 1.2.1 The control requirement of a disabled ship, 1.2.2 The performance capabilities of escort vessels, 1.2.3 The navigational limits and fixed obstacles of a waterway, 1.2.4 The ambient conditions (wind and sea) that will impact the escort response, and 1.2.5 The maneuvering characteristics of combined disabled ship/escort vessel(s). 1.3 This guide outlines how these various factors can be integrated to form an escort plan for a specific ship or a specific waterway. It also outlines training programs and the selection of equipment for escort-related activities. 1.4 A flowchart of the overall process for developing and implementing an escort plan is shown in Fig. 1. The process begins with the collection of appropriate data, which are analyzed with respect to the performance criteria and in consultation with individuals having local specialized knowledge (such as pilots, waterway authorities, interest groups, or public/private organizations, and so forth). This yields escort vessel performance requirements for various transit speeds and conditions; these are embodied in the ship's escort plan. When the time comes to prepare for the actual transit, the plan is consulted in conjunction with forecast conditions and desired transit speed to select and dispatch the appropriate escort vessel (or combination of vessels). A pre-escort conference ...
ASTM F1878-21 is classified under the following ICS (International Classification for Standards) categories: 47.020.01 - General standards related to shipbuilding and marine structures. The ICS classification helps identify the subject area and facilitates finding related standards.
ASTM F1878-21 is available in PDF format for immediate download after purchase. The document can be added to your cart and obtained through the secure checkout process. Digital delivery ensures instant access to the complete standard document.
Standards Content (Sample)
This international standard was developed in accordance with internationally recognized principles on standardization established in the Decision on Principles for the
Development of International Standards, Guides and Recommendations issued by the World Trade Organization Technical Barriers to Trade (TBT) Committee.
Designation: F1878 − 21 An American National Standard
Standard Guide for
Escort Vessel Evaluation and Selection
This standard is issued under the fixed designation F1878; the number immediately following the designation indicates the year of
original adoption or, in the case of revision, the year of last revision. A number in parentheses indicates the year of last reapproval. A
superscript epsilon (´) indicates an editorial change since the last revision or reapproval.
1. Scope ducted to ensure that all principal persons (ship master, pilot,
and escort vessel masters) have a good understanding of how
1.1 This guide covers the evaluation and selection of escort
tomakeasafetransitandinteractintheeventofanemergency.
vessels that are to be used to escort ships transiting confined
waters. The purpose of the escort vessel is to limit the 1.5 This guide addresses various aspects of escorting, in-
uncontrolledmovementofashipdisabledbylossofpropulsion cluding several performance criteria and methodologies for
or steering to within the navigational constraints of the analyzing the criteria, as well as training, outfitting, and other
waterway. The various factors addressed in this guide also can escort-related considerations. This guide can be expanded as
be integrated into a plan for escorting a given ship in a given appropriate to add new criteria, incorporate “lessons learned”
waterway. The selection of equipment also is addressed in this as more escorting experience is gained in the industry, or to
guide. include alternative methodologies for analyzing the criteria.
1.2 This guide can be used in performance-based analyses 1.6 This guide addresses physical control of the disabled
to evaluate: ship with the assistance of the escort vessel(s). Other possible
1.2.1 The control requirement of a disabled ship, functions, such as firefighting, piloting, or navigational
1.2.2 The performance capabilities of escort vessels, redundancy,areoutsidethescopeofthisguide.Also,thisguide
1.2.3 The navigational limits and fixed obstacles of a was developed for application to oceangoing ships in coastal
waterway, waterways; it is not suitable for application to barge strings in
1.2.4 The ambient conditions (wind and sea) that will riverine environments.
impact the escort response, and
1.7 The values stated in inch-pound units are to be regarded
1.2.5 Themaneuveringcharacteristicsofcombineddisabled
as standard. No other units of measurement are included in this
ship/escort vessel(s).
standard.
1.3 This guide outlines how these various factors can be
1.8 This international standard was developed in accor-
integratedtoformanescortplanforaspecificshiporaspecific
dance with internationally recognized principles on standard-
waterway. It also outlines training programs and the selection
ization established in the Decision on Principles for the
of equipment for escort-related activities.
Development of International Standards, Guides and Recom-
mendations issued by the World Trade Organization Technical
1.4 A flowchart of the overall process for developing and
Barriers to Trade (TBT) Committee.
implementing an escort plan is shown in Fig. 1. The process
begins with the collection of appropriate data, which are
2. Referenced Documents
analyzed with respect to the performance criteria and in
consultation with individuals having local specialized knowl-
2.1 Code of Federal Regulations Document:
edge (such as pilots, waterway authorities, interest groups, or 33 CFR Part 168 Escort Vessels for Certain Tankers
public/private organizations, and so forth). This yields escort
2.2 IMO Resolutions:
vessel performance requirements for various transit speeds and
IMO Resolution A.601(15) Provision and Display of Ma-
conditions; these are embodied in the ship’s escort plan. When
neuvering Information on Board Ships
the time comes to prepare for the actual transit, the plan is
IMO Resolution MSC.137(76) Standards for Ship Maneu-
consulted in conjunction with forecast conditions and desired
verability
transitspeedtoselectanddispatchtheappropriateescortvessel
2.3 Marine Safety Committee Circulars:
(or combination of vessels). A pre-escort conference is con-
MSC Circular 1053 Explanatory Notes to the Standards for
Ship Maneuverability
This guide is under the jurisdiction of Committee F25 on Ships and Marine
Technology and is the direct responsibility of Subcommittee F25.01 on Structures. Available from U.S. Government Publishing Office (GPO), 732 N. Capitol St.,
Current edition approved Oct. 1, 2021. Published November 2021. Originally NW, Washington, DC 20401, http://www.gpo.gov.
approved in 1998. Last previous edition approved in 2015 as F1878 – 98 (2015). Available from the International Maritime Organization (IMO), 4, Albert
DOI: 10.1520/F1878-21. Embankment, London, SE1 7SR, UK, http://www.imo.org.
Copyright © ASTM International, 100 Barr Harbor Drive, PO Box C700, West Conshohocken, PA 19428-2959. United States
F1878 − 21
FIG. 1 Flowchart of the Overall Process for Developing and Implementing an Escort Plan
3. Terminology theperformanceenvelopeofanescortvesselatdifferenttransit
speeds and under a range of weather and sea conditions.
3.1 For purposes of clarity within this guide, the vessel
being escorted is referred to as the “ship” or “disabled ship.” 3.3 The terms “conventional propulsion” and “omni-
The vessel accompanying the ship as its escort is referred to as directional propulsion” refer to propulsion systems of the
the “escort vessel.” escort vessel.
3.3.1 Conventional Propulsion System—The propulsive
3.2 The escorting measures addressed in this guide are
thrust is fixed in a fore/aft direction.
based on performance.
3.3.2 Omni-Directional Propulsion System—The propulsive
3.2.1 The term “performance measure” refers to perfor-
thrust is steerable in any direction (360°) around the hull.
mance capabilities that must be possessed by the escort
Examples are the azimuthing Z-drive screw propeller system
vessel(s) in controlling the disabled ship within a particular
and the vertical axis cycloidal system.
waterway. This requires a holistic analysis of the combined
maneuvering dynamics of the escort vessel(s) and ship within 3.4 The terms “direct mode” and “indirect mode” refer to
the waterway in ambient weather and sea conditions. two towing modes for exerting control forces on a disabled
Performance-based requirements involve extensive preplan- ship via towline from the escort vessel.
ning and analyses, but offer greater assurance that the escort 3.4.1 Direct Mode—The towline force is derived directly
vessel(s) actually will be effective. The methodologies and from the escort vessel’s propulsion system. In general, the
processes presented in this guide can be used in determining towline orientation is over the bow or over the stern of the
F1878 − 21
escort vessel, and only the propulsive thrust vector parallel to 3.6.7 escort vessel, n—a vessel that is assigned to stand by
the towline axis is effective on the disabled ship. or is dedicated to travel in close proximity to a designated ship
3.4.2 Indirect Mode—The towline force is derived from the to provide timely assistance should the ship experience a
escort vessel’s hull drag as it is pulled along behind the propulsion or steering failure, or both. The escort vessel has
disabled ship (similar to a drag chute). High-performance appropriate fendering and towing gear to provide emergency
escort vessels should have sufficient stability so that they can assist capability relative to the demand of the disabled ship.
turn approximately sideways to the towline without capsizing
3.6.8 grounding, n—impact of a ship’s hull with the sea
(tripping), thereby substantially increasing their hull drag and,
bottom.
consequently, increasing their towline force. The propulsion
3.6.9 maneuvering coeffıcients, n—a set of numerical coef-
system of these escort vessels is used indirectly to maintain an
ficients the are used in polynomial representations of the forces
over-the-side towline orientation (rather than pull directly on
acting on a ship in terms of the instantaneous state of the ship.
the towline itself). In the indirect mode, specially designed
3.6.10 oppose maneuver, n—an escort vessel maneuver in
escort vessels can kite off to one side or the other of the
which the assisting escort vessel(s) apply maximum steering
disabled ship’s stern, thereby imposing substantial steering
force to a disabled ship to turn the ship against its rudder. In
forces on the ship as well as retarding forces to slow it down.
this maneuver, the objective is to return the ship to its original
3.5 The terms “parameters” and “constraints” refer to addi-
heading by opposing the rudder forces.
tional conditions that define the escort scenario and response.
3.6.11 propulsion failure, n—the ship is unable to propel or
3.5.1 Parameters—Additional details that are specified as
actively stop itself.
part of the performance criteria to define more fully the
performance “problem” that must be solved by the escort 3.6.12 response times, n—the sequence of time delays
vessel(s). Parameters are used to customize the performance following a disabling failure on a transiting ship before the
criteria to reflect a particular waterway or a specific perfor- escort vessel(s) can apply corrective forces.
mance objective. Examples of parameters include an initial
3.6.13 rescue tow, n—a maneuver in which the escort vessel
ship speed at moment of failure, or winds, currents, and sea
makes up lines and pulls the disabled ship; undertaken after all
state conditions that must be assumed during the escort
forward way has come off the disabled ship.
response.
3.6.14 retard maneuver, n—an escort vessel maneuver in
3.5.2 Constraints—Limitations associated with “solving”
which the assisting escort vessel(s) apply maximum braking
the performance problem. Examples of constraints include the
force to a disabled ship. In this maneuver, the objective is to
stability limits of the escort vessel (which limit how much
take speed off the ship as quickly as possible by pulling astern.
towline heeling moment the escort vessel can tolerate),
The control of a ship’s heading is not an objective. Also
strength limits of the ship’s bollards (which limit how much
referred to as arrest.
towline force can be applied), or the navigable limits of the
3.6.15 rudder failure, n—theship’srudderislockedatsome
waterway (which limit how much maneuvering room is avail-
angle or it is swinging uncontrollably.
able).
3.6.16 ship track/course, n—the path covered by the ship’s
3.6 Definitions:
center of gravity during a voyage, a waterway transit, or a
3.6.1 allision, n—a collision with a fixed object.
maneuver.
3.6.2 allowable reach, n—the straight line distance forward
3.6.17 tactical diameter, n—the distance, perpendicular to
from the designated ship, parallel to its course direction, to a
the original course direction, between the ship’s center of
point at which a grounding of an allision would occur.
gravity at the start and at the end of a 180° heading change.
3.6.3 allowable transfer, n—the straight line distance from
3.6.18 zigzag maneuver, n—a test used to measure the
the designated ship, perpendicular to its course direction, to a
effectiveness of the rudder to initiate and check course
point at which a grounding or an allision would occur.
changes. The maneuver is described in MSC Circular 1053,
3.6.4 assist maneuver, n—an escort vessel maneuver in
Section 2.2.1.4.
which the assisting escort vessel(s) apply maximum steering
3.7 Evaluation and Selection Variables:
forcetoadisabledshiptoenhancetheturnoftherudder.Inthis
3.7.1 transit speeds, n—the speed of the escorted ship
maneuver,theobjectiveistomaketheradiusofturnoftheship
measured through the water. The transit speed takes into
as small as possible.
account tidal and wind-driven currents. Transit speed is not
3.6.5 emergency scenarios, n—the complete description of
over ground (SOG) as measured by Global Positioning System
the failure, the navigational situation, and the emergency assist
(GPS), Loran, or radar.
response.
3.7.2 bollard pull, n—the maximum sustainable force that
3.6.6 escort operating area, n—a subregion of the
the escort vessel is able to develop while pulling on a towline
waterway, harbor, bay, and so forth, that has been identified as
attached to a stationary object. The forward and astern bollard
the region in which the escort vessel(s) will stand by or
pulls are individually specified.
accompany the designated ship. The subregion may contain
locations that would require timely escort vessel assistance 3.7.3 dynamic pull (at a particular speed), n—themaximum
should the ship experience a propulsion or steering failure, or sustainable force that the escort vessel is able to develop while
both. moving through the water at a particular speed.
F1878 − 21
3.7.4 transfer, n—the distance perpendicular to the original 4.5.3 Turning—the ability to turn the disabled ship within
track that a ship’s center of gravity travels in a 90° change in specified parameters, and
heading. 4.5.4 Holding steady—the ability to hold the disabled ship
on a steady course under specified parameters.
3.7.5 advance, n—the distance parallel to the original track
that a ship’s center of gravity travels in a 90° change of 4.6 The “specified parameters” are additional details that
heading.
must be factored into the performance analysis. These param-
eters might be specified by a regulatory agency imposing the
3.7.6 performance limits, n—limits of performance mea-
escort requirement, by a study group evaluating the feasibility
sures such that under all circumstances, the use of vessels,
of escorting in a particular waterway, or by the ship or escort
equipment, or crew shall not place the life and safety of
vessel operators themselves to define the performance enve-
individuals in jeopardy. No applicable federal or state regula-
lope of their vessels. Some examples of these parameters are:
tions should be exceeded in determining escort vessel perfor-
4.6.1 A ship transit speed (at the moment of failure);
mance capabilities and limits.
4.6.2 The failure scenario (rudder failure alone, or simulta-
neous rudder/propulsion failure, degree of failure, and so
4. Significance and Use
forth);
4.1 This guide presents some methodologies to predict the
4.6.3 Navigational constraint within which the disabled ship
forcesrequiredtobringadisabledshipundercontrolwithinthe
must be brought under control (such as allowable advance and
available limits of the waterway, taking into account local
transfer, cross-track error, and so forth);
influences of wind and sea conditions. Presented are method-
4.6.4 Wind, current, and sea conditions; and
ologies to determine the control forces that an escort vessel can
4.6.5 Time delays, failure recognition, decision making,
reasonably be expected to impose on a disabled ship, taking
escort vessel notification, escort vessel positioning, achieving
into account the design of the ship, transit speed, winds,
full power, and so forth.
currents, and sea conditions. In some instances, this guide
4.7 The anticipated users of this guide are:
presents formulae that can be used directly; in other instances,
4.7.1 Ship owners/operators who are required to select
inwhichtheinteractionofvariousfactorsismorecomplicated,
escort vessel(s) that meet the performance measures addressed
it presents analytic processes that can be used in developing
by this guide.
computer simulations.
4.7.2 Escort vessel designers/operators who need to evalu-
4.2 Unlike the more traditional work of berthing assistance
ate the performance capabilities of their vessels with respect to
in sheltered harbors or pulling a “dead ship” on the end of a
the measures addressed by this guide.
long towline, the escorting mission assumes that the disabled
4.7.3 Regulatory agencies that have imposed the perfor-
ship will be at transit speed at the time of failure, and that it
mance measures in this guide in a particular waterway to
could be in exposed waters subject to wind, current, and sea
develop suitable escort vessel matrices for various sized ships
conditions.
in the waterway.
4.7.4 Enforcement agencies can use this guide to confirm/
4.3 The navigational constraints of the channel or waterway
verify compliance with the performance measures (that is, that
might restrict the available maneuvering area within which the
suitable escort vessel(s) are being selected).
disabled ship must be brought under control before it runs
4.7.5 Study groups can use this guide to explore the
aground or collides with fixed objects in the waterway (see
feasibility and effectiveness of escorting as a means of miti-
allision).
gating risk on a particular waterway.
4.4 The escort mission requires escort vessel(s) that are
4.8 This guide does not address the use of escort vessels
capable of responding in timely fashion and that can safely
with barge fleets or barge tows. However, some sections of this
apply substantial control forces to the disabled ship. This
guide would be useful if an evaluation of escort vessels with
entails evaluation of the escort vessel’s horsepower, steering
barge shipments were undertaken. Paragraphs 5.4 and 5.5, and
and retarding forces at various speeds, maneuverability,
all of Section 6 would apply in this type of analysis.
stability, and outfitting (towing gear, fendering, and so forth).
This guide can be used in developing escort plans for selecting
4.9 The methodologies and processes presented in this
suitable escort vessel(s) for specific ships in specific water-
guide will yield valid solutions to the performance measures.
ways.
This means that the selected escort vessel(s) can reasonably be
expected to control the disabled ship within the specified
4.5 The methodologies and processes outlined in this guide
parameters. However, users are reminded that other circum-
are for performance-based analyses of escort scenarios. This
stances surrounding the disabling incident may still preclude
means that the acceptability of a vessel (or combination of
the escorts from safely responding (such as fire).
vessels) for escorting is based upon the ability to control the
disabled ship in accordance with specified performance crite-
4.10 The methodologies in this guide are not necessarily the
ria. This guide addresses four selected performance measures:
onlyonesthatcanbeusedtofindsolutionsfortheperformance
4.5.1 Towing—the ability to tow the disabled ship under
measures. There may be other analytic approaches that also
specified parameters,
will yield valid results. It is hoped that as these alternative
4.5.2 Stopping—the ability to stop the disabled ship within methods are developed, they will be incorporated into this
specified parameters, guide.
F1878 − 21
5. Data Requirements for Analysis 5.3.1 It is recommended that, as a minimum, the ship
information contained on the IMO Resolution A.601(15) de-
5.1 This section describes the data required for an escort
fined pilot card and wheelhouse poster be collected for use in
vesselevaluationandselectionanalysis.Thisanalysisispartof
developing and verifying an escort vessel analysis. Examples
the development of an escort plan. The data recommended for
of the pilot card and wheelhouse poster are shown in Figs. 2-5.
inclusion in an escort plan document are presented in Section
The completed forms can be made part of an escort plan.
8.
5.3.2 In addition, the following ship-specific characteristics
5.2 The data required for this analysis must be either an
can be used in the development of an escort plan and can be
accurate evaluation of ship and escort vessel characteristics or
used in the validation of ship-maneuvering simulation com-
must be based on conservative assumptions regarding those
puter models:
characteristics.
5.3.2.1 Unpropelled advance and transfer distances starting
5.3 Ship Data: from an engine stop order with rudder amidships at the
FIG. 2 Pilot Card
F1878 − 21
FIG. 2 Pilot Card (continued)
proposed transit speed until a speed of 1 knot is achieved in 5.5.1 Transit Routes and Escort Zones—Transit route(s)
calm conditions at level trim in deep water. through the escort area must be identified. For routes that pass
5.3.2.2 Crash stop (full engine astern) advance and transfer
through distinctly different regions, it may be beneficial to
distances at a speed of 1 knot with port and starboard locked
divide the escort area into separate zones based on the
rudder starting from the proposed transit speed in calm
environment and the severity of the constraints.This procedure
conditions at level trim in deep water.
will separate a zone with severe constraints from one that is
5.3.2.3 Dead ship tow behavior and tow force requirements
less restrictive. Different escort vessels can be used in the
for a range of wind speeds characteristic of the escort area,
different zones to satisfy the requirements of this guide.
includingassociatedwaveheightsandtheeffectsofvesseltrim
5.5.2 Navigational Constraints—The geography of the es-
on towing behavior.
cort area should be evaluated to determine its navigational
5.3.2.4 Data from full-scale ship-escort vessel trials, if
limits. It is within these constraints that a disabled ship must be
conducted.
stopped or controlled if a grounding is to be prevented. Such
5.4 Escort Vessel Data:
limitsmightbeprescribedbyaminimumunder-keelclearance,
5.4.1 It is recommended that, as a minimum, the escort
a particular depth contour, or a safety distance from a point
vessel information shown in Fig. 6 be obtained.
hazard.
5.4.2 In addition, the additional information shown in Fig. 7
5.5.3 Environmental Conditions—The climatology of the
can be used in the development of an escort plan.
escort area, including wind speeds, wind directions, wave
5.4.3 Alternatively, data from scale model testing or instru-
heights, wave periods, wave directions, current speeds, and
mented full-scale trials can be used in the development of an
current directions should be assembled. If there are significant
escort plan.
seasonal variations in the climatological conditions and if
5.5 Waterway Data:
F1878 − 21
FIG. 3 Wheelhouse Poster
F1878 − 21
FIG. 4 Turning Circles at Maximum Rudder Angle
F1878 − 21
NOTE 1—Performance may differ from this record as a result of environmental, hull, and loading conditions.
FIG. 5 Man Overboard Rescue Maneuver
F1878 − 21
FIG. 6 Escort Vessel Data Form
seasonally varying escort plans are to be prepared, then the sures can be specified so as to be waterway and weather
climatological data for each season should be assembled. independent. They would not require consideration of such
5.5.4 Particular Hazards—A list of points of particular operational issues as time delays for the application of escort
hazard along the transit route should be compiled. vessel force and procedures for applying those forces.
6.2.2 Example performance measures are presented in Ap-
6. Determination of Escort Vessel Capability
pendix X1.
6.1 Two different approaches to escort vessel performance
6.3 Operational Performance Measures:
measures are presented. Paragraph 6.2 discusses selected
6.3.1 Operational performance measures are ship,
performance measures. Paragraph 6.3 discusses operational
waterway, and season specific. An example of this type of
performance measures. Operational performance measures dif-
performance measure is contained in 33 CFR 168.50 Part (a).
fer from selected performance measures in both definition and
It reads, in part: “. at all times during the escort transit each
methodology for determination of adequacy.
tanker to which this part applies: .(2) Must have the escort
6.2 Selected Performance Measures: vessels positioned relative to the tanker such that timely
6.2.1 Selected performance measures can be thought of as response to a propulsion or steering failure can be effected. (3)
the ship demand for escort vessel capability. These measures Must not exceed a speed beyond which the escort vessels can
can be chosen by regulatory bodies at either the state or reasonably be expected to safely bring the tanker under control
national level, or they can be chosen by vessel operators as a within the navigational limits of the waterway, taking into
means of setting minimum performance standards for their consideration ambient sea and weather conditions, surrounding
own evaluation and selection of escort vessel(s). These mea- vessel traffic, hazards, and other factors that may reduce the
F1878 − 21
FIG. 7 Escort Vessel Additional Data Form
available sea room.”An operational analysis needs to consider equipment.The time delay chain of events should include each
transit speed, time delays, sea and weather conditions, naviga- of the following, if applicable.
tional constraints, failure modes, type of assistance used, ship
6.3.4.1 Time delay for failure recognition aboard the tran-
fitting, and other factors.
siting ship (consideration can be given to on-board failure
6.3.2 The adequacy of the escort under this section can be
alarm systems),
demonstrated through computer simulations, model-scale or
6.3.4.2 Time delay to consider options and cures and notify
full-scale trials, or a combination of both.
escort vessel(s),
6.3.3 Failure Modes—Failure modes for an operational
6.3.4.3 Time required to maneuver escort vessel(s) from its
analysis are to be defined. Possible failure modes include
escort position to the ship,
propulsion failure, steering failure, or steering failure without
6.3.4.4 Time required to connect any lines, and
the use of ship propulsion. The escort requirements differ
6.3.4.5 Time required to stream lines and develop tension.
significantly, depending on the failure scenario.
6.3.4 Time Delays—Time delays for an operational analysis 6.3.5 The possibility that an emergency assist might be
are to be defined. Actual time delays can vary significantly as required under adverse conditions, such as storms, darkness,
a result of differences in human performance, weather times of poor visibility, conditions with ice on the decks, or
conditions, nature of casualty, ship speed, escort vessel type, difficult communications caused by winds and darkness, is to
escort position, escort mode, emergency assist procedures, and be considered.
F1878 − 21
FIG. 7 Escort Vessel Additional Data Form (continued)
6.3.6 Estimates should be based on experience, full-scale 6.3.7.2 The towline forces for steering and braking assist
trials, commentary from experienced masters, and other reli- can be substantially higher than the loads that the bitts and
able available data. chocks of many existing ships have been designed to accom-
6.3.7 Type of Assistance: modate. The braking and steering assist forces above the safe
6.3.7.1 An escort vessel must be capable of providing limits of the ship’s fittings should not be considered in an
assistance in towing, stopping, and steering. The way in which operational analysis.
this assistance is provided will depend on the nature of the 6.3.7.3 The capability limits of escort vessel fittings should
ship’s casualty, its speed, navigational constraints, escort be evaluated. Assist forces above the safe limits of the escort
vessel type, escort position, and escort mode (whether tethered vessel fittings should not be considered in an operational
or untethered). analysis.
F1878 − 21
6.3.7.4 The use of the disabled ship’s astern thrust and the 6.3.8.4 There are several methods of determining the nu-
deployment of its anchors to complement the action of the merical values of the available reach and transfer distances.
escort vessel(s) or other actions should be considered.
The simplest is to choose the absolute minimums as used from
6.3.8 Navigational Constraints:
a trackline chosen for each ship’s purposes. Using this
6.3.8.1 A quantitative definition of the navigational con-
definition, the reach constraint would be the shortest straight-
straints for each escort zone in terms of an allowable reach and
ahead distance from a turn in the transit route to the constraint
an allowable transfer must be determined. The analysis is to
directly ahead. The minimum transfer distance would be the
include distances to point constraints such as bridges, rocks,
shortest perpendicular distance to constraints on either side.
and islands, as well as to bottom contours. In evaluating the
However, if this approach is adopted, the escort requirement
navigational constraint, consideration can be made between
would be based on a single-point exposure to the worst case
grounding on hard bottom, which may potentially open the
hazard, which may be too restrictive in relation to the entire
hull, and on soft bottom, such as mud, which may not.
transit route.
6.3.8.2 It is not intended that the escort analysis or escort
6.3.8.5 An alternative approach is to define the reach and
plan define the transit route that ships must take in a particular
transfer constraints as a statistical measure of the exposure of
waterway. It is recognized that tracklines chosen during an
the vessel to potential grounding/allision situations. The statis-
actual transit may differ from those used in the preparation of
tical measure could be the average distance ahead and abeam
the escort plan. However, the escort plan should be based on
measured throughout the entire transit in the escort zone of
the average or most likely route that the ship will take in the
interest. Percentile measures of reach and transfer distances
waterway. Thus, allowable reach and transfer distances can be
th th
canalsobedetermined.Forexample,the95 or98 percentile
based on the average or most likely transit route.
levels can be used to define the navigational constraint. The
6.3.8.3 The offtrack distances from a disabling failure
procedure for the calculation of statistically defined constraints
scenario,includingtheeffectsofescortvesselassistance,areto
begins by measuring the reach and transfer distances from the
be compared with these allowable distances to determine the
normal ship track to a constraint. To do this, the transit is
adequacy of escort vessel selection. The offtrack distances can
divided into evenly spaced segments, and the ahead and abeam
be obtained from full-scale trials, model-scale testing, or
computer simulations. distances measured.Ahistogram of the measurements showing
FIG. 8 Histogram of Transfer Distances from Track to 50-ft Depth Contour
F1878 − 21
the frequency distribution of reach and transfer is then con- 6.4.3 Escort vessels with omni-directional propulsion sys-
structed (Fig. 8). Cumulative frequency distributions are de- tems deliberately can be placed abeam to the direction of the
veloped and used to determine the percentile reach and transfer
tow line to achieve high retarding forces. Such attitudes can
for any particular transit. An example calculation is shown in
result in high heeling angles at higher speeds and, thus, a
Figs. 9 and 10.
potentially sudden incidence of deck edge submergence.
6.3.8.6 Other reasonable methods of determining available
6.4.4 The stability analysis of escort vessels must consider
reach and transfer distances may be developed.
allpotentialattitudesoftheescortvesseltothedirectionofline
6.3.9 Environmental Conditions—The behavior of a dis-
pull, the maximum line pull, and the resultant combination of
abled ship and the capability of an escort system are influenced
heel and trim on the escort vessel.
by the environmental conditions. The environmental factors to
6.4.5 For all escort vessels, a limiting heel angle must be
be considered include wind speeds, direction and duration,
established. This limit might be the geometrical submergence
wave heights, periods and directions, current velocities, and
of the main deck, including the loss of freeboard as a result of
direction. Seasonal variations in climatological conditions
waves.
should be considered in escort operations analysis and escort
6.4.6 The stability analysis must include the effects of
vessel selection.
fenders, skegs, nozzles, rudders, and any other appendages on
6.4 Stability of Escort Vessels:
both the reserve buoyancy and the lateral resistance of the
6.4.1 Some modes of escorting may result in an escort
escort vessel.
vessel being subjected to forces, both static and dynamic, that
6.4.7 The stability analysis must include the contribution to
cause heeling moments in excess of those for which the escort
heel and trim of the propulsion system in conjunction with
vessel was originally designed.
maximum line forces.
6.4.2 Convention
...
This document is not an ASTM standard and is intended only to provide the user of an ASTM standard an indication of what changes have been made to the previous version. Because
it may not be technically possible to adequately depict all changes accurately, ASTM recommends that users consult prior editions as appropriate. In all cases only the current version
of the standard as published by ASTM is to be considered the official document.
Designation: F1878 − 98 (Reapproved 2015) F1878 − 21 An American National Standard
Standard Guide for
Escort Vessel Evaluation and Selection
This standard is issued under the fixed designation F1878; the number immediately following the designation indicates the year of
original adoption or, in the case of revision, the year of last revision. A number in parentheses indicates the year of last reapproval. A
superscript epsilon (´) indicates an editorial change since the last revision or reapproval.
1. Scope
1.1 This guide covers the evaluation and selection of escort vessels that are to be used to escort ships transiting confined waters.
The purpose of the escort vessel is to limit the uncontrolled movement of a ship disabled by loss of propulsion or steering to within
the navigational constraints of the waterway. The various factors addressed in this guide also can be integrated into a plan for
escorting a given ship in a given waterway. The selection of equipment also is addressed in this guide.
1.2 This guide can be used in performance-based analyses to evaluate:
1.2.1 The control requirement of a disabled ship,
1.2.2 The performance capabilities of escort vessels,
1.2.3 The navigational limits and fixed obstacles of a waterway,
1.2.4 The ambient conditions (wind and sea) that will impact the escort response, and
1.2.5 The maneuvering characteristics of combined disabled ship/escort vessel(s).
1.3 This guide outlines how these various factors can be integrated to form an escort plan for a specific ship or a specific waterway.
It also outlines training programs and the selection of equipment for escort-related activities.
1.4 A flowchart of the overall process for developing and implementing an escort plan is shown in Fig. 1. The process begins with
the collection of appropriate data, which are analyzed with respect to the performance criteria and in consultation with individuals
having local specialized knowledge (such as pilots, waterway authorities, interest groups, or public/private organizations, and so
forth). This yields escort vessel performance requirements for various transit speeds and conditions; these are embodied in the
ship’s escort plan. When the time comes to prepare for the actual transit, the plan is consulted in conjunction with forecast
conditions and desired transit speed to select and dispatch the appropriate escort vessel (or combination of vessels). A pre-escort
conference is conducted to ensure that all principal persons (ship master, pilot, and escort vessel masters) have a good
understanding of how to make a safe transit and interact in the event of an emergency.
1.5 This guide addresses various aspects of escorting, including several performance criteria and methodologies for analyzing the
criteria, as well as training, outfitting, and other escort-related considerations. This guide can be expanded as appropriate to add
new criteria, incorporate “lessons learned” as more escorting experience is gained in the industry, or to include alternative
methodologies for analyzing the criteria.
This guide is under the jurisdiction of Committee F25 on Ships and Marine Technology and is the direct responsibility of Subcommittee F25.07 on General Requirements.
Current edition approved May 1, 2015Oct. 1, 2021. Published June 2015November 2021. Originally approved in 1998. Last previous edition approved in 20092015 as
F1878 – 98 (2009).(2015). DOI: 10.1520/F1878-98R15.10.1520/F1878-21.
Copyright © ASTM International, 100 Barr Harbor Drive, PO Box C700, West Conshohocken, PA 19428-2959. United States
F1878 − 21
FIG. 1 Flowchart of the Overall Process for Developing and Implementing an Escort Plan
1.6 This guide addresses physical control of the disabled ship with the assistance of the escort vessel(s). Other possible functions,
such as firefighting, piloting, or navigational redundancy, are outside the scope of this guide. Also, this guide was developed for
application to oceangoing ships in coastal waterways; it is not suitable for application to barge strings in riverine environments.
1.7 The values stated in inch-pound units are to be regarded as standard. No other units of measurement are included in this
standard.
1.8 This international standard was developed in accordance with internationally recognized principles on standardization
established in the Decision on Principles for the Development of International Standards, Guides and Recommendations issued
by the World Trade Organization Technical Barriers to Trade (TBT) Committee.
2. Referenced Documents
2.1 Code of Federal Regulations Document:
33 CFR Part 168 Escort Vessels for Certain Tankers, Final RuleTankers
Available from U.S. Government Printing Office Superintendent of Documents, Publishing Office (GPO), 732 N. Capitol St., NW, Mail Stop: SDE, Washington, DC
20401, http://www.access.gpo.gov.http://www.gpo.gov.
F1878 − 21
2.2 IMO Resolutions:
IMO Resolution A.601(15) Provision and Display of Maneuvering Information on Board Ships
IMO Resolution A.751(18)MSC.137(76) Interim Standards for Ship Maneuverability
2.3 Marine Safety Committee Circulars:
MSC Circular 389 Interim Guidelines for Estimating Maneuvering Performance in Ship Design
MSC Circular 6441053 Explanatory Notes to the Interim Standards for Ship Maneuverability
3. Terminology
3.1 For purposes of clarity within this guide, the vessel being escorted is referred to as the “ship” or “disabled ship.” The vessel
accompanying the ship as its escort is referred to as the “escort vessel.”
3.2 The escorting measures addressed in this guide are based on performance.
3.2.1 The term “performance measure” refers to performance capabilities that must be possessed by the escort vessel(s) in
controlling the disabled ship within a particular waterway. This requires a holistic analysis of the combined maneuvering dynamics
of the escort vessel(s) and ship within the waterway in ambient weather and sea conditions. Performance-based requirements
involve extensive preplanning and analyses, but offer greater assurance that the escort vessel(s) actually will be effective. The
methodologies and processes presented in this guide can be used in determining the performance envelope of an escort vessel at
different transit speeds and under a range of weather and sea conditions.
3.3 The terms “conventional propulsion” and “omni-directional propulsion” refer to propulsion systems of the escort vessel.
3.3.1 Conventional Propulsion System—The propulsive thrust is fixed in a fore/aft direction.
3.3.2 Omni-Directional Propulsion System—The propulsive thrust is steerable in any direction (360°) around the hull. Examples
are the azimuthing Z-drive screw propeller system and the vertical axis cycloidal system.
3.4 The terms “direct mode” and “indirect mode” refer to two towing modes for exerting control forces on a disabled ship via
towline from the escort vessel.
3.4.1 Direct Mode—The towline force is derived directly from the escort vessel’s propulsion system. In general, the towline
orientation is over the bow or over the stern of the escort vessel, and only the propulsive thrust vector parallel to the towline axis
is effective on the disabled ship.
3.4.2 Indirect Mode—The towline force is derived from the escort vessel’s hull drag as it is pulled along behind the disabled ship
(similar to a drag chute). High-performance escort vessels should have sufficient stability so that they can turn approximately
sideways to the towline without capsizing (tripping), thereby substantially increasing their hull drag and, consequently, increasing
their towline force. The propulsion system of these escort vessels is used indirectly to maintain an over-the-side towline orientation
(rather than pull directly on the towline itself). In the indirect mode, specially designed escort vessels can kite off to one side or
the other of the disabled ship’s stern, thereby imposing substantial steering forces on the ship as well as retarding forces to slow
it down.
3.5 The terms “parameters” and “constraints” refer to additional conditions that define the escort scenario and response.
3.5.1 Parameters—Additional details that are specified as part of the performance criteria to define more fully the performance
“problem” that must be solved by the escort vessel(s). Parameters are used to customize the performance criteria to reflect a
particular waterway or a specific performance objective. Examples of parameters include an initial ship speed at moment of failure,
or winds, currents, and sea state conditions that must be assumed during the escort response.
3.5.2 Constraints—Limitations associated with “solving” the performance problem. Examples of constraints include the stability
limits of the escort vessel (which limit how much towline heeling moment the escort vessel can tolerate), strength limits of the
ship’s bollards (which limit how much towline force can be applied), or the navigable limits of the waterway (which limit how
much maneuvering room is available).
Available from the International Maritime Organization (IMO), 4, Albert Embankment, London, SE1 7SR, UK, http://www.imo.org.
F1878 − 21
3.6 Definitions:
3.6.1 allision, n—a collision with a fixed object.
3.6.2 allowable reach, n—the straight line distance forward from the designated ship, parallel to its course direction, to a point
at which a grounding of an allision would occur.
3.6.3 allowable transfer, n—the straight line distance from the designated ship, perpendicular to its course direction, to a point at
which a grounding or an allision would occur.
3.6.4 assist maneuver, n—an escort vessel maneuver in which the assisting escort vessel(s) apply maximum steering force to a
disabled ship to enhance the turn of the rudder. In this maneuver, the objective is to make the radius of turn of the ship as small
as possible.
3.6.5 emergency scenarios, n—the complete description of the failure, the navigational situation, and the emergency assist
response.
3.6.6 escort operating area, n—a subregion of the waterway, harbor, bay, and so forth, that has been identified as the region in
which the escort vessel(s) will stand by or accompany the designated ship. The subregion may contain locations that would require
timely escort vessel assistance should the ship experience a propulsion or steering failure, or both.
3.6.7 escort vessel, n—a vessel that is assigned to stand by or is dedicated to travel in close proximity to a designated ship to
provide timely assistance should the ship experience a propulsion or steering failure, or both. The escort vessel has appropriate
fendering and towing gear to provide emergency assist capability relative to the demand of the disabled ship.
3.6.8 grounding, n—impact of a ship’s hull with the sea bottom.
3.6.9 maneuvering coeffıcients, n—a set of numerical coefficients the are used in polynomial representations of the forces acting
on a ship in terms of the instantaneous state of the ship.
3.6.10 oppose maneuver, n—an escort vessel maneuver in which the assisting escort vessel(s) apply maximum steering force to
a disabled ship to turn the ship against its rudder. In this maneuver, the objective is to return the ship to its original heading by
opposing the rudder forces.
3.6.11 propulsion failure, n—the ship is unable to propel or actively stop itself.
3.6.12 response times, n—the sequence of time delays following a disabling failure on a transiting ship before the escort vessel(s)
can apply corrective forces.
3.6.13 rescue tow, n—a maneuver in which the escort vessel makes up lines and pulls the disabled ship; undertaken after all
forward way has come off the disabled ship.
3.6.14 retard maneuver, n—an escort vessel maneuver in which the assisting escort vessel(s) apply maximum braking force to a
disabled ship. In this maneuver, the objective is to take speed off the ship as quickly as possible by pulling astern. The control of
a ship’s heading is not an objective. Also referred to as arrest.
3.6.15 rudder failure, n—the ship’s rudder is locked at some angle or it is swinging uncontrollably.
3.6.16 ship track/course, n—the path covered by the ship’s center of gravity during a voyage, a waterway transit, or a maneuver.
3.6.17 tactical diameter, n—the distance, perpendicular to the original course direction, between the ship’s center of gravity at the
start and at the end of a 180° heading change.
F1878 − 21
3.6.18 zigzag maneuver, n—a test used to measure the effectiveness of the rudder to initiate and check course changes. The
maneuver is described in MSC Circular 644,1053, Section 2.2.2.2.1.4.
3.7 Evaluation and Selection Variables:
3.7.1 transit speeds, n—the speed of the escorted ship measured through the water. The transit speed takes into account tidal and
wind-driven currents. Transit speed is not over ground (SOG) as measured by Global Positioning System (GPS), Loran, or radar.
3.7.2 bollard pull, n—the maximum sustainable force that the escort vessel is able to develop while pulling on a towline attached
to a stationary object. The forward and astern bollard pulls are individually specified.
3.7.3 dynamic pull (at a particular speed), n—the maximum sustainable force that the escort vessel is able to develop while
moving through the water at a particular speed.
3.7.4 transfer, n—the distance perpendicular to the original track that a ship’s center of gravity travels in a 90° change in heading.
3.7.5 advance, n—the distance parallel to the original track that a ship’s center of gravity travels in a 90° change of heading.
3.7.6 performance limits, n—limits of performance measures such that under all circumstances, the use of vessels, equipment, or
crew shall not place the life and safety of individuals in jeopardy. No applicable federal or state regulations should be exceeded
in determining escort vessel performance capabilities and limits.
4. Significance and Use
4.1 This guide presents some methodologies to predict the forces required to bring a disabled ship under control within the
available limits of the waterway, taking into account local influences of wind and sea conditions. Presented are methodologies to
determine the control forces that an escort vessel can reasonably be expected to impose on a disabled ship, taking into account the
design of the ship, transit speed, winds, currents, and sea conditions. In some instances, this guide presents formulae that can be
used directly; in other instances, in which the interaction of various factors is more complicated, it presents analytic processes that
can be used in developing computer simulations.
4.2 Unlike the more traditional work of berthing assistance in sheltered harbors or pulling a “dead ship” on the end of a long
towline, the escorting mission assumes that the disabled ship will be at transit speed at the time of failure, and that it could be in
exposed waters subject to wind, current, and sea conditions.
4.3 The navigational constraints of the channel or waterway might restrict the available maneuvering area within which the
disabled ship must be brought under control before it runs aground or collides with fixed objects in the waterway (see allision).
4.4 The escort mission requires escort vessel(s) that are capable of responding in timely fashion and that can safely apply
substantial control forces to the disabled ship. This entails evaluation of the escort vessel’s horsepower, steering and retarding
forces at various speeds, maneuverability, stability, and outfitting (towing gear, fendering, and so forth). This guide can be used
in developing escort plans for selecting suitable escort vessel(s) for specific ships in specific waterways.
4.5 The methodologies and processes outlined in this guide are for performance-based analyses of escort scenarios. This means
that the acceptability of a vessel (or combination of vessels) for escorting is based upon the ability to control the disabled ship in
accordance with specified performance criteria. This guide addresses four selected performance measures:
4.5.1 Towing—the ability to tow the disabled ship under specified parameters,
4.5.2 Stopping—the ability to stop the disabled ship within specified parameters,
4.5.3 Turning—the ability to turn the disabled ship within specified parameters, and
4.5.4 Holding steady—the ability to hold the disabled ship on a steady course under specified parameters.
F1878 − 21
4.6 The “specified parameters” are additional details that must be factored into the performance analysis. These parameters might
be specified by a regulatory agency imposing the escort requirement, by a study group evaluating the feasibility of escorting in
a particular waterway, or by the ship or escort vessel operators themselves to define the performance envelope of their vessels.
Some examples of these parameters are:
4.6.1 A ship transit speed (at the moment of failure);
4.6.2 The failure scenario (rudder failure alone, or simultaneous rudder/propulsion failure, degree of failure, and so forth);
4.6.3 Navigational constraint within which the disabled ship must be brought under control (such as allowable advance and
transfer, cross-track error, and so forth);
4.6.4 Wind, current, and sea conditions; and
4.6.5 Time delays, failure recognition, decision making, escort vessel notification, escort vessel positioning, achieving full power,
and so forth.
4.7 The anticipated users of this guide are:
4.7.1 Ship owners/operators who are required to select escort vessel(s) that meet the performance measures addressed by this
guide.
4.7.2 Escort vessel designers/operators who need to evaluate the performance capabilities of their vessels with respect to the
measures addressed by this guide.
4.7.3 Regulatory agencies that have imposed the performance measures in this guide in a particular waterway to develop suitable
escort vessel matrices for various sized ships in the waterway.
4.7.4 Enforcement agencies can use this guide to confirm/verify compliance with the performance measures (that is, that suitable
escort vessel(s) are being selected).
4.7.5 Study groups can use this guide to explore the feasibility and effectiveness of escorting as a means of mitigating risk on a
particular waterway.
4.8 This guide does not address the use of escort vessels with barge fleets or barge tows. However, some sections of this guide
would be useful if an evaluation of escort vessels with barge shipments were undertaken. Paragraphs 5.4 and 5.5, and all of Section
6 would apply in this type of analysis.
4.9 The methodologies and processes presented in this guide will yield valid solutions to the performance measures. This means
that the selected escort vessel(s) can reasonably be expected to control the disabled ship within the specified parameters. However,
users are reminded that other circumstances surrounding the disabling incident may still preclude the escorts from safely
responding (such as fire).
4.10 The methodologies in this guide are not necessarily the only ones that can be used to find solutions for the performance
measures. There may be other analytic approaches that also will yield valid results. It is hoped that as these alternative methods
are developed, they will be incorporated into this guide.
5. Data Requirements for Analysis
5.1 This section describes the data required for an escort vessel evaluation and selection analysis. This analysis is part of the
development of an escort plan. The data recommended for inclusion in an escort plan document are presented in Section 8.
5.2 The data required for this analysis must be either an accurate evaluation of ship and escort vessel characteristics or must be
based on conservative assumptions regarding those characteristics.
F1878 − 21
5.3 Ship Data:
5.3.1 It is recommended that, as a minimum, the ship information contained on the IMO Resolution A.601(15) defined pilot card
and wheelhouse poster be collected for use in developing and verifying an escort vessel analysis. Examples of the pilot card and
wheelhouse poster are shown in Figs. 2-5. The completed forms can be made part of an escort plan.
5.3.2 In addition, the following ship-specific characteristics can be used in the development of an escort plan and can be used in
the validation of ship-maneuvering simulation computer models:
5.3.2.1 Unpropelled advance and transfer distances starting from an engine stop order with rudder amidships at the proposed
transit speed until a speed of 1 knot is achieved in calm conditions at level trim in deep water.
FIG. 2 Pilot Card
F1878 − 21
FIG. 2 Pilot Card (continued)
5.3.2.2 Crash stop (full engine astern) advance and transfer distances at a speed of 1 knot with port and starboard locked rudder
starting from the proposed transit speed in calm conditions at level trim in deep water.
5.3.2.3 Dead ship tow behavior and tow force requirements for a range of wind speeds characteristic of the escort area, including
associated wave heights and the effects of vessel trim on towing behavior.
5.3.2.4 Data from full-scale ship-escort vessel trials, if conducted.
5.4 Escort Vessel Data:
5.4.1 It is recommended that, as a minimum, the escort vessel information shown in Fig. 6 be obtained.
5.4.2 In addition, the additional information shown in Fig. 7 can be used in the development of an escort plan.
5.4.3 Alternatively, data from scale model testing or instrumented full-scale trials can be used in the development of an escort plan.
5.5 Waterway Data:
5.5.1 Transit Routes and Escort Zones—Transit route(s) through the escort area must be identified. For routes that pass through
distinctly different regions, it may be beneficial to divide the escort area into separate zones based on the environment and the
severity of the constraints. This procedure will separate a zone with severe constraints from one that is less restrictive. Different
escort vessels can be used in the different zones to satisfy the requirements of this guide.
F1878 − 21
FIG. 3 Wheelhouse Poster
F1878 − 21
FIG. 4 Turning Circles at Maximum Rudder Angle
F1878 − 21
NOTE 1—Performance may differ from this record as a result of environmental, hull, and loading conditions.
FIG. 5 Man Overboard Rescue Maneuver
F1878 − 21
FIG. 6 Escort Vessel Data Form
5.5.2 Navigational Constraints—The geography of the escort area should be evaluated to determine its navigational limits. It is
within these constraints that a disabled ship must be stopped or controlled if a grounding is to be prevented. Such limits might be
prescribed by a minimum under-keel clearance, a particular depth contour, or a safety distance from a point hazard.
5.5.3 Environmental Conditions—The climatology of the escort area, including wind speeds, wind directions, wave heights, wave
periods, wave directions, current speeds, and current directions should be assembled. If there are significant seasonal variations in
the climatological conditions and if seasonally varying escort plans are to be prepared, then the climatological data for each season
should be assembled.
5.5.4 Particular Hazards—A list of points of particular hazard along the transit route should be compiled.
6. Determination of Escort Vessel Capability
6.1 Two different approaches to escort vessel performance measures are presented. Paragraph 6.2 discusses selected performance
measures. Paragraph 6.3 discusses operational performance measures. Operational performance measures differ from selected
performance measures in both definition and methodology for determination of adequacy.
6.2 Selected Performance Measures:
F1878 − 21
FIG. 7 Escort Vessel Additional Data Form
6.2.1 Selected performance measures can be thought of as the ship demand for escort vessel capability. These measures can be
chosen by regulatory bodies at either the state or national level, or they can be chosen by vessel operators as a means of setting
minimum performance standards for their own evaluation and selection of escort vessel(s). These measures can be specified so as
to be waterway and weather independent. They would not require consideration of such operational issues as time delays for the
application of escort vessel force and procedures for applying those forces.
6.2.2 Example performance measures are presented in Appendix X1.
6.3 Operational Performance Measures:
6.3.1 Operational performance measures are ship, waterway, and season specific. An example of this type of performance measure
is contained in 33 CFR 168.50 Part (a). It reads, in part: “. at all times during the escort transit each tanker to which this part
applies: .(2) Must have the escort vessels positioned relative to the tanker such that timely response to a propulsion or steering
failure can be effected. (3) Must not exceed a speed beyond which the escort vessels can reasonably be expected to safely bring
the tanker under control within the navigational limits of the waterway, taking into consideration ambient sea and weather
F1878 − 21
FIG. 7 Escort Vessel Additional Data Form (continued)
conditions, surrounding vessel traffic, hazards, and other factors that may reduce the available sea room.” An operational analysis
needs to consider transit speed, time delays, sea and weather conditions, navigational constraints, failure modes, type of assistance
used, ship fitting, and other factors.
6.3.2 The adequacy of the escort under this section can be demonstrated through computer simulations, model-scale or full-scale
trials, or a combination of both.
6.3.3 Failure Modes—Failure modes for an operational analysis are to be defined. Possible failure modes include propulsion
failure, steering failure, or steering failure without the use of ship propulsion. The escort requirements differ significantly,
depending on the failure scenario.
F1878 − 21
6.3.4 Time Delays—Time delays for an operational analysis are to be defined. Actual time delays can vary significantly as a result
of differences in human performance, weather conditions, nature of casualty, ship speed, escort vessel type, escort position, escort
mode, emergency assist procedures, and equipment. The time delay chain of events should include each of the following, if
applicable.
6.3.4.1 Time delay for failure recognition aboard the transiting ship (consideration can be given to on-board failure alarm
systems),
6.3.4.2 Time delay to consider options and cures and notify escort vessel(s),
6.3.4.3 Time required to maneuver escort vessel(s) from its escort position to the ship,
6.3.4.4 Time required to connect any lines, and
6.3.4.5 Time required to stream lines and develop tension.
6.3.5 The possibility that an emergency assist might be required under adverse conditions, such as storms, darkness, times of poor
visibility, conditions with ice on the decks, or difficult communications caused by winds and darkness, is to be considered.
6.3.6 Estimates should be based on experience, full-scale trials, commentary from experienced masters, and other reliable
available data.
6.3.7 Type of Assistance:
6.3.7.1 An escort vessel must be capable of providing assistance in towing, stopping, and steering. The way in which this
assistance is provided will depend on the nature of the ship’s casualty, its speed, navigational constraints, escort vessel type, escort
position, and escort mode (whether tethered or untethered).
6.3.7.2 The towline forces for steering and braking assist can be substantially higher than the loads that the bitts and chocks of
many existing ships have been designed to accommodate. The braking and steering assist forces above the safe limits of the ship’s
fittings should not be considered in an operational analysis.
6.3.7.3 The capability limits of escort vessel fittings should be evaluated. Assist forces above the safe limits of the escort vessel
fittings should not be considered in an operational analysis.
6.3.7.4 The use of the disabled ship’s astern thrust and the deployment of its anchors to complement the action of the escort
vessel(s) or other actions should be considered.
6.3.8 Navigational Constraints:
6.3.8.1 A quantitative definition of the navigational constraints for each escort zone in terms of an allowable reach and an
allowable transfer must be determined. The analysis is to include distances to point constraints such as bridges, rocks, and islands,
as well as to bottom contours. In evaluating the navigational constraint, consideration can be made between grounding on hard
bottom, which may potentially open the hull, and on soft bottom, such as mud, which may not.
6.3.8.2 It is not intended that the escort analysis or escort plan define the transit route that ships must take in a particular waterway.
It is recognized that tracklines chosen during an actual transit may differ from those used in the preparation of the escort plan.
However, the escort plan should be based on the average or most likely route that the ship will take in the waterway. Thus,
allowable reach and transfer distances can be based on the average or most likely transit route.
6.3.8.3 The offtrack distances from a disabling failure scenario, including the effects of escort vessel assistance, are to be compared
with these allowable distances to determine the adequacy of escort vessel selection. The offtrack distances can be obtained from
full-scale trials, model-scale testing, or computer simulations.
6.3.8.4 There are several methods of determining the numerical values of the available reach and transfer distances. The simplest
is to choose the absolute minimums as used from a trackline chosen for each ship’s purposes. Using this definition, the reach
constraint would be the shortest straight-ahead distance from a turn in the transit route to the constraint directly ahead. The
F1878 − 21
minimum transfer distance would be the shortest perpendicular distance to constraints on either side. However, if this approach
is adopted, the escort requirement would be based on a single-point exposure to the worst case hazard, which may be too restrictive
in relation to the entire transit route.
6.3.8.5 An alternative approach is to define the reach and transfer constraints as a statistical measure of the exposure of the vessel
to potential grounding/allision situations. The statistical measure could be the average distance ahead and abeam measured
throughout the entire transit in the escort zone of interest. Percentile measures of reach and transfer distances can also be
th th
determined. For example, the 95 or 98 percentile levels can be used to define the navigational constraint. The procedure for the
calculation of statistically defined constraints begins by measuring the reach and transfer distances from the normal ship track to
a constraint. To do this, the transit is divided into evenly spaced segments, and the ahead and abeam distances measured. A
histogram of the measurements showing the frequency distribution of reach and transfer is then constructed (Fig. 8). Cumulative
frequency distributions are developed and used to determine the percentile reach and transfer for any particular transit. An example
calculation is shown in Figs. 9 and 10.
6.3.8.6 Other reasonable methods of determining available reach and transfer distances may be developed.
6.3.9 Environmental Conditions—The behavior of a disabled ship and the capability of an escort system are influenced by the
environmental conditions. The environmental factors to be considered include wind speeds, direction and duration, wave heights,
periods and directions, current velocities, and direction. Seasonal variations in climatological conditions should be considered in
escort operations analysis and escort vessel selection.
6.4 Stability of Escort Vessels:
6.4.1 Some modes of escorting may result in an escort vessel being subjected to forces, both static and dynamic, that cause heeling
moments in excess of those for which the escort vessel was originally designed.
6.4.2 Conventional stability analysis techniques consider the effects of heeling moments only in a static condition. The impact of
vessel speed and the resulting hydrodynamic forces acting on the vessel are not considered.
FIG. 8 Histogram of Transfer Distances from Track to 50-ft Depth Contour
F1878 − 21
FIG. 9 Example Calculation of a Statistical Measure of the Navigational Constraint; Transfer Distances from
Track to 50-ft Depth Contour
6.4.3 Escort vessels with omni-directional propulsion systems deliberately can be placed abeam to the direction of the tow line
to achieve high retarding forces. Such attitudes can result in high heeling angles at higher speeds and, thus, a potentially sudden
incidence of deck edge submergence.
6.4.4 The stability analysis of escort vessels must consider all potential attitudes of the escort vessel to the direction of line pull,
the maximum line pull, and the resultant combination of heel and trim on the escort vessel.
6.4.5 For all escort vessels, a limiting heel angle must be established. This limit might be the geometrical submergence of the main
deck, including the loss of freeboard as a result of waves.
6.4.6 The stability analysis must include the effects of fenders, skegs, nozzles, rudders, and any other appendages on both the
reserve buoyancy and the lateral resistance of the escort vessel.
6.4.7 The stability analysis must include the contribution to heel and trim of the propulsion system in conjunction with maximum
line forces.
6.4.8 The stability analysis must include an evaluation of the reaction of the escort vessel to an instantaneous release of the line
forces and the propulsive forces.
6.5 Procedures for Determination of Escort Vessel Capabilities:
6.5.1 Full-Scale Trials:
6.5.1.1 Full-scale ship-escort vessel trials, wherever they can be properly designed and safely executed, may be used to verify the
F1878 − 21
FIG. 10 Example Statistical Transfer Distances
adequacy of escort vessel(s). These trails should be carefully planned in conjunction with ship owners and escort vessel operators
to ensure proper evaluation of escort vessel(s). The differences between the environmental conditions prevailing at the time of the
test and the postulated environmental conditions during the actual transit should be accounted for in the analysis.
6.5.1.2 Full-scale ship-escort vessel makeup trials can provide examples of the time taken by an escort vessel to approach a ship
and begin to render effective assistance. However, the trials may take place in conditions different from emergency conditions and
when the crew is fully prepared for the test. Thus, time delays obtained in these tests will, in most cases, underestimate the time
required in a true emergency.
6.5.1.3 The ship’s position during the course of the trials is to be continuously recorded. Observers should be stationed on the
vessels to monitor the precise sequence of events aboard the ship and the actions taken by the escort vessel(s). The water depth,
the ship’s loaded condition, the load condition of the escort vessel, and the environmental conditions prevailing at the time of the
trials are to be noted.
6.5.1.4 At no point in the course of the trials should the safety of the vessels and their crew be compromised.
6.5.1.5 At the conclusion of the trials, the results are to be analyzed and the ship tracks plotted. Corrections for any currents, wind
loads, ship and escort vessel operating condition, and the GPS antenna location on the ship are to be incorporated, if applicable.
6.5.2 Ship Model for Computer Simulation:
6.5.2.1 As an alternative to full-scale trials, a validated ship-maneuvering simulation program can be used to verify the adequacy
of escort vessel(s).
6.5.2.2 The coefficients of the underlying mathematical model of ship maneuvering may be obtained from an appropriate database
established by properly conducted physical model tests. The coefficient set shall be suitable for the type of ship and the waterway
F1878 − 21
bathymetry being modeled. Restricted water effects, such as bank suction and shallow water effects on maneuvering, shall be
considered. Effects of ship-ship interaction on maneuvering shall be considered where appropriate.
6.5.3 Escort Vessel Model for Computer Simulation:
6.5.3.1 The performance of an escort vessel in an emergency maneuver depends on its ability to apply corrective forces to the
disabled ship either through a line or through direct contact with the ship’s hull. The forces may be applied while the disabled ship
is still moving at speeds close to its transit speed, except where sea room is available to allow the disabled ship to slow without
escort vessel intervention. Three distinct assist modes are to be evaluated. They are: stopping (also called retarding or arresting),
steering, and towing. The assist forces in these modes should be properly evaluated and applied to the ship model as external
forces.
6.5.3.2 Conventionally propelled escort vessels apply braking force by backing down on a head line while being dragged through
the water by the disabled ship. The braking capability and clutch-in speed of a conventional escort vessel can be calculated using
fourth quadrant open water propeller curves for the installed propellers, including the hull-propeller interaction effects, and the drag
of the hull. For conventionally propelled escort vessels, the braking force may be assumed to be constant up to the clutch-in speed
and equal to that measured in reverse bollard pull trials.
6.5.3.3 The braking force of a vertical axis cycloidal escort vessel (in direct and indirect modes) and the braking force of an
azimuthing propelled escort vessel (in reverse, transverse, or indirect modes) can be calculated from open water propeller curves
for the installed propellers, including the hull-propeller and propeller-propeller interaction effects, and the lift and drag of the hull
at its equilibrium attitude to the flow.
6.5.3.4 Alternatively, the braking force as a function of advance speed can be determined from scale-model testing or instrumented
full-scale trials.
6.5.3.5 The emergency assist steering capability of the escort vessels can be quantified by a pair of speed-dependent vector force
functions, a maximum steering force together with an associated pushing or braking force. The hydrodynamics of the underwater
hull with any skegs, rudders, and appendages, the propeller characteristics and stability, including freeboard and metacentric
height, should be considered in the evaluation of these vector force functions. The assumed position of the escort vessel at the bow
or stern, or when pushing on the side or transom, or when pulling on a line, is to be properly modeled. When the escort vessel
is pushing on the transom or the side of the disabled ship or pulling on a headline, the steering force is accompanied by a
longitudinal force which affects the speed of the disabled ship. Likewise, when steering by pulling on a line from the stern of the
disabled ship, the steering force is accompanied by a braking force which can affect the speed of the ship.
6.5.3.6 For all escort vessel types, a heel angle limit should be established. This limit can be the geometrical submergence of the
main deck edge including the loss of freeboard as a result of waves. Even though it may be possible to submerge a portion of the
main deck and produce somewhat larger steering forces, the stability of the escort vessel decreases rapidly.
6.5.3.7 The emergency assist steering capability of the escort vessel can be calculated by solving the equilibrium free body
problems for a hull in a free stream. The solution corresponds to a quasi-steady state condition in which the horizontal-plane forces
and moments are in balance. The dynamic fluctuations in the forcing functions can be assumed to be negligible with respect to
the time rate of change of ship momentum, and small with respect to the average force capability of the escort vessel. The analysis
should include the hydrodynamic forces on the escort vessel hull, skeg, and other appendages and fenders; the lift and drag forces
acting on the rudders (if present); and the thrust of the propellers. The analysis should include flow modifications, such as the flow
straightening and wake effects of the hull on the flow entering the propellers, and modifications to the direction and magnitude of
the velocity field acting on the rudders (if present) as a result of the propeller slipstream. In addition to the hydrodynamic forces
on the underwater hull, the equilibrium is affected by all lines and escort vessel-ship contact. The components of a complete
quasi-steady state analysis are summarized in Appendix X2. Effects of escort vessel motions on freeboard can be ignored. These
are time-dependent dynamic processes and can be assumed not to affect significantly the quasi-steady state solution.
6.5.3.8 Alternatively, the emergency assist steering force as a function of advance speed can be determined from scale-model
testing or instrumented full-scale trials.
6.5.3.9 Towing capability can be determined by the thrust and torque characteristics of the propeller and the resistance of the escort
vessel, towed vessel, and towline at speed. The calculation should use an accurate model of the escort vessel’s propulsion system.
The solution of thrust, torque, RPM, and required power should be checked for propeller cavitation, RPM limitations, and engine
F1878 − 21
capacity. The towing capability predicted in calm water should be modified for sea conditions by reducing the RPM of the engines
and adding steady wave forces and wind loads to the escort vessel hull.
6.5.3.10 Capability Reductions Because of Vessel Condition—Towing performance is reduced as the engines, shafting, and
propellers deviate from design specifications. Accountability should be made for significant changes in capability caused by any
change in escort vessel condition. The performance of a selected escort vessel can change as a result of the degradation of
equipment or stability characteristics over time. The capability of the selected escort vessel(s) should be reassessed periodically
to ensure the performance is adequate to meet the needs of the escort plan.
6.6 Escort Vessel Equipment:
6.6.1 The fittings and equipment installed in an escort vessel must be capable of, and suitable for, the safe transmission of forces
and loads between the escort vessel and the designated ship. Both the equipment and the manner in which it is connected to the
structure of the escort vessel must be designed in recognition of the maximum loads anticipated during emergency maneuvers.
6.6.2 Towline Winch—Winches designed for installation on board escort vessels shall be designed and constructed in accordance
with the following specifications:
6.6.2.1 The winch foundation, drum, and ancillary structures shall be designed to accept the maximum anticipated dynamic and
static loads with appropriate factors of safety.
6.6.2.2 Winch performance shall be commensurate with the operator’s requirements for safe operations. Performance criteria of
light line speed, static line pull, and brake capacity of the winch should be considered when evaluating the escort vessel’s
suitability. Other tow winch features that should be considered are a fail-safe and properly located abort mechanism, load tension
devices, and a method to spool the towline to prevent burying under severe tension.
6.6.3 Towlines:
6.6.3.1 The towline between the escort vessel and ship is c
...








Questions, Comments and Discussion
Ask us and Technical Secretary will try to provide an answer. You can facilitate discussion about the standard in here.
Loading comments...