ASTM F3309/F3309M-24
(Practice)Standard Practice for Simplified Safety Assessment of Systems and Equipment in Small Aircraft
Standard Practice for Simplified Safety Assessment of Systems and Equipment in Small Aircraft
ABSTRACT
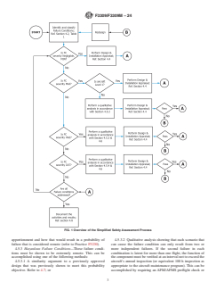
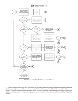
This practice describes the methods for conducting a simplified safety assessment of aircraft systems and equipment. Developed through open consensus of international experts in general aviation, this information focused on Level 1 and Level 2 Normal Category aeroplanes employing conventional systems. This practice includes a procedural flowchart that provides an overview of the simplified safety assessment process, failure condition identification and classification, safety objectives, design and installation appraisal, qualitative analysis of failure conditions, common mode analysis, use of similarity, and documentation.
SCOPE
1.1 This practice covers methods for conducting a simplified safety assessment of aircraft systems and equipment. The material was developed through open consensus of international experts in general aviation. This information was created by focusing on Level 1 and Level 2 Normal Category aeroplanes employing conventional systems. The content may be more broadly applicable. It is the responsibility of the Applicant to substantiate broader applicability as a specific means of compliance. If the criteria specified within this simplified practice is deemed not to be relevant to a particular application, the Applicant should use the safety assessment process defined in Practice F3230. The topics covered within this practice are: Procedural Flowchart, Failure Condition Identification and Classification, Safety Objectives, Design and Installation Appraisal, Qualitative Analysis of Failure Conditions, Common Mode Analysis, Use of Similarity, and Documentation.
1.2 An applicant intended to propose this information as Means of Compliance for a design approval must seek guidance from their respective oversight authority (for example, published guidance from applicable CAA) concerning the acceptable use and application thereof. For information on which oversight authorities have accepted this standard (in whole or in part) as an acceptable Means of Compliance to their regulatory requirements (hereinafter “the Rules”), refer to the ASTM Committee F44 web page (www.astm.org/COMMITTEE/F44.htm).
1.3 Units—This practice may present information in SI units, English Engineering units, or both; the values stated in each system may not be exact equivalents. Each system shall be used independently of the other; combining values from the two systems may result in nonconformance with the standard.
1.4 This standard does not purport to address all of the safety concerns, if any, associated with its use. It is the responsibility of the user of this standard to establish appropriate safety, health, and environmental practices and determine the applicability of regulatory limitations prior to use.
1.5 This international standard was developed in accordance with internationally recognized principles on standardization established in the Decision on Principles for the Development of International Standards, Guides and Recommendations issued by the World Trade Organization Technical Barriers to Trade (TBT) Committee.
General Information
Relations
Buy Standard
Standards Content (Sample)
This international standard was developed in accordance with internationally recognized principles on standardization established in the Decision on Principles for the
Development of International Standards, Guides and Recommendations issued by the World Trade Organization Technical Barriers to Trade (TBT) Committee.
Designation: F3309/F3309M − 24
Standard Practice for
Simplified Safety Assessment of Systems and Equipment in
1
Small Aircraft
This standard is issued under the fixed designation F3309/F3309M; the number immediately following the designation indicates the year
of original adoption or, in the case of revision, the year of last revision. A number in parentheses indicates the year of last reapproval.
A superscript epsilon (´) indicates an editorial change since the last revision or reapproval.
1. Scope priate safety, health, and environmental practices and deter-
mine the applicability of regulatory limitations prior to use.
1.1 This practice covers methods for conducting a simpli-
1.5 This international standard was developed in accor-
fied safety assessment of aircraft systems and equipment. The
dance with internationally recognized principles on standard-
material was developed through open consensus of interna-
ization established in the Decision on Principles for the
tional experts in general aviation. This information was created
Development of International Standards, Guides and Recom-
by focusing on Level 1 and Level 2 Normal Category aero-
mendations issued by the World Trade Organization Technical
planes employing conventional systems. The content may be
Barriers to Trade (TBT) Committee.
more broadly applicable. It is the responsibility of the Appli-
cant to substantiate broader applicability as a specific means of
2. Referenced Documents
compliance. If the criteria specified within this simplified
2.1 Following is a list of external standards referenced
practice is deemed not to be relevant to a particular application,
throughout this practice; the earliest revision acceptable for use
the Applicant should use the safety assessment process defined
is indicated. In all cases later document revisions are accept-
in Practice F3230. The topics covered within this practice are:
able if shown to be equivalent to the listed revision, or if
Procedural Flowchart, Failure Condition Identification and
otherwise formally accepted by the governing civil aviation
Classification, Safety Objectives, Design and Installation
authority; earlier revisions are not acceptable.
Appraisal, Qualitative Analysis of Failure Conditions, Com-
2
mon Mode Analysis, Use of Similarity, and Documentation.
2.2 ASTM Standards:
F3060 Terminology for Aircraft
1.2 An applicant intended to propose this information as
F3061/F3061M Specification for Systems and Equipment in
Means of Compliance for a design approval must seek guid-
Aircraft
ance from their respective oversight authority (for example,
F3230 Practice for Safety Assessment of Systems and
published guidance from applicable CAA) concerning the
Equipment in Small Aircraft
acceptable use and application thereof. For information on
F3232/F3232M Specification for Flight Controls in Small
which oversight authorities have accepted this standard (in
Aircraft
whole or in part) as an acceptable Means of Compliance to
3
2.3 SAE Recommended Practices:
their regulatory requirements (hereinafter “the Rules”), refer to
SAE ARP4761 Guidelines and Methods for Conducting the
the ASTM Committee F44 web page (www.astm.org/
Safety Assessment Process on Civil Airborne Systems and
COMMITTEE/F44.htm).
Equipment
1.3 Units—This practice may present information in SI
4
2.4 Federal Aviation Administration:
units, English Engineering units, or both; the values stated in
AC 23.1309-1E System Safety Analysis and Assessment for
each system may not be exact equivalents. Each system shall
Part 23 Airplanes
be used independently of the other; combining values from the
AC 25.1309-1A System Design and Analysis
two systems may result in nonconformance with the standard.
AC 43.13-1B Acceptable Methods, Techniques and Prac-
1.4 This standard does not purport to address all of the
tices – Aircraft Inspection and Repair
safety concerns, if any, associated with its use. It is the
responsibility of the user of this standard to establish appro-
2
For referenced ASTM standards, visit the ASTM website, www.astm.org, or
contact ASTM Customer Service at service@astm.org. For Annual Book of ASTM
1
This practice is under the jurisdiction of ASTM Committee F44 on General Standards volume information, refer to the standard’s Document Summary page on
Aviation Aircraft and is the direct responsibility of Subcommittee F44.50 on the ASTM website.
3
Systems and Equipment. Available from SAE International (SAE), 400 Commonwealth Dr., Warrendale,
Current edition approved March 1, 2024. Published March 2024. Originally PA 15096, http://www.sae.org.
4
approved in 2018. Last previous edition approved in 2021 as F3309/F3309M–21. Available
...
This document is not an ASTM standard and is intended only to provide the user of an ASTM standard an indication of what changes have been made to the previous version. Because
it may not be technically possible to adequately depict all changes accurately, ASTM recommends that users consult prior editions as appropriate. In all cases only the current version
of the standard as published by ASTM is to be considered the official document.
Designation: F3309/F3309M − 21 F3309/F3309M − 24
Standard Practice for
Simplified Safety Assessment of Systems and Equipment in
1
Small Aircraft
This standard is issued under the fixed designation F3309/F3309M; the number immediately following the designation indicates the year
of original adoption or, in the case of revision, the year of last revision. A number in parentheses indicates the year of last reapproval.
A superscript epsilon (´) indicates an editorial change since the last revision or reapproval.
1. Scope
1.1 This practice covers methods for conducting a simplified safety assessment of aircraft systems and equipment. The material
was developed through open consensus of international experts in general aviation. This information was created by focusing on
Level 1 and Level 2 Normal Category aeroplanes employing conventional systems. The content may be more broadly applicable.
It is the responsibility of the Applicant to substantiate broader applicability as a specific means of compliance. If the criteria
specified within this simplified practice is deemed not to be relevant to a particular application, the Applicant should use the safety
assessment process defined in Practice F3230. The topics covered within this practice are: Procedural Flowchart, Failure Condition
Identification and Classification, Safety Objectives, Design and Installation Appraisal, Qualitative Analysis of Failure Conditions,
Common Mode Analysis, Use of Similarity, and Documentation.
1.2 An applicant intended to propose this information as Means of Compliance for a design approval must seek guidance from
their respective oversight authority (for example, published guidance from applicable CAA) concerning the acceptable use and
application thereof. For information on which oversight authorities have accepted this standard (in whole or in part) as an
acceptable Means of Compliance to their regulatory requirements (hereinafter “the Rules”), refer to the ASTM Committee F44 web
page (www.astm.org/COMMITTEE/F44.htm).
1.3 Units—This practice may present information in SI units, English Engineering units, or both; the values stated in each system
may not be exact equivalents. Each system shall be used independently of the other; combining values from the two systems may
result in nonconformance with the standard.
1.4 This standard does not purport to address all of the safety concerns, if any, associated with its use. It is the responsibility
of the user of this standard to establish appropriate safety, health, and environmental practices and determine the applicability of
regulatory limitations prior to use.
1.5 This international standard was developed in accordance with internationally recognized principles on standardization
established in the Decision on Principles for the Development of International Standards, Guides and Recommendations issued
by the World Trade Organization Technical Barriers to Trade (TBT) Committee.
2. Referenced Documents
2.1 Following is a list of external standards referenced throughout this practice; the earliest revision acceptable for use is indicated.
In all cases later document revisions are acceptable if shown to be equivalent to the listed revision, or if otherwise formally
accepted by the governing civil aviation authority; earlier revisions are not acceptable.
1
This practice is under the jurisdiction of ASTM Committee F44 on General Aviation Aircraft and is the direct responsibility of Subcommittee F44.50 on Systems and
Equipment.
Current edition approved July 15, 2021March 1, 2024. Published July 2021March 2024. Originally approved in 2018. Last previous edition approved in 20202021 as
F3309/F3309M–20. DOI: 10.1520/F3309_F3309M-21.–21. DOI: 10.1520/F3309_F3309M-24.
Copyright © ASTM International, 100 Barr Harbor Drive, PO Box C700, West Conshohocken, PA 19428-2959. United States
1
---------------------- Page: 1 ----------------------
F3309/F3309M − 24
2
2.2 ASTM Standards:
F3060 Terminology for Aircraft
F3061/F3061M Specification for Systems and Equipment in Aircraft
F3230 Practice for Safety Assessment of Systems and Equipment in Small Aircraft
F3232/F3232M Specification for Flight Controls in Small Aircraft
3
2.3 SAE Recommended Practices:
SAE ARP4761 Guidelines and Methods for Conducting the Safety Assessment Process on Civil Airborne Systems and
Equipment
4
2.4 Federal Aviation Administration:
AC 23.1309-1E System Safety Analysis and Assessment for Part 23 Airplanes
AC 25.1309-1A System Design and Analysis
AC 43.13-1B Acceptable Methods, Techniques and Practices
...










Questions, Comments and Discussion
Ask us and Technical Secretary will try to provide an answer. You can facilitate discussion about the standard in here.