ASTM E3096-18
(Guide)Standard Guide for Definition, Selection, and Organization of Key Performance Indicators for Environmental Aspects of Manufacturing Processes
Standard Guide for Definition, Selection, and Organization of Key Performance Indicators for Environmental Aspects of Manufacturing Processes
SIGNIFICANCE AND USE
4.1 This guide provides methods for developing environmental sustainability KPIs at the manufacturing process level.
4.2 This guide provides standard approaches for systematically identifying, defining, selecting, and organizing KPIs for determining the impact of manufacturing processes on the environment.
4.3 This guide is intended for those who need effective KPIs to assess manufacturing process performance, raise understanding, inform decision-makers, and establish objectives for improvement.
4.4 If the number of stakeholders is small and the manufacturing processes are simple, KPI developers can follow the first two steps (5.2 Establishing KPI Objectives and 5.3 Defining needed KPIs) of this guide. The steps that follow include KPI selection, normalization and weighting, and KPI organization. They can be applied to larger groups of stakeholders and more complex manufacturing processes. Users of this guide can determine the number of steps they will follow because the decision is highly dependent upon the products that they make and the processes that they use.
4.5 The guide enables the development of tools for KPI management and performance evaluation that will support decision-making capabilities in a manufacturing facility, including the development and extension of standardized data, performance information, and environmental knowledge.
4.6 Procedures outlined in this guide are intended for environmental KPIs, and they also can be applied to broader sustainability KPIs as in Guide E2986.
4.7 A quick guide on how to use this guide can be found in Appendix X7.
SCOPE
1.1 This guide addresses Key Performance Indicators (KPIs) for environmental aspects of manufacturing processes.
1.2 This guide provides a procedure for identifying candidate KPIs from existing sources for environmental aspects of manufacturing processes.
1.3 This guide provides a procedure for defining new candidate KPIs that are not available from existing sources for environmental aspects of manufacturing processes.
1.4 This guide defines a methodology for selecting effective KPIs from a list of candidate KPIs based on KPI criteria selected from Appendix X3 or defined by users.
1.5 This guide provides a procedure for normalizing KPIs, assigning weights to those KPIs, and aligning them to environmental objectives.
1.6 KPIs of Manufacturing Operation Management activities as defined in IEC 62264-1 are out of the scope since they are specifically addressed in ISO 22400-2.
1.7 How to evaluate environmental impacts is out of the scope since it is addressed in Guide E2986.
1.8 This guide can be used to complement other standards that address environmental aspects of manufacturing processes, for example, Guide E2986, Terminology E2987/E2987M, and Guide E3012.
1.9 This guide does not purport to address the security risks associated with manufacturing and environmental information. It is the responsibility of the user of this standard to follow practices and establish appropriate information technology related security measures.
1.10 This standard does not purport to address all of the safety concerns, if any, associated with its use. It is the responsibility of the user of this standard to establish appropriate safety, health, and environmental practices and determine the applicability of regulatory limitations prior to use.
1.11 This international standard was developed in accordance with internationally recognized principles on standardization established in the Decision on Principles for the Development of International Standards, Guides and Recommendations issued by the World Trade Organization Technical Barriers to Trade (TBT) Committee.
General Information
- Status
- Published
- Publication Date
- 31-Aug-2018
- Technical Committee
- E60 - Sustainability
- Drafting Committee
- E60.13 - Sustainable Manufacturing
Relations
- Effective Date
- 01-Sep-2018
- Effective Date
- 01-Oct-2018
- Effective Date
- 15-Oct-2017
- Refers
ASTM E2114-17 - Standard Terminology for Sustainability Relative to the Performance of Buildings - Effective Date
- 01-Feb-2017
- Refers
ASTM E3012-16 - Standard Guide for Characterizing Environmental Aspects of Manufacturing Processes - Effective Date
- 01-Mar-2016
- Effective Date
- 01-Feb-2016
- Effective Date
- 01-Aug-2015
- Refers
ASTM E2114-08 - Standard Terminology for Sustainability Relative to the Performance of Buildings - Effective Date
- 01-Nov-2008
- Refers
ASTM E2114-06a - Standard Terminology for Sustainability Relative to the Performance of Buildings - Effective Date
- 01-Dec-2006
- Refers
ASTM E2114-06 - Standard Terminology for Sustainability Relative to the Performance of Buildings - Effective Date
- 15-Feb-2006
- Refers
ASTM E2114-05a - Standard Terminology for Sustainability Relative to the Performance of Buildings - Effective Date
- 01-Jun-2005
- Refers
ASTM E2114-05 - Standard Terminology for Sustainability Relative to the Performance of Buildings - Effective Date
- 01-Feb-2005
- Refers
ASTM E2114-04 - Standard Terminology for Sustainability Relative to the Performance of Buildings - Effective Date
- 01-Dec-2004
- Refers
ASTM E2114-00a - Standard Terminology for Sustainability Relative to the Performance of Buildings - Effective Date
- 10-Feb-2001
- Refers
ASTM E2114-01 - Standard Terminology for Sustainability Relative to the Performance of Buildings - Effective Date
- 10-Feb-2001
Overview
ASTM E3096-18 is a comprehensive standard guide developed by ASTM International for the definition, selection, and organization of key performance indicators (KPIs) related to environmental aspects of manufacturing processes. The guide offers a structured methodology for identifying, defining, selecting, and organizing environmental KPIs to enhance sustainability and environmental performance at the manufacturing process level. This standard is particularly useful for organizations seeking to effectively assess, communicate, and improve their environmental sustainability objectives within plant operations.
Key Topics
KPI Development Process
The standard details systematic steps for KPI development, including establishing environmental objectives, identifying and defining candidate KPIs, selecting effective indicators, and organizing them into actionable sets.Objective Setting
Environmental objectives should be quantitative, operational, measurable, and aligned with organizational and regulatory requirements, providing clear targets for sustainability improvements.Identifying and Defining KPIs
Users are guided on how to source candidate KPIs from literature and standards or define new indicators tailored to their specific manufacturing processes and objectives.KPI Selection and Ranking
A structured approach is provided for ranking and selecting KPIs based on predefined criteria, stakeholder input, and value functions. Factors considered include relevance, measurability, and impact.Normalization and Weighting of KPIs
The guide explains methods to normalize KPIs (to ensure comparability) and assign weights based on their contribution to overall environmental objectives.Hierarchical KPI Structure
Organizing KPIs hierarchically ensures alignment from process-level objectives to broader environmental goals, clarifying responsibilities at each organizational level.
Applications
ASTM E3096-18 is intended for a range of users in manufacturing, including sustainability managers, process engineers, and decision-makers aiming to:
- Assess Environmental Performance:
Implement effective environmental KPIs to monitor energy use, water consumption, materials efficiency, emissions, and waste in manufacturing processes. - Inform Decision-Making:
Provide objective data to inform management actions and track progress towards environmental or sustainability targets. - Support Continuous Improvement:
Use KPIs to identify opportunities for operational enhancements, resource optimization, and waste reduction. - Standardize Sustainability Measurement:
Align environmental performance measurement practices across processes and stakeholders, fostering clearer communication and reporting. - Complement Regulatory and Voluntary Frameworks:
Integrate with broader sustainability assessment methods and compliance requirements, leveraging recognized industry guidance.
Related Standards
Organizations implementing ASTM E3096-18 can benefit from referring to these complementary standards and references:
- ASTM E2986: Guide for Evaluation of Environmental Aspects of Sustainability of Manufacturing Processes.
- ASTM E3012: Guide for Characterizing Environmental Aspects of Manufacturing Processes.
- ASTM E2114: Terminology for Sustainability Relative to the Performance of Buildings.
- ASTM E2987/E2987M: Terminology for Sustainable Manufacturing.
- ISO 14001: Environmental management systems - Requirements with guidance for use.
- ISO 14044: Life cycle assessment - Requirements and guidelines.
- ISO 22400-1/2: KPIs for manufacturing operations management, including environmental performance evaluation.
- NSF/GCI/ANSI 355: Greener Chemicals and Processes Information.
Practical Value
By applying ASTM E3096-18, organizations can:
- Develop sustainable manufacturing KPIs that are robust, relevant, and actionable.
- Foster transparency and accountability in environmental performance across facilities.
- Enable evidence-based management and strategic decision-making for sustainability.
- Support compliance with international environmental management and reporting standards.
Keywords: environmental KPI, sustainability, manufacturing process, KPI development, KPI selection, environmental performance, ASTM E3096-18, sustainability measurement, process improvement, stakeholder engagement.
Buy Documents
ASTM E3096-18 - Standard Guide for Definition, Selection, and Organization of Key Performance Indicators for Environmental Aspects of Manufacturing Processes
REDLINE ASTM E3096-18 - Standard Guide for Definition, Selection, and Organization of Key Performance Indicators for Environmental Aspects of Manufacturing Processes
Get Certified
Connect with accredited certification bodies for this standard

BSI Group
BSI (British Standards Institution) is the business standards company that helps organizations make excellence a habit.

Bureau Veritas
Bureau Veritas is a world leader in laboratory testing, inspection and certification services.

DNV
DNV is an independent assurance and risk management provider.
Sponsored listings
Frequently Asked Questions
ASTM E3096-18 is a guide published by ASTM International. Its full title is "Standard Guide for Definition, Selection, and Organization of Key Performance Indicators for Environmental Aspects of Manufacturing Processes". This standard covers: SIGNIFICANCE AND USE 4.1 This guide provides methods for developing environmental sustainability KPIs at the manufacturing process level. 4.2 This guide provides standard approaches for systematically identifying, defining, selecting, and organizing KPIs for determining the impact of manufacturing processes on the environment. 4.3 This guide is intended for those who need effective KPIs to assess manufacturing process performance, raise understanding, inform decision-makers, and establish objectives for improvement. 4.4 If the number of stakeholders is small and the manufacturing processes are simple, KPI developers can follow the first two steps (5.2 Establishing KPI Objectives and 5.3 Defining needed KPIs) of this guide. The steps that follow include KPI selection, normalization and weighting, and KPI organization. They can be applied to larger groups of stakeholders and more complex manufacturing processes. Users of this guide can determine the number of steps they will follow because the decision is highly dependent upon the products that they make and the processes that they use. 4.5 The guide enables the development of tools for KPI management and performance evaluation that will support decision-making capabilities in a manufacturing facility, including the development and extension of standardized data, performance information, and environmental knowledge. 4.6 Procedures outlined in this guide are intended for environmental KPIs, and they also can be applied to broader sustainability KPIs as in Guide E2986. 4.7 A quick guide on how to use this guide can be found in Appendix X7. SCOPE 1.1 This guide addresses Key Performance Indicators (KPIs) for environmental aspects of manufacturing processes. 1.2 This guide provides a procedure for identifying candidate KPIs from existing sources for environmental aspects of manufacturing processes. 1.3 This guide provides a procedure for defining new candidate KPIs that are not available from existing sources for environmental aspects of manufacturing processes. 1.4 This guide defines a methodology for selecting effective KPIs from a list of candidate KPIs based on KPI criteria selected from Appendix X3 or defined by users. 1.5 This guide provides a procedure for normalizing KPIs, assigning weights to those KPIs, and aligning them to environmental objectives. 1.6 KPIs of Manufacturing Operation Management activities as defined in IEC 62264-1 are out of the scope since they are specifically addressed in ISO 22400-2. 1.7 How to evaluate environmental impacts is out of the scope since it is addressed in Guide E2986. 1.8 This guide can be used to complement other standards that address environmental aspects of manufacturing processes, for example, Guide E2986, Terminology E2987/E2987M, and Guide E3012. 1.9 This guide does not purport to address the security risks associated with manufacturing and environmental information. It is the responsibility of the user of this standard to follow practices and establish appropriate information technology related security measures. 1.10 This standard does not purport to address all of the safety concerns, if any, associated with its use. It is the responsibility of the user of this standard to establish appropriate safety, health, and environmental practices and determine the applicability of regulatory limitations prior to use. 1.11 This international standard was developed in accordance with internationally recognized principles on standardization established in the Decision on Principles for the Development of International Standards, Guides and Recommendations issued by the World Trade Organization Technical Barriers to Trade (TBT) Committee.
SIGNIFICANCE AND USE 4.1 This guide provides methods for developing environmental sustainability KPIs at the manufacturing process level. 4.2 This guide provides standard approaches for systematically identifying, defining, selecting, and organizing KPIs for determining the impact of manufacturing processes on the environment. 4.3 This guide is intended for those who need effective KPIs to assess manufacturing process performance, raise understanding, inform decision-makers, and establish objectives for improvement. 4.4 If the number of stakeholders is small and the manufacturing processes are simple, KPI developers can follow the first two steps (5.2 Establishing KPI Objectives and 5.3 Defining needed KPIs) of this guide. The steps that follow include KPI selection, normalization and weighting, and KPI organization. They can be applied to larger groups of stakeholders and more complex manufacturing processes. Users of this guide can determine the number of steps they will follow because the decision is highly dependent upon the products that they make and the processes that they use. 4.5 The guide enables the development of tools for KPI management and performance evaluation that will support decision-making capabilities in a manufacturing facility, including the development and extension of standardized data, performance information, and environmental knowledge. 4.6 Procedures outlined in this guide are intended for environmental KPIs, and they also can be applied to broader sustainability KPIs as in Guide E2986. 4.7 A quick guide on how to use this guide can be found in Appendix X7. SCOPE 1.1 This guide addresses Key Performance Indicators (KPIs) for environmental aspects of manufacturing processes. 1.2 This guide provides a procedure for identifying candidate KPIs from existing sources for environmental aspects of manufacturing processes. 1.3 This guide provides a procedure for defining new candidate KPIs that are not available from existing sources for environmental aspects of manufacturing processes. 1.4 This guide defines a methodology for selecting effective KPIs from a list of candidate KPIs based on KPI criteria selected from Appendix X3 or defined by users. 1.5 This guide provides a procedure for normalizing KPIs, assigning weights to those KPIs, and aligning them to environmental objectives. 1.6 KPIs of Manufacturing Operation Management activities as defined in IEC 62264-1 are out of the scope since they are specifically addressed in ISO 22400-2. 1.7 How to evaluate environmental impacts is out of the scope since it is addressed in Guide E2986. 1.8 This guide can be used to complement other standards that address environmental aspects of manufacturing processes, for example, Guide E2986, Terminology E2987/E2987M, and Guide E3012. 1.9 This guide does not purport to address the security risks associated with manufacturing and environmental information. It is the responsibility of the user of this standard to follow practices and establish appropriate information technology related security measures. 1.10 This standard does not purport to address all of the safety concerns, if any, associated with its use. It is the responsibility of the user of this standard to establish appropriate safety, health, and environmental practices and determine the applicability of regulatory limitations prior to use. 1.11 This international standard was developed in accordance with internationally recognized principles on standardization established in the Decision on Principles for the Development of International Standards, Guides and Recommendations issued by the World Trade Organization Technical Barriers to Trade (TBT) Committee.
ASTM E3096-18 is classified under the following ICS (International Classification for Standards) categories: 03.100.01 - Company organization and management in general. The ICS classification helps identify the subject area and facilitates finding related standards.
ASTM E3096-18 has the following relationships with other standards: It is inter standard links to ASTM E3096-17, ASTM E2987/E2987M-18, ASTM E2987/E2987M-17, ASTM E2114-17, ASTM E3012-16, ASTM E2987/E2987M-16, ASTM E2986-15, ASTM E2114-08, ASTM E2114-06a, ASTM E2114-06, ASTM E2114-05a, ASTM E2114-05, ASTM E2114-04, ASTM E2114-00a, ASTM E2114-01. Understanding these relationships helps ensure you are using the most current and applicable version of the standard.
ASTM E3096-18 is available in PDF format for immediate download after purchase. The document can be added to your cart and obtained through the secure checkout process. Digital delivery ensures instant access to the complete standard document.
Standards Content (Sample)
This international standard was developed in accordance with internationally recognized principles on standardization established in the Decision on Principles for the
Development of International Standards, Guides and Recommendations issued by the World Trade Organization Technical Barriers to Trade (TBT) Committee.
Designation:E3096 −18
Standard Guide for
Definition, Selection, and Organization of Key Performance
Indicators for Environmental Aspects of Manufacturing
Processes
This standard is issued under the fixed designation E3096; the number immediately following the designation indicates the year of
original adoption or, in the case of revision, the year of last revision.Anumber in parentheses indicates the year of last reapproval.A
superscript epsilon (´) indicates an editorial change since the last revision or reapproval.
1. Scope* responsibility of the user of this standard to establish appro-
priate safety, health, and environmental practices and deter-
1.1 This guide addresses Key Performance Indicators
mine the applicability of regulatory limitations prior to use.
(KPIs) for environmental aspects of manufacturing processes.
1.11 This international standard was developed in accor-
1.2 This guide provides a procedure for identifying candi-
dance with internationally recognized principles on standard-
date KPIs from existing sources for environmental aspects of
ization established in the Decision on Principles for the
manufacturing processes.
Development of International Standards, Guides and Recom-
mendations issued by the World Trade Organization Technical
1.3 This guide provides a procedure for defining new
candidate KPIs that are not available from existing sources for Barriers to Trade (TBT) Committee.
environmental aspects of manufacturing processes.
2. Referenced Documents
1.4 Thisguidedefinesamethodologyforselectingeffective
2.1 ASTM Standards:
KPIs from a list of candidate KPIs based on KPI criteria
E2114TerminologyforSustainabilityRelativetothePerfor-
selected from Appendix X3 or defined by users.
mance of Buildings
1.5 This guide provides a procedure for normalizing KPIs,
E2986Guide for Evaluation of Environmental Aspects of
assigning weights to those KPIs, and aligning them to envi-
Sustainability of Manufacturing Processes
ronmental objectives.
E2987/E2987MTerminologyforSustainableManufacturing
1.6 KPIs of Manufacturing Operation Management activi- E3012Guide for Characterizing Environmental Aspects of
ties as defined in IEC 62264-1 are out of the scope since they Manufacturing Processes
are specifically addressed in ISO 22400-2. 2.2 IEC Standard:
IEC 62264-1Enterprise-control system integration–Part 1:
1.7 How to evaluate environmental impacts is out of the
Models and terminology
scope since it is addressed in Guide E2986.
2.3 ISO Standards:
1.8 This guide can be used to complement other standards
ISO 14001Environmental management–Requirements with
that address environmental aspects of manufacturing
guidance for use
processes, for example, Guide E2986, Terminology E2987/
ISO 14044Environmental management–Life cycle assess-
E2987M, and Guide E3012.
ment–Requirements and guidelines
1.9 This guide does not purport to address the security risks ISO 20140-1Automation systems and integration–Eval-
uating energy efficiency and other factors of manufactur-
associatedwithmanufacturingandenvironmentalinformation.
It is the responsibility of the user of this standard to follow ing systems that influence the environment–Part 1: Over-
view and general principles
practices and establish appropriate information technology
related security measures.
1.10 This standard does not purport to address all of the
For referenced ASTM standards, visit the ASTM website, www.astm.org, or
contact ASTM Customer Service at service@astm.org. For Annual Book of ASTM
safety concerns, if any, associated with its use. It is the
Standards volume information, refer to the standard’s Document Summary page on
the ASTM website.
1 3
This guide is under the jurisdiction ofASTM Committee E60 on Sustainability Available from International Electrotechnical Commission (IEC), 3, rue de
and is the direct responsibility of Subcommittee E60.13 on Sustainable Manufac- Varembé, 1st Floor, P.O. Box 131, CH-1211, Geneva 20, Switzerland, http://
turing. www.iec.ch.
Current edition approved Sept. 1, 2018. Published September 2018. Originally Available from International Organization for Standardization (ISO), ISO
approved in 2017. Last previous edition approved in 2017 as E3096–17. DOI: Central Secretariat, BIBC II, Chemin de Blandonnet 8, CP 401, 1214 Vernier,
10.1520/E3096–18. Geneva, Switzerland, http://www.iso.org.
*A Summary of Changes section appears at the end of this standard
Copyright © ASTM International, 100 Barr Harbor Drive, PO Box C700, West Conshohocken, PA 19428-2959. United States
E3096−18
ISO 22400-1Automation systems and integration–Key Per- 4.6 Procedures outlined in this guide are intended for
formance Indicators (KPIs) for manufacturing operations environmental KPIs, and they also can be applied to broader
management–Part 1: Overview, concepts, and terminol- sustainability KPIs as in Guide E2986.
ogy
4.7 Aquick guide on how to use this guide can be found in
ISO 22400-2Automation systems and integration–Key Per-
Appendix X7.
formance Indicators (KPIs) for manufacturing operations
management–Part 2: Environmental performance evalua-
5. Procedure for KPI Definition, Selection, and
tion process
Organization
2.4 NSF Standard:
5.1 This section provides a procedure to establish
NSF/GCI/ANSI 355Greener Chemicals and Processes In-
objectives, identify/define candidate KPIs, select effective
formation
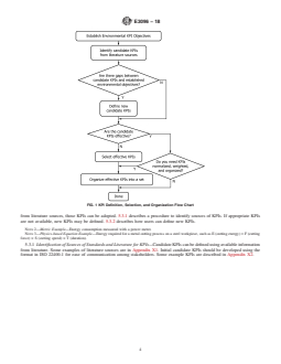
KPIs, and organize them into a set. Fig. 1 shows a workflow
chart describing the procedure to develop KPIs.The following
3. Terminology
subsections describe the activities represented in each box in
3.1 Definitions—Definitions of terms shall be in accordance
Fig. 1.
withterminologyinTerminologyE2114,GuideE2986,Termi-
5.2 Establish KPI Environmental Objectives—AKPI objec-
nology E2987/E2987M, Guide E3012, ISO 20140, and ISO
tive is a threshold of achievement to improve certain environ-
22400.
mental aspects of manufacturing processes. An objective
3.2 Definitions of Terms Specific to This Standard:
should (1) reflect environmental performance, (2) set a norma-
3.2.1 KPI criterion, n—a norm or characteristic of a KPI
tive standard for assessment in the organization, (3) be opera-
that is used to determine whether the KPI is capable of
tionalandapplicabletoallstakeholders,(4)bequantitativeand
assessinganenvironmentalaspectofmanufacturingprocesses.
measurable, (5) be easy to understand and communicate, (6)
3.2.2 KPI effectiveness, n—a measure of how well a KPI
have a specific time frame, and (7) respect local, state/
evaluates the impact of an environmental aspect of a manufac-
provincial, and national policies, and international priorities.
turing process on the environment.
For sustainability improvements, a KPI objective will support
3.2.3 KPI normalization, n—a procedure to adjust KPIs on
a sustainability objective as stated in Guide E2986, 5.2 Setting
different scales to a common scale. Sustainability Objective.
NOTE 1—KPI Environmental Objective Example—Reduce CO emis-
4. Significance and Use 2
sion 20% within a year in a concrete-making process.
4.1 This guide provides methods for developing environ-
5.3 Identification and Definition of Candidate Environmen-
mental sustainability KPIs at the manufacturing process level.
tal KPIs—When choosing candidate KPIs, stakeholders iden-
4.2 This guide provides standard approaches for systemati-
tify the necessary metrics to address the KPI objective.
cally identifying, defining, selecting, and organizing KPIs for
Examples of metrics include, but are not limited to, energy
determining the impact of manufacturing processes on the
consumptioninkJ,waterconsumptioninliters,materialusein
environment.
kg, emissions in metric ton, etc. These metrics can either be
measured directly or estimated through physics-based equa-
4.3 ThisguideisintendedforthosewhoneedeffectiveKPIs
tions (see examples in Notes 2 and 3). KPI developers should
to assess manufacturing process performance, raise
determine what new metrics are necessary to address the KPI
understanding, inform decision-makers, and establish objec-
objective. When a new metric is selected, KPI users should
tives for improvement.
consider measurement methods (such as sensors or human
4.4 If the number of stakeholders is small and the manufac-
input), cost to measure, and implementation time in deciding
turingprocessesaresimple,KPIdeveloperscanfollowthefirst
howtoproceed.IfapplicableKPIsareavailablefromliterature
two steps (5.2 Establishing KPI Objectives and 5.3 Defining
sources, those KPIs can be adopted. 5.3.1 describes a proce-
needed KPIs) of this guide. The steps that follow include KPI
dure to identify sources of KPIs. If appropriate KPIs are not
selection, normalization and weighting, and KPI organization.
available,newKPIsmaybedefined.5.3.2describeshowusers
They can be applied to larger groups of stakeholders and more
can define new KPIs.
complex manufacturing processes. Users of this guide can
NOTE 2—Metric Example—Energy consumption measured with a
determine the number of steps they will follow because the
power meter.
decision is highly dependent upon the products that they make
NOTE 3—Physics-based Equation Example—Energy required for a
and the processes that they use.
metal cutting process on a steel workpiece, such as E (cutting energy) =
F (cutting force) × S (cutting speed) × T (duration).
4.5 The guide enables the development of tools for KPI
management and performance evaluation that will support
5.3.1 Identification of Sources of Standards and Literature
decision-making capabilities in a manufacturing facility, in-
for KPIs—Candidate KPIs can be defined using available
cluding the development and extension of standardized data,
information from literature. Some examples of literature
performance information, and environmental knowledge.
sources are in Appendix X1. Initial candidate KPIs should be
developed using the format in ISO 22400-1 for ease of
5 communication among stakeholders. Some example KPIs are
Available from NSF International, P.O. Box 130140, 789 N. Dixboro Rd.,Ann
Arbor, MI 48105, http://www.nsf.org. described in Appendix X2.
E3096−18
FIG. 1KPI Definition, Selection, and Organization Flow Chart
5.3.2 Procedure for Defining New Environmental KPIs—If approach is useful if addressing the improvement of a single
applicable KPIs cannot be found in literature sources or process,andthetop-downapproachisdrivenbyorganizational
Appendix X2, new KPIs must be defined to measure environ-
objectives.
mental aspects of manufacturing processes. This procedure is (1) Bottom-Up Approach—Once a gap is identified be-
described in the following two subsections (5.3.2.1 and
tween KPIs currently in use and those that are needed to
5.3.2.2).
achieve environmental objectives, the next step is to identify
5.3.2.1 Identify Gaps in Currently Used KPIs—KPI devel-
metrics needed to fill these gaps. KPI developers should first
opers should analyze KPIs that are currently in use for the
focus on metrics that are already being used for the manufac-
manufacturing process and identify gaps in the KPIs necessary
turing process. If metrics are available and can address the gap
to monitor a defined sustainability objective. If all the candi-
in candidate KPIs, then these metrics are used in the develop-
date KPIs are found in literature sources, the KPI developers
mentofanewKPI.Ifnoavailablemetricsaddressthegapsfor
can skip the step of defining new KPIs and go to the step of
the candidate KPIs, then new metrics must be developed. This
evaluating the candidate KPIs. If gaps are identified and KPIs
will be addressed in the top-down approach next. The devel-
that address the need cannot be found, then a new KPI should
opedmetricscanbearrangedintoanewKPIbasedontheKPI
be created.
objectives.
5.3.2.2 Define New KPIs—There are two approaches to
NOTE 4—Example—If an objective is to reduce energy waste at a
defining a new KPI: bottom-up and top-down. The bottom-up
specific process, then measuring both total energy and energy that is
approach starts with identifying current and necessary metrics
needed to perform the task (necessary energy) can be used to form a KPI
and then assembling them into a new KPI. The top-down
of energy efficiency.
approach focuses on defining a new KPI and then identifying
NOTE 5—Example—KPIs could be “total energy waste=total en-
thenecessarymetricstocalculatethatKPI.Themethodchosen
ergy–necessary energy”or“energy efficiency=necessary energy⁄total
will be based on the manufacturer’s situation. The bottom-up energy.”
E3096−18
(a)These two example KPIs are formatted using the ISO supervisors, and shop floor workers make their proposals for
22400 template in Tables 1 and 2. selection criteria. This information is then aggregated. A final
set of criteria is obtained after additional review by the
NOTE 6—Example—“total energy waste” provides the amount of
stakeholders. This final set of criteria will be applied to select
energy that is being wasted in units of energy (kWh), and “energy
KPIs.
efficiency” provides a percentage of necessary energy to total energy.The
bounds are between 0 and 100%, with 0% meaning that energy is totally
5.4.2 Value Function:
wasted and 100% meaning that energy is totally converted into work.An
5.4.2.1 Typically,criteriaarenotofequalweightduringKPI
actual energy efficiency is always less than 100%. Both KPIs address the
selection. As such, experts develop a value function for each
environmental objective of reducing energy waste; however, they may be
criterion. Value functions capture experts’ assessment of the
rankeddifferentlyinimportanceusingtheprocedureofselectingeffective
KPIs.
valueofacriterion.Developingavaluefunctionstartswiththe
(2) Top-Down Approach—The top-down approach is
definition of importance levels to be assigned to the criteria.
driven by organizational objectives. The organizational objec-
Fig. 3 is an example of a value function for the “actionable”
tives are decomposed into environmental objectives. Environ-
criterion. It has six defined levels of importance and values in
mentalKPIscanthenbeestablishedtomeettheenvironmental
therange0to100.Thex-axisofthefunctionhasordinalscores
objectives. With gaps already identified in current KPIs,
correlating to possible importance levels. Subject matter ex-
developers create new KPIs to meet the established KPI
perts identify the value they associate with each importance
environmental objectives. A new KPI is created with a corre-
levelandtheseareshownonthey-axis.Inthiscase,theexperts
sponding metric. Metrics that are currently used should be
givesomevaluetothecriterionthatindicateswhetherthework
differentiated from new metrics that are used for any new KPI.
group is able to directly act on what is being measured by the
KPI, that is, whether a KPI is actionable. The experts may
5.4 Select Effective KPIs—This section describes a struc-
considertheinformationtohavesomevalue,suchastoinform
turedapproachtorankandselecteffectiveKPIs.Theapproach
other activities, but it has the most value when the work group
helps manufacturers define criteria for selecting KPIs and uses
can take action. Numerical values associated with both the
value functions to weigh those criteria. Those criteria are then
importance level and the experts’evaluation of the criterion’s
used in the selection of KPIs. Any assumptions that experts
value are represented on a graph.The shape of value functions
make on creating value functions must be made clear to the
differs depending on subject matter experts’ expression of
decision makers. Different KPIs may create different values.
importance of a given criterion.
More effective KPIs create more value. Fig. 2 shows a
5.4.2.2 TheshapeofthegraphinFig.3illustratesacriterion
workflow chart describing the procedure to select KPIs. The
where stakeholders must assign a very high importance level
following subsections will describe each box in Fig. 2.
for the KPI to be of some significance in the selection process.
5.4.1 Selection Criteria—Once candidate KPIs are
In some situations, a given KPI, such as the use of an exotic
identified, experts and stakeholders are enlisted to rank the
material, may involve significant expenditure or purchase
KPIs based on their effectiveness at measuring improvements.
issues requiring several organizational units to be involved.
Stakeholders determine a set of criteria to ensure the effective-
ness of a KPI in contributing to an established sustainability Stakeholders then assign a high level of importance to the
horizontal alignment criterion. Appendix X4 provides addi-
objective.Forexample,acriterionmightbeselectingKPIsthat
are quantifiable or actionable. See Appendix X3 for additional tional cases of value functions. Determining value functions is
the first step towards ranking KPIs.
selection criteria. The criteria are determined independently
fromtheKPIsthemselves.Stakeholderssuchaslinemanagers, 5.4.3 Ranking KPIs:
TABLE 1 Example KPI–Total Energy Waste
KPI Descripiton
Content:
Name Total Energy Waste
ID
Description The total energy waste measures the difference between the necessary energy (as measured by a theoretical
calculation) versus the actual energy consumed by the process.
Scope Process Level
Formula Total Energy Waste = EC–NE
where EC = energy consumed in kWh
where NE = necessary energy in kWh
Unit of Measure kWh
Range Min: 0
Max: process dependent
Trend The lower, the better
Context:
Timing Periodically
Audience Operator, Supervisor, Management
Production Methodology Discrete, Batch
Notes The total energy waste provides insight into how much energy waste is being consumed at a process. It compares
the energy needed at a process to the actual energy consumed.
E3096−18
TABLE 2 Example KPI–Energy Efficiency
KPI Descripiton
Content:
Name Energy Efficiency
ID
Description The energy efficiency measures the energy efficiency of a process as compared to the theoretical necessary amount
of energy needed to perform an operation.
Scope Process Level
Formula Energy Efficiency = NE/EC
where EC = energy consumed in kWh
where NE = necessary energy in kWh
Unit of Measure %
Range Min: 0 %
Max: 100 %
Trend The higher, the better
Context:
Timing Periodically
Audience Operator, Supervisor, Management
Production Methodology Discrete, Batch
Notes The energy efficiency gives insight into the theoretical amount energy necessary to perform an operation as
compared to the consumed energy.
FIG. 2KPI Selection
5.4.3.1 Next,foreachKPIinthecandidateset,stakeholders 5.4.3.2 The average value function for criteria i from all
independently assign an importance level for all the criteria.A stakeholders can be represented as v(x).If n is the number of
i i
value is obtained from the value function for each importance criteria, then the final value (or aggregated value) of a KPI’s
levelassigned.Anaverageiscalculatedforthevaluesobtained importance is:
from all stakeholders for each criterion for each KPI.The final
n
Aggregatedvalue 5 Σ v ~x ! (1)
value of the importance of a KPI depends on values obtained i i
i51
for all the criteria. Many algorithms exist for calculating this
final value. One simplified method is to calculate the total sum 5.4.3.3 ThisaveragereflectshowimportanttheKPIistothe
of values obtained from all the criteria. Ranking of KPIs is target manufacturing processes based on that criterion. The
based on the final aggregated value of a KPI relative to that of final rating of a KPI is the total sum of the average values
other candidate KPIs. obtained from all the criteria.
E3096−18
FIG. 3Example Value Function
FIG. 4KPIs Organization
5.4.3.4 Ranking of KPIs is based on the final value of a a workflow chart, describing the procedure to organize effec-
KPI’s rating relative to that of other candidate KPIs. The KPI tive KPIs into a set. The process of organizing KPIs will be
described in 5.6.
with the highest final rating ranks first, and the KPI with the
lowest final rating ranks last.
5.5.1 KPI Normalization—Any environmental objective
5.4.4 KPIs Selection—OncetheKPIsareranked,onlythose
may result in more than one KPI, with each KPI having a
that are ranked above a certain value are selected and included
different unit of measurement. If the KPIs need to be
into a KPI set.This value is determined by stakeholders and is
aggregated, normalization is necessary. Normalization is the
called the cutoff point.
process of equating measurements from different units relative
to a norm so that they can be aggregated or compared, or both.
5.5 KPIs Normalization and Weighting—Normalization
There are different approaches to normalization, as described
transforms KPIs so that they can be compared on the same
in Appendix X5.
scale. In the scenario where KPIs have to be expressed on
absolute scales, then normalization should not be performed. 5.5.2 KPI Weighting—After normalization, weights can be
Weighting involves assigning relative importance based on a assigned to the KPIs. If KPIs’ objectives have the same
KPI’scontributiontotheenvironmentalobjective.Fig.4shows importance in contributing to the sustainability objective, the
E3096−18
FIG. 5Hierarchical Structure for KPI Objectives
same weight is assigned. Typically, different weights are 5.6.2 Environmental Objective - KPI Objective Structure:
assigned to different KPIs. The more important the KPI is, the
5.6.2.1 Thehierarchicalstructurerepresentstwoapproaches
more weight is assigned. The importance of a KPI can be
relevant for defining KPIs. The first approach starts with an
determined by the total value of the KPI in the selection
environmental objective, which is decomposed into environ-
process (5.4.3) if weights are not assigned by stakeholders or
mental sub-objectives until KPI objectives are identified. KPI
subject matter experts. The assigned weights are dimension-
objectives guide the determination of KPIs.
less. Appendix X6 provides some additional methods for
5.6.2.2 The second approach is to survey stakeholders to
weight assignment.
determine candidate KPIs. Candidate indicators are ranked
5.6 KPIs Organization—The selected, normalized, and
using the method described in 5.4.
weighted KPIs are individual, not in a set. They must be
5.6.2.3 The hierarchical structure also helps to identify
organized into a KPI set and related to the environmental
responsibility for actions undertaken at each control level
objective, as defined in 5.2.
within the organization to achieve an environmental objective.
5.6.1 KPIs and Organizational Levels—The selected KPI
Using this structure, KPIs are used to monitor manufacturing
set should address the individual KPI objectives, as well as
processes so that assessments can be made to determine
higher level environmental objectives. The relationships be-
whether a process meets an environmental objective.
tween KPI objectives, environmental sub-objectives, and an
overall environmental objective are expressed using the hier-
6. Keywords
archical structure as illustrated in Fig. 5. KPI objectives are at
the bottom while the environmental objective is set at the
6.1 environmental indicator; key performance indicator;
organizational (top) level. Environmental sub-objectives lie
KPI criteria; KPI selection; manufacturing process; value
between the environmental objective and KPI objectives.
function
Environmental sub-objectives are the targets for specific cat-
egories such as energy use or CO emissions. KPI objectives
outline what needs to be done to achieve these environmental
sub-objectives.
E3096−18
APPENDIXES
(Nonmandatory Information)
X1. EXAMPLE SOURCES FOR DEVELOPING KPIs
X1.1 Manysourcesprovideinformationthatcanbeusedfor fieldsinthedatabasescapturedataonassessingenvironmental
developingenvironmentalsustainabilityindicators,suchasthe impact and can be used to develop KPIs.
Organization for Economic Cooperation and Development
X1.2.1 The IMPACT World+ is a life cycle impact assess-
(OECD), United Nation Commission on Sustainable 10
ment methodology with the implementation of a combined
Development, consulting companies, and numerous other
assessment. In its life cycle inventory, a set of indicators (for
local, national, and international efforts. The sources in Ap-
example, Eco-indicator 99) to assess negative impact on the
pendix X1 are examples. KPI developers are not required to
environment from manufacturing processes is available. Some
use any of the example sources. These sources should be used
specific metrics and indicators can be used for defining a
as reference only. 11
KPI.
X1.1.1 The Global Reporting Initiative (GRI) is a voluntary
X1.2.2 The Intergovernmental Panel on Climate Change
sustainability reporting initiative for organizations. The GRI
(IPCC) published indicators of climate change with which we
consists of indicators that are identified within the three main
can measure impacts of greenhouse gas emissions. Related
categories of sustainability: economy, environment, and soci- 12
indicators in IPCC reports are on GHG emission levels.
ety. Each category has many aspects.The indicators defined in
X1.2.3 The ReCiPe provides a life cycle impact assessment
the environmental aspect are relevant for analysis and evalua-
methodology. ReCiPe comprises a category of environmental
tion.
indicators.
X1.1.2 The Dow Jones Sustainability Indexes (DJSI) as-
X1.2.4 TRACI 2 is an impact assessment method and
sesses corporate sustainability in the financial and sustainabil-
software tool. It contains a database focused on the impact of
ity performance of the top 10% of the companies in the Dow
chemical substances on the environment. The method is based
JonesGlobalTotalStockMarketIndex.Assessmentcriteriaare
on ISO 14044. The tool contains classification impact catego-
in the three main sustainability categories (economy,
ries and calculation of impact category indicator.
environment, and society). There are many environment crite-
ria (for example, biodiversity, climate change governance, and
X1.2.5 The U.S. Life Cycle Inventory (USLCI) Database
footprint) for evaluating the performance of a company.
provides manufacturers with gate-to-gate, cradle-to-gate and
cradle-to-grave analysis for the energy and material flows into
X1.1.3 The Environmental Performance Index (EPI) was
and out of the environment in a factory producing a material,
developedbytheYaleCenterforEnvironmentalLaw&Policy
component, or assembly in the U.S. The database defines
for measuring and assessing the policy performance of coun-
environmental aspects (as data types) that can be used to
tries in reducing environmental stresses on human health,
develop KPIs.
enhancing ecosystem vitality, and sustaining natural resource
management by evaluating environmental stewardship for
X1.2.6 The European Reference Life Cycle Database
regions and countries. The EPI is a single value index that can (ELCD) has a life cycle inventory database on materials,
be either on an environmental aspect or an environmental
energy, and waste generations from the operations of major
stress.
companies in Europe. Environmental aspects (defined as data
typesandcategories)inthedatabasearesourcesfordeveloping
X1.1.4 The Organization for Economic Cooperation and
KPIs.
Development (OECD) Sustainable Manufacturing Indicators
are a part of a toolkit and were designed for monitoring
X1.2.7 Greener Chemicals and Processes Informationis an
environmental conditions for sustainable development of
ANSI standard on chemical data of products and their manu-
member countries. There are 18 indicators on inputs,
facturing processes within a chemical plant. The standard
operations, and products for assessing manufacturing
identifies environment aspects (as data types with definitions)
operations, including resource usage and the product as an
on hazardous chemicals and can be used to define KPIs.
output.
See http://www.impactworldplus.org/en/.
X1.2 In addition to indicators and indices, databases that
Jolliet, O., Margni, M., Charles, R. et al., International Journal of Life Cycle
can be used for life cycle impact assessment exist. Many data
Assessment, 8:324, November 2003, doi:10.1007/BF02978505.
See http://www.ipcc.ch, visited June 2016.
6 13
See https://www.globalreporting.org, visited June 2016. See http://www.lcia-recipe.net, visited June 2016.
7 14
See http://www.sustainability-indices.com, visited June 2016. See https://www.epa.gov/chemical-research/tool-reduction-and-assessment-
chemicals-and-other-environmental-impacts-traci, visited June 2016.
See http://epi2016.yale.edu/reports/2016-report.
9 15
See https://www.oecd.org/innovation/green/toolkit/ See http://www.nrel.gov/lci, visited June 2016.
oecdsustainablemanufacturingindicators.htm, visited June 2016. See http://eplca.jrc.ec.europa.eu/ELCD3/, visited June 2016.
E3096−18
X2. BASELINE ENVIRONMENTAL KPIs
X2.1 This appendix has a list of baseline environmental examples of KPIs for environmental aspects of manufacturing
KPIs. The environmental impacts chosen are only some processes. These KPIs are not authoritative.
TABLE X2.1 Material Efficiency
KPI Description
Content:
Name Material Efficiency
ID
Description The material efficiency is the ratio between the material out (MAT_out) and the material in (MAT_in) at a process
for the production of a part.
Scope Process Level
Formula Material Efficiency = MAT_out/MAT_in
Unit of Measure %
Range Min: 0 %
Max: 100 %
Trend The higher, the better
Context:
Timing Periodically
Audience Operator, Supervisor, Management
Production Methodology Discrete, Batch
Notes The material efficiency provides insight into how efficiently raw material is utilized by a process. A low material
efficiency means there is a lot of waste material at a specific process.
TABLE X2.2 Virgin Material Efficiency
KPI Description
Content:
Name Virgin Material Efficiency
ID
Description The virgin material efficiency is the ratio between the virgin material used at a process (VMAT_in) and the total
material used at a process (MAT_in) for the production of a part.
Scope Process Level
Formula Virgin Material Efficiency = VMAT_in/MAT_in
Unit of Measure %
Range Min: 0 %
Max: 100 %
Trend The lower, the better
Context:
Timing Periodically
Audience Operator, Supervisor, Management
Production Methodology Discrete, Bat
...
This document is not an ASTM standard and is intended only to provide the user of an ASTM standard an indication of what changes have been made to the previous version. Because
it may not be technically possible to adequately depict all changes accurately, ASTM recommends that users consult prior editions as appropriate. In all cases only the current version
of the standard as published by ASTM is to be considered the official document.
Designation: E3096 − 17 E3096 − 18
Standard Guide for
Definition, Selection, and Organization of Key Performance
Indicators for Environmental Aspects of Manufacturing
Processes
This standard is issued under the fixed designation E3096; the number immediately following the designation indicates the year of
original adoption or, in the case of revision, the year of last revision. A number in parentheses indicates the year of last reapproval. A
superscript epsilon (´) indicates an editorial change since the last revision or reapproval.
1. Scope Scope*
1.1 This guide addresses Key Performance Indicators (KPIs) for environmental aspects of manufacturing processes.
1.2 This guide provides a procedure for identifying candidate KPIs from existing sources for environmental aspects of
manufacturing processes.
1.3 This guide provides a procedure for defining new candidate KPIs that are not available from existing sources for
environmental aspects of manufacturing processes.
1.4 This guide defines a methodology for selecting effective KPIs from a list of candidate KPIs based on KPI criteria selected
from Appendix X3 or defined by users.
1.5 This guide provides a procedure for normalizing KPIs, assigning weights to those KPIs, and aligning them to environmental
objectives.
1.6 KPIs of Manufacturing Operation Management activities as defined in IEC 62264-1 are out of the scope since they are
specifically addressed in ISO 22400-2.
1.7 How to evaluate environmental impacts is out of the scope since it is addressed in Guide E2986.
1.8 This guide can be used to complement other standards that address environmental aspects of manufacturing processes, for
example, Guide E2986, Terminology E2987/E2987M, and Guide E3012.
1.9 This guide does not purport to address the security risks associated with manufacturing and environmental information. It
is the responsibility of the user of this standard to follow practices and establish appropriate information technology related
security measures.
1.10 This standard does not purport to address all of the safety concerns, if any, associated with its use. It is the responsibility
of the user of this standard to establish appropriate safety safety, health, and healthenvironmental practices and determine the
applicability of regulatory limitations prior to use.
1.11 This international standard was developed in accordance with internationally recognized principles on standardization
established in the Decision on Principles for the Development of International Standards, Guides and Recommendations issued
by the World Trade Organization Technical Barriers to Trade (TBT) Committee.
2. Referenced Documents
2.1 ASTM Standards:
E2114 Terminology for Sustainability Relative to the Performance of Buildings
E2986 Guide for Evaluation of Environmental Aspects of Sustainability of Manufacturing Processes
E2987/E2987M Terminology for Sustainable Manufacturing
E3012 Guide for Characterizing Environmental Aspects of Manufacturing Processes
2.2 IEC Standard:
IEC 62264-1 Enterprise-control system integration–Part 1: Models and terminology
This guide is under the jurisdiction of ASTM Committee E60 on Sustainability and is the direct responsibility of Subcommittee E60.13 on Sustainable Manufacturing.
Current edition approved July 1, 2017Sept. 1, 2018. Published August 2017September 2018. Originally approved in 2017. Last previous edition approved in 2017 as
E3096–17. DOI: 10.1520/E3096-17.10.1520/E3096–18.
For referenced ASTM standards, visit the ASTM website, www.astm.org, or contact ASTM Customer Service at service@astm.org. For Annual Book of ASTM Standards
volume information, refer to the standard’s Document Summary page on the ASTM website.
Available from International Electrotechnical Commission (IEC), 3, rue de Varembé, 1st Floor, P.O. Box 131, CH-1211, Geneva 20, Switzerland, http://www.iec.ch.
*A Summary of Changes section appears at the end of this standard
Copyright © ASTM International, 100 Barr Harbor Drive, PO Box C700, West Conshohocken, PA 19428-2959. United States
E3096 − 18
2.3 ISO Standards:
ISO 14001 Environmental management–Requirements with guidance for use
ISO 14044 Environmental management–Life cycle assessment–Requirements and guidelines
ISO 20140-1 Automation systems and integration–Eval-
uating energy efficiency and other factors of manufacturing systems that influence the environment–Part 1: Overview and
general principles
Available from International Organization for Standardization (ISO), ISO Central Secretariat, BIBC II, Chemin de Blandonnet 8, CP 401, 1214 Vernier, Geneva,
Switzerland, http://www.iso.org.
E3096 − 18
ISO 22400-1 Automation systems and integration–Key Performance Indicators (KPIs) for manufacturing operations manage-
ment–Part 1: Overview, concepts, and terminology
ISO 22400-2 Automation systems and integration–Key Performance Indicators (KPIs) for manufacturing operations manage-
ment–Part 2: Environmental performance evaluation process
2.4 NSF Standard:
NSF/GCI/ANSI 355 Greener Chemicals and Processes Information
3. Terminology
3.1 Definitions—Definitions of terms shall be in accordance with terminology in Terminology E2114, Guide E2986,
Terminology E2987/E2987M, Guide E3012, ISO 20140, and ISO 22400.
3.2 Definitions of Terms Specific to This Standard:
3.2.1 KPI criterion, n—a norm or characteristic of a KPI that is used to determine whether the KPI is capable of assessing an
environmental aspect of manufacturing processes.
3.2.2 KPI effectiveness, n—a measure of how well a KPI evaluates the impact of an environmental aspect of a manufacturing
process on the environment.
3.2.3 KPI normalization, n—a procedure to adjust KPIs on different scales to a common scale.
4. Significance and Use
4.1 This guide provides methods for developing environmental sustainability KPIs at the manufacturing process level.
4.2 This guide provides standard approaches for systematically identifying, defining, selecting, and organizing KPIs for
determining the impact of manufacturing processes on the environment.
4.3 This guide is intended for those who need effective KPIs to assess manufacturing process performance, raise understanding,
inform decision-makers, and establish objectives for improvement.
4.4 If the number of stakeholders is small and the manufacturing processes are simple, KPI developers can follow the first two
steps (5.2 Establishing KPI Objectives and 5.3 Defining needed KPIs) of this guide. The steps that follow include KPI selection,
normalization and weighting, and KPI organization. They can be applied to larger groups of stakeholders and more complex
manufacturing processes. Users of this guide can determine the number of steps they will follow because the decision is highly
dependent upon the products that they make and the processes that they use.
4.5 The guide enables the development of tools for KPI management and performance evaluation that will support
decision-making capabilities in a manufacturing facility, including the development and extension of standardized data,
performance information, and environmental knowledge.
4.6 Procedures outlined in this guide are intended for environmental KPIs, and they also can be applied to broader sustainability
KPIs as in Guide E2986.
4.7 A quick guide on how to use this guide can be found in Appendix X7.
5. Procedure for KPI Definition, Selection, and Organization
5.1 This section provides a procedure to establish objectives, identify/define candidate KPIs, select effective KPIs, and organize
them into a set. Fig. 1 shows a workflow chart describing the procedure to develop KPIs. The following subsections describe the
activities represented in each box in Fig. 1.
5.2 Establish KPI Environmental Objectives—A KPI objective is a threshold of achievement to improve certain environmental
aspects of manufacturing processes. An objective should (1) reflect environmental performance, (2) set a normative standard for
assessment in the organization, (3) be operational and applicable to all stakeholders, (4) be quantitative and measurable, (5) be easy
to understand and communicate, (6) have a specific time frame, and (7) respect local, state/provincial, and national policies, and
international priorities. For sustainability improvements, a KPI objective will support a sustainability objective as stated in Guide
E2986, 5.2 Setting Sustainability Objective.
NOTE 1—KPI Environmental Objective Example—Reduce CO emission 20 % within a year in a concrete-making process.
5.3 Identification and Definition of Candidate Environmental KPIs—When choosing candidate KPIs, stakeholders identify the
necessary metrics to address the KPI objective. Examples of metrics include, but are not limited to, energy consumption in kJ,
water consumption in liters, material use in kg, emissions in metric ton, etc. These metrics can either be measured directly or
Notes 2 and 3). KPI developers should determine what new metrics
estimated through physics-based equations (see examples in
are necessary to address the KPI objective. When a new metric is selected, KPI users should consider measurement methods (such
as sensors or human input), cost to measure, and implementation time in deciding how to proceed. If applicable KPIs are available
Available from NSF International, P.O. Box 130140, 789 N. Dixboro Rd., Ann Arbor, MI 48105, http://www.nsf.org.
E3096 − 18
FIG. 1 KPI Definition, Selection, and Organization Flow Chart
from literature sources, those KPIs can be adopted. 5.3.1 describes a procedure to identify sources of KPIs. If appropriate KPIs
are not available, new KPIs may be defined. 5.3.2 describes how users can define new KPIs.
NOTE 2—Metric Example—Energy consumption measured with a power meter.
NOTE 3—Physics-based Equation Example—Energy required for a metal cutting process on a steel workpiece, such as E (cutting energy) = F (cutting
force) × S (cutting speed) × T (duration).
5.3.1 Identification of Sources of Standards and Literature for KPIs—Candidate KPIs can be defined using available information
from literature. Some examples of literature sources are in Appendix X1. Initial candidate KPIs should be developed using the
format in ISO 22400-1 for ease of communication among stakeholders. Some example KPIs are described in Appendix X2.
E3096 − 18
5.3.2 Procedure for Defining New Environmental KPIs—If applicable KPIs cannot be found in literature sources or Appendix
X2, new KPIs must be defined to measure environmental aspects of manufacturing processes. This procedure is described in the
following two subsections (5.3.2.1 and 5.3.2.2).
5.3.2.1 Identify Gaps in Currently Used KPIs—KPI developers should analyze KPIs that are currently in use for the
manufacturing process and identify gaps in the KPIs necessary to monitor a defined sustainability objective. If all the candidate
KPIs are found in literature sources, the KPI developers can skip the step of defining new KPIs and go to the step of evaluating
the candidate KPIs. If gaps are identified and KPIs that address the need cannot be found, then a new KPI should be created.
5.3.2.2 Define New KPIs—There are two approaches to defining a new KPI: bottom-up and top-down. The bottom-up approach
starts with identifying current and necessary metrics and then assembling them into a new KPI. The top-down approach focuses
on defining a new KPI and then identifying the necessary metrics to calculate that KPI. The method chosen will be based on the
manufacturer’s situation. The bottom-up approach is useful if addressing the improvement of a single process, and the top-down
approach is driven by organizational objectives.
(1) Bottom-Up Approach—Once a gap is identified between KPIs currently in use and those that are needed to achieve
environmental objectives, the next step is to identify metrics needed to fill these gaps. KPI developers should first focus on metrics
that are already being used for the manufacturing process. If metrics are available and can address the gap in candidate KPIs, then
these metrics are used in the development of a new KPI. If no available metrics address the gaps for the candidate KPIs, then new
metrics must be developed. This will be addressed in the top-down approach next. The developed metrics can be arranged into a
new KPI based on the KPI objectives.
NOTE 4—Example—If an objective is to reduce energy waste at a specific process, then measuring both total energy and energy that is needed to
perform the task (necessary energy) can be used to form a KPI of energy efficiency.
NOTE 5—Example—KPIs could be “total energy waste = total energy – necessary energy” or “energy efficiency = necessary energy ⁄total energy.”
(a) These two example KPIs are formatted using the ISO 22400 template in Tables 1 and 2.
NOTE 6—Example—“total energy waste” provides the amount of energy that is being wasted in units of energy (kWh), and “energy efficiency” provides
a percentage of necessary energy to total energy. The bounds are between 0 and 100 %, with 0 % meaning that energy is totally wasted and 100 % meaning
that energy is totally converted into work. An actual energy efficiency is always less than 100 %. Both KPIs address the environmental objective of
reducing energy waste; however, they may be ranked differently in importance using the procedure of selecting effective KPIs.
(2) Top-Down Approach—The top-down approach is driven by organizational objectives. The organizational objectives are
decomposed into environmental objectives. Environmental KPIs can then be established to meet the environmental objectives.
With gaps already identified in current KPIs, developers create new KPIs to meet the established KPI environmental objectives.
A new KPI is created with a corresponding metric. Metrics that are currently used should be differentiated from new metrics that
are used for any new KPI.
5.4 Select Effective KPIs—This section describes a structured approach to rank and select effective KPIs. The approach helps
manufacturers define criteria for selecting KPIs and uses value functions to weigh those criteria. Those criteria are then used in
the selection of KPIs. Any assumptions that experts make on creating value functions must be made clear to the decision makers.
Different KPIs may create different values. More effective KPIs create more value. Fig. 2 shows a workflow chart describing the
procedure to select KPIs. The following subsections will describe each box in Fig. 2.
5.4.1 Selection Criteria—Once candidate KPIs are identified, experts and stakeholders are enlisted to rank the KPIs based on
their effectiveness at measuring improvements. Stakeholders determine a set of criteria to ensure the effectiveness of a KPI in
contributing to an established sustainability objective. For example, a criterion might be selecting KPIs that are quantifiable or
TABLE 1 Example KPI–Total Energy Waste
KPI Descripiton
Content:
Name Total Energy Waste
ID
Description The total energy waste measures the difference between the necessary energy (as measured by a theoretical
calculation) versus the actual energy consumed by the process.
Scope Process Level
Formula Total Energy Waste = EC–NE
where EC = energy consumed in kWh
where NE = necessary energy in kWh
Unit of Measure kWh
Range Min: 0
Max: process dependent
Trend The lower, the better
Context:
Timing Periodically
Audience Operator, Supervisor, Management
Production Methodology Discrete, Batch
Notes The total energy waste provides insight into how much energy waste is being consumed at a process. It compares
the energy needed at a process to the actual energy consumed.
E3096 − 18
TABLE 2 Example KPI–Energy Efficiency
KPI Descripiton
Content:
Name Energy Efficiency
ID
Description The energy efficiency measures the energy efficiency of a process as compared to the theoretical necessary amount
of energy needed to perform an operation.
Scope Process Level
Formula Energy Efficiency = NE/EC
where EC = energy consumed in kWh
where NE = necessary energy in kWh
Unit of Measure %
Range Min: 0 %
Max: 100 %
Trend The higher, the better
Context:
Timing Periodically
Audience Operator, Supervisor, Management
Production Methodology Discrete, Batch
Notes The energy efficiency gives insight into the theoretical amount energy necessary to perform an operation as
compared to the consumed energy.
FIG. 2 KPI Selection
actionable. See Appendix X3 for additional selection criteria. The criteria are determined independently from the KPIs themselves.
Stakeholders such as line managers, supervisors, and shop floor workers make their proposals for selection criteria. This
information is then aggregated. A final set of criteria is obtained after additional review by the stakeholders. This final set of criteria
will be applied to select KPIs.
5.4.2 Value Function:
5.4.2.1 Typically, criteria are not of equal weight during KPI selection. As such, experts develop a value function for each
criterion. Value functions capture experts’ assessment of the value of a criterion. Developing a value function starts with the
definition of importance levels to be assigned to the criteria. Fig. 3 is an example of a value function for the “actionable” criterion.
It has six defined levels of importance and values in the range 0 to 100. The x-axis of the function has ordinal scores correlating
to possible importance levels. Subject matter experts identify the value they associate with each importance level and these are
shown on the y-axis. In this case, the experts give some value to the criterion that indicates whether the work group is able to
E3096 − 18
FIG. 3 Example Value Function
directly act on what is being measured by the KPI, that is, whether a KPI is actionable. The experts may consider the information
to have some value, such as to inform other activities, but it has the most value when the work group can take action. Numerical
values associated with both the importance level and the experts’ evaluation of the criterion’s value are represented on a graph.
The shape of value functions differs depending on subject matter experts’ expression of importance of a given criterion.
5.4.2.2 The shape of the graph in Fig. 3 illustrates a criterion where stakeholders must assign a very high importance level for
the KPI to be of some significance in the selection process. In some situations, a given KPI, such as the use of an exotic material,
may involve significant expenditure or purchase issues requiring several organizational units to be involved. Stakeholders then
assign a high level of importance to the horizontal alignment criterion. Appendix X4 provides additional cases of value functions.
Determining value functions is the first step towards ranking KPIs.
5.4.3 Ranking KPIs:
E3096 − 18
5.4.3.1 Next, for each KPI in the candidate set, stakeholders independently assign an importance level for all the criteria. A value
is obtained from the value function for each importance level assigned. An average is calculated for the values obtained from all
stakeholders for each criterion for each KPI. The final value of the importance of a KPI depends on values obtained for all the
criteria. Many algorithms exist for calculating this final value. One simplified method is to calculate the total sum of values
obtained from all the criteria. Ranking of KPIs is based on the final aggregated value of a KPI relative to that of other candidate
KPIs.
5.4.3.2 The average value function for criteria i from all stakeholders can be represented as v (x ). If n is the number of criteria,
i i
then the final value (or aggregated value) of a KPI’s importance is:
n
Aggregated value 5 Σ v ~x ! (1)
i i
i51
5.4.3.3 This average reflects how important the KPI is to the target manufacturing processes based on that criterion. The final
rating of a KPI is the total sum of the average values obtained from all the criteria.
5.4.3.4 Ranking of KPIs is based on the final value of a KPI’s rating relative to that of other candidate KPIs. The KPI with the
highest final rating ranks first, and the KPI with the lowest final rating ranks last.
5.4.4 KPIs Selection—Once the KPIs are ranked, only those that are ranked above a certain value are selected and included into
a KPI set. This value is determined by stakeholders and is called the cutoff point.
5.5 KPIs Normalization and Weighting—Normalization transforms KPIs so that they can be compared on the same scale. In the
scenario where KPIs have to be expressed on absolute scales, then normalization should not be performed. Weighting involves
assigning relative importance based on a KPI’s contribution to the environmental objective. Fig. 4 shows a workflow chart,
describing the procedure to organize effective KPIs into a set. The process of organizing KPIs will be described in 5.6.
5.5.1 KPI Normalization—Any environmental objective may result in more than one KPI, with each KPI having a different unit
of measurement. If the KPIs need to be aggregated, normalization is necessary. Normalization is the process of equating
measurements from different units relative to a norm so that they can be aggregated or compared, or both. There are different
approaches to normalization, as described in Appendix X5.
5.5.2 KPI Weighting—After normalization, weights can be assigned to the KPIs. If KPIs’ objectives have the same importance
in contributing to the sustainability objective, the same weight is assigned. Typically, different weights are assigned to different
KPIs. The more important the KPI is, the more weight is assigned. The importance of a KPI can be determined by the total value
of the KPI in the selection process (5.4.3) if weights are not assigned by stakeholders or subject matter experts. The assigned
weights are dimensionless. Appendix X6 provides some additional methods for weight assignment.
5.6 KPIs Organization—The selected, normalized, and weighted KPIs are individual, not in a set. They must be organized into
a KPI set and related to the environmental objective, as defined in 5.2.
FIG. 4 KPIs Organization
E3096 − 18
FIG. 5 Hierarchical Structure for KPI Objectives
5.6.1 KPIs and Organizational Levels—The selected KPI set should address the individual KPI objectives, as well as higher
level environmental objectives. The relationships between KPI objectives, environmental sub-objectives, and an overall
environmental objective are expressed using the hierarchical structure as illustrated in Fig. 5. KPI objectives are at the bottom
while the environmental objective is set at the organizational (top) level. Environmental sub-objectives lie between the
environmental objective and KPI objectives. Environmental sub-objectives are the targets for specific categories such as energy
use or CO emissions. KPI objectives outline what needs to be done to achieve these environmental sub-objectives.
5.6.2 Environmental Objective - KPI Objective Structure:
5.6.2.1 The hierarchical structure represents two approaches relevant for defining KPIs. The first approach starts with an
environmental objective, which is decomposed into environmental sub-objectives until KPI objectives are identified. KPI
objectives guide the determination of KPIs.
5.6.2.2 The second approach is to survey stakeholders to determine candidate KPIs. Candidate indicators are ranked using the
method described in 5.4.
5.6.2.3 The hierarchical structure also helps to identify responsibility for actions undertaken at each control level within the
organization to achieve an environmental objective. Using this structure, KPIs are used to monitor manufacturing processes so that
assessments can be made to determine whether a process meets an environmental objective.
6. Keywords
6.1 environmental indicator; key performance indicator; KPI criteria; KPI selection; manufacturing process; value function
APPENDIXES
(Nonmandatory Information)
X1. EXAMPLE SOURCES FOR DEVELOPING KPIs
X1.1 Many sources provide information that can be used for developing environmental sustainability indicators, such as the
Organization for Economic Cooperation and Development (OECD), United Nation Commission on Sustainable Development,
consulting companies, and numerous other local, national, and international efforts. The sources in Appendix X1 are examples. KPI
developers are not required to use any of the example sources. These sources should be used as reference only.
X1.1.1 The Global Reporting Initiative (GRI) is a voluntary sustainability reporting initiative for organizations. The GRI consists
E3096 − 18
of indicators that are identified within the three main categories of sustainability: economy, environment, and society. Each
category has many aspects. The indicators defined in the environmental aspect are relevant for analysis and evaluation.
X1.1.2 The Dow Jones Sustainability Indexes (DJSI) assesses corporate sustainability in the financial and sustainability
performance of the top 10 % of the companies in the Dow Jones Global Total Stock Market Index. Assessment criteria are in the
three main sustainability categories (economy, environment, and society). There are many environment criteria (for example,
biodiversity, climate change governance, and footprint) for evaluating the performance of a company.
X1.1.3 The Environmental Performance Index (EPI) was developed by the Yale Center for Environmental Law & Policy for
measuring and assessing the policy performance of countries in reducing environmental stresses on human health, enhancing
ecosystem vitality, and sustaining natural resource management by evaluating environmental stewardship for regions and
countries. The EPI is a single value index that can be either on an environmental aspect or an environmental stress.
X1.1.4 The Organization for Economic Cooperation and Development (OECD) Sustainable Manufacturing Indicators are a part
of a toolkit and were designed for monitoring environmental conditions for sustainable development of member countries. There
are 18 indicators on inputs, operations, and products for assessing manufacturing operations, including resource usage and the
product as an output.
X1.2 In addition to indicators and indices, databases that can be used for life cycle impact assessment exist. Many data fields in
the databases capture data on assessing environmental impact and can be used to develop KPIs.
X1.2.1 The IMPACT World+ is a life cycle impact assessment methodology with the implementation of a combined assessment.
In its life cycle inventory, a set of indicators (for example, Eco-indicator 99) to assess negative impact on the environment from
manufacturing processes is available. Some specific metrics and indicators can be used for defining a KPI.
X1.2.2 The Intergovernmental Panel on Climate Change (IPCC) published indicators of climate change with which we can
measure impacts of greenhouse gas emissions. Related indicators in IPCC reports are on GHG emission levels.
X1.2.3 The ReCiPe provides a life cycle impact assessment methodology. ReCiPe comprises a category of environmental
indicators.
X1.2.4 TRACI 2 is an impact assessment method and software tool. It contains a database focused on the impact of chemical
substances on the environment. The method is based on ISO 14044. The tool contains classification impact categories and
calculation of impact category indicator.
X1.2.5 The U.S. Life Cycle Inventory (USLCI) Database provides manufacturers with gate-to-gate, cradle-to-gate and cradle-to-
grave analysis for the energy and material flows into and out of the environment in a factory producing a material, component,
or assembly in the U.S. The database defines environmental aspects (as data types) that can be used to develop KPIs.
X1.2.6 The European Reference Life Cycle Database (ELCD) has a life cycle inventory database on materials, energy, and waste
generations from the operations of major companies in Europe. Environmental aspects (defined as data types and categories) in
the database are sources for developing KPIs.
See https://www.globalreporting.org, visited June 2016.
See http://www.sustainability-indices.com, visited June 2016.
See http://epi.yale.edu/reports/2016-report.http://epi2016.yale.edu/reports/2016-report.
See https://www.oecd.org/innovation/green/toolkit/
oecdsustainablemanufacturingindicators.htm, visited June 2016.
See http://www.impactworldplus.org/en/.
Jolliet, O., Margni, M., Charles, R. et al., International Journal of Life Cycle Assessment, 8:324, November 2003, doi:10.1007/BF02978505.
See http://www.ipcc.ch, visited June 2016.
See http://www.lcia-recipe.net, visited June 2016.
See https://www.epa.gov/chemical-research/tool-reduction-and-assessment-chemicals-and-other-environmental-impacts-traci, visited June 2016.
See http://www.nrel.gov/lci, visited June 2016.
See http://eplca.jrc.ec.europa.eu/ELCD3/, visited June 2016.
E3096 − 18
X1.2.7 Greener Chemicals and Processes Information is an ANSI standard on chemical data of products and their manufacturing
processes within a chemical plant. The standard identifies environment aspects (as data types with definitions) on hazardous
chemicals and can be used to define KPIs.
X2. BASELINE ENVIRONMENTAL KPIs
X2.1 This appendix has a list of baseline environmental KPIs. The environmental impacts chosen are only some examples of KPIs
for environmental aspects of manufacturing processes. These KPIs are not authoritative.
TABLE X2.1 Material Efficiency
KPI Description
Content:
Name Material Efficiency
ID
Description The material efficiency is the ratio between the material out (MAT_out) and the material in (MAT_in) at a process
for the production of a part.
Scope Process Level
Formula Material Efficiency = MAT_out/MAT_in
Unit of Measure %
Range Min: 0 %
Max: 100 %
Trend The higher, the better
Context:
Timing Periodically
Audience Operator, Supervisor, Management
Production Methodology Discrete, Batch
Notes The material efficiency provides insight into how efficiently raw material is utilized by a process. A low material
efficiency means there is a lot of waste material at a specific process.
TABLE X2.2 Virgin Material Efficiency
KPI Description
Content:
Name Virgin Material Efficiency
ID
Description The virgin material efficiency is the ratio between the virgin material used at a process (VMAT_in) and the total
material used at a process (MAT_in) for the production of a part.
Scope Process Level
Formula Virgin Material Efficiency = VMAT_in/MAT_in
Unit of Measure %
Range Min: 0 %
Max: 100 %
Trend The lower, the better
Context:
T
...








Questions, Comments and Discussion
Ask us and Technical Secretary will try to provide an answer. You can facilitate discussion about the standard in here.
Loading comments...