ISO/IEC 80079-20-2:2016/COR1:2017
(Corrigendum)Corrigendum 1 - Explosive atmospheres - Part 20-2: Material characteristics - Combustible dusts test methods
Corrigendum 1 - Explosive atmospheres - Part 20-2: Material characteristics - Combustible dusts test methods
Corrigendum 1 - Atmosphères explosives - Partie 20-2: Caractéristiques des produits - Méthodes d'essai des poussières combustibles
General Information
- Status
- Published
- Publication Date
- 13-Mar-2017
- Technical Committee
- SC 31M - Non-electrical equipment and protective systems for explosive atmospheres
- Drafting Committee
- MT 80079-20-2 - TC 31/SC 31M/MT 80079-20-2
- Current Stage
- PPUB - Publication issued
- Start Date
- 14-Mar-2017
- Completion Date
- 13-Feb-2026
Relations
- Effective Date
- 05-Sep-2023
Get Certified
Connect with accredited certification bodies for this standard

Intertek Testing Services NA Inc.
Intertek certification services in North America.

NSF International
Global independent organization facilitating standards development and certification.

UL Solutions
Global safety science company with testing, inspection and certification.
Sponsored listings
Frequently Asked Questions
ISO/IEC 80079-20-2:2016/COR1:2017 is a standard published by the International Electrotechnical Commission (IEC). Its full title is "Corrigendum 1 - Explosive atmospheres - Part 20-2: Material characteristics - Combustible dusts test methods". This standard covers: Corrigendum 1 - Explosive atmospheres - Part 20-2: Material characteristics - Combustible dusts test methods
Corrigendum 1 - Explosive atmospheres - Part 20-2: Material characteristics - Combustible dusts test methods
ISO/IEC 80079-20-2:2016/COR1:2017 is classified under the following ICS (International Classification for Standards) categories: 13.230 - Explosion protection; 29.260.20 - Electrical apparatus for explosive atmospheres. The ICS classification helps identify the subject area and facilitates finding related standards.
ISO/IEC 80079-20-2:2016/COR1:2017 has the following relationships with other standards: It is inter standard links to ISO/IEC 80079-20-2:2016. Understanding these relationships helps ensure you are using the most current and applicable version of the standard.
ISO/IEC 80079-20-2:2016/COR1:2017 is available in PDF format for immediate download after purchase. The document can be added to your cart and obtained through the secure checkout process. Digital delivery ensures instant access to the complete standard document.
Standards Content (Sample)
IEC 2017
INTERNATIONAL ELECTROTECHNICAL COMMISSION
COMMISSION ÉLECTROTECHNIQUE INTERNATIONALE
____________
ISO/IEC 80079-20-2 ISO/IEC 80079-20-2
Edition 1.0 2016-02 Edition 1.0 2016-02
EXPLOSIVE ATMOSPHERES – ATMOSPHERES EXPLOSIVES –
Part 20-2: Material characteristics – Combustible Partie 20-2: Caractéristiques des produits –
dusts test methods Méthodes d'essai des poussières combustibles
CO RRI G E NDUM 1
Corrections to the French version appear after the English text.
Les corrections à la version française sont données après le texte anglais.
Figure 1 – Protocol for characterisation of combustible dust or combustible
flying
Replace existing Figure 1 with the following new Figure 1:
ISO/IEC 80079-20-2:2016-02/COR1:2017-03(en-fr)
– 2 – ISO/IEC 80079-20-2:2016/COR1:2017
IEC 2017
IEC
Figure 1 – Protocol for characterisation of combustible dust or combustible flying
IEC 2017
Figure 2 – Tests to define ability to form explosive dust atmosphere
(combustible dust/combustible flyings)
Replace existing Figure 2 with the following new Figure 2:
IEC
Figure 2 – Tests to define ability to form explosive dust atmosphere (combustible
dust/combustible flyings)
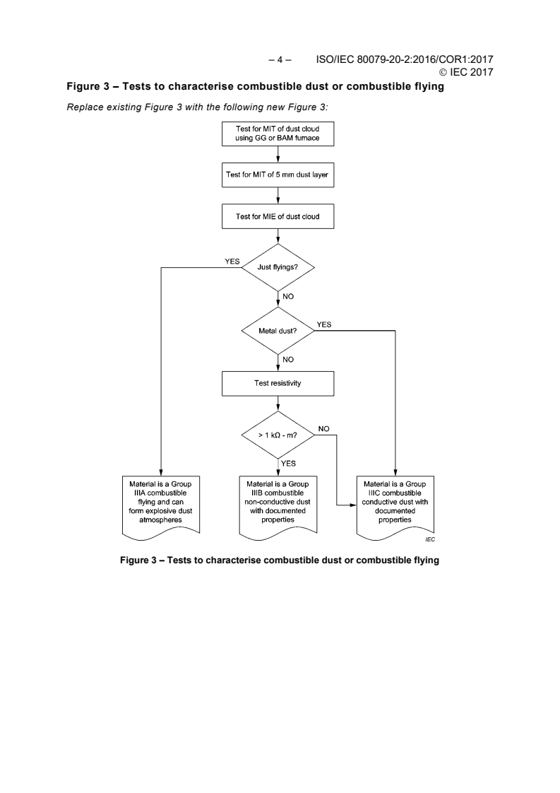
– 4 – ISO/IEC 80079-20-2:2016/COR1:2017
IEC 2017
Figure 3 – Tests to characterise combustible dust or combustible flying
Replace existing Figure 3 with the following new Figure 3:
IEC
Figure 3 – Tests to characterise combustible dust or combustible flying
IEC 2017
Figure 1 – Procédure de caractérisation de poussières combustibles ou de
particules combustibles en suspension dans l'air
Remplacer la Figure 1 existante par la nouvelle Figure 1 qui suit:
IEC
Anglais Français
Select appropriate and relevant sample Sélectionner un échantillon approprié et pertinent
Visually inspect material Procéder à un examen visuel du produit
– 6 – ISO/IEC 80079-20-2:2016/COR1:2017
IEC 2017
Anglais Français
Contains dust? Contient des poussières ?
No Non
Yes Oui
Contain flyings? Contient des particules en suspension dans l’air ?
Contains only particles Ne contient que des particules
Material consists of flyings Produit composé de particules en suspension dans l’air
Material consists of flyings and dust Produit composé de particules en suspension dans l’air et
de poussières
Material is not a combustible dust. It cannot Le produit n'est pas une poussière combustible. Il ne peut
form an explosive dust atmosphere pas former une atmosphère explosive de poussière
Test the dust/air mixture to determine whether Procéder aux essais du mélange poussière/air pour savoir
the dust can form an explosive dust atmosphere si la poussière peut former une atmosphère explosive de
poussière
Detail of shaded area given in next flowchart Détails de la partie ombrée donnés dans l’organigramme
suivant
Ignition pressure rise? Augmentation de la pression lors de l'inflammation?
Material is a combustible dust/flying. It can form Le produit est une poussière/particule combustible en
an explosive dust atmosphere suspension dans l’air. Il peut former une atmosphère
explosive de poussière
Material is not a combustible dust/flying. It Le produit n'est pas une poussière/particule combustible en
cannot form an explosive dust atmosphere suspension dans l’air. Il ne peut pas former une
atmosphère explosive de poussière
Further testing to characterize material to Essais supplémentaires pour caractériser le produit afin de
enable selection of suitable electrical equipment pouvoir sélectionner un équipement électrique adapté
Figure 1 – Procédure de caractérisation de poussières combustibles ou de particules
combustibles en susp
...




Questions, Comments and Discussion
Ask us and Technical Secretary will try to provide an answer. You can facilitate discussion about the standard in here.
Loading comments...