ASTM F2960-23
(Practice)Standard Practice for Permanent Amusement Railway Ride Tracks and Related Devices
Standard Practice for Permanent Amusement Railway Ride Tracks and Related Devices
SIGNIFICANCE AND USE
4.1 The user of this standard shall be required to review and comply with the referenced “core” ASTM F24 Committee standards in 2.1 of this standard. Modified or alternate requirements to those standards may be required in this standard.
4.1.1 Amusement railway sub-systems may be built to various scales, that is, rolling stock maybe to one scale and the track to another but have common gauge. The railroad’s documentation or maintenance manuals shall identify the railroad standards of the respective subsystems/interfaces.
4.1.2 The Designer/Engineer’s requirements shall consider the track equipment manufacturer’s and rolling stock manufacturer’s requirements and shall determine their appropriate interfaces.
SCOPE
1.1 This standard applies to design, manufacture, installation, operation, maintenance, and inspection of permanent amusement railway ride(s) that have a track gauge greater than or equal to 12 in. (305 mm) measured between the heads of the rails and their related devices and facilities, for example, bridges, tunnels, and signal support structures, excluding rolling stock. This “track” specific standard provides requirements which are not covered in the “core” or “supporting” standards of the ASTM F24 committee.
1.2 This standard does not apply to track rides, such as roller coasters, that may resemble railways.
1.3 This standard does not apply to funiculars as defined in ANSI B77.2 (2020) or BS EN 1907 (2017).
1.4 This standard does not apply to Amusement Railway Rides and their associated track, devices and facilities that are manufactured and intended for use as a portable amusement ride or attraction.
1.5 This standard does not apply to permanently installed amusement railway rides and tourist railways, and their associated track, devices and facilities that are under the jurisdiction of the United States Federal Railroad Administration (FRA) in whole or part, or national equivalent.
1.6 This standard does not purport to address all of the safety concerns, if any, associated with its use. It is the responsibility of the user of this standard to establish appropriate safety, health, and environmental practices and determine the applicability of regulatory limitations prior to use.
1.7 This international standard was developed in accordance with internationally recognized principles on standardization established in the Decision on Principles for the Development of International Standards, Guides and Recommendations issued by the World Trade Organization Technical Barriers to Trade (TBT) Committee.
General Information
- Status
- Published
- Publication Date
- 31-May-2023
- Technical Committee
- F24 - Amusement Rides and Devices
- Drafting Committee
- F24.60 - Special Rides/Attractions
Relations
- Effective Date
- 15-May-2019
- Effective Date
- 01-Jun-2018
- Effective Date
- 15-May-2018
- Effective Date
- 01-Jun-2017
- Effective Date
- 01-May-2017
- Effective Date
- 01-May-2017
- Effective Date
- 01-Dec-2016
- Effective Date
- 15-Feb-2016
- Effective Date
- 01-May-2015
- Effective Date
- 01-Sep-2014
- Effective Date
- 01-Apr-2014
- Effective Date
- 01-Sep-2013
- Effective Date
- 15-May-2011
- Effective Date
- 15-Jul-2009
- Effective Date
- 01-May-2009
Overview
ASTM F2960-23: Standard Practice for Permanent Amusement Railway Ride Tracks and Related Devices establishes requirements for the design, manufacture, installation, operation, maintenance, and inspection of permanent amusement railway ride tracks with gauges of 12 inches (305 mm) or greater. Developed by ASTM Committee F24, this standard ensures safe and reliable track systems for amusement rides while specifically addressing elements not covered by core or supporting ASTM F24 standards.
This standard applies to fixed amusement railway rides and their related structures, such as bridges, tunnels, and signal supports. It does not apply to roller coasters, funiculars, portable tracks, or tourist railways under federal railroad administration jurisdiction. The goal is to provide a safety-centric framework for permanent amusement railway tracks in amusement parks, zoos, and similar settings.
Key Topics
Scope and Applicability
- Covers permanent amusement railway ride tracks, related devices, and facilities
- Excludes rolling stock, roller coasters, funiculars, and portable or federal jurisdiction tracks
Design Requirements
- Mandates design by knowledgeable engineers in railway engineering
- Specifies structural integrity of track, ties, ballast, drainage, joints, and fasteners
- Requires alignment, gauge, and cross-level to meet operational safety and ride dynamics
Interface Management
- Stresses coordination between track equipment and rolling stock manufacturers
- Requires clear documentation of standards for all subsystems and interfaces
Inspection and Maintenance
- Prescribes inspection frequencies and documentation of defects or repairs
- Provides outlines for acceptable repairs and maintenance timelines
- Emphasizes keeping maintenance records and ensuring compliance with operational restrictions
Safety and Compliance
- Focuses on establishing appropriate health, safety, and environmental practices
- Requires ride analysis for clearances, including vehicle and patron safety envelopes
- Adheres to internationally recognized standardization principles
Applications
Implementing ASTM F2960-23 delivers practical benefits to the amusement industry by:
Enhancing Passenger Safety
- Mitigates derailment risk through prescribed maintenance and operating practices
- Defines standards for bridge and tunnel design, road crossings, signaling, and warning systems
Improving Reliability and Longevity
- Encourages regular inspections, defect tracking, and timely repairs
- Promotes use of durable and compatible materials for tracks and associated structures
Streamlining Operations
- Provides clarity for installation and ongoing operation, supporting consistent track performance
- Aligns with core ASTM F24 standards, facilitating unified safety compliance
Supporting Regulatory Compliance
- Simplifies meeting legal and insurance requirements regarding amusement ride safety
- Addresses the design and operational boundaries for amusement railway tracks beyond federal railway oversight
Common deployment scenarios include amusement parks, theme parks, zoos, and other entertainment venues utilizing permanent track-based train rides for guests. The standard ensures these attractions meet rigorous safety and engineering benchmarks.
Related Standards
ASTM F2960-23 references and works in conjunction with various standards to form a comprehensive guideline for amusement railway ride tracks:
- ASTM F2291: Design of Amusement Rides and Devices
- ASTM F770: Ownership, Operation, Maintenance, and Inspection of Amusement Rides and Devices
- ASTM F1193: Quality, Manufacture, and Construction of Amusement Rides and Devices
- AREMA Manual for Railway Engineering: Guidance for track and infrastructure design
- ANSI B77.2: Funicular Safety Requirements (excluded scope)
- ISO 7250, SAE J833: Human body measurements relevant to clearance envelopes
By adhering to ASTM F2960-23 and these supporting documents, amusement facility owners and designers can assure robust, consistent, and internationally recognized standards for permanent railway ride track safety and performance.
Buy Documents
ASTM F2960-23 - Standard Practice for Permanent Amusement Railway Ride Tracks and Related Devices
REDLINE ASTM F2960-23 - Standard Practice for Permanent Amusement Railway Ride Tracks and Related Devices
Frequently Asked Questions
ASTM F2960-23 is a standard published by ASTM International. Its full title is "Standard Practice for Permanent Amusement Railway Ride Tracks and Related Devices". This standard covers: SIGNIFICANCE AND USE 4.1 The user of this standard shall be required to review and comply with the referenced “core” ASTM F24 Committee standards in 2.1 of this standard. Modified or alternate requirements to those standards may be required in this standard. 4.1.1 Amusement railway sub-systems may be built to various scales, that is, rolling stock maybe to one scale and the track to another but have common gauge. The railroad’s documentation or maintenance manuals shall identify the railroad standards of the respective subsystems/interfaces. 4.1.2 The Designer/Engineer’s requirements shall consider the track equipment manufacturer’s and rolling stock manufacturer’s requirements and shall determine their appropriate interfaces. SCOPE 1.1 This standard applies to design, manufacture, installation, operation, maintenance, and inspection of permanent amusement railway ride(s) that have a track gauge greater than or equal to 12 in. (305 mm) measured between the heads of the rails and their related devices and facilities, for example, bridges, tunnels, and signal support structures, excluding rolling stock. This “track” specific standard provides requirements which are not covered in the “core” or “supporting” standards of the ASTM F24 committee. 1.2 This standard does not apply to track rides, such as roller coasters, that may resemble railways. 1.3 This standard does not apply to funiculars as defined in ANSI B77.2 (2020) or BS EN 1907 (2017). 1.4 This standard does not apply to Amusement Railway Rides and their associated track, devices and facilities that are manufactured and intended for use as a portable amusement ride or attraction. 1.5 This standard does not apply to permanently installed amusement railway rides and tourist railways, and their associated track, devices and facilities that are under the jurisdiction of the United States Federal Railroad Administration (FRA) in whole or part, or national equivalent. 1.6 This standard does not purport to address all of the safety concerns, if any, associated with its use. It is the responsibility of the user of this standard to establish appropriate safety, health, and environmental practices and determine the applicability of regulatory limitations prior to use. 1.7 This international standard was developed in accordance with internationally recognized principles on standardization established in the Decision on Principles for the Development of International Standards, Guides and Recommendations issued by the World Trade Organization Technical Barriers to Trade (TBT) Committee.
SIGNIFICANCE AND USE 4.1 The user of this standard shall be required to review and comply with the referenced “core” ASTM F24 Committee standards in 2.1 of this standard. Modified or alternate requirements to those standards may be required in this standard. 4.1.1 Amusement railway sub-systems may be built to various scales, that is, rolling stock maybe to one scale and the track to another but have common gauge. The railroad’s documentation or maintenance manuals shall identify the railroad standards of the respective subsystems/interfaces. 4.1.2 The Designer/Engineer’s requirements shall consider the track equipment manufacturer’s and rolling stock manufacturer’s requirements and shall determine their appropriate interfaces. SCOPE 1.1 This standard applies to design, manufacture, installation, operation, maintenance, and inspection of permanent amusement railway ride(s) that have a track gauge greater than or equal to 12 in. (305 mm) measured between the heads of the rails and their related devices and facilities, for example, bridges, tunnels, and signal support structures, excluding rolling stock. This “track” specific standard provides requirements which are not covered in the “core” or “supporting” standards of the ASTM F24 committee. 1.2 This standard does not apply to track rides, such as roller coasters, that may resemble railways. 1.3 This standard does not apply to funiculars as defined in ANSI B77.2 (2020) or BS EN 1907 (2017). 1.4 This standard does not apply to Amusement Railway Rides and their associated track, devices and facilities that are manufactured and intended for use as a portable amusement ride or attraction. 1.5 This standard does not apply to permanently installed amusement railway rides and tourist railways, and their associated track, devices and facilities that are under the jurisdiction of the United States Federal Railroad Administration (FRA) in whole or part, or national equivalent. 1.6 This standard does not purport to address all of the safety concerns, if any, associated with its use. It is the responsibility of the user of this standard to establish appropriate safety, health, and environmental practices and determine the applicability of regulatory limitations prior to use. 1.7 This international standard was developed in accordance with internationally recognized principles on standardization established in the Decision on Principles for the Development of International Standards, Guides and Recommendations issued by the World Trade Organization Technical Barriers to Trade (TBT) Committee.
ASTM F2960-23 is classified under the following ICS (International Classification for Standards) categories: 97.200.99 - Other equipment for entertainment. The ICS classification helps identify the subject area and facilitates finding related standards.
ASTM F2960-23 has the following relationships with other standards: It is inter standard links to ASTM F2291-19, ASTM F770-18, ASTM F1193-18, ASTM F2291-17, ASTM F770-17, ASTM F770-17e1, ASTM F2291-16, ASTM F1193-16, ASTM F770-15, ASTM F1193-14, ASTM F770-14, ASTM F770-13, ASTM F770-11, ASTM F2291-09b, ASTM F2291-09a. Understanding these relationships helps ensure you are using the most current and applicable version of the standard.
ASTM F2960-23 is available in PDF format for immediate download after purchase. The document can be added to your cart and obtained through the secure checkout process. Digital delivery ensures instant access to the complete standard document.
Standards Content (Sample)
This international standard was developed in accordance with internationally recognized principles on standardization established in the Decision on Principles for the
Development of International Standards, Guides and Recommendations issued by the World Trade Organization Technical Barriers to Trade (TBT) Committee.
Designation: F2960 − 23
Standard Practice for
Permanent Amusement Railway Ride Tracks and Related
Devices
This standard is issued under the fixed designation F2960; the number immediately following the designation indicates the year of
original adoption or, in the case of revision, the year of last revision. A number in parentheses indicates the year of last reapproval. A
superscript epsilon (´) indicates an editorial change since the last revision or reapproval.
1. Scope 2. Referenced Documents
1.1 This standard applies to design, manufacture, 2.1 ASTM Standards:
installation, operation, maintenance, and inspection of perma- F770 Practice for Ownership, Operation, Maintenance, and
nent amusement railway ride(s) that have a track gauge greater Inspection of Amusement Rides and Devices
than or equal to 12 in. (305 mm) measured between the heads F1193 Practice for Quality, Manufacture, and Construction
of the rails and their related devices and facilities, for example, of Amusement Rides and Devices
bridges, tunnels, and signal support structures, excluding F2291 Practice for Design of Amusement Rides and Devices
rolling stock. This “track” specific standard provides require-
2.2 Industry Standards:
ments which are not covered in the “core” or “supporting”
ANSI B77.2 American National Standard for Funiculars –
standards of the ASTM F24 committee.
Safety Requirements (2020)
AREMA Manual for Railway Engineering (2020)
1.2 This standard does not apply to track rides, such as roller
coasters, that may resemble railways. AWPA U1 (American Wood Preserver’s Association Stan-
dard) The Use Category System (2013)
1.3 This standard does not apply to funiculars as defined in
BS EN 1907 Safety Requirements for Cableway Installa-
ANSI B77.2 (2020) or BS EN 1907 (2017).
tions Designed to Carry Persons—Terminology (Funicu-
1.4 This standard does not apply to Amusement Railway
lars) (2017)
Rides and their associated track, devices and facilities that are
CDC Basic Body Measurements
manufactured and intended for use as a portable amusement
CFR 49 Part 213 (DOT/FRA Track Standards) (2012)
ride or attraction.
ISO 7250 Basic Human Body Measurements for Techno-
logical Design
1.5 This standard does not apply to permanently installed
Manual on Uniform Traffic Control Devices for Streets and
amusement railway rides and tourist railways, and their asso-
ciated track, devices and facilities that are under the jurisdic- Highways (MUTCD) (2009, incl Rev 1 and 2, May 2012)
SAE J833 Human Physical Dimensions
tion of the United States Federal Railroad Administration
(FRA) in whole or part, or national equivalent.
3. Terminology
1.6 This standard does not purport to address all of the
safety concerns, if any, associated with its use. It is the
3.1 Definitions:
responsibility of the user of this standard to establish appro- 3.1.1 amusement railway ride, n—an amusement ride that
priate safety, health, and environmental practices and deter- may have multiple vehicles (for example, locomotive(s),
mine the applicability of regulatory limitations prior to use. coach(es), etc.) linked together, at least one of which has on
1.7 This international standard was developed in accor- board mechanical propulsion that has an on board operator(s),
dance with internationally recognized principles on standard- utilizing flanged wheels on railroad type rails with a gauge of
ization established in the Decision on Principles for the 12 in. or greater, that is insular to national regulations, which
Development of International Standards, Guides and Recom- is designated by the Designer/Engineer as an amusement
mendations issued by the World Trade Organization Technical railway ride.
Barriers to Trade (TBT) Committee.
3.1.2 Type AP-A track, n—active main lines; any track
where the operating speed exceeds walking speed.
This practice is under the jurisdiction of ASTM Committee F24 on Amusement
Rides and Devices and is the direct responsibility of Subcommittee F24.60 on
Special Rides/Attractions. For referenced ASTM standards, visit the ASTM website, www.astm.org, or
Current edition approved June 1, 2023. Published July 2023. Originally approved contact ASTM Customer Service at service@astm.org. For Annual Book of ASTM
in 2014. Last previous edition approved in 2016 as F2960 – 16. DOI: 10.1520/ Standards volume information, refer to the standard’s Document Summary page on
F2960-23. the ASTM website.
Copyright © ASTM International, 100 Barr Harbor Drive, PO Box C700, West Conshohocken, PA 19428-2959. United States
F2960 − 23
3.1.3 Type AP-B track, n—active passing tracks, loading AREMA Manual for Railway Engineering, or as specified by
tracks, classification yard tracks, and storage tracks; all other an Designer/Engineer.
tracks (both active and inactive) that are not previously
5.2.5.3 Similar ties to wood (including plastic or composite
identified as Type AP-A track; tracks having an occasional use ties) may be used provided they perform the functions above,
or a foreseeable need.
for example, rails attached to concrete tie, steel or concrete in
road crossings or in streets and are designed for the loads.
3.1.4 Type AP-C track, n—inactive track with no current
5.2.5.4 The rails shall be attached to ties or the similar
operation requirements.
systems with fasteners such that the rails are adequately
3.1.5 walking speed, n—less than 5 ft (1.5 m) per second.
supported. Drilling of the rail flange is not allowed.
5.2.5.5 Used Ties—Ties may be reused provided they are
4. Significance and Use
not considered defective as described in 9.8.5.1 but may
4.1 The user of this standard shall be required to review and
contain holes from prior use. Ties maybe flipped over to
comply with the referenced “core” ASTM F24 Committee
provide new spiking surfaces.
standards in 2.1 of this standard. Modified or alternate require-
5.2.6 Tie Spacing—Nominal tie spacing shall be established
ments to those standards may be required in this standard.
by the Designer/Engineer and be based upon the expected load.
4.1.1 Amusement railway sub-systems may be built to
Also, see X5.2.6 on thematic ties.
various scales, that is, rolling stock maybe to one scale and the
track to another but have common gauge. The railroad’s
5.3 Tie Plates—Tie plates are not a requirement of this
documentation or maintenance manuals shall identify the
standard.
railroad standards of the respective subsystems/interfaces.
5.3.1 If canted tie plates are used, each shall incline the top
4.1.2 The Designer/Engineer’s requirements shall consider
of the rail towards the centerline of the track. If tie plates are
the track equipment manufacturer’s and rolling stock manu-
used, flat and canted tie plates shall not be mixed in the same
facturer’s requirements and shall determine their appropriate
rail section.
interfaces.
5.4 Spikes (or fasteners):
5.4.1 Rails shall be secured at every tie. The rail shall have
5. Design
a sufficient number and strength of spikes (fasteners) to
5.1 Design of roadway (track, ties, roadbed, and roadbed
effectively maintain gauge and provide sufficient rail restraint.
shoulder) shall be performed or overseen by the Designer/
5.4.2 Spiking Pattern—Reserved.
Engineer knowledgeable in Railway Engineering.
5.1.1 The Designer/Engineer shall specify the preparation
5.5 Joints:
of the road bed and ballast to support the rail system based
5.5.1 Joint Bars—Joint bars, if used, shall join rail sections
upon expected loads.
together and shall match the rail size.
5.1.2 Drains:
5.5.1.1 Only metal joint bars are allowed. At insulated
5.1.2.1 Size and Design—Ditches and other drainage struc-
joints, an insulated metal bar with insulated bolt holes shall be
tures (culverts, drains, and drop inlets) shall be of sufficient
used.
size and construction to handle the flow of water from rain,
5.5.1.2 Compromise Joints—Rails of different size or sec-
snow, and irrigation.
tion shall be joined with properly designed and constructed
5.1.3 Ballast:
compromise bars, taper rails, or offset welds.
5.1.3.1 The Designer/Engineer shall specify if ballast shall
5.5.1.3 Welded joints are acceptable when appropriately
be used.
designed for the railway installation and specific processes (for
5.1.3.2 If required, the Designer/Engineer shall specify the
example, annealing) are specified. Aluminum rail which has
tamping of the ballast.
been welded shall not be used.
5.2 Cross Ties: 5.5.1.4 As a minimum, the threaded end of the bolt shall be
5.2.1 A cross tie is a structure placed transversely under flush with or proud of the nut.
both rails and secured to both rails. 5.5.2 Joint Gap—A gap between rail ends shall be installed
5.2.2 Cross ties shall maintain track gauge.
to provide for thermal expansion resulting from maximum and
5.2.3 Cross ties shall contribute to rail alignment.
minimum temperature difference within the year or other
5.2.4 Cross ties shall be made of a size and material to
means approved by the Designer/Engineer.
which rail can be securely fastened and support and distribute
5.6 Rail Anchors—Rail anchors shall not be used on open
the load from the rails to the ballast or grade.
deck bridges. An open deck bridge is a bridge with no floor.
5.2.5 Tie Selection:
5.7 Gauge Rods:
5.2.5.1 Ties shall possess the following attributes:
(1) Made of a size and material to which rail can be 5.7.1 A gauge rod is a device threaded at its ends with
features at its end that attach to opposing rails for the purpose
securely fastened.
(2) Provide sufficient compressive size and strength to of maintaining the gauge distance between those rails (See Fig.
1).
withstand and distribute rail and train loading to the ballast or
grade. 5.7.2 Application—If used, gauge rods shall be installed at
5.2.5.2 Wood Ties—Wood ties shall meet the requirements right angles to the rail with the jaws firmly gripping the base of
specified in industrially recognized standard, for example, the rail.
F2960 − 23
FIG. 1 Gauge Rods (installed on rails, ties and tie plates not shown)
5.8 Rail—Rail shall meet the requirements of the Designer/ 5.10.1 Definition—Cross level is the difference in elevation
Engineer. between the top surfaces of the two rails measured at right
5.8.1 Short Rail—Short rails and joint gap fillers shall angles to the track, as shown in Fig. 11
provide wheel guidance to mitigate a derailment at the maxi- 5.10.2 Designated Cross Level—On tangent track, the cross
mum speed stipulated by the Operator. level shall be zero 6 tolerance specified by the Designer/
Engineer. On curved track, the designated cross level is equal
5.9 Track Geometry—One rail shall be designated as the
to the designated super elevation (see 5.11). Between the
line rail. The alignment of the track is established by this rail.
tangent and curved track is the transition track. Super elevation
Either rail may be used as the line rail on tangent track so long
in the transition varies from level at the tangent to full super
as the same rail is used for the entire length of the tangent.
elevation at the curve.
5.9.1 In curves, the inside rail is designated as the grade rail.
The grade rail is the reference from which super-elevation is 5.11 Super Elevation—Super elevation is the banking of
applied to the outside rail of the curve. track by raising of the outside rail or lowering of the inside rail
5.9.2 The following figures define track geometry for all in a curve. The amount of super elevation is a function of the
gauges that shall be used by the Designer/Engineer to establish degree of curvature, proposed speed of the train and the
the requirements for the track. These figures will be referenced location of the center of gravity of the train vehicles. The super
in subsequent sections. elevation shall be designed so that the combined force vectors
5.9.3 Gauge—Gauge is the distance between a point one- from the weight of the train and the centripetal forces due to the
half the depth of the rail head below the top surface of the two trains speed in a curve shall act as a combined force vector
rails measured at right angles to the rail or, for standard gauge, intersecting the tie surface between the rails (stable) versus
⁄8 in. (15.9 mm) below the railhead as shown in Fig. 9. The outside the rails (unstable). The design shall use a train speed
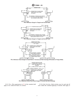
minimum and maximum gauges shall be determined using Fig. from zero to the maximum speed, including over speed
3 and Fig. 4 respectively. conditions, to ensure overturning stability is provided.
5.9.3.1 Gauge less than standard or if the rails are canted—
5.12 Turnouts:
Gauge is the minimum distance between the rail heads,
5.12.1 Turnout—The section of rail from the tip of switch
measured at right angles to the rails at the rail head. Canted rail
points (point of switch) to the heel of the frog shall be
is the inclination of both rails towards the center line of the
considered the turnout.
track, typically by the use of inclined tie plates, usually at an
5.12.2 General requirements for turnouts.
incline of 1 in 20. See Fig. 10.
5.12.3 Materials—All materials used within the limits of a
5.9.3.2 In curves the gauge, as defined in 5.9.3, shall be
turnout shall be specified by an Designer/Engineer and not be
adjusted for the degree of curvature, the tread width and wheel
flame cut after manufacture.
base of the rolling stock but shall not exceed the values of Fig.
5.12.4 Rail—All rail used within a turnout shall be of the
4. (See X5.9.3.2 for definition of degree of curvature.)
same weight and section. Compromise joints are not permitted
5.10 Cross Level: within a turnout.
FIG. 2 Nominal Track Gauge (AAR stands for American Association of Railroads, TW stands for Tread Width)
F2960 − 23
FIG. 3 Minimum Gauge for Tangent and Curved Track
FIG. 4 Maximum Gauge for Tangent and Curved Track
FIG. 5 Minimum Check Gauge for Guard Rails in Turnouts and Rail Crossings (FW stands for Flange Width)
FIG. 6 Maximum Guard Face Check Gauge in Turnouts and Rail Crossings
5.12.5 Ties—The requirements in 5.2 of this standard shall 5.12.6 Stub Switches—Stub switches may be used and all
apply to ties within the limits of a turnout. rules within this standard applying to turnouts shall apply to
F2960 − 23
FIG. 7 Placement of Switch Point Rail to Prevent Hollow Wheels from Impinging on the Stock Rail unless it can be shown that worn
hollow treads do not and will not be operated over the switch (see 5.12.9.2)
FIG. 8 Turnout Frog Minimum Guard Rail Length (FG stands for Frog Gap)
stub switches except those rules regarding the switch itself. 5.12.6.4 End gap between approach rails and closure/stock
When used, operating speed over stub switches shall be limited rails shall not be large enough to present a derailment potential.
to twice walking speed. 5.12.7 Turnout Track Geometry—Turnout track geometry
5.12.6.1 Stock and closure rails shall be securely fastened shall conform to the requirements of the Designer/Engineer
and provide for proper alignment at the approach track end determined by Figs. 2-7.
when the moveable approach track is thrown in either direc- 5.12.7.1 Rail braces (see Figs. X1.9 and X1.10) shall be
tion. The rail ends of both the approach track and the stock and designed to provide proper lateral support to the stock rails in
closure rails shall bear on a common tie or contiguous bearing a turnout.
plate, or both. Means shall be provided to prevent misalign- 5.12.8 Switch Stand—A switch stand is the frame which
ment between the approach and turnout tracks in all operating holds the lever which moves the points of the switch and may
positions to the extent that a derailment potential is created at also contain a banner or visual indicator of the direction of the
the speed allowed for the turnout. points.
5.12.6.2 Means shall be provided to prevent longitudinal 5.12.8.1 Switch stand lever lock or hook shall be installed
movement of the approach, stock, and closure rails to the on all switches. Switch point lock, when required, shall be
extent that they no longer bear on a common tie or bearing installed in addition to lever lock or hook.
plate. 5.12.8.2 The switch stand, when required, shall be fully
5.12.6.3 End gap between approach rails and closure/stock secured to the head block ties (see Fig. 12) to prevent any
rails shall be sufficient to allow throwing the switch without motion between the switch stand and the points and any
binding. resulting unintentional movement of the points. Head block
F2960 − 23
FIG. 9 Standard Railway Gauge Measurement (non canted rail)
FIG. 10 Amusement Railway Gauge Measurement (canted rail)
FIG. 11 Cross Level Measurement
ties are long ties that extend from under the rail points of the 5.12.9.2 If the point rail beyond the taper is lower than the
turnout to the switch stand. stock rail and causes wheel impingement on the stock rail,
5.12.9 Switch Points: operations through the turnout shall not be permitted. See Fig.
5.12.9.1 If the top surface of the milled section of the switch 7.
point is higher than the top of the stock rail, operations through 5.12.10 Guard Rails on Turnouts:
the turnout shall not exceed walking speed. (See Fig. X1.13, 5.12.10.1 Guard rails shall be designed so that the straight
section A-A.) guarding face (the portion of the guard rail parallel with and
F2960 − 23
FIG. 12 Head Block Ties Supporting a Switch Stand at a Turnout
closest to the running rail) extends in advance and behind of 5.14.2 Size—Rail crossings shall be the proper size and
the frog point a minimum distance equal the values given in section for the rails being joined.
Fig. 8.
5.14.3 Flangeway Width—Flangeway width at rail crossings
5.12.10.2 Check Gauge—The minimum and maximum shall be determined using Figs. 5 and 6.
check gauge for guard rails in turnouts (measured to face of
5.14.4 Flangeway Depth—The minimum flangeway depth
frog—see Fig. 13) shall be determined using Figs. 3-6; also see
in a rail crossing shall be greater than the wheel flange height
X5.12.10.
of the tallest wheel flange of the tallest wheel flange in service
5.12.11 Flangeway Width—The minimum and maximum
(including wear to the rolling surface of the wheels) on the line
guard rail flangeway width shall be determined using Figs. 3-6.
plus a margin.
5.13 Flangeway Depth—The minimum frog flangeway
5.15 Road Crossings:
depth in turnouts shall be greater than the wheel flange height
5.15.1 General—Road crossings carry vehicular or patron
of the tallest wheel flange in service (including wear to the
foot traffic, or both, across rail track at grade. The roadway
rolling surface of the wheels) on the line plus a margin except
material that is part of the crossing and supports the rails shall
flangeways specifically designed to be the running surface of
be designed to withstand the permitted load over the crossing.
the wheels.
5.15.2 Flangeways:
5.14 Rail Crossings: 5.15.2.1 Flangeway Width—Flangeway width of gauge road
5.14.1 General—Rail crossings are designed to carry one crossings shall not be less than the value determined using Fig.
track across another at grade. 5 increased by 33%.
FIG. 13 Measurement of Flangeway Width & Depth, Guard Check Gauge, and Guard Face Gauge
F2960 − 23
5.15.2.2 Flangeway Depth—The minimum flangeway depth rocking, vibration, etc. shall be considered in the clearance
for road crossing shall be greater than the wheel flange height envelope, if necessary.
of the tallest wheel flange of the tallest wheel flange in service
5.17.1.1 The width of the clearance envelope shall be based
(including wear to the rolling surface of the wheels) on the line
on the widest part of the vehicles intended for the track. On
plus a margin.
curved sections of track, the width of the clearance envelope
5.15.3 Joints—Rail joints shall be designed to support the
shall be based on the widest part of the vehicle, the distance
train loads over the maximum tie to tie pitch.
from the trucks/bogie to the rear and front ends of the vehicle,
5.15.4 Crossing Surfaces and Materials—The crossing sur-
and the radius of the track curvature. See illustration in Fig. 14.
face shall be designed to prevent vehicle tires from damaging
5.17.1.2 The height of the clearance envelope shall be based
or dislodging the rails. The rails may be above the crossing
on the tallest part of the tallest vehicle intended for the track.
surface, so that the wheel running surface does not contact a
5.17.2 All obstacles that are likely to impede vehicle opera-
hard crossing surface. Super elevation is acceptable in a curved
tion above or adjacent to tracks shall fall outside the vehicle
road crossing.
clearance envelope. This may include but is not limited to:
5.15.5 Crossing Protection—Use of crossing protection
5.17.2.1 Foliage and flora that are significant enough to
shall be evaluated using the ride analysis process in Practice
F2291-11, subsection 5.1. impede vehicle operations or impact the patron clearance
5.15.5.1 Where track crosses public vehicular traffic at a envelope discussed in 5.18.
grade crossing, signs and signals shall conform to the require-
5.17.2.2 Buildings, fences, power lines, vehicles and equip-
ments of the Manual on Uniform Traffic Control Devices
ment on adjacent tracks, or other human-made infrastructures/
(MUTCD).
features.
5.15.5.2 Ride analysis shall determine if crossing signage or
5.17.2.3 Geological features such as bodies of water, rocks,
signals are required and the size of the warning lettering.
and other natural or human-made features.
5.15.5.3 Where track crosses a patron (non-public) crossing,
signage and signals, if used, may be reduced in size to provide 5.18 Patron Clearance Envelope—The designer/engineer
shall determine the patron clearance envelope.
for thematic size, but shall provide the same information, and
function, as described in the sign manufacturer’s manual and
5.18.1 Amusement railway rides shall be designed to pro-
comply with the ride analysis.
vide a patron clearance envelope adequate to minimize unin-
tentional contact between the patron and other objects where
5.16 Reserved.
said contact is likely to cause injury at normal operating speed.
5.17 Vehicle Clearance Envelope—The vehicle clearance
5.18.2 Where objects or surfaces are allowed within the
envelope shall be determined by the designer/engineer.
patron clearance envelope, visual or audible instructions, or
5.17.1 Amusement railway rides shall be designed to pro-
both, shall be in place to instruct patrons to avoid behavior that
vide a vehicle clearance envelope adequate to prevent contact
would expose them to any contact with such features.
between the vehicle and other objects or surfaces where such
5.18.3 The operating speed of the amusement railway along
contact is likely to impede operation. The vehicle and track
dimensions shall be considered in determining the vehicle a section of track where objects or surfaces are within the
clearance envelope for normal operation. Additional space patron clearance envelope shall be assessed to determine
beyond the nominal vehicle dimensions to account for vehicle whether contact with those objects or surfaces presents a
FIG. 14 Car Clearance Envelope on Curve
F2960 − 23
hazard. Reduction of speed shall be considered in order to surface. If applicable, locomotive liquids and vapors (for
reduce the severity of contact with surfaces within the patron example, steam) shall be diverted from contact with patrons.
clearance envelope.
5.23 Tunnels—A tunnel is an underground structure for a
5.18.4 The designer/engineer shall determine the shape and
railway to pass through. Anything else not on grade is a bridge
size of the required patron clearance envelope based on the
or a covered structure.
appropriate patron model, the patron reach envelope, and the
5.23.1 The tunnel shall be designed by a Licensed Profes-
design of the patron containment system, if any. The minimum
sional Engineer or qualified person.
patron model shall be based on the physical characteristics for
5.23.2 The tunnel Licensed Professional Engineer or quali-
a 95th percentile male patron, adult or child, based on
fied person shall specify what inspections shall be performed
recognized and published anthropometric data, such as
by maintenance and which inspections shall be performed by a
3 4
Dreyfuss Human Scale 4/5/6, 7/8/9, SAE J833, ISO 7250 or
Bridge qualified person and their related frequencies.
Center for Disease Control Growth Charts, with an additional
5.23.3 Guard Rails in Tunnels—If guard rails are to be used,
(extended) arm and leg reach of not less than 3 in. (76 mm)
they shall be designed by the Designer/Engineer. See X5.22.3.
(effectively a 99.9th percentile) male, adult or child, as
6. Manufacturing
appropriate. The specific anthropometric data utilized shall be
documented. The designer/engineer shall consider the condi-
6.1 Reserved.
tions listed in Practice F2291-22a, subsections 6.6.3.1 through
7. Installation
6.6.3.6.
5.18.5 The designer/engineer shall determine a means by
7.1 The track system shall be installed per the requirements
which direct measurement may be taken to confirm that the
of the Designer/Engineer.
intended patron clearance envelope is attained per Practice
7.2 Sub-grade—Sub grade, if used, during initial installation
F2291-22a, subsection 6.6.4.
shall be compacted and crowned per the requirements of the
5.19 Derails—Reserved.
Designer/Engineer. The sub-grade shall extend beyond the
ballast.
5.20 Track Maps—Reserved.
7.3 Ballast:
5.21 Stations and Platforms—Reserved.
7.3.1 If ballast is installed, it shall extend beyond the ends of
5.22 Bridges—A bridge is an elevated structure for a rail-
the ties.
way to pass over.
7.3.2 If specified by the Designer/Engineer, ballast shall be
5.22.1 Bridges shall be designed by a Licensed Professional
tamped. Tamping may be performed after installation is com-
Engineer or qualified person.
plete.
5.22.2 If the bridge is wide enough for a motor vehicle to
7.3.3 The edges of the ballast shall be profiled per the
drive over it, the bridge load rating shall be posted if it is “only
requirements of the Designer/Engineer.
for rail vehicles.”
7.4 Rails:
5.22.3 The bridge Licensed Professional Engineer or quali-
7.4.1 Rails shall be secured at every tie (see 5.4).
fied person shall specify what inspections shall be performed
7.4.2 Serial rails shall be joined by joint bars or welded
by maintenance and which inspections shall be performed by a
joints (see 5.5).
qualified person and their related frequencies.
7.4.3 Serially joined rails shall have a gap between them as
5.22.4 Guard Rails on Bridges and Trestles—If guard rails
specified by the Designer/Engineer to account for thermal
are to be used, they shall be designed by the Designer/
expansion based upon the expected temperature range over the
Engineer. See X5.21.1.4.
entire year.
5.22.5 Walkways—For construction after the effective date
7.4.4 Rails shall be smooth and continuous in line and level
of initial release of this standard, bridges, if longer than 15 ft
within the tolerances specified by the Designer/Engineer. There
(46 m) and higher than 30 in. (762 mm), shall comply with one
shall be no kinks or discontinuities.
of the following:
(1) A walkway that complies with the local Authority
7.5 Ties:
Having Jurisdiction and applicable accessibility codes.
7.5.1 Ties shall be initially installed perpendicular to the
(2) A means to exit from the bridge to level ground (for
rails (620°) and properly spiked and tamped. Ties shall be
example, a ladder) or provide a safe means to walk longitudi-
installed with the top of the tie (or the tie plate) in full contact
nally through the cars of the train.
with the base of the tie plate or rail and the bottom of the tie in
5.22.5.1 If a handrail is required on the walkway, the
full contact with the ballast.
handrail shall comply with Practice F2291-22a, Section 14.
7.5.1.1 Exceptions to the perpendicularity requirement are
5.22.6 Open bridges with areas over patrons’ heads shall
at turnouts, edges of crossings and at ballast at the edges of
have a means of catching debris from the train and bridge
crossings, edges of bridges and at ballast at the edges of
bridges, as required, and be properly tamped and spiked.
7.6 Tie Plates:
Bardagjy, J., Diffrient, N., and Tilley, A., Humanscale 4/5/6, The MIT Press,
7.6.1 Tie plates, if used, shall be installed such that the
Cambridge, MA, 1981.
bottom surface is in contact with the top of the tie and the top
Bardagjy, J., Diffrient, N., and Tilley, A., Humanscale 7/8/9, The MIT Press,
Cambridge, MA, 1982. surface of the tie plate is in contact with the bottom of the rail.
F2960 − 23
7.6.2 Holes in tie plates for spikes or screws shall not 8.1.2 Consecutive Defective Ties—In the absence of require-
located so close to the edge of the tie so when spikes or screws ments from the Designer/Engineer limiting the number of
are installed they cause the tie to split. consecutive defective ties in types AP-A and AP-B track,
operating restrictions as specified in Table 1 shall be imposed.
7.7 Spikes or other fastening of rails to ties shall be installed
8.1.3 Missing or Skewed Ties—Missing or skewed
as follows:
(crooked) ties are undesirable in track. At any location where
7.7.1 Driven vertical and square with the rail.
the tie is missing (tie not present for twice the nominal pitch)
7.7.2 Driven or screwed such that the head of the fastener is
operations shall not exceed walking speed until additional tie
in contact with the base of the rail, commonly known as driven
support is provided. A tie is also considered missing if it is
“home.”
unable to perform it’s structural support function as described
7.8 Switch Connecting Rods, Switch Rods, and Switch
in 5.2. At any location where the tie is skewed more than 30°
Clips:
from perpendicular to the rail, except where intentionally
7.8.1 These parts shall be installed to allow unobstructed
designed at turnouts, bridges or crossings, operations shall not
motion when the switch is thrown. Rod ends and clips shall not
exceed walking pace until additional tie support is provided or
contact adjacent ties.
skewed ties are straightened to reduce the tie spacing.
7.8.2 Switch Connecting Rod Bolts, Switch Rod Bolts, and
8.1.4 Joints—If one or both joint bar(s) at a rail joint is/are
Clip Bolts—Connecting rod and switch rod bolts shall be
cracked between the center holes, operations over that location
installed as required by the Designer/Engineer.
shall not exceed walking speed.
7.9 Super-elevation of rails shall be installed following 8.1.4.1 At rail joints, where one non-defective tie is not
within ⁄2 the nominal tie spacing, operations shall not exceed
requirements of the Designer/Engineer.
walking speed.
7.10 Alignment—Alignment or line requirements shall be
8.1.4.2 Operations shall not be permitted over any location
installed following the requirements by the Designer/Engineer.
where one or both joint bars are broken between the center two
7.11 Track Profile—The elevations and gradients (profile)
holes of the joint bar, or where worn or loose joint bars allow
requirements shall be installed following requirements by the
movement of either rail with respect to the other that is
Designer/Engineer.
sufficient to cause derailment.
8.1.5 Loose and Missing Bolts:
8. Operation
8.1.5.1 If all bolts at a joint are loose or if there is only one
8.1 Operating Restrictions—Where this standard imposes
bolt through each/either rail joint, train operation shall not
operating restrictions, that operating restriction shall apply to
exceed walking speed.
any part of the train in the restricted speed area. In addition to
8.1.5.2 Train operations shall not be permitted over loca-
the requirements of Practice F770-22, the Owner shall provide
tions where all bolts in one rail joint are missing except where
an operating document that includes: maximum and minimum
by design and approved by the Designer/Engineer, for
gauge, maximum gauge in curves, flangeway widths and
example, the moving end of a stub switch.
depths, track line and level tolerances, maximum and minimum
8.1.6 Rail End Mismatch:
cross level, maximum and minimum super-elevation, maxi-
8.1.6.1 At any location where rail end mismatch exceeds ⁄16
mum tie spacing, minimum and maximum joint gap on tangent
in. per ft (5 mm per meter) of gauge not to exceed ⁄16 in. (4.8
track, maximum and minimum joint gap in curves, and related
mm) on the tread portion or gauge side of the rail, operations
operating restrictions.
shall not exceed walking speed.
8.1.1 In any case where the track structure is not in
8.1.6.2 At any location where rail end mismatch exceeds ⁄8
compliance with this standard, the design engineer or track
in. per ft (10 mm per meter) of gauge not to exceed ⁄2 in. (12.7
supervisor may allow operation over the track in question
mm) on the tread portion or gauge side of the rail, operations
under the following conditions:
shall not be permitted.
8.1.1.1 Repair shall be made within 30 calendar days of
8.1.6.3 Joint Gap—At any location where the joint gap
discovery of the condition.
between rail ends exceeds the value specified by the rolling
8.1.1.2 Operating speed or other restrictions shall be applied
stock manufacture or the Designer/Engineer, operations shall
to the affected section of track so that the risk of derailment is
not exceed walking speed at that location.
no more than it would be over the same section of track at
8.2 Rail:
normal speed with no restrictions, in the judgment of the
8.2.1 Defective Rail and Remedial Actions—Appendix X2
Designer/Engineer or track supervisor.
provides brief descriptions of the common rail defects that may
8.1.1.3 Daily inspection shall be made of the affected
section of track and measurements taken as needed to ensure
that the defective condition has not worsened to a point where
TABLE 1 Defective Ties (non thematic “functional” ties, see
X5.3.4 regarding thematic ties)
additional restrictions must be applied or operations ceased
over the affected track section. Number of Consecutive
Operating Restrictions
Defective Ties
8.1.1.4 A daily record shall be kept of the inspections made
0-2 ties None
and the restrictions applied until the affected section of track is
3 ties Walking Speed
repaired. These records shall be available for inspection for one
4+ ties No operation
calendar year after the affected section of track is repaired.
F2960 − 23
be observed in track. A list of rail defects and remedial actions 8.4.2 Flangeway Depth—The standard flangeway depth
for rail defects are presented in Annex A1, Table A1.1. For shall be determined by the Designer/Engineer.
standard gauge, where rail defects have been identified but
8.5 Track Gauge:
remedial action has not been completed, the operating restric-
8.5.1 Gauge—At any location where the rail to rail gauge
tions presented in Annex A1, Table A1.1 shall apply. For
exceeds the required value of the Designer/Engineer, the track
non-standard gauge, the Designer/Engineer shall provide op-
shall be returned to the required specifications before operation
erational restrictions and limits for rail defects.
is permitted. As an alternative, equipment may be tested over
8.2.2 Switch Points—If a switch point is worn or damaged
the track in question and if the equipment can safely traverse
beyond the limits of 9.16, operations through the turnout shall
the track, operations may resume but speed is limited to
not exceed walking speed.
walking speed until the track is returned to the required
8.2.2.1 If the top surface of the end of the switch point is
dimensions. See 8.1.1.
higher than the top of the stock rail, operations through the
8.6 Allowable Cross Level Deviations and Operating
turnout shall not exceed walking speed (see Fig. X1.13, section
Restrictions—Deviations and operating restrictions provided
A-A and B-B).
by the Designer/Engineer shall be utilized for the railway.
8.2.2.2 If the point rail beyond the taper is lower than the
stock rail, operations through the turnout shall not be permitted 8.7 Alignment—Operating speed restrictions related to track
(see Fig. 7 and Fig. X1.13, section C-C). alignment, line and level shall follow the requirements of the
8.2.2.3 Where turnout latches or locks are required per Designer/Engineer.
design and either are missing, damaged, insecure, or otherwise
8.8 Adverse Conditions:
inoperative, operations through the turnout shall not be permit-
8.8.1 Train operations over a bridge structure suffering from
ted unless the points are secured preventing their movement
reasonably foreseeable adverse condition shall not be permitted
and preventing a train approach against the switch.
until the bridge is examined and known to be safe.
8.2.2.4 When switch stands are installed and operations
8.8.2 Train operations in a tunnel or tunnel foundation
through a non-spring switch results in visible lateral movement
suffering from reasonably foreseeable adverse condition shall
of the stand or opening of the switch points (point gap),
not be permitted until the tunnel is examined and known to be
operations though the turnout shall not be permitted unless the
safe.
points are secured preventing their movement.
8.9 Prior to the operation of a track switch, personnel
8.2.2.5 If the connecting rod, switch rod, or switch clip is
operating the switch stand/switch shall complete appropriate
insecurely fastened or is damaged, operations through the
training per Practice F770-22.
turnout shall not be permitted unless the points are secured
preventing their movement.
8.10 If the rails are covered by water, operation shall not be
8.2.3 Switch Heel (bolts, fillers, and joint bars)—The heel allowed.
of the switch shall be secure according to the requirements of
9. Maintenance
the Designer/Engineer.
8.2.3.1 Rail braces shall be used on turnouts as needed to
9.1 Maintenance personnel shall maintain the track system
maintain proper geometry for the maximum operating speed per the requirements of the Designer/Engineer and this stan-
permitted over the turnout.
dard.
8.2.4 Frog Flangeways—The minimum and maximum frog
9.2 Maintenance inspections shall be performed per Practice
flangeway width shall be to the requirements of the Designer/
F770 excepted as noted in the text of this document.
Engineer.
9.3 Frequencies of Maintenance Inspections:
8.2.5 Frog Flangeway Depth—Frog flangeway depth shall
9.3.1 As a minimum, track designated as either Type AP-A
be to the requirements of the Designer/Engineer.
or Type AP-B shall be inspected at the intervals shown in Table
8.2.5.1 Guard Check Gauge—Guard check gauge measured
2.
to face of frog (see Fig. 13) shall be to the requirements of the
9.3.2 Type AP-C track shall be inspected in accordance with
Designer/Engineer.
9.3.3.
8.2.6 Guard Face Gauge—Standard guard face gauge shall
9.3.3 Track that has not been used for a period of 6 months
be to the requirements of the Designer/Engineer.
or more (infrequently used track) shall be inspected prior to the
8.2.7 Guard Flangeway Width—Standard gauge guard rail
first movement over the track.
flangeway width shall be to the requirements of the Designer/
Engineer.
TABLE 2 Minimum Track Inspection Frequencies
8.3 Rail Crossing Requirements:
NOTE 1—These detailed track inspections are in addition to the daily
8.3.1 Flangeway Width—Flangeway width for rail crossings
pre-opening inspection requirements as outlined in Practice F770-22 and
shall be to the requirements of the Designer/Engineer.
Practice F1193-22.
8.3.2 Flangeway Depth—Flangeway depth for rail crossings
Traffic Frequency Inspection Frequency
shall be to the requirements of the Designer/Engineer.
Daily Movement (conveying Patrons Weekly
every day)
8.4 Road Crossings:
Weekly Movement Monthly
8.4.1 Flangeway Width—The minimum flange way width
Less Than One Movement per Week Every 3 Months
shall be determined by the Designer/Engineer.
F2960 − 23
9.3.4 Maintenance personel shall perform the maintenance 9.4.1.6 Wherever wear marks on a tie or tie plate indicate
inspections, 9.8 through 9.22.3, to the schedule prescribed by lateral tie plate movement.
Table 2.
9.4.1.7 At locations where ties are badly and non-purposely
9.3.5 Track inspections shall be conducted in the immediate skewed.
area of an incident following a derailment or accident causing
9.4.1.8 Any place there is a kink or deviation in the track
damage to the track.
course.
9.3.5.1 Track inspections shall be conducted following un-
9.4.1.9 In road crossings.
usual occurances such as flood (any portion of the track or tie
9.4.2 The data shall be evaluated for compliance with the
or ballast becomes submerged and remain submerged), fire,
gauge limits.
moderate or greater seismic event (see Appendix X9.3.5),
9.5 Inspections of Partially Visible Track—At locations
severe storm (that is, hurricane, tornado, rain in excess of 3 in.
where vegetation, dirt, debris, or other undesirable materials
(76 mm) in 3 hours or lightning strike to the track), or other
cover the ties or rail, or both, preventing effective track
occurrence which could have an adverse effect on the track
inspection, train operations shall not exceed walking speed. If
structure.
debris covers the top of rail or the flangeway, the debris shall
9.3.5.2 These inspections shall be conducted prior to the
be removed prior to effective track inspection.
first movement over the track following the unusual
occurrence, and include, but not limited to, inspections of 9.6 Hazardous Conditions—Reasonably foreseeable condi-
trestles, overpasses, bridges, covered bridges, overhead tions presenting a hazard to the safe movement of trains shall
objects, crossing signals, tunnels, and other railway devices be corrected prior to the first movement of a train over that
and equipment. location.
9.3.5.3 For a moderate or greater seismic event, the inspec-
9.6.1 Any defects discovered that affect operation or oper-
tions shall also confirm that there are no visually discernible
ating restrictions shall be communicated to the operator.
discontinuities in the line and level of the rail, no subsidence of
9.7 Drainage—Within the watershed that includes the rail-
the road bed, no recent fissures in the earth within 100 ft (30 m)
road attraction, an inspection of ditches and other drainage
of the roadbed, ballast and other support of the rails is in place.
structures shall be performed after rains that may have ad-
If there are bridges or tunnels as part of the track system, they
versely affected the roadway.
shall be specifically inspected.
9.7.1 Drainage ditches and structures shall be cleared of
9.4 Track inspections shall be performed on foot or in an
obstructions which may interfere with the flow of water and
on-track vehicle at a speed which is conducive to effective
allow proper drainage.
track inspection. Track inspections of turnouts, road crossings,
9.7.2 Existing drain covers shall be in place and secure.
rail crossings, bridges, and drainage structures shall be per-
9.7.3 Particular attention shall be given to drainage condi-
formed on foot.
tions at turnouts, rail crossings, road crossings, bridge ends,
9.4.1 At intervals specified by the Designer/Engineer, at
and all locations where conditions may restrict adequate
least once per year, unless a visual defect is found prior to the
drainage.
yearly inspections, the gauge of AP-A & AP-B track shall be
9.7.4 An inspection of drainage structures and channels
measured:
shall be performed at least annually.
9.4.1.1 At intervals of not less than at mid-rail and at rail
9.8 Roadway:
joints and the discrepancies recorded.
9.8.1 General—The roadway shall be inspected for the
9.4.1.2 In turnouts, just ahead of switch points. (See Fig.
following defects:
15.)
9.8.1.1 Ballast/sub grade pumping (significant up and down
9.4.1.3 In turnouts, at the joints.
motion of the rail or tie, or both, as train passes over track
9.4.1.4 At the point of frog on both sides of turnouts and rail
section).
crossings. (See Fig. 15.)
9.8.1.2 Erosion of embankments and cut slopes.
9.4.1.5 Whe
...
This document is not an ASTM standard and is intended only to provide the user of an ASTM standard an indication of what changes have been made to the previous version. Because
it may not be technically possible to adequately depict all changes accurately, ASTM recommends that users consult prior editions as appropriate. In all cases only the current version
of the standard as published by ASTM is to be considered the official document.
Designation: F2960 − 16 F2960 − 23
Standard Practice for
Permanent Amusement Railway Ride Tracks and Related
Devices
This standard is issued under the fixed designation F2960; the number immediately following the designation indicates the year of
original adoption or, in the case of revision, the year of last revision. A number in parentheses indicates the year of last reapproval. A
superscript epsilon (´) indicates an editorial change since the last revision or reapproval.
1. Scope
1.1 This standard applies to design, manufacture, installation, operation, maintenance, and inspection of permanent amusement
railway ride(s) that have a track gauge greater than or equal to 12 in. (305 mm) measured between the heads of the rails and their
related devices and facilities, for example, bridges, tunnels, and signal support structures, excluding rolling stock. This “track”
specific standard provides requirements which are not covered in the “core” or “supporting” standards of the ASTM F24
committee.
1.2 This standard does not apply to track of rides, such as roller coasters, that may resemble railways, but may fall within the scope
of Practice railways.F2291-11 or Practice F1159-02 and does not apply to funiculars as defined in ANSI B77.2 or BS EN 1907.
1.3 This standard does not apply to funiculars as defined in ANSI B77.2 (2020) or BS EN 1907 (2017).
1.4 This standard does not apply to Amusement Railway Rides and their associated track, devices and facilities that are
manufactured and intended for use as a portable amusement ride or attraction.
1.5 This standard does not apply to permanently installed amusement railway rides and tourist railways, and their associated track,
devices and facilities that are under the jurisdiction of the United States Federal Railroad Administration (FRA) in whole or part,
or national equivalent.
1.6 This standard does not purport to address all of the safety concerns, if any, associated with its use. It is the responsibility
of the user of this standard to establish appropriate safety and healthsafety, health, and environmental practices and determine
the applicability of regulatory limitations prior to use.
1.7 This international standard was developed in accordance with internationally recognized principles on standardization
established in the Decision on Principles for the Development of International Standards, Guides and Recommendations issued
by the World Trade Organization Technical Barriers to Trade (TBT) Committee.
2. Referenced Documents
2.1 ASTM Standards:
F747 Terminology Relating to Amusement Rides and Devices
F770 Practice for Ownership, Operation, Maintenance, and Inspection of Amusement Rides and Devices
This practice is under the jurisdiction of ASTM Committee F24 on Amusement Rides and Devices and is the direct responsibility of Subcommittee F24.60 on Special
Rides/Attractions.
Current edition approved Nov. 1, 2016June 1, 2023. Published November 2016July 2023. Originally approved in 2014. Last previous edition approved in 20152016 as
F2960 – 15.F2960 – 16. DOI: 10.1520/F2960-16.10.1520/F2960-23.
For referenced ASTM standards, visit the ASTM website, www.astm.org, or contact ASTM Customer Service at service@astm.org. For Annual Book of ASTM Standards
volume information, refer to the standard’s Document Summary page on the ASTM website.
Copyright © ASTM International, 100 Barr Harbor Drive, PO Box C700, West Conshohocken, PA 19428-2959. United States
F2960 − 23
F1159 Practice for Design of Amusement Rides and Devices that are Outside the Purview of Other F24 Design Standards
F1193 Practice for Quality, Manufacture, and Construction of Amusement Rides and Devices
F2137 Practice for Measuring the Dynamic Characteristics of Amusement Rides and Devices
F2291 Practice for Design of Amusement Rides and Devices
2.2 Industry Standards:
ANSI B77.2 American National Standard for Funiculars – Safety Requirements (2020)
AREMA Manual for Railway Engineering (2013)(2020)
AWPA U1 (American Wood Preserver’s Association Standard) The Use Category System (2013)
BS EN 1907 Safety Requirements for Cableway Installations Designed to Carry Persons—Terminology (Funiculars)
(2005)(2017)
CDC Basic Body Measurements
CFR 49 Part 213 (DOT/FRA Track Standards) (2012)
ISO 7250 Basic Human Body Measurements for Technological Design
Manual on Uniform Traffic Control Devices for Streets and Highways (MUTCD) (2009)(2009, incl Rev 1 and 2, May 2012)
SAE J833 Human Physical Dimensions
3. Terminology
3.1 Definitions:
3.1.1 amusement railway ride, n—an amusement ride that may have multiple vehicles (for example, locomotive(s), coach(es), etc.)
linked together, at least one of which has on board mechanical propulsion that has an on board operator(s), utilizing flanged wheels
on railroad type rails with a gauge of 12 in. or greater, that is insular to national regulations, which is designated by the
Designer/Engineer as an amusement railway ride.
3.1.2 Type AP-A track, n—active main lines; any track where the operating speed exceeds walking speed.
3.1.3 Type AP-B track, n—active passing tracks, loading tracks, classification yard tracks, and storage tracks; all other tracks (both
active and inactive) that are not previously identified as Type AP-A track; tracks having an occasional use or a foreseeable need.
3.1.4 Type AP-C track, n—inactive track with no current operation requirements.
3.1.5 walking speed, n—less than 5 ft (1.5 m) per second.
4. Significance and Use
4.1 The user of this standard shall be required to review and comply with the referenced “core” ASTM F24 Committee standards
in 2.1 of this standard. Modified or alternate requirements to those standards may be required in this standard.
4.1.1 Amusement railway sub-systems may be built to various scales, that is, rolling stock maybe to one scale and the track to
another but have common gauge. The railroad’s documentation or maintenance manuals shall identify the railroad standards of the
respective subsystems/interfaces.
4.1.2 The Designer/Engineer’s requirements shall consider the track equipment manufacturer’s and rolling stock manufacturer’s
requirements and shall determine their appropriate interfaces.
5. Design
5.1 Design of roadway (track, ties, roadbed, and roadbed shoulder) shall be performed or overseen by the Designer/Engineer
knowledgeable in Railway Engineering.
5.1.1 The Designer/Engineer shall specify the preparation of the road bed and ballast to support the rail system based upon
expected loads.
5.1.2 Drains:
5.1.2.1 Size and Design—Ditches and other drainage structures (culverts, drains, and drop inlets) shall be of sufficient size and
construction to handle the flow of water from rain, snow, and irrigation.
F2960 − 23
5.1.3 Ballast:
5.1.3.1 The Designer/Engineer shall specify if ballast shall be used.
5.1.3.2 If required, the Designer/Engineer shall specify the tamping of the ballast.
5.2 Cross Ties:
5.2.1 A cross tie is a structure placed transversely under both rails and secured to both rails.
5.2.2 Cross ties shall maintain track gauge.
5.2.3 Cross ties shall contribute to rail alignment.
5.2.4 Cross ties shall be made of a size and material to which rail can be securely fastened and support and distribute the load from
the rails to the ballast or grade.
5.2.5 Tie Selection:
5.2.5.1 Ties shall possess the following attributes:
(1) Made of a size and material to which rail can be securely fastened.
(2) Provide sufficient compressive size and strength to withstand and distribute rail and train loading to the ballast or grade.
5.2.5.2 Wood Ties—Wood ties shall meet the requirements specified in industrially recognized standard, for example, AREMA
Manual for Railway Engineering, or as specified by an Designer/Engineer.
5.2.5.3 Similar ties to wood (including plastic or composite ties) may be used provided they perform the functions above, for
example, rails attached to concrete tie, steel or concrete in road crossings or in streets and are designed for the loads.
5.2.5.4 The rails shall be attached to ties or the similar systems with fasteners such that the rails are adequately supported. Drilling
of the rail flange is not allowed.
5.2.5.5 Used Ties—Ties may be reused provided they are not considered defective as described in 9.8.5.1 but may contain holes
from prior use. Ties maybe flipped over to provide new spiking surfaces.
5.2.6 Tie Spacing—Nominal tie spacing shall be established by the Designer/Engineer and be based upon the expected load. Also,
see X5.2.6 on thematic ties.
5.3 Tie Plates—Tie plates are not a requirement of this standard.
5.3.1 If canted tie plates are used, each shall incline the top of the rail towards the centerline of the track. If tie plates are used,
flat and canted tie plates shall not be mixed in the same rail section.
5.4 Spikes (or fasteners):
5.4.1 Rails shall be secured at every tie. The rail shall have a sufficient number and strength of spikes (fasteners) to effectively
maintain gauge and provide sufficient rail restraint.
5.4.2 Spiking Pattern—Reserved.
5.5 Joints:
5.5.1 Joint Bars—Joint bars, if used, shall join rail sections together and shall match the rail size.
5.5.1.1 Only metal joint bars are allowed. At insulated joints, an insulated metal bar with insulated bolt holes shall be used.
F2960 − 23
5.5.1.2 Compromise Joints—Rails of different size or section shall be joined with properly designed and constructed compromise
bars, taper rails, or offset welds.
5.5.1.3 Welded joints are acceptable when appropriately designed for the railway installation and specific processes (for example,
annealing) are specified. Aluminum rail which has been welded shall not be used.
5.5.1.4 As a minimum, the threaded end of the bolt shall be flush with or proud of the nut.
5.5.2 Joint Gap—A gap between rail ends shall be installed to provide for thermal expansion resulting from maximum and
minimum temperature difference within the year or other means approved by the Designer/Engineer.
5.6 Rail Anchors—Rail anchors shall not be used on open deck bridges. An open deck bridge is a bridge with no floor.
5.7 Gauge Rods:
5.7.1 A gauge rod is a device threaded at its ends with features at its end that attach to opposing rails for the purpose of maintaining
the gauge distance between those rails (See Fig. 1).
5.7.2 Application—If used, gauge rods shall be installed at right angles to the rail with the jaws firmly gripping the base of the
rail.
5.8 Rail—Rail shall meet the requirements of the Designer/Engineer.
5.8.1 Short Rail—Short rails and joint gap fillers shall provide wheel guidance to mitigate a derailment at the maximum speed
stipulated by the Operator.
5.9 Track Geometry—One rail shall be designated as the line rail. The alignment of the track is established by this rail. Either rail
may be used as the line rail on tangent track so long as the same rail is used for the entire length of the tangent.
5.9.1 In curves, the inside rail is designated as the grade rail. The grade rail is the reference from which super-elevation is applied
to the outside rail of the curve.
5.9.2 The following figures define track geometry for all gauges that shall be used by the Designer/Engineer to establish the
requirements for the track. These figures will be referenced in subsequent sections.
5.9.3 Gauge—Gauge is the distance between a point one-half the depth of the rail head below the top surface of the two rails
measured at right angles to the rail or, for standard gauge, ⁄8 in. (15.9 mm) below the railhead as shown in Fig. 9. The minimum
and maximum gauges shall be determined using Fig. 3 and Fig. 4 respectively.
5.9.3.1 Gauge less than standard or if the rails are canted—Gauge is the minimum distance between the rail heads, measured at
right angles to the rails at the rail head. Canted rail is the inclination of both rails towards the center line of the track, typically
by the use of inclined tie plates, usually at an incline of 1 in 20. See Fig. 10.
5.9.3.2 In curves the gauge, as defined in 5.9.3, shall be adjusted for the degree of curvature, the tread width and wheel base of
the rolling stock but shall not exceed the values of Fig. 4. (See X5.9.3.2 for definition of degree of curvature.)
5.10 Cross Level:
FIG. 1 Gauge Rods (installed on rails, ties and tie plates not shown)
F2960 − 23
FIG. 2 Nominal Track Gauge (AAR stands for American Association of Railroads, TW stands for Tread Width)
FIG. 3 Minimum Gauge for Tangent and Curved Track
FIG. 4 Maximum Gauge for Tangent and Curved Track
FIG. 5 Minimum Check Gauge for Guard Rails in Turnouts and Rail Crossings (FW stands for Flange Width)
5.10.1 Definition—Cross level is the difference in elevation between the top surfaces of the two rails measured at right angles to
the track, as shown in Fig. 11
5.10.2 Designated Cross Level—On tangent track, the cross level shall be zero 6 tolerance specified by the Designer/Engineer.
F2960 − 23
FIG. 6 Maximum Guard Face Check Gauge in Turnouts and Rail Crossings
FIG. 7 Placement of Switch Point Rail to Prevent Hollow Wheels from Impinging on the Stock Rail unless it can be shown that worn
hollow treads do not and will not be operated over the switch (see 5.12.9.2)
FIG. 8 Turnout Frog Minimum Guard Rail Length (FG stands for Frog Gap)
On curved track, the designated cross level is equal to the designated super elevation (see 5.11). Between the tangent and curved
track is the transition track. Super elevation in the transition varies from level at the tangent to full super elevation at the curve.
5.11 Super Elevation—Super elevation is the banking of track by raising of the outside rail or lowering of the inside rail in a curve.
F2960 − 23
FIG. 9 Standard Railway Gauge Measurement (non canted rail)
FIG. 10 Amusement Railway Gauge Measurement (canted rail)
FIG. 11 Cross Level Measurement
The amount of super elevation is a function of the degree of curvature, proposed speed of the train and the location of the center
of gravity of the train vehicles. The super elevation shall be designed so that the combined force vectors from the weight of the
train and the centripetal forces due to the trains speed in a curve shall act as a combined force vector intersecting the tie surface
between the rails (stable) versus outside the rails (unstable). The design shall use a train speed from zero to the maximum speed,
including over speed conditions, to ensure overturning stability is provided.
5.12 Turnouts:
5.12.1 Turnout—The section of rail from the tip of switch points (point of switch) to the heel of the frog shall be considered the
turnout.
F2960 − 23
5.12.2 General requirements for turnouts.
5.12.3 Materials—All materials used within the limits of a turnout shall be specified by an Designer/Engineer and not be flame
cut after manufacture.
5.12.4 Rail—All rail used within a turnout shall be of the same weight and section. Compromise joints are not permitted within
a turnout.
5.12.5 Ties—The requirements in 5.2 of this standard shall apply to ties within the limits of a turnout.
5.12.6 Stub Switches—Stub switches may be used and all rules within this standard applying to turnouts shall apply to stub
switches except those rules regarding the switch itself. When used, operating speed over stub switches shall be limited to twice
walking speed.
5.12.6.1 Stock and closure rails shall be securely fastened and provide for proper alignment at the approach track end when the
moveable approach track is thrown in either direction. The rail ends of both the approach track and the stock and closure rails shall
bear on a common tie or contiguous bearing plate, or both. Means shall be provided to prevent misalignment between the approach
and turnout tracks in all operating positions to the extent that a derailment potential is created at the speed allowed for the turnout.
5.12.6.2 Means shall be provided to prevent longitudinal movement of the approach, stock, and closure rails to the extent that they
no longer bear on a common tie or bearing plate.
5.12.6.3 End gap between approach rails and closure/stock rails shall be sufficient to allow throwing the switch without binding.
5.12.6.4 End gap between approach rails and closure/stock rails shall not be large enough to present a derailment potential.
5.12.7 Turnout Track Geometry—Turnout track geometry shall conform to the requirements of the Designer/Engineer determined
by Figs. 2-7.
5.12.7.1 Rail braces (see Figs. X1.9 and X1.10) shall be designed to provide proper lateral support to the stock rails in a turnout.
5.12.8 Switch Stand—A switch stand is the frame which holds the lever which moves the points of the switch and may also contain
a banner or visual indicator of the direction of the points.
5.12.8.1 Switch stand lever lock or hook shall be installed on all switches. Switch point lock, when required, shall be installed
in addition to lever lock or hook.
5.12.8.2 The switch stand, when required, shall be fully secured to the head block ties (see Fig. 12) to prevent any motion between
FIG. 12 Head Block Ties Supporting a Switch Stand at a Turnout
F2960 − 23
the switch stand and the points and any resulting unintentional movement of the points. Head block ties are long ties that extend
from under the rail points of the turnout to the switch stand.
5.12.9 Switch Points:
5.12.9.1 If the top surface of the milled section of the switch point is higher than the top of the stock rail, operations through the
turnout shall not exceed walking speed. (See Fig. X1.13, section A-A.)
5.12.9.2 If the point rail beyond the taper is lower than the stock rail and causes wheel impingement on the stock rail, operations
through the turnout shall not be permitted. See Fig. 7.
5.12.10 Guard Rails on Turnouts:
5.12.10.1 Guard rails shall be designed so that the straight guarding face (the portion of the guard rail parallel with and closest
to the running rail) extends in advance and behind of the frog point a minimum distance equal the values given in Fig. 8.
5.12.10.2 Check Gauge—The minimum and maximum check gauge for guard rails in turnouts (measured to face of frog—see Fig.
13) shall be determined using Figs. 3-6; also see X5.12.10.
5.12.11 Flangeway Width—The minimum and maximum guard rail flangeway width shall be determined using Figs. 3-6.
5.13 Flangeway Depth—The minimum frog flangeway depth in turnouts shall be greater than the wheel flange height of the tallest
wheel flange in service (including wear to the rolling surface of the wheels) on the line plus a margin except flangeways specifically
designed to be the running surface of the wheels.
5.14 Rail Crossings:
5.14.1 General—Rail crossings are designed to carry one track across another at grade.
5.14.2 Size—Rail crossings shall be the proper size and section for the rails being joined.
5.14.3 Flangeway Width—Flangeway width at rail crossings shall be determined using Figs. 5 and 6.
5.14.4 Flangeway Depth—The minimum flangeway depth in a rail crossing shall be greater than the wheel flange height of the
tallest wheel flange of the tallest wheel flange in service (including wear to the rolling surface of the wheels) on the line plus a
margin.
FIG. 13 Measurement of Flangeway Width & Depth, Guard Check Gauge, and Guard Face Gauge
F2960 − 23
5.15 Road Crossings:
5.15.1 General—Road crossings carry vehicular or patron foot traffic, or both, across rail track at grade. The roadway material that
is part of the crossing and supports the rails shall be designed to withstand the permitted load over the crossing.
5.15.2 Flangeways:
5.15.2.1 Flangeway Width—Flangeway width of gauge road crossings shall not be less than the value determined using Fig. 5
increased by 33%.
5.15.2.2 Flangeway Depth—The minimum flangeway depth for road crossing shall be greater than the wheel flange height of the
tallest wheel flange of the tallest wheel flange in service (including wear to the rolling surface of the wheels) on the line plus a
margin.
5.15.3 Joints—Rail joints shall be designed to support the train loads over the maximum tie to tie pitch.
5.15.4 Crossing Surfaces and Materials—The crossing surface shall be designed to prevent vehicle tires from damaging or
dislodging the rails. The rails may be above the crossing surface, so that the wheel running surface does not contact a hard crossing
surface. Super elevation is acceptable in a curved road crossing.
5.15.5 Crossing Protection—Use of crossing protection shall be evaluated using the ride analysis process in Practice F2291-11,
subsection 5.1.
5.15.5.1 Where track crosses public vehicular traffic at a grade crossing, signs and signals shall conform to the requirements of
the Manual on Uniform Traffic Control Devices (MUTCD).
5.15.5.2 Ride analysis shall determine if crossing signage or signals are required and the size of the warning lettering.
5.15.5.3 Where track crosses a patron (non-public) crossing, signage and signals, if used, may be reduced in size to provide for
thematic size, but shall provide the same information, and function, as described in the sign manufacturer’s manual and comply
with the ride analysis.
5.16 Reserved.
5.17 Clearances—Vehicle Clearance Envelope—The Patronvehicle clearance envelope shall be determined by Ride Analysis per
Practice the designer/engineer.F2291.
5.17.1 The envelope shall be documented in the railways records.Amusement railway rides shall be designed to provide a vehicle
clearance envelope adequate to prevent contact between the vehicle and other objects or surfaces where such contact is likely to
impede operation. The vehicle and track dimensions shall be considered in determining the vehicle clearance envelope for normal
operation. Additional space beyond the nominal vehicle dimensions to account for vehicle rocking, vibration, etc. shall be
considered in the clearance envelope, if necessary.
5.17.1.1 The width of the clearance envelope shall be based on the widest part of the vehicles intended for the track. On curved
sections of track, the width of the clearance envelope shall be based on the widest part of the vehicle, the distance from the
trucks/bogie to the rear and front ends of the vehicle, and the radius of the track curvature. See illustration in Fig. 14.
5.17.1.2 The height of the clearance envelope shall be based on the tallest part of the tallest vehicle intended for the track.
5.17.2 All obstacles that are likely to impede vehicle operation above or adjacent to tracks shall fall outside the vehicle clearance
envelope. This may include but is not limited to:
5.17.2.1 Foliage and flora that are significant enough to impede vehicle operations or impact the patron clearance envelope
discussed in 5.18.
5.17.2.2 Buildings, fences, power lines, vehicles and equipment on adjacent tracks, or other human-made infrastructures/features.
F2960 − 23
FIG. 14 Car Clearance Envelope on Curve
5.17.2.3 Geological features such as bodies of water, rocks, and other natural or human-made features.
5.18 Patron Clearance Envelope—The designer/engineer shall determine the patron clearance envelope.
5.18.1 Amusement railway rides shall be designed to provide a patron clearance envelope adequate to minimize unintentional
contact between the patron and other objects where said contact is likely to cause injury at normal operating speed.
5.18.2 Where objects or surfaces are allowed within the patron clearance envelope, visual or audible instructions, or both, shall
be in place to instruct patrons to avoid behavior that would expose them to any contact with such features.
5.18.3 The operating speed of the amusement railway along a section of track where objects or surfaces are within the patron
clearance envelope shall be assessed to determine whether contact with those objects or surfaces presents a hazard. Reduction of
speed shall be considered in order to reduce the severity of contact with surfaces within the patron clearance envelope.
5.18.4 The designer/engineer shall determine the shape and size of the required patron clearance envelope based on the appropriate
patron model, the patron reach envelope, and the design of the patron containment system, if any. The minimum patron model shall
be based on the physical characteristics for a 95th percentile male patron, adult or child, based on recognized and published
3 4
anthropometric data, such as Dreyfuss Human Scale 4/5/6, 7/8/9, SAE J833, ISO 7250 or Center for Disease Control Growth
Charts, with an additional (extended) arm and leg reach of not less than 3 in. (76 mm) (effectively a 99.9th percentile) male, adult
or child, as appropriate. The specific anthropometric data utilized shall be documented. The designer/engineer shall consider the
conditions listed in Practice F2291-22a, subsections 6.6.3.1 through 6.6.3.6.
5.18.5 The designer/engineer shall determine a means by which direct measurement may be taken to confirm that the intended
patron clearance envelope is attained per Practice F2291-22a, subsection 6.6.4.
5.19 Derails—Reserved.
5.20 Track Maps—Reserved.
5.21 Stations and Platforms—Reserved.
5.22 Bridges—A bridge is an elevated structure for a railway to pass over.
Bardagjy, J., Diffrient, N., and Tilley, A., Humanscale 4/5/6, The MIT Press, Cambridge, MA, 1981.
Bardagjy, J., Diffrient, N., and Tilley, A., Humanscale 7/8/9, The MIT Press, Cambridge, MA, 1982.
F2960 − 23
5.22.1 Bridges shall be designed by a Licensed Professional Engineer or qualified person.
5.22.2 If the bridge is wide enough for a motor vehicle to drive over it, the bridge load rating shall be posted if it is “only for rail
vehicles.”
5.22.3 The bridge Licensed Professional Engineer or qualified person shall specify what inspections shall be performed by
maintenance and which inspections shall be performed by a qualified person and their related frequencies.
5.22.4 Guard Rails on Bridges and Trestles—If guard rails are to be used, they shall be designed by the Designer/Engineer. See
X5.21.1.4.
5.22.5 Walkways—For construction after the effective date of initial release of this standard, bridges, if longer than 15 ft (46 m)
and higher than 30 in. (762 mm), shall comply with one of the following:
(1) A walkway that complies with the local Authority Having Jurisdiction and applicable accessibility codes.
(2) A means to exit from the bridge to level ground (for example, a ladder) or provide a safe means to walk longitudinally
through the cars of the train.
5.22.5.1 If a handrail is required on the walkway, the handrail shall comply with Practice F2291,-22a, Section 14.
5.22.6 Open bridges with areas over patrons’ heads shall have a means of catching debris from the train and bridge surface. If
applicable, locomotive liquids and vapors (for example, steam) shall be diverted from contact with patrons.
5.23 Tunnels—A tunnel is an underground structure for a railway to pass through. Anything else not on grade is a bridge or a
covered structure.
5.23.1 The tunnel shall be designed by a Licensed Professional Engineer or qualified person.
5.23.2 The tunnel Licensed Professional Engineer or qualified person shall specify what inspections shall be performed by
maintenance and which inspections shall be performed by a Bridge qualified person and their related frequencies.
5.23.3 Guard Rails in Tunnels—If guard rails are to be used, they shall be designed by the Designer/Engineer. See X5.22.3.
6. Manufacturing
6.1 Reserved.
7. Installation
7.1 The track system shall be installed per the requirements of the Designer/Engineer.
7.2 Sub-grade—Sub grade, if used, during initial installation shall be compacted and crowned per the requirements of the
Designer/Engineer. The sub-grade shall extend beyond the ballast.
7.3 Ballast:
7.3.1 If ballast is installed, it shall extend beyond the ends of the ties.
7.3.2 If specified by the Designer/Engineer, ballast shall be tamped. Tamping may be performed after installation is complete.
7.3.3 The edges of the ballast shall be profiled per the requirements of the Designer/Engineer.
7.4 Rails:
7.4.1 Rails shall be secured at every tie (see 5.4).
7.4.2 Serial rails shall be joined by joint bars or welded joints (see 5.5).
F2960 − 23
7.4.3 Serially joined rails shall have a gap between them as specified by the Designer/Engineer to account for thermal expansion
based upon the expected temperature range over the entire year.
7.4.4 Rails shall be smooth and continuous in line and level within the tolerances specified by the Designer/Engineer. There shall
be no kinks or discontinuities.
7.5 Ties:
7.5.1 Ties shall be initially installed perpendicular to the rails (620°) and properly spiked and tamped. Ties shall be installed with
the top of the tie (or the tie plate) in full contact with the base of the tie plate or rail and the bottom of the tie in full contact with
the ballast.
7.5.1.1 Exceptions to the perpendicularity requirement are at turnouts, edges of crossings and at ballast at the edges of crossings,
edges of bridges and at ballast at the edges of bridges, as required, and be properly tamped and spiked.
7.6 Tie Plates:
7.6.1 Tie plates, if used, shall be installed such that the bottom surface is in contact with the top of the tie and the top surface of
the tie plate is in contact with the bottom of the rail.
7.6.2 Holes in tie plates for spikes or screws shall not located so close to the edge of the tie so when spikes or screws are installed
they cause the tie to split.
7.7 Spikes or other fastening of rails to ties shall be installed as follows:
7.7.1 Driven vertical and square with the rail.
7.7.2 Driven or screwed such that the head of the fastener is in contact with the base of the rail, commonly known as driven
“home.”
7.8 Switch Connecting Rods, Switch Rods, and Switch Clips:
7.8.1 These parts shall be installed to allow unobstructed motion when the switch is thrown. Rod ends and clips shall not contact
adjacent ties.
7.8.2 Switch Connecting Rod Bolts, Switch Rod Bolts, and Clip Bolts—Connecting rod and switch rod bolts shall be installed as
required by the Designer/Engineer.
7.9 Super-elevation of rails shall be installed following requirements of the Designer/Engineer.
7.10 Alignment—Alignment or line requirements shall be installed following the requirements by the Designer/Engineer.
7.11 Track Profile—The elevations and gradients (profile) requirements shall be installed following requirements by the
Designer/Engineer.
8. Operation
8.1 Operating Restrictions—Where this standard imposes operating restrictions, that operating restriction shall apply to any part
of the train in the restricted speed area. In addition to the requirements of Practice F770,-22, the Owner shall provide a fact sheetan
operating document that includes: maximum and minimum gauge, maximum gauge in curves, flangeway widths and depths, track
line and level tolerances, maximum and minimum cross level, maximum and minimum super-elevation, maximum tie spacing,
minimum and maximum joint gap on tangent track, maximum and minimum joint gap in curves, and related operating restrictions.
8.1.1 In any case where the track structure is not in compliance with this standard, the design engineer or track supervisor may
allow operation over the track in question under the following conditions:
F2960 − 23
8.1.1.1 Repair shall be made within 30 calendar days of discovery of the condition.
8.1.1.2 Operating speed or other restrictions shall be applied to the affected section of track so that the risk of derailment is no
more than it would be over the same section of track at normal speed with no restrictions, in the judgment of the Designer/Engineer
or track supervisor.
8.1.1.3 Daily inspection shall be made of the affected section of track and measurements taken as needed to ensure that the
defective condition has not worsened to a point where additional restrictions must be applied or operations ceased over the affected
track section.
8.1.1.4 A daily record shall be kept of the inspections made and the restrictions applied until the affected section of track is
repaired. These records shall be available for inspection for one calendar year after the affected section of track is repaired.
8.1.2 Consecutive Defective Ties—In the absence of requirements from the Designer/Engineer limiting the number of consecutive
defective ties in types AP-A and AP-B track, operating restrictions as specified in Table 1 shall be imposed.
8.1.3 Missing or Skewed Ties—Missing or skewed (crooked) ties are undesirable in track. At any location where the tie is missing
(tie not present for twice the nominal pitch) operations shall not exceed walking speed until additional tie support is provided. A
tie is also considered missing if it is unable to perform it’s structural support function as described in 5.2. At any location where
the tie is skewed more than 30° from perpendicular to the rail, except where intentionally designed at turnouts, bridges or crossings,
operations shall not exceed walking pace until additional tie support is provided or skewed ties are straightened to reduce the tie
spacing.
8.1.4 Joints—If one or both joint bar(s) at a rail joint is/are cracked between the center holes, operations over that location shall
not exceed walking speed.
8.1.4.1 At rail joints, where one non-defective tie is not within ⁄2 the nominal tie spacing, operations shall not exceed walking
speed.
8.1.4.2 Operations shall not be permitted over any location where one or both joint bars are broken between the center two holes
of the joint bar, or where worn or loose joint bars allow movement of either rail with respect to the other that is sufficient to cause
derailment.
8.1.5 Loose and Missing Bolts:
8.1.5.1 If all bolts at a joint are loose or if there is only one bolt through each/either rail joint, train operation shall not exceed
walking speed.
8.1.5.2 Train operations shall not be permitted over locations where all bolts in one rail joint are missing except where by design
and approved by the Designer/Engineer, for example, the moving end of a stub switch.
8.1.6 Rail End Mismatch:
1 3
8.1.6.1 At any location where rail end mismatch exceeds ⁄16 in. per ft (5 mm per meter) of gauge not to exceed ⁄16 in. (4.8 mm)
on the tread portion or gauge side of the rail, operations shall not exceed walking speed.
1 1
8.1.6.2 At any location where rail end mismatch exceeds ⁄8 in. per ft (10 mm per meter) of gauge not to exceed ⁄2 in. (12.7 mm)
on the tread portion or gauge side of the rail, operations shall not be permitted.
TABLE 1 Defective Ties (non thematic “functional” ties, see
X5.3.4 regarding thematic ties)
Number of Consecutive
Operating Restrictions
Defective Ties
0-2 ties None
3 ties Walking Speed
4+ ties No operation
F2960 − 23
8.1.6.3 Joint Gap—At any location where the joint gap between rail ends exceeds the value specified by the rolling stock
manufacture or the Designer/Engineer, operations shall not exceed walking speed at that location.
8.2 Rail:
8.2.1 Defective Rail and Remedial Actions—Appendix X2 provides brief descriptions of the common rail defects that may be
observed in track. A list of rail defects and remedial actions for rail defects are presented in Annex A1, Table A1.1. For standard
gauge, where rail defects have been identified but remedial action has not been completed, the operating restrictions presented in
Annex A1, Table A1.1 shall apply. For non-standard gauge, the Designer/Engineer shall provide operational restrictions and limits
for rail defects.
8.2.2 Switch Points—If a switch point is worn or damaged beyond the limits of 9.16, operations through the turnout shall not
exceed walking speed.
8.2.2.1 If the top surface of the end of the switch point is higher than the top of the stock rail, operations through the turnout shall
not exceed walking speed (see Fig. X1.13, section A-A and B-B).
8.2.2.2 If the point rail beyond the taper is lower than the stock rail, operations through the turnout shall not be permitted (see
Fig. 7 and Fig. X1.13, section C-C).
8.2.2.3 Where turnout latches or locks are required per design and either are missing, damaged, insecure, or otherwise inoperative,
operations through the turnout shall not be permitted unless the points are secured preventing their movement and preventing a
train approach against the switch.
8.2.2.4 When switch stands are installed and operations through a non-spring switch results in visible lateral movement of the
stand or opening of the switch points (point gap), operations though the turnout shall not be permitted unless the points are secured
preventing their movement.
8.2.2.5 If the connecting rod, switch rod, or switch clip is insecurely fastened or is damaged, operations through the turnout shall
not be permitted unless the points are secured preventing their movement.
8.2.3 Switch Heel (bolts, fillers, and joint bars)—The heel of the switch shall be secure according to the requirements of the
Designer/Engineer.
8.2.3.1 Rail braces shall be used on turnouts as needed to maintain proper geometry for the maximum operating speed permitted
over the turnout.
8.2.4 Frog Flangeways—The minimum and maximum frog flangeway width shall be to the requirements of the Designer/
Engineer.
8.2.5 Frog Flangeway Depth—Frog flangeway depth shall be to the requirements of the Designer/Engineer.
8.2.5.1 Guard Check Gauge—Guard check gauge measured to face of frog (see Fig. 13) shall be to the requirements of the
Designer/Engineer.
8.2.6 Guard Face Gauge—Standard guard face gauge shall be to the requirements of the Designer/Engineer.
8.2.7 Guard Flangeway Width—Standard gauge guard rail flangeway width shall be to the requirements of the Designer/Engineer.
8.3 Rail Crossing Requirements:
8.3.1 Flangeway Width—Flangeway width for rail crossings shall be to the requirements of the Designer/Engineer.
8.3.2 Flangeway Depth—Flangeway depth for rail crossings shall be to the requirements of the Designer/Engineer.
8.4 Road Crossings:
F2960 − 23
8.4.1 Flangeway Width—The minimum flange way width shall be determined by the Designer/Engineer.
8.4.2 Flangeway Depth—The standard flangeway depth shall be determined by the Designer/Engineer.
8.5 Track Gauge:
8.5.1 Gauge—At any location where the rail to rail gauge exceeds the required value of the Designer/Engineer, the track shall be
returned to the required specifications before operation is permitted. As an alternative, equipment may be tested over the track in
question and if the equipment can safely traverse the track, operations may resume but speed is limited to walking speed until the
track is returned to the required dimensions. See 8.1.1.
8.6 Allowable Cross Level Deviations and Operating Restrictions—Deviations and operating restrictions provided by the
Designer/Engineer shall be utilized for the railway.
8.7 Alignment—Operating speed restrictions related to track alignment, line and level shall follow the requirements of the
Designer/Engineer.
8.8 Adverse Conditions:
8.8.1 Train operations over a bridge structure suffering from reasonably foreseeable adverse condition shall not be permitted until
the bridge is examined and known to be safe.
8.8.2 Train operations in a tunnel or tunnel foundation suffering from reasonably foreseeable adverse condition shall not be
permitted until the tunnel is examined and known to be safe.
8.9 Prior to the operation of a track switch, personnel operating the switch stand/switch shall complete appropriate training per
Practice F770.-22.
8.10 If the rails are covered by water, operation shall not be allowed.
9. Maintenance
9.1 Maintenance personnel shall maintain the track system per the requirements of the Designer/Engineer and this standard.
9.2 Maintenance inspections shall be performed per Practice F770 excepted as noted in the text of this document.
9.3 Frequencies of Maintenance Inspections:
9.3.1 As a minimum, track designated as either Type AP-A or Type AP-B shall be inspected at the intervals shown in Table 2.
9.3.2 Type AP-C track shall be inspected in accordance with 9.3.3.
9.3.3 Track that has not been used for a period of 6 months or more (infrequently used track) shall be inspected prior to the first
movement over the track.
TABLE 2 Minimum Track Inspection Frequencies
NOTE 1—These detailed track inspections are in addition to the daily
pre-opening inspection requirements as outlined in Practice F770-22 and
Practice F1193.-22.
Traffic Frequency Inspection Frequency
Daily Movement (conveying Patrons Weekly
every day)
Weekly Movement Monthly
Less Than One Movement per Week Every 3 Months
F2960 − 23
9.3.4 Maintenance personel shall perform the maintenance inspections, 9.8 through 9.22.3, to the schedule prescribed by Table 2.
9.3.5 Track inspections shall be conducted in the immediate area of an incident following a derailment or accident causing damage
to the track.
9.3.5.1 Track inspections shall be conducted following unusual occurances such as flood (any portion of the track or tie or ballast
becomes submerged and remain submerged), fire, moderate or greater seismic event (see Appendix X9.3.5), severe storm (that is,
hurricane, tornado, rain in excess of 3 in. (76 mm) in 3 hours or lightning strike to the track), or other occurrence which could have
an adverse effect on the track structure.
9.3.5.2 These inspections shall be conducted prior to the first movement over the track following the unusual occurrence, and
include, but not limited to, inspections of trestles, overpasses, bridges, covered bridges, overhead objects, crossing signals, tunnels,
and other railway devices and equipment.
9.3.5.3 For a moderate or greater seismic event, the inspections shall also confirm that there are no visually discernible
discontinuities in the line and level of the rail, no subsidence of the road bed, no recent fissures in the earth within 100 ft (30 m)
of the roadbed, ballast and other support of the rails is in place. If there are bridges or tunnels as part of the track system, they
shall be specifically inspected.
9.4 Track inspections shall be performed on foot or in an on-track vehicle at a speed which is conducive to effective track
inspection. Track inspections of turnouts, road crossings, rail crossings, bridges, and drainage structures shall be performed on foot.
9.4.1 At intervals specified by the Designer/Engineer, at least once per year, unless a visual defect is found prior to the yearly
inspections, the gauge of AP-A & AP-B track shall be measured:
9.4.1.1 At intervals of not less than at mid-rail and at rail joints and the discrepancies recorded.
9.4.1.2 In turnouts, just ahead of switch points. (See Fig. 1415.)
9.4.1.3 In turnouts, at the joints.
9.4.1.4 At the point of frog on both sides of turnouts and rail crossings. (See Fig. 1415.)
9.4.1.5 Wherever there is a dark streak running along the field side of the top surface of the rail head.
9.4.1.6 Wherever wear marks on a tie or tie plate indicate lateral tie plate movement.
9.4.1.7 At locations where ties are badly and non-purposely skewed.
9.4.1.8 Any place there is a kink or deviation in the track course.
9.4.1.9 In road crossings.
9.4.2 The data shall be evaluated for compliance with the gauge limits.
FIG. 1415 Required Gauge Measurement Locations Within Turnouts
F2960 − 23
9.5 Inspections of Partially Visible Track—At locations where vegetation, dirt, debris, or other undesirable materials cover the ties
or rail, or both, preventing effective track inspection, train operations shall not exceed walking speed. If debris covers the top of
rail or the flangeway, the debris shall be removed prior to effective track inspecti
...








Questions, Comments and Discussion
Ask us and Technical Secretary will try to provide an answer. You can facilitate discussion about the standard in here.
Loading comments...