ASTM F3127-22
(Guide)Standard Guide for Validating Cleaning Processes Used During the Manufacture of Medical Devices
Standard Guide for Validating Cleaning Processes Used During the Manufacture of Medical Devices
SIGNIFICANCE AND USE
5.1 This guide describes an approach to validate a cleaning system for a medical device. It is based on the manufacturer’s accurate and comprehensive understanding of their internal manufacturing and cleaning processes.
5.2 This guide is not intended to provide a detailed plan or road map, but will provide considerations that can be used by the device manufacturer to develop a detailed plan for performing cleaning validation.
5.3 In cleaning validation, as with other types of validations, there are multiple ways to achieve a compliant, scientifically sound, and practical cleaning validation program.
5.4 There are several reference documents identified in Appendix X3 that describe cleaning validation approaches for non-medical devices (including cleaning for oxygen-enriched environments, pharmaceuticals, and semiconductors). Any of these reference documents could provide guidance for a well-defined process for establishing a manufacturer’s minimum expectation of a specific cleaning validation program.
5.5 This guidance specifically targets cleaning validation for medical devices, in-process and at terminal cleaning so that the result is a consistently clean medical device that meets the performance expectations for that device.
SCOPE
1.1 This guide provides considerations for validating cleaning processes for medical devices during initial fabrication and assembly prior to initial use. Validated cleaning processes are important for achieving consistency in function and consistency in biocompatibility. The considerations include but are not limited to: validation approach, equipment design, procedures and documentation, analytical methods, sampling, development of limits, and other issues.
1.2 Inclusions:
1.2.1 This guide describes the validation of critical cleaning processes for medical devices to reduce contaminants to acceptable levels prior to packaging.
1.3 Exclusions—The following items / medical devices / processes are excluded from the scope of this document:
1.3.1 Reusable medical devices.
1.3.1.1 Validation of cleaning operations for reusable medical devices is not within the scope of this standard guide. Although cleaning of reusable medical devices is beyond the scope of this guide, many of the principles outlined in this guide may be applicable to the validation of cleaning operations for reusable devices.
1.3.2 Cleaning of medical devices in health care facilities.
1.3.2.1 Validation of cleaning processes in patient/health care facilities is not within the scope of this standard guide.
1.4 This standard does not purport to be a replacement for biological safety testing.
1.5 This standard does not purport to address all of the safety concerns, if any, associated with its use. It is the responsibility of the user of this standard to establish appropriate safety, health, and environmental practices and determine the applicability of regulatory limitations prior to use.
1.6 This international standard was developed in accordance with internationally recognized principles on standardization established in the Decision on Principles for the Development of International Standards, Guides and Recommendations issued by the World Trade Organization Technical Barriers to Trade (TBT) Committee.
General Information
- Status
- Published
- Publication Date
- 30-Sep-2022
- Technical Committee
- F04 - Medical and Surgical Materials and Devices
- Drafting Committee
- F04.15 - Material Test Methods
Relations
- Effective Date
- 01-Dec-2018
- Effective Date
- 01-Sep-2018
- Effective Date
- 01-Feb-2018
- Effective Date
- 01-Dec-2017
- Effective Date
- 15-Sep-2017
- Effective Date
- 01-May-2016
- Effective Date
- 01-Mar-2012
- Effective Date
- 01-Nov-2011
- Refers
ASTM F2847-10 - Standard Practice for Reporting and Assessment of Residues on Single Use Implants - Effective Date
- 01-Dec-2010
- Effective Date
- 01-Sep-2008
- Effective Date
- 01-Sep-2008
- Effective Date
- 01-Aug-2008
- Effective Date
- 01-Nov-2007
- Refers
ASTM D543-06 - Standard Practices for Evaluating the Resistance of Plastics to Chemical Reagents - Effective Date
- 01-Apr-2006
- Effective Date
- 01-Aug-2005
Overview
ASTM F3127-22, "Standard Guide for Validating Cleaning Processes Used During the Manufacture of Medical Devices," provides comprehensive guidance for medical device manufacturers to validate cleaning systems used during initial fabrication and assembly. Validated cleaning processes are essential for ensuring devices meet performance specifications and biocompatibility requirements prior to their first use. This standard supports manufacturers in developing robust cleaning validation programs that reduce contaminants to acceptable levels before packaging, helping to ensure consistent product quality and regulatory compliance.
Key Topics
ASTM F3127-22 covers a broad array of considerations critical to effective cleaning process validation in medical device manufacturing:
- Understanding Manufacturing and Cleaning Processes: Emphasizes thorough process characterization and risk analysis to identify and control contamination sources.
- Defining Cleaning Processes: Requires clear definition of cleaning steps, process equipment, parameters, chemicals, and materials involved.
- Device Design Considerations: Highlights the impact of device design, materials, and intended use on cleanability and cleaning strategy.
- Establishing Acceptance Criteria: Guides the establishment of scientifically justified limits for residues and contaminants, informed by risk analysis and product requirements.
- Analytical Methods and Sampling: Recommends validation of analytical and sampling methods to detect residues with sufficient specificity and sensitivity.
- Documentation and Recordkeeping: Stresses the importance of thorough documentation, including process flows, risk assessments, validation plans, and monitoring data.
- Routine Monitoring and Re-Validation: Encourages ongoing process monitoring and periodic re-assessment or re-validation in response to process changes or deviations.
Notably, the standard does not cover cleaning validations for reusable medical devices or cleaning performed within healthcare facilities, although some principles may be applicable.
Applications
ASTM F3127-22 is intended for use by quality, engineering, and manufacturing professionals involved with medical device production. Practical applications include:
- Developing and Validating Cleaning Procedures: Assists in establishing empirically based procedures tailored to specific device designs and materials.
- Ensuring Regulatory Compliance: Supports manufacturers in meeting global regulatory expectations for cleanliness and product safety.
- Risk-Based Process Controls: Facilitates risk management strategies (aligned with ISO 14971 and ICH Q9) to prioritize critical cleaning steps.
- Routine Quality Assurance: Guides establishment of ongoing process monitoring and data-driven decision-making to maintain consistent product quality.
- Supplier Management: Provides framework for managing and validating process materials, including changes in cleaning agents or manufacturing aids.
- Change Control and Continuous Improvement: Aids in identifying process changes requiring re-validation to ensure ongoing suitability and performance.
The guide is widely applicable to manufacturers of single-use and implantable medical devices, where validated cleaning processes are necessary for patient safety and efficacy.
Related Standards
The ASTM F3127-22 standard references and aligns with numerous other international and industry standards that may be relevant for developing or auditing cleaning validation programs:
- ASTM Standards:
- ASTM D543: Evaluating plastics' resistance to chemicals
- ASTM E3106: Process development and validation for cleaning
- ASTM E3219: Health-based exposure limits
- ASTM E3263: Visual inspection for residues
- ISO Standards:
- ISO 10993 series: Biological evaluation of medical devices
- ISO 14971: Risk management for medical devices
- ISO 19227: Cleanliness of orthopedic implants
- ISO 17025: Testing and calibration laboratory competence
- USP Chapters: Microbiological and analytical validation standards such as USP <61>, <62>, <85>, <1225>
- AAMI Documents: ST72 (endotoxins testing), TIR30 (cleaning methods for reusable devices)
- FDA Guidance: Pyrogen and endotoxins testing
- European Norms: EN 13018 (visual testing principles), European Pharmacopoeia
Referencing these standards ensures a harmonized, risk-based approach to medical device cleaning validation that supports global market access and product safety.
Keywords: ASTM F3127-22, cleaning validation, medical device manufacturing, cleaning processes, residue limits, analytical validation, medical device cleanliness, process validation, regulatory compliance, risk-based cleaning, routine monitoring, device biocompatibility, residue testing.
Buy Documents
ASTM F3127-22 - Standard Guide for Validating Cleaning Processes Used During the Manufacture of Medical Devices
REDLINE ASTM F3127-22 - Standard Guide for Validating Cleaning Processes Used During the Manufacture of Medical Devices
Get Certified
Connect with accredited certification bodies for this standard

BSI Group
BSI (British Standards Institution) is the business standards company that helps organizations make excellence a habit.

TÜV Rheinland
TÜV Rheinland is a leading international provider of technical services.

TÜV SÜD
TÜV SÜD is a trusted partner of choice for safety, security and sustainability solutions.
Sponsored listings
Frequently Asked Questions
ASTM F3127-22 is a guide published by ASTM International. Its full title is "Standard Guide for Validating Cleaning Processes Used During the Manufacture of Medical Devices". This standard covers: SIGNIFICANCE AND USE 5.1 This guide describes an approach to validate a cleaning system for a medical device. It is based on the manufacturer’s accurate and comprehensive understanding of their internal manufacturing and cleaning processes. 5.2 This guide is not intended to provide a detailed plan or road map, but will provide considerations that can be used by the device manufacturer to develop a detailed plan for performing cleaning validation. 5.3 In cleaning validation, as with other types of validations, there are multiple ways to achieve a compliant, scientifically sound, and practical cleaning validation program. 5.4 There are several reference documents identified in Appendix X3 that describe cleaning validation approaches for non-medical devices (including cleaning for oxygen-enriched environments, pharmaceuticals, and semiconductors). Any of these reference documents could provide guidance for a well-defined process for establishing a manufacturer’s minimum expectation of a specific cleaning validation program. 5.5 This guidance specifically targets cleaning validation for medical devices, in-process and at terminal cleaning so that the result is a consistently clean medical device that meets the performance expectations for that device. SCOPE 1.1 This guide provides considerations for validating cleaning processes for medical devices during initial fabrication and assembly prior to initial use. Validated cleaning processes are important for achieving consistency in function and consistency in biocompatibility. The considerations include but are not limited to: validation approach, equipment design, procedures and documentation, analytical methods, sampling, development of limits, and other issues. 1.2 Inclusions: 1.2.1 This guide describes the validation of critical cleaning processes for medical devices to reduce contaminants to acceptable levels prior to packaging. 1.3 Exclusions—The following items / medical devices / processes are excluded from the scope of this document: 1.3.1 Reusable medical devices. 1.3.1.1 Validation of cleaning operations for reusable medical devices is not within the scope of this standard guide. Although cleaning of reusable medical devices is beyond the scope of this guide, many of the principles outlined in this guide may be applicable to the validation of cleaning operations for reusable devices. 1.3.2 Cleaning of medical devices in health care facilities. 1.3.2.1 Validation of cleaning processes in patient/health care facilities is not within the scope of this standard guide. 1.4 This standard does not purport to be a replacement for biological safety testing. 1.5 This standard does not purport to address all of the safety concerns, if any, associated with its use. It is the responsibility of the user of this standard to establish appropriate safety, health, and environmental practices and determine the applicability of regulatory limitations prior to use. 1.6 This international standard was developed in accordance with internationally recognized principles on standardization established in the Decision on Principles for the Development of International Standards, Guides and Recommendations issued by the World Trade Organization Technical Barriers to Trade (TBT) Committee.
SIGNIFICANCE AND USE 5.1 This guide describes an approach to validate a cleaning system for a medical device. It is based on the manufacturer’s accurate and comprehensive understanding of their internal manufacturing and cleaning processes. 5.2 This guide is not intended to provide a detailed plan or road map, but will provide considerations that can be used by the device manufacturer to develop a detailed plan for performing cleaning validation. 5.3 In cleaning validation, as with other types of validations, there are multiple ways to achieve a compliant, scientifically sound, and practical cleaning validation program. 5.4 There are several reference documents identified in Appendix X3 that describe cleaning validation approaches for non-medical devices (including cleaning for oxygen-enriched environments, pharmaceuticals, and semiconductors). Any of these reference documents could provide guidance for a well-defined process for establishing a manufacturer’s minimum expectation of a specific cleaning validation program. 5.5 This guidance specifically targets cleaning validation for medical devices, in-process and at terminal cleaning so that the result is a consistently clean medical device that meets the performance expectations for that device. SCOPE 1.1 This guide provides considerations for validating cleaning processes for medical devices during initial fabrication and assembly prior to initial use. Validated cleaning processes are important for achieving consistency in function and consistency in biocompatibility. The considerations include but are not limited to: validation approach, equipment design, procedures and documentation, analytical methods, sampling, development of limits, and other issues. 1.2 Inclusions: 1.2.1 This guide describes the validation of critical cleaning processes for medical devices to reduce contaminants to acceptable levels prior to packaging. 1.3 Exclusions—The following items / medical devices / processes are excluded from the scope of this document: 1.3.1 Reusable medical devices. 1.3.1.1 Validation of cleaning operations for reusable medical devices is not within the scope of this standard guide. Although cleaning of reusable medical devices is beyond the scope of this guide, many of the principles outlined in this guide may be applicable to the validation of cleaning operations for reusable devices. 1.3.2 Cleaning of medical devices in health care facilities. 1.3.2.1 Validation of cleaning processes in patient/health care facilities is not within the scope of this standard guide. 1.4 This standard does not purport to be a replacement for biological safety testing. 1.5 This standard does not purport to address all of the safety concerns, if any, associated with its use. It is the responsibility of the user of this standard to establish appropriate safety, health, and environmental practices and determine the applicability of regulatory limitations prior to use. 1.6 This international standard was developed in accordance with internationally recognized principles on standardization established in the Decision on Principles for the Development of International Standards, Guides and Recommendations issued by the World Trade Organization Technical Barriers to Trade (TBT) Committee.
ASTM F3127-22 is classified under the following ICS (International Classification for Standards) categories: 11.080.01 - Sterilization and disinfection in general. The ICS classification helps identify the subject area and facilitates finding related standards.
ASTM F3127-22 has the following relationships with other standards: It is inter standard links to ASTM G121-18, ASTM E3106-18, ASTM F2459-18, ASTM E3106-17, ASTM F2847-17, ASTM G131-96(2016), ASTM F2459-12, ASTM E2857-11, ASTM F2847-10, ASTM G131-96(2008), ASTM G122-96(2008), ASTM F619-03(2008), ASTM E1766-95(2007), ASTM D543-06, ASTM F2459-05. Understanding these relationships helps ensure you are using the most current and applicable version of the standard.
ASTM F3127-22 is available in PDF format for immediate download after purchase. The document can be added to your cart and obtained through the secure checkout process. Digital delivery ensures instant access to the complete standard document.
Standards Content (Sample)
This international standard was developed in accordance with internationally recognized principles on standardization established in the Decision on Principles for the
Development of International Standards, Guides and Recommendations issued by the World Trade Organization Technical Barriers to Trade (TBT) Committee.
Designation: F3127 − 22
Standard Guide for
Validating Cleaning Processes Used During the Manufacture
of Medical Devices
This standard is issued under the fixed designation F3127; the number immediately following the designation indicates the year of
original adoption or, in the case of revision, the year of last revision. A number in parentheses indicates the year of last reapproval. A
superscript epsilon (´) indicates an editorial change since the last revision or reapproval.
1. Scope Development of International Standards, Guides and Recom-
mendations issued by the World Trade Organization Technical
1.1 This guide provides considerations for validating clean-
Barriers to Trade (TBT) Committee.
ing processes for medical devices during initial fabrication and
assembly prior to initial use. Validated cleaning processes are
2. Referenced Documents
important for achieving consistency in function and consis-
tency in biocompatibility. The considerations include but are
2.1 ASTM Standards:
not limited to: validation approach, equipment design, proce- D543 Practices for Evaluating the Resistance of Plastics to
duresanddocumentation,analyticalmethods,sampling,devel-
Chemical Reagents
opment of limits, and other issues. E1766 Test Method for Determination of Effectiveness of
Sterilization Processes for Reusable Medical Devices
1.2 Inclusions:
E2857 Guide for Validating Analytical Methods
1.2.1 This guide describes the validation of critical cleaning
E3106 Guide for Science-Based and Risk-Based Cleaning
processes for medical devices to reduce contaminants to
Process Development and Validation
acceptable levels prior to packaging.
E3219 GuideforDerivationofHealth-BasedExposureLim-
1.3 Exclusions—The following items / medical devices /
its (HBELs)
processes are excluded from the scope of this document:
E3263 Practice for Qualification of Visual Inspection of
1.3.1 Reusable medical devices.
Pharmaceutical Manufacturing Equipment and Medical
1.3.1.1 Validation of cleaning operations for reusable medi-
Devices for Residues
cal devices is not within the scope of this standard guide.
F619 Practice for Extraction of Materials Used in Medical
Although cleaning of reusable medical devices is beyond the
Devices
scope of this guide, many of the principles outlined in this
F2459 Test Method for Extracting Residue from Metallic
guide may be applicable to the validation of cleaning opera-
Medical Components and Quantifying via Gravimetric
tions for reusable devices.
Analysis
1.3.2 Cleaning of medical devices in health care facilities.
F2847 Practice for Reporting and Assessment of Residues
1.3.2.1 Validation of cleaning processes in patient/health
on Single-Use Implants and Single-Use Sterile Instru-
care facilities is not within the scope of this standard guide.
ments
1.4 This standard does not purport to be a replacement for G121 Practice for Preparation of Contaminated Test Cou-
biological safety testing. pons for the Evaluation of Cleaning Agents
G122 Test Method for Evaluating the Effectiveness of
1.5 This standard does not purport to address all of the
Cleaning Agents and Processes
safety concerns, if any, associated with its use. It is the
G131 PracticeforCleaningofMaterialsandComponentsby
responsibility of the user of this standard to establish appro-
Ultrasonic Techniques
priate safety, health, and environmental practices and deter-
mine the applicability of regulatory limitations prior to use. 2.2 ANSI/AAMI/ISO Standards:
1.6 This international standard was developed in accor-
ISO 10993-5 Biological Evaluation of Medical Devices—
dance with internationally recognized principles on standard- Part 5: Tests for Cytotoxicity, In Vitro Methods
ization established in the Decision on Principles for the
1 2
This guide is under the jurisdiction of ASTM Committee F04 on Medical and For referenced ASTM standards, visit the ASTM website, www.astm.org, or
Surgical Materials and Devices and is the direct responsibility of Subcommittee contact ASTM Customer Service at service@astm.org. For Annual Book of ASTM
F04.15 on Material Test Methods. Standards volume information, refer to the standard’s Document Summary page on
Current edition approved Oct. 1, 2022. Published October 2022. Originally the ASTM website.
approved in 2016. Last previous edition approved in 2016 as F3127 – 16. DOI: Available fromAmerican National Standards Institute (ANSI), 25 W. 43rd St.,
10.1520/F3127-22. 4th Floor, New York, NY 10036, http://www.ansi.org.
Copyright © ASTM International, 100 Barr Harbor Drive, PO Box C700, West Conshohocken, PA 19428-2959. United States
F3127 − 22
ISO 11737-1:2018 Sterilization of Health Care Products— 3.1.5 cleaning process, n—a process that is used to remove
Microbiological Methods—Part 1: Determination of a any product, process-related material, and environmental con-
Population of Microorganisms on Products taminant introduced as part of the manufacturing process.
ISO 14971 Medical Devices—Application of Risk Manage-
3.1.6 cleaning validation, n—the documented evidence pro-
ment to Medical Devices
viding a high degree of assurance that a cleaning process will
ISO 17025 General Requirements for the Competence of
result in medical devices consistently meeting their predeter-
Testing and Calibration Laboratories
mined cleanliness requirements.
ISO19227 ImplantsforSurgery—CleanlinessofOrthopedic
3.1.7 cleaning verification, n—a one-time sampling and
Implants—General Requirements
testing to ensure that a medical device has been properly
AAMI ST72 Bacterial Endotoxins—Test Methodologies,
cleaned following a specific cleaning event.
Routine Monitoring, and Alternatives to Batch Testing
3.1.8 contaminant, n—any material that potentially ad-
2.3 United States Pharmacopoeia (USP) – General Chap-
versely impacts the assembly, the functioning of the device,
ters:
and/or shows undesirable interaction with the host.Acontami-
USP<61> Microbiological Examination of Nonsterile Prod-
nant may be a single component or any combination of
ucts: Microbial Enumeration Test
components. Examples of possible types of contaminants
USP<62> Microbiological Examination of Nonsterile Prod-
include: (1) biological or non-biological in nature; (2) living or
ucts: Test for Specified Microorganisms
dead; (3) particles or thin films; (4) solid, liquid, or vapor; and
USP <85> Bacterial Endotoxins Test
(5) organic or inorganic.
USP <161> Transfusion and Infusion Assemblies and Simi-
lar Medical Devices
3.1.9 first use, n—the initial contact with biological materi-
USP <1225> Validation of Compendial Procedures
als or fluids.
2.4 International Conference on Harmonization of Techni-
3.1.10 installation qualification (IQ), n—establishing by
cal Requirements for Registration of Pharmaceuticals for
objective evidence that all key aspects of the process equip-
Human Use (ICH):
ment and ancillary system installation adhere to the manufac-
ICHQ2 ValidationofAnalyticalProcedures:TextandMeth-
turer’s approved specification and the recommendations of the
odology
supplier of the equipment are suitably considered.
ICH Q9 Quality Risk Management
3.1.11 monitoring, v—verification testing at predefined in-
2.5 FDA Guidance Documents:
tervals.
FDA Guidance Pyrogen and Endotoxins Testing: Questions
and Answers, issued June 2012 3.1.12 operational qualification (OQ), n—establishing by
objective evidence process control limits and action levels
2.6 European Standards and Pharmacopoeia:
which result in product that meets all predetermined require-
EN 13018 Non-Destructive Testing—Visual Testing—
ments.
General Principles
European Pharmacopoeia
3.1.13 process qualification (PQ), n—establishing by objec-
tive evidence that the process, under anticipated conditions,
3. Terminology
consistently produces a product which meets all predetermined
3.1 Definitions:
requirements.
3.1.1 analyte, n—a substance (usually a residue) for which
3.1.14 recovery study, n—a laboratory study combining the
an analysis is being performed.The residue determination may
sampling method and analytical method to determine the
bequalitative,quantitative,specific,non-specific,and/oritmay
quantitativerecoveryofaspecificresidueforadefinedsurface.
involve compositional identification. The analyte may be
3.1.15 residue, n—a substance present at the surface of an
determinedasanextractordirectlyonthesurfaceofthedevice
implant or embedded therein that is not explicitly recognized
or portion (subassembly) of the device.
and defined as part of the implant specification. It includes
3.1.2 blank, n—an analytical sample taken to establish the
processing-based residues as well as contamination by envi-
backgroundvalueforananalyticalmeasurementwhichmaybe
ronmental factors (adsorbates).
subtracted from an experimental value to determine the “true”
value.
4. Summary of Practice
3.1.3 clean, n—having a level of residues and environmen-
4.1 This guide provides an approach for validating the
tal contaminants which does not exceed a maximum permis-
removal of contaminants and residues introduced during the
sible level for the intended application.
intermediateprocessstepssothattheterminalcleaningprocess
3.1.4 cleaning, v—removal of potential contaminants from
can result in a consistently clean medical device.
an item to the extent necessary for further processing or for
intended use.
5. Significance and Use
5.1 This guide describes an approach to validate a cleaning
Available from U.S. Pharmacopeial Convention (USP), 12601 Twinbrook
system for a medical device. It is based on the manufacturer’s
Pkwy., Rockville, MD 20852-1790, http://www.usp.org.
accurate and comprehensive understanding of their internal
Available from U.S. Food and Drug Administration (FDA), 10903 New
Hampshire Ave., Silver Spring, MD 20993, http://www.fda.gov. manufacturing and cleaning processes.
F3127 − 22
5.2 This guide is not intended to provide a detailed plan or 7.3.2 Device Design:
road map, but will provide considerations that can be used by 7.3.2.1 The design, material composition, and intended end
thedevicemanufacturertodevelopadetailedplanforperform-
use of the device have a significant impact on the suitability of
ing cleaning validation. a cleaning process. A non-exhaustive list of examples is
provided:
5.3 Incleaningvalidation,aswithothertypesofvalidations,
(1) Acleaning process that will not reach a blind hole in a
there are multiple ways to achieve a compliant, scientifically
medical device will not get the blind hole clean.
sound, and practical cleaning validation program.
(2) Densely populated electronics assemblies may not be
5.4 There are several reference documents identified in
readily accessed by cleaning chemistries. As a result, conduc-
Appendix X3 that describe cleaning validation approaches for
tive and non-conductive residue may remain.
non-medical devices (including cleaning for oxygen-enriched
(3) The cleaning process should not have an adverse effect
environments, pharmaceuticals, and semiconductors). Any of
on the materials of construction of the medical device, the
these reference documents could provide guidance for a
cleaning equipment, or the functionality of the medical device.
well-defined process for establishing a manufacturer’s mini-
For example, for plastic devices, Practice D543 may be used
mum expectation of a specific cleaning validation program.
for guidance on how to determine the suitability of specific
5.5 Thisguidancespecificallytargetscleaningvalidationfor cleaning agents to medical devices. Chemical compatibility of
medicaldevices,in-processandatterminalcleaningsothatthe
the cleaning process should be determined prior to cleaning
result is a consistently clean medical device that meets the process validation.
performance expectations for that device. (4) In some instances, the structure of the device or the
surface of the device may cause liquid or vapor-phase residue
6. General Requirements
to be entrapped. Such occurrences are generally not considered
6.1 This guidance for the validation of cleaning processes is
toconstituteamaterialscompatibilityproblem,iftheresidueis
dividedintothreesetsofactivities:understandingtheupstream
readily removed with extensive rinsing and/or drying (bake-
manufacturing process, documenting the cleaning process, and
out). However, given the potential negative impact on perfor-
establishingthemeasurementtoolsusedtoevaluatecleanliness
mance and/or interaction with the host, the design and mate-
and to establish the cleaning performance criteria.
rials of construction may qualitatively and quantitatively
impact the rinsing and/or drying portions of the cleaning
6.2 Preliminary process characterization, whether in the
process.
laboratory or on the manufacturing floor, provides the data
7.3.2.2 While the discussion of device design (design for
necessary to establish cleaning parameter control ranges.
cleanability) is critical to a cleaning validation, a full discus-
7. Cleaning Validation Approach
sion is not within the scope of this guide.
7.1 A typical approach to a cleaning validation includes: 7.3.3 Risk Analysis:
7.1.1 Anassessmentoftherisksandbenefitsofthecleaning
7.3.3.1 The risks and benefits associated with a specific
process and the impact of the cleaning processes on the
cleaning process should be addressed. There are a number of
medical device and on downstream processes.
approaches to evaluating the risks associated with a cleaning
7.1.2 Identification of contaminants from raw materials and
process, including those described in ISO 14971, ISO 19227,
manufacturing and processing operations (for example, ma-
Guide E3106, and ICH Q9.
chine oils) that could be residuals on the medical device.
7.3.3.2 The process risks evaluated should include the risk
7.1.3 Establishment of allowable limits for contaminants
to the patient.
(determining “How clean is clean?”) based on the product and
7.3.3.3 All cleaning operations should be considered, in-
process needs.Acceptance criteria for “clean” should be stated
cluding processes conducted by contract manufacturers.
with scientific justification for the criteria.
(1) Some cleaning operations may not be termed cleaning,
7.1.4 Avalidationoftheanalyticalmethodsusedtomeasure
and the terminology may be specific to a given technical field.
the residues or contaminants.
Passivation, surface preparation, and surface modification may
7.1.5 A qualification or determination of the sampling
or may not have a cleaning function. The manufacturer should
techniques used for evaluating the cleanliness of a medical
determine the function and efficacy of each process.
device.
(2) If an in-process cleaning operation is considered to be
7.1.6 A determination that statistical requirements and
critical and therefore should be validated, acceptance limits for
documentation are adequate to conclude that the result of
thisin-processoperationmaybeestablishedbyconsideringthe
testing meets the output specification of the process.
effect of residue levels after this operation on the final residue
levels of the device following the final cleaning step. For
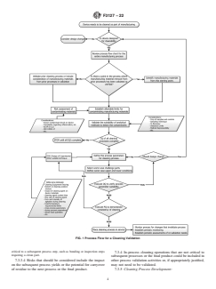
7.2 A general process flow for a cleaning validation pro-
example, a manufacturer may perform an OQ on this in-
gram is presented in Fig. 1.
process step to see what in-process residue levels start to
7.3 Definition of the Cleaning Process:
impact the final residue levels beyond their acceptable levels.
7.3.1 The definition of the process should include an evalu-
By reducing the in-process residue levels below this limit, the
ation of the device, the equipment to be used for the cleaning
manufacturer can establish the process conditions for validat-
process, the process parameters, the process chemicals, and the
ing this in-process operation.
manufacturing materials that should be removed by the pro-
cess. NOTE 1—In-process cleaning validations may also apply if cleaning is
F3127 − 22
FIG. 1 Process Flow for a Cleaning Validation
critical to a subsequent process step, such as bonding or inspection steps
7.3.4 In-process cleaning operations that are not critical to
requiring a clean part.
subsequent processes or the final product could be included in
7.3.3.4 Risks that should be considered include the impact other process validation activities or, if appropriately justified,
on the subsequent process yields or the potential for carryover may not need to be validated.
of residue to the next process or the final product. 7.3.5 Cleaning Process Development:
F3127 − 22
7.3.5.1 The process development should include the devel- (5) The procedures for documenting and approving the
opment of a process flow chart. qualification.
7.3.6.2 The qualification plan should also include the re-
7.3.5.2 Theprocessflowchartshouldbeginwiththeprocess
quirements for the evaluation of changes. Qualification activi-
steps immediately after the previous validated cleaning step
ties should be documented and summarized in a report with
(allstepssubsequenttothepreviousvalidatedcleaningstepare
conclusions that address criteria in the plan.
residue inputs to the current cleaning step). The process flow
7.3.6.3 Installation qualifications (IQ) should be performed
chart should end after the cleaning operation and should
on all equipment used in the cleaning process prior to any OQ
includeanevaluationoftheimpactofthecleaneddeviceonthe
or PQ execution. At a minimum the IQ should include
subsequent operations.
verifications that utility systems and equipment are built and
7.3.5.3 The process flow chart and an appropriate list of
installed in compliance with the design specifications (for
materials should be detailed enough to identify all of the
example, built as designed with proper materials, capacity, and
materials (including metalworking fluids, polishing
functions, and properly connected and calibrated).
compounds, glove contaminants, cleaning agents, etc.) that
come in contact with the in-process component or medical
NOTE 2—Tests for equipment safety, functional features, training of
personnel, software validation, and other necessary tests to ensure quality
device. Without knowing the contact materials, the definition
and traceability have been performed prior to OQ execution, and the
of an adequate cleaning process is incomplete.
results remain at pre-defined requirements until the conclusion of the OQ.
(1) The device manufacturer should work with the suppli-
7.3.6.4 The operational qualification (OQ) establishes the
ers of process materials to ensure that a consistent composition
ability of the processing equipment to execute the cleaning
is obtained. Identifying the composition of process materials
operation within the allowable process parameters. At a
includes,ataminimum,obtainingaMaterialSafetyDataSheet
minimum, the OQ should include verification that utility
(MSDS). However, the focus of an MSDS is worker safety
systems and equipment operate in accordance with the process
issues and therefore may not reveal ingredients that may have
requirements in all anticipated operating ranges. This should
an undesirable interaction with the process, with the device, or
include challenging the equipment or system functions while
with the patient. Further, many process materials, notably
under load comparable to that expected during routine produc-
metalworking fluids and cleaning agents, may be complex
tion. It should also include the performance of interventions,
blends where individual components are present at levels that
stoppage,andstart-upasisexpectedduringroutineproduction.
do not have to be listed on the MSDS.
Operating ranges should be shown capable of being held as
7.3.5.4 The device manufacturer should work with the
long as would be necessary during routine production. Worst-
suppliers of process materials to develop a plan for managing
case product should be tested at the process challenge condi-
product changes. Any changes to product design or manufac-
tions.
turing process or processing materials have the potential to
7.3.6.5 Cleaning processes are generally comprised of mul-
adversely impact final product efficacy, and thus, must be
tiple steps. Each critical step of the process shall have a
assessed.
function and a set of parameters that are controlled within
7.3.5.5 Based on the process flow and the risk analysis, a
defined ranges to ensure effective residue or contaminant
validation plan that identifies all validation activities required
removal. The process parameters for each critical step of the
to demonstrate the suitability and effectiveness of the cleaning
process shall be identified and specified in detail and should be
process should be developed. The validation plan should
based on empirical evidence.
provide rationale for product type groupings, process
7.3.6.6 Factors to identify and specify in detail may include
definition, sample size selection, numbers of runs, types of
the use and type of detergents, solvent grade and lot
analyses, and acceptance criteria. Validation bracketing or
information, the presence of an acid cleaning step, the concen-
grouping approaches may be utilized. Possible criteria for
tration of cleaning agents, the contact time of cleaning agents,
defining cleaning groups should be but are not limited to:
feed pressure or flow rate, cleaning temperature, sonication
cleaning equipment, cleaning program, process flow, device
energy, ultrasonic frequency, spray pressures, required length
characteristics (such as such as geometry, base material,
or volume of rinse steps, required conditions for drying and/or
surface finish, mated components, functionality, critical
bake-out, length of time or number of parts between tank
features), and contact materials.
clean-out cycles, and the wait time between cleaning steps in
7.3.6 Process Qualification:
addition to other process specific parameters.
7.3.6.1 The plan should consider the requirements of use 7.3.6.7 Each cleaning process line should be considered
and can incorporate risk management to prioritize certain independently. The burden of validation for multiple cleaning
activities and to identify a level of effort in both the perfor- lines might be reduced based on identical cleaning equipment
and processes (that is, process equivalency). Each firm is
mance and documentation of qualification activities. The plan
should identify the following items: responsible for determining and justifying the specific criteria
for cleaning equivalency between cleaning processes.
(1) The studies or tests to use,
(2) Acceptance criteria,
7.3.6.8 The process qualification (PQ) combines the actual
(3) The timing of qualification activities, facility, utilities, equipment (each now qualified), and the
(4) The responsibilities of relevant departments and the
trained personnel (including required training programs) with
quality unit, and the commercial manufacturing process, control procedures,
F3127 − 22
and components to produce commercial batches. A successful 7.3.8.2 Any changes in the process flow (addition of new
PQ should confirm the process design and demonstrate that the equipment, changes to the process parameters, changes to
cleaning process performs as expected. The decision to begin
upstream processes or processing materials, changes to the
manufacturing should be supported by data from commercial-
cleaning agents, etc.) should be assessed. The necessity of
scale batches.
re-validation or verification and the extent of it should be
7.3.6.9 Laboratory data from pilot studies performed prior
risk-based.
to the qualification can provide assurance that the process
7.3.8.3 Routine monitoring data used with periodic reviews
qualification will demonstrate adequate performance.
could provide data to justify continued processing without
7.3.6.10 The approach to PQ should be based on sound
revalidation.
science,theoveralllevelofproductandprocessunderstanding,
7.3.9 Documentation:
and demonstrable control. The cumulative data from all rel-
7.3.9.1 The process inputs for the cleaning process should
evant studies (for example, designed experiments; laboratory,
be defined and documented.
pilot, and commercial batches) should be used to establish the
7.3.9.2 The documentation of the cleaning process should
process conditions for the PQ. To understand the production
include, but not be limited to, documenting all critical, vali-
cleaning process sufficiently, the manufacturer will need to
dated parameters. Following is a list of examples:
consider the effects of scale. However, it is not typically
(1) Water quality (and conditioning/treatment),
necessary to explore the entire operating range at production
scale if assurance can be provided by process design data. (2) Solvent quality,
Previous credible experience with sufficiently similar devices (3) Makes, models, and serial numbers of the equipment,
and processes can also be helpful. In addition, objective
(4) Verification of preventative maintenance of tanks to
measures (for example, statistical metrics) are strongly recom- prevent contamination buildup,
mended wherever feasible and meaningful to achieve adequate
(5) The concentration of cleaning agents,
assurance.
(6) Cleaning agent type (brand and manufacturer),
7.3.6.11 In most cases, PQ will have a higher level of
(7) The contact time of cleaning agents,
sampling, additional testing, and greater scrutiny of process
(8) Feed pressure or flow rate of cleaning agents,
performance than would be typical of routine production. The
(9) Cleaning temperature,
level of monitoring and testing should be sufficient to confirm
(10) Cleaning agitation requirements,
uniform product quality throughout the batch. The sample size
(11) Verified delivered ultrasonic power (when used),
should be statistically justified for each objective acceptance
(12) Bubbling parameters,
criterion. A minimum of three production lots should be
(13) Spray parameters (when used),
evaluated to capture production variation prior to cleaning.
(14) Current density in electrolytic descaling systems,
7.3.7 Routine Monitoring:
(15) Required length or volume of rinse steps, and change-
7.3.7.1 An output of the cleaning validation should include
out cycle (max number of parts cleaned or cleaning cycles
establishment of ongoing routine process monitoring at prede-
performed prior to a change),
termined intervals.
(16) Required drying conditions,
7.3.7.2 The collection and evaluation of information and
(17) Rack configurations,
data about the performance of the cleaning process should
(18) Rack quantities (min and max quantities in the racks,
allow detection of undesired process variability. Evaluating the
and min and max quantities of racks should be considered for
performance of the cleaning process can identify problems and
validations. Standard loading conditions will be defined, along
determines whether action should be taken to correct,
with worst-case loading conditions. Note that there should be
anticipate, and prevent problems so that the cleaning process
evidence to justify worst case conditions), and
remains in control.
(19) Wait times between process steps.
7.3.7.3 An ongoing program to collect and analyze product
7.3.9.3 Thedocumentationofthecleaningvalidationshould
and process data that relate to product quality should be
include:
established. The data collected should include relevant clean-
(1) Process flow diagrams,
ingprocessparametermonitoring,trendsandqualityofincom-
(2) Process risk assessments,
ing materials or components, in-process material, and cleanli-
(3) Validation plans (including, but not limited to: catego-
ness of finished devices.
rization of devices, sample size selection and rationale, num-
7.3.7.4 The data should be statistically trended and re-
bers of runs, types of analyses, positive and negative controls
viewed.Theinformationcollectedshouldverifythatthedevice
used in analytical methods, analytical method validation, and
cleanliness is being appropriately controlled throughout the
acceptance criteria),
process.
(4) IQ, OQ, and PQ protocols and reports,
7.3.7.5 The methods used for monitoring the cleaning pro-
(5) A written statement providing a conclusion about the
cess should be included in the cleaning validation process.
suitability of the process to clean effectively,
7.3.8 Re-Validation:
(6) Criteria for routine monitoring, and
7.3.8.1 Another output of the validation activities should be
(7) Criteria for re-validation.
a schedule for periodic consideration of re-validation of the
cleaning processes. 7.4 Acceptance Limits:
F3127 − 22
7.4.1 Theprocesscleanlinessrequirementshouldbedefined Answers for endotoxins and for guidance on methods to
and documented. The process output requirement as well as evaluate biological contamination.
expected end use and risk analysis factor into the definition of 7.4.6 Notethatthereareconditionsandcleaningparameters
cleanliness. in which the cleaning agent itself can leave or create unaccept-
able residues/contaminants or alter the surface of the compo-
7.4.2 The output requirements (measurements of residue
nent. The cleaning agent should be treated exactly like any
levels) of the cleaning process should be determined,
other process residue or contaminant. Acceptance criteria for
established, and justified by the manufacturer. These criteria
residual cleaning agents should be established just as they are
for “clean” or acceptance limits should be stated with scientific
for any process material, and analytical techniques shall be
justification (see Appendix X1).
established for measuring the residual cleaning compounds.
7.4.3 Therearemanywaystoestablishacceptancelimitsfor
Manufacturers of cleaning agents can sometimes contribute
a cleaning process.
appropriate certification and testing or testing methods. The
7.4.3.1 For existing processes, analysis of current compo-
composition of some complex cleaning agent blends may have
nents or product, analysis of product taken from the field,
to be changed in response to safety and/or environmental
and/or analysis of product returned due to expiration can be
regulatory considerations, and such changes may result in
helpful in establishing a baseline result that reflects the current
undesirable cleaning and/or unacceptable surface residue.
state. The current state may provide an acceptable rationale of
Therefore, part of the quality program should include provi-
suitability, assuming no associated complaints or adverse
sions for notification of such changes by suppliers.
events that can be tied to manufacturing material residues or
contaminants.
8. Analytical Methods
7.4.3.2 For new processes, or processes with limited prod-
uctclinicalhistory,severaltechniquescanbeusedtodetermine 8.1 Use of appropriate analytical methods is essential to any
the suitability of cleaning including quantifiable specific and cleaning validation program. Analytical methods shall be
non-specific methods and qualitative methods. demonstrated to adequately detect the residues of concern at or
preferably below the acceptable limits. Additionally, adequate
7.4.3.3 Limits should be established using a risk-based
recovery shall be defined and demonstrated to justify the
approach. Guide E3219 provides a scientifically justified,
appropriateness of the method (see Practice F2847). Selection
data-driven approach to deriving health-based exposure limits
of an analytical method depends on the nature and level of the
forunintendedexposurestoindividualsubstances.Theselimits
expected residue after the cleaning process.
may then be further used to calculate cleaning limits used in
quality risk assessment for medical devices.
8.2 If a method results in a “non-detectable” or “non-
7.4.3.4 For manufacturing materials that do not have well-
quantifiable” response at a level that is higher than the
studied toxic responses, appropriate data may need to be
acceptable limits, then it is not an appropriate method.
developed to justify the suitability of residue limits. ANSI/
8.2.1 The limit of detection (LOD) is generally defined as
AAMI/ISO 10993-5 and Guide E3219 provide guidance on
three times the standard deviation of the blank.
either limits or methods to establish suitable limits for manu-
8.2.1.1 For instrumental methods, this limit is often consid-
facturing materials that are not well studied.
ered to be three times the average value of the noise.
7.4.4 Visual inspection techniques, which should be the first
8.2.1.2 An alternative method for determining the LOD is
cleanliness inspection step, are often used to evaluate the
basedondetectabilitythroughanalysisofserialdilutionsofthe
aesthetics like “visually clean” (at some defined level of
residues in questions. Using this method the LOD can be
magnification and under defined lighting conditions), visible
calculated from the regression curve:
debrisorresidue,consistentcolor,discoloration,orpresenceof
LOD 5y-intercept13*SE standard error of the regression line
~ !
surface imperfections. See Practice E3263 or EN 13018 for
(1)
guidance on visual methods and validation.
7.4.5 Microbiological control is not required for cleaning 8.2.1.3 Samples that are at a level at or below the limit of
validation unless it is a final cleaning process before packaging detection are referred to as “non-detectable.”
in a clean room. The microbiologically clean requirements are 8.2.2 Thelimitofquantitation(LOQ)isgenerallydefinedas
associated with bioburden limits of the finished device. ten times the standard deviation of the blank.
However, it may also be applied to in-process cleaning 8.2.3 For instrumental methods, this is often considered to
operations to minimize the carryover of microbial contamina- be ten times the average value of the noise.
tion to subsequent operations. In that respect, the differentia- 8.2.4 An alternative method for determining LOQ is based
tion between viable populations of microorganisms (biobur-
on detectability through analysis of serial dilutions of the
den) and residue of microorganisms (endotoxins) should be residues in question. Using this method the LOQ can be
considered. Endotoxin evaluation could be considered part of a
calculated from the regression curve:
validated cleaning process depending on the intended use of
LOQ 5y-intercept110*SE ~standard error of the regression line!
the device and for devices with specific patient contact. See for
(2)
example ISO 11737-1, Test Method E1766, USP <61> for
bioburden; ANSI/AAMI ST72, USP <85>, USP <161>, Sec- 8.2.5 Samples that are at a level at or above the limit of
tion 2.6.14 of the European Pharmacopoeia, and FDA Guid- detection, but below the limit of quantitation, are referred to as
ance on Pyrogen and Endotoxins Testing: Questions and “non-quantifiable.”
F3127 − 22
8.3 The specificity and limit of detection (sensitivity) of the 8.9.3.5 Gel electrophoresis (sodium dodecyl sulfate (SDS)
analytical method used to detect residues or contaminants polyacrylamide gel electrophoresis (PAGE)),
should be determined. 8.9.3.6 Inductively coupled plasma (ICP), and
8.9.3.7 X-ray photoelectron spectroscopy (XPS)/electron
8.4 If levels of contamination or residue are not detected, it
spectroscopy for chemical analysis (ESCA).
does not mean that there is no residual contaminant present
8.10 Non-Specific Analytical Methods:
after cleaning. It only means that the levels of contaminant
greater than the sensitivity or detection limit of the analytical 8.10.1 There are several non-specific analytical methods
that can be useful for detecting the presence of residues or
method are not present in the sample.
contaminants.
8.5 All methods of evaluation of process output (whether
8.10.2 Non-specific methods measure a general property
quantitative or qualitative, or specific or non-specific) should
which could be a combination of residues or contaminants.
be evaluated to establish method suitability (adequate limits of
8.10.3 The advantage of non-specific methods is that they
detection and quantitation), accuracy, precision, linearity,
provide a measurement of total levels of residues or contami-
range, reliability, and robustness. For example, visual exami-
nants of a given type: organic, inorganic, biologic, particulate,
nation may not be adequate to identify the presence of
etc.
microgram quantities of aqueous cleaning agent residue. Test
8.10.4 Examples of methods that are not specific to a
suitability should be demonstrated and justified based on data.
particular contaminant include:
Guide E2857, USP <1225>, ICH Q2, and ISO 17025 are
8.10.4.1 Gravimetric analysis (non-volatile residuals—
standards that describe analytical method validations.
NVR),
8.6 The analytical method should be challenged in combi-
8.10.4.2 Total organic carbon (TOC),
nation with the sampling method used to show that contami-
8.10.4.3 Particulate analysis,
nants can be recovered from the device and at what level (for
8.10.4.4 Conductivity,
example, 50 % recovery; 90 % recovery) they can be recov-
8.10.4.5 Visual inspection, and
ered.
8.10.4.6 Water contact angle.
NOTE3—TestMethodF2459requires75 %recoveryonthegravimetric
8.11 Microbiological Test Methods:
analysis.
8.11.1 Control of the bioburden and endotoxin in a cleaning
8.7 Inspection processes that only yield a pass/fail result
process is important to ensure that subsequent sterilization or
cannot be qualified using standard repeatability and reproduc-
sanitization procedures achieve the necessary sterility assur-
ibility testing (R&R) techniques, so in these cases fault seed
ance. Methods to evaluate residual bioburden include ANSI/
testing (or other options for qualifying pass/fail testing) can be
AAMI ST72, USP <85>, and ANSI/AAMI/ISO 11737-1.
used. Fault seed testing can be conducted by randomly testing
8.11.2 Depending on the medical device, both bioburden
both acceptable and unacceptable product, and verifying that
and endotoxin are monitored and controlled during the manu-
the inspection process yields the desired disposition. The
facturing and/or cleaning processes.
inspector should not know which product is acceptable, and
8.12 Biocompatibility Testing:
ideally should be unaware that the process is being tested.
8.12.1 Biocompatibility testing (for example, cytotoxicity
Acceptance criteria are then based on the criticality of the
attribute being inspected. For automated processes, generally as described in ISO 10993-05) may be appropriate for deter-
mining if the output of a cleaning process meets its specified
all fault-seeded product should be rejected.
requirements.
8.8 It is important to establish analytical method suitability
8.13 Sampling:
before any conclusions can be made about a cleaning valida-
8.13.1 Preparation of samples of residues and contaminants
tion based on the sample results. It is up to the user to
forcleaningvalidationtestingforanalyticaltestingisascritical
determine and justify method suitability to screen for unspeci-
as the test itself. If a sample is prepared inappropriately, the
fied analytes as well as test for specified analytes.
resultwillalsonotbeappropriate.Samplesshouldrepresentall
8.9 Specific Analytical Methods:
aspects of the manufacturing process that are being evaluated
8.9.1 Specificanalyticalmethodsarethosewhichmeasurea
as part of the cleaning validation.
specific residue in the presence of expected interferences.
8.13.2 The analytical method validation should include the
8.9.2 The advantage of a specific analytical method is that it
sampling technique as a confounding factor for interference
provides specific measurements of the major residue of con-
determination and for recovery studies.
cern.
8.13.3 Direct Surface Sampling:
8.9.3 Examples of methods that can be specific are:
8.13.3.1 Direct surface sampling using surface analytical
8.9.3.1 Gas chromatography with a mass spectrometer de-
techniques like photoelectron spectroscopy (PES), time-of-
tector (GC/MS),
flight secondary ion mass spectroscopy (TOF-SIMS), energy
8.9.3.2 Infrared spectroscopy, including micro-Fourier
dispersive spectroscopy (EDS), and micro-FT-IR can provide
transform infrared (FTIR) spectroscopy,
direct sampling of surfaces. These techniques can have the
8.9.3.3 High pressure liquid chromatography (HPLC),
advantage that they provide immediate results about specific
8.9.3.4 Enzyme-linked immunosorbent assay (ELISA) sites on surfaces. They also can provide direct evidence at the
assays, worst-case locations or at the best-case locations. While there
F3127 − 22
are no specific recovery issues, direct surface sampling can 8.13.5.3 The method validations should consider the impact
have the disadvantage that the techniques may not provide an of volume reductions (evaporation of solvent to increase the
overall picture of the device. It may lead to erroneous conclu- concentration of the analyte) of the extracting solvents to
sions because of sampling bias. Direct surface sampling is ensure that the concentration of the extracting solvent does not
dependent on how and where sampling sites are chosen. contribute to the result. Documentation of extraction process
Imaging techniques, based on direct surface sampling, can also should include specifying the appropriate quantity and the
provide an overall view of the relative distributions of residues appropriate quality of water and/or one or more of the correct
and contaminants. Each of these techniques has technique- qualityofextractionsolvent(s).Theextractionprocess(includ-
specific requirements for the sample surface such as a require- ing temperature, force, and time) should also be developed and
ment for surface flatness, the ability to withstand high vacuum, documented so that the residue is identifiable. In other words,
depth of penetration, and access to the desired sample location the residue cannot be swamped by artifactual interferences
due to equipment limitations. from the extraction media or the extraction process.Appropri-
8.13.4 Swab sampling is also a direct surface sampling ate controls to establish the suitability of the solvent to extract
technique that is reasonably cost-effective. It provides infor- the residue should be evaluated and considered in a recovery
mation about the specific sites selected and swabbed. Swab- study. Potential interferences from the solvent should be
bing protocols that reduce swab sampling bias should be considered and minimized. Both positive (recovery) and nega-
developed. A limitation of swab sampling is that the swab tive controls should be specified.
should “release” the residue or contaminant. The ability of the
8.13.5.4 In some instances, a volatile residue should be
swab to release the residue should be considered in the considered. In such an instance, rather than an extraction in a
recovery study. There are also potential interferences from the
liquid,extractioninthevaporphasecombinedwithhead-space
swab (based on swab material composition) that should be gas chromatography (GC) may be appropriate.
considered and minimized. Swabbing is a manual operation so
8.13.5.5 Certain types of devices (for example, porous
procedures should be established to develop sampling consis-
devices and some coatings) may not be suitable for surface
tency.
detections methods.
8.13.5 Rinse sampling and extraction by immersion in-
8.13.5.6 There are available standards for some rinse sam-
volves the use of a solvent to contact all surfaces of a sampled
pling techniques, including Practice F619 and Test Method
item to quantitatively remove the residue or contaminant. The
F2459.
solventcanbewater,water-based,ororganic,dependingonthe
relative solubility of the residue or contaminant and the
9. Sample Size
composition of the medical device. Different solvents can be
9.1 The sample size required to reach a justifiable conclu-
used to evaluate residues of different solubility on the same
sion for a given cleaning validation is dependent on a valid
sample groups.
statistical approach, the analytical technique, the variability of
NOTE 4—If a sample is used for one rinse or extraction, the exact same
the analytical technique, and the desired outcome of the test.
part should not be used again with a different solvent.
Factors that should be considered include the following:
Sampling and extraction can be assisted by ultrasonic
9.1.1 Will the results of the process evaluation be compared
agitation, reflux, bubbling, or
...
This document is not an ASTM standard and is intended only to provide the user of an ASTM standard an indication of what changes have been made to the previous version. Because
it may not be technically possible to adequately depict all changes accurately, ASTM recommends that users consult prior editions as appropriate. In all cases only the current version
of the standard as published by ASTM is to be considered the official document.
Designation: F3127 − 16 F3127 − 22
Standard Guide for
Validating Cleaning Processes Used During the Manufacture
of Medical Devices
This standard is issued under the fixed designation F3127; the number immediately following the designation indicates the year of
original adoption or, in the case of revision, the year of last revision. A number in parentheses indicates the year of last reapproval. A
superscript epsilon (´) indicates an editorial change since the last revision or reapproval.
1. Scope
1.1 This guide provides considerations for validating cleaning processes for medical devices during initial fabrication and
assembly prior to initial use. Validated cleaning processes are important for achieving consistency in function and consistency in
biocompatibility. The considerations include but are not limited to,to: validation approach, equipment design, procedures and
documentation, analytical methods, sampling, development of limits, and other issues.
1.2 Inclusions:
1.2.1 This guide describes the validation of critical cleaning processes for medical devices to reduce contaminants to acceptable
levels prior to packaging.
1.3 Exclusions: Exclusions—The following items / medical devices / processes are excluded from the scope of this document:
1.3.1 Reusable medical devices.
1.3.1.1 Validation of cleaning operations for reusable medical devices is not within the scope of this standard guide. Although
cleaning of reusable medical devices is beyond the scope of this guide, many of the principles outlined in this guide may be
applicable to the validation of cleaning operations for reusable devices.
1.3.2 Cleaning of medical devices in health care facilities.
1.3.2.1 Validation of cleaning processes in patient/health care facilities is not within the scope of this standard guide.
1.4 This standard does not purport to be a replacement for biological safety testing.
1.5 This standard does not purport to address all of the safety concerns, if any, associated with its use. It is the responsibility
of the user of this standard to establish appropriate safety safety, health, and healthenvironmental practices and determine the
applicability of regulatory limitations prior to use.
1.6 This international standard was developed in accordance with internationally recognized principles on standardization
established in the Decision on Principles for the Development of International Standards, Guides and Recommendations issued
by the World Trade Organization Technical Barriers to Trade (TBT) Committee.
This guide is under the jurisdiction of ASTM Committee F04 on Medical and Surgical Materials and Devices and is the direct responsibility of Subcommittee F04.15
on Material Test Methods.
Current edition approved April 1, 2016Oct. 1, 2022. Published May 2016October 2022. Originally approved in 2016. Last previous edition approved in 2016 as
F3127 – 16. DOI: 10.1520/F3127-1610.1520/F3127-22.
Copyright © ASTM International, 100 Barr Harbor Drive, PO Box C700, West Conshohocken, PA 19428-2959. United States
F3127 − 22
2. Referenced Documents
2.1 ASTM Standards:
D543 Practices for Evaluating the Resistance of Plastics to Chemical Reagents
E1766 Test Method for Determination of Effectiveness of Sterilization Processes for Reusable Medical Devices
E2857 Guide for Validating Analytical Methods
E3106 Guide for Science-Based and Risk-Based Cleaning Process Development and Validation
E3219 Guide for Derivation of Health-Based Exposure Limits (HBELs)
E3263 Practice for Qualification of Visual Inspection of Pharmaceutical Manufacturing Equipment and Medical Devices for
Residues
F619 Practice for Extraction of Materials Used in Medical Devices
F2459 Test Method for Extracting Residue from Metallic Medical Components and Quantifying via Gravimetric Analysis
F2847 Practice for Reporting and Assessment of Residues on Single-Use Implants and Single-Use Sterile Instruments
G121 Practice for Preparation of Contaminated Test Coupons for the Evaluation of Cleaning Agents
G122 Test Method for Evaluating the Effectiveness of Cleaning Agents and Processes
G131 Practice for Cleaning of Materials and Components by Ultrasonic Techniques
2.2 ANSI/AAMI/ISO Standards:
ISO 10993-5 Biological Evaluation of Medical Devices—Part 5: Tests for Cytotoxicity, In Vitro Methods
ISO 10993-11 Biological Evaluation of Medical Devices—Art 11: Tests for Systemic Toxicity
ISO 10993-17 Biological Evaluation of Medical Devices—Part 17: Establishment of Allowable Limits for Leachable Substances
ISO 11737-111737-1:2018 Sterilization of Medical Devices—Microbiological Health Care Products—Microbiological
Methods—Part 1: Determination of a Population of Microorganisms on Products
ISO 14971 Medical Devices—Application of Risk Management to Medical Devices
ISO 17025 General Requirements for the Competence of Testing and Calibration Laboratories
ISO 19227 Implants for Surgery—Cleanliness of Orthopedic Implants—General Requirements
AAMI ST72 Bacterial Endotoxins—Test Methodologies, Routine Monitoring, and Alternatives to Batch Testing
AAMI TIR30 A Compendium of Processes, Materials, Test Methods, and Acceptance Criteria for Cleaning Reusable Medical
Devices
2.3 United States Pharmacopoeia (USP) – General Chapters:
USP <61> Microbiological Examination of Nonsterile Products: Microbial Enumeration Test
USP <62> Microbiological Examination of Nonsterile Products: Test for Specified Microorganisms
USP <85> Bacterial Endotoxins Test
USP <87><161> Biological Reactivity Tests, In VitroTransfusion and Infusion Assemblies and Similar Medical Devices
USP <88> Biological Reactivity Tests, In Vivo
USP <1225> Validation of Compendial Procedures
2.4 International Conference on Harmonization of Technical Requirements for Registration of Pharmaceuticals for Human Use
(ICH):
ICH Q2 Validation of Analytical Procedures: Text and Methodology
ICH Q9 Quality Risk Management
2.5 FDA Guidance Documents:
FDA Guidance Pyrogen and Endotoxins Testing: Questions and Answers, issued June 2012
2.6 European Standards and Pharmacopoeia:
EN 13018 Non-Destructive Testing—Visual Testing—General Principles
European Pharmacopoeia
3. Terminology
3.1 Definitions:
3.1.1 analyte, n—a substance (usually a residue) for which an analysis is being performed. The residue determination may be
qualitative, quantitative, specific, non-specific, and/or it may involve compositional identification. The analyte may be determined
as an extract or directly on the surface of the device or portion (subassembly) of the device.
For referenced ASTM standards, visit the ASTM website, www.astm.org, or contact ASTM Customer Service at service@astm.org. For Annual Book of ASTM Standards
volume information, refer to the standard’s Document Summary page on the ASTM website.
Available from American National Standards Institute (ANSI), 25 W. 43rd St., 4th Floor, New York, NY 10036, http://www.ansi.org.
Available from U.S. Pharmacopeial Convention (USP), 12601 Twinbrook Pkwy., Rockville, MD 20852-1790, http://www.usp.org.
Available from U.S. Food and Drug Administration (FDA), 10903 New Hampshire Ave., Silver Spring, MD 20993, http://www.fda.gov.
F3127 − 22
3.1.2 blank, n—an analytical sample taken to establish the background value for an analytical measurement which may be
subtracted from an experimental value to determine the “true” value.
3.1.3 clean, n—having ana level of residues and environmental contaminants which dodoes not exceed a maximum permissible
level for the intended application.
3.1.4 cleaning, v—removal of potential contaminants from an item to the extent necessary for further processing or for intended
use.
3.1.5 cleaning process, n—a process that is used to remove any product, process-related material, and environmental contaminant
introduced as part of the manufacturing process.
3.1.6 cleaning validation, n—the documented evidence providing a high degree of assurance that a cleaning process will result
in products medical devices consistently meeting their predetermined cleanliness requirements.
3.1.7 cleaning verification, n—a one-time sampling and testing to ensure that a medical device has been properly cleaned
following a specific cleaning event.
3.1.8 contaminant, n—any material that potentially adversely impacts the assembly, the functioning of the device, and/or shows
undesirable interaction with the host. A contaminant may be a single component or any combination of components. Examples of
possible types of contaminants include: ((1)1) biological or non-biological in nature; ((2)2) living or dead; ((3)3) particles or thin
films; ((4)4) solid, liquid, or vapor; and ((5)5) organic or inorganic.
3.1.9 first use, n—the initial contact with biological materials or fluids.
3.1.10 installation qualification (IQ), n—establishing by objective evidence that all key aspects of the process equipment and
ancillary system installation adhere to the manufacuter’smanufacturer’s approved specification and the recommendations of the
supplier of the equipment are suitably considered.
3.1.11 lowest observed adverse effect level (LOAEL), n—lowest concentration or amount of a substance found by experiment or
observation which causes detectable adverse alteration of morphology, functional capacity, growth, development, or life span of
the target organism under defined conditions of exposure.
3.1.11 monitoring, v—verification testing at predefined intervals.
3.1.13 no observed adverse effect level (NOAEL), n—greatest concentration or amount of a substance found by experiment or
observation which causes no detectable adverse alteration of morphology, functional capacity, growth, development, or life span
of the target organism under defined conditions of exposure.
3.1.12 operational qualification (OQ), n—establishing by objective evidence process control limits and action levels which result
in product that meets all predetermined requirements.
3.1.13 process qualification (PQ), n—establishing by objective evidence that the process, under anticipated conditions,
consistently produces a product which meets all predetermined requirements.
3.1.14 recovery study, n—a laboratory study combining the sampling method and analytical method to determine the quantitative
recovery of a specific residue for a defined surface.
3.1.15 residue, n—a substance present at the surface of an implant or embedded therein that is not explicitly recognized and
defined as part of the implant specification. It includes processing-based residues as well as contamination by environmental factors
(adsorbates).
F3127 − 22
3.1.18 tolerable intake (TI), n—estimate of the average daily intake of a substance over a specified time period, on the basis of
body mass, that is considered to be without appreciable harm to health.
4. Summary of Practice
4.1 This guide provides an approach for validating the removal of contaminants and residues introduced during the intermediate
process steps so that the terminal cleaning process can result in a consistently clean medical device.
5. Significance and Use
5.1 This guide describes an approach to validate a cleaning system for a medical device. It is based on the manufacturer’s accurate
and comprehensive understanding of their internal manufacturing and cleaning processes.
5.2 This guide is not intended to provide a detailed plan or road map, but will provide considerations that can be used by the device
manufacturer to develop a detailed plan for performing cleaning validation.
5.3 In cleaning validation, as with other types of validations, there are multiple ways to achieve a compliant, scientifically sound,
and practical cleaning validation program.
5.4 There are several reference documents identified in Appendix X3 that describe cleaning validation approaches for non-medical
devices (including cleaning for oxygen-enriched environments, pharmaceuticals, and semiconductors). Any of these reference
documents could provide guidance for a well defined well-defined process for establishing a manufacturer’s minimum expectation
of a specific cleaning validation program.
5.5 This guidance specifically targets cleaning validation for medical devices, in-process and at terminal cleaning so that the result
is a consistently clean medical device that meets the performance expectations for that device.
6. General Requirements
6.1 This guidance for the validation of cleaning processes is divided into 3three sets of activities: understanding the upstream
manufacturing process, documenting the cleaning process, and establishing the measurement tools used to evaluate cleanliness and
to establish the cleaning performance criteria.
6.2 Preliminary process characterization, whether in the laboratory or on the manufacturing floor, provides the data necessary to
establish cleaning parameter control ranges.
7. Cleaning Validation Approach
7.1 A typical approach to a cleaning validation includes:
7.1.1 An assessment of the risks and benefits of the cleaning process and the impact of the cleaning processes on the medical
device and on downstream processes.
7.1.2 Identification of contaminants from raw materials and manufacturing and processing operations (e.g. (for example, machine
oils) that could be residuals on the medical device.
7.1.3 Establishment of allowable limits for contaminants (determining “How clean is clean?”) based on the product and process
needs. Acceptance criteria for “clean” should be stated with scientific justification for the criteria.
7.1.4 A validation of the analytical methods used to measure the residues or contaminants.
7.1.5 A qualification or determination of the sampling techniques used for evaluating the cleanliness of a medical device.
7.1.6 A determination that statistical requirements and documentation are adequate to conclude that the result of testing meets the
output specification of the process.
F3127 − 22
7.2 A general process flow for a cleaning validation program is represented by the presented in Fig. 1:.
7.3 Definition of the Cleaning Process:
FIG. 1 Process Flow for a Cleaning Validation
F3127 − 22
7.3.1 The definition of the process should include an evaluation of the device, the equipment to be used for the cleaning process,
the process parameters, the process chemicals, and the manufacturing materials that should be removed by the process.
7.3.2 Device Design:
7.3.2.1 The design, material composition, and intended end use of the device have a significant impact on the suitability of a
cleaning process. A non-exhaustive list of examples areis provided:
(1) A cleaning process that will not reach a blind hole in a medical device will not get the blind hole clean.
(2) Densely populated electronics assemblies may not be readily accessed by cleaning chemistries. As a result, conductive and
non-conductive residue may remain.
(3) The cleaning process should not have an adverse effect on the materials of construction of the medical device, the cleaning
equipment, or the functionality of the medical device. For example, for plastic devices, ASTMPractice D543 may be used for
guidance on how to determine the suitability of specific cleaning agents to medical devices. Chemical compatibility of the cleaning
process should be determined prior to cleaning process validation.
(4) In some instances, the structure of the device or the surface of the device may cause liquid or vapor-phase residue to be
entrapped. Such occurrences are generally not considered to constitute a materials compatibility problem, if the residue is readily
removed with extensive rinsing and/or drying (bake-out). However, given the potential negative impact on performance and/or
interaction with the host, the design and materials of construction may qualitatively and quantitatively impact the rinsing and/or
drying portions of the cleaning process.
7.3.2.2 While the discussion of device design (design for cleanability) is critical to a cleaning validation, a full discussion is not
within the scope of this guide.
7.3.3 Risk Analysis:
7.3.3.1 The risks and benefits associated with a specific cleaning process should be addressed. There are a number of approaches
to evaluating the risks associated with a cleaning process, including those described in ISO 14971 14971, ISO 19227, Guide
E3106, and ICH Q9.
7.3.3.2 The process risks evaluated should include the risk to the patient.
7.3.3.3 All cleaning operations should be considered, including processes conducted by contract manufacturers.
(1) Some cleaning operations may not be termed cleaning;cleaning, and the terminology may be specific to a given technical
field. Passivation, surface preparation, and surface modification may or may not have a cleaning function. The manufacturer should
determine the function and efficacy of each process.
(2) If an in-process cleaning operation is considered to be critical and therefore should be validated, acceptance limits for this
in-process operation may be established by considering the effect of residue levels after this operation on the final residue levels
of the device following the final cleaning step. For example, a manufacturer may perform an OQ on this in-process step to see what
in-process residue levels start to impact the final residue levels beyond their acceptable levels. By reducing the in-process residue
levels below this limit, the manufacturer can establish the process conditions for validating this in-process operation.
NOTE 1—In-process cleaning validations may also apply if cleaning is critical to a subsequent process step, such as bonding or inspection steps requiring
a clean part.
7.3.3.4 Risks that should be considered include the impact on the subsequent process yields or the potential for carryover of
residue to the next process or the final product.
7.3.4 In-process cleaning operations that are not critical to subsequent processes or the final product could be included in other
process validation activities or, if appropriately justified, may not need to be validated.
7.3.5 Cleaning Process Development:
7.3.5.1 The process development should include the development of a process flow chart.
7.3.5.2 The process flow chart should begin with the process steps immediately after the previous validated cleaning step (all steps
subsequent to the previous validated cleaning step are residue inputs to the current cleaning step). The process flow chart should
end after the cleaning operation and should include an evaluation of the impact of the cleaned device on the subsequent operations.
F3127 − 22
7.3.5.3 The process flow chart and an appropriate list of materials should be detailed enough to identify all of the materials
(including metalworking fluids, polishing compounds, glove contaminants, cleaning agents, etc.) that come in contact with the
in-process component or medical device. Without knowing the contact materials, the definition of an adequate cleaning process
is incomplete.
(1) The device manufacturer should work with the suppliers of process materials to assureensure that a consistent composition
is obtained. Identifying the composition of process materials includes, at a minimum, obtaining a Material Safety Data Sheet
(MSDS). However, the focus of an MSDS is worker safety issues and therefore may not reveal ingredients that may have an
undesirable interaction with the process, with the device, or with the patient. Further, many process materials, notably
metalworking fluids and cleaning agents, may be complex blends where individual components are present at levels that do not
have to be listed on the MSDS.
7.3.5.4 The device manufacturer should work with the suppliers of process materials to develop a plan for managing product
changes. This is in recognition that products may be reformulated in response to environmental mandates or worker safety issues.
These new formulations Any changes to product design or manufacturing process or processing materials have the potential to have
an adverse impact on the product.adversely impact final product efficacy, and thus, must be assessed.
7.3.5.5 Based on the process flow and the risk analysis, a validation plan that identifies all validation activities required to
demonstrate the suitability and effectiveness of the cleaning process should be developed. The validation plan should provide
rationale for product type groupings, process definition, sample size selection, numbers of runs, types of analyses, and acceptance
criteria. Validation bracketing or grouping approaches may be utilized. Possible criteria for defining cleaning groups should be but
are not limited to: cleaning equipment, cleaning program, process flow, device characteristics (such as such as geometry, base
material, surface finish, mated components, functionality, critical features), and contact materials.
7.3.6 Process Qualification:
7.3.6.1 The plan should consider the requirements of use and can incorporate risk management to prioritize certain activities and
to identify a level of effort in both the performance and documentation of qualification activities. The plan should identify the
following items:
(1) The studies or tests to use,
(2) The criteria appropriate to assess outcomes,Acceptance criteria,
(3) The timing of qualification activities,
(4) The responsibilities of relevant departments and the quality unit, and
(5) The procedures for documenting and approving the qualification.
7.3.6.2 The projectqualification plan should also include the requirements for the evaluation of changes. Qualification activities
should be documented and summarized in a report with conclusions that address criteria in the plan.
7.3.6.3 Installation Qualificationsqualifications (IQ) should be performed on all equipment used in the cleaning process prior to
any validation activities. OQ or PQ execution. At a minimum the IQ should include verifications that utility systems and equipment
are built and installed in compliance with the design specifications (e.g., (for example, built as designed with proper materials,
capacity, and functions, and properly connected and calibrated).
NOTE 2—Tests for equipment safety, functional features, training of personnel, software validation, and other necessary tests to ensure quality and
traceability have been performed prior to OQ execution, and the results remain at pre-defined requirements until the conclusion of the OQ.
7.3.6.4 The operational qualification (OQ) establishes the ability of the processing equipment to execute the cleaning operation
within the allowable process parameters. At a minimum, the OQ should include verification that utility systems and equipment
operate in accordance with the process requirements in all anticipated operating ranges. This should include challenging the
equipment or system functions while under load comparable to that expected during routine production. It should also include the
performance of interventions, stoppage, and start-up as is expected during routine production. Operating ranges should be shown
capable of being held as long as would be necessary during routine production. Worst-case product should be tested at the process
challenge conditions.
7.3.6.5 Cleaning processes are generally comprised of multiple steps. Each critical step of the process shouldshall have a function
and a set of parameters that are controlled within defined ranges to ensure effective residue or contaminant removal. The process
parameters for each critical step of the process shouldshall be identified and specified in detail and should be based on empirical
evidence.
F3127 − 22
7.3.6.6 Factors to identify and specify in detail may include the use and type of detergents, solvent grade and lot information, the
presence of an acid cleaning step, the concentration of cleaning agents, the contact time of cleaning agents, feed pressure or flow
rate, cleaning temperature, sonication energy, ultrasonic frequency, spray pressures, required length or volume of rinse steps,
required conditions for drying and/or bakeout,bake-out, length of time or number of parts between tank clean out cycles clean-out
cycles, and the wait time between cleaning steps in addition to other process specific parameters.
7.3.6.7 Each cleaning process line should be considered independently. The burden of validation for multiple cleaning lines might
be reduced based on identical cleaning equipment and processes (i.e., (that is, process equivalency). Each firm is responsible for
determining and justifying the specific criteria for cleaning equivalency between cleaning processes.
7.3.6.8 The process qualification (PQ) combines the actual facility, utilities, equipment (each now qualified), and the trained
personnel (including required training programs) with the commercial manufacturing process, control procedures, and components
to produce commercial batches. A successful PQ should confirm the process design and demonstrate that the cleaning process
performs as expected. The decision to begin manufacturing should be supported by data from commercial-scale batches.
7.3.6.9 Data from laboratory and pilot studies can provide additional Laboratory data from pilot studies performed prior to the
qualification can provide assurance that the commercial cleaning process performs as expected.process qualification will
demonstrate adequate performance.
7.3.6.10 The approach to PQ should be based on sound science, the overall level of product and process understanding, and
demonstrable control. The cumulative data from all relevant studies (e.g., (for example, designed experiments; laboratory, pilot,
and commercial batches) should be used to establish the process conditions for the PQ. To understand the production cleaning
process sufficiently, the manufacturer will need to consider the effects of scale. However, it is not typically necessary to explore
the entire operating range at production scale if assurance can be provided by process design data. Previous credible experience
with sufficiently similar productsdevices and processes can also be helpful. In addition, objective measures (e.g., (for example,
statistical metrics) are strongly recommended wherever feasible and meaningful to achieve adequate assurance.
7.3.6.11 In most cases, PQ will have a higher level of sampling, additional testing, and greater scrutiny of process performance
than would be typical of routine production. The level of monitoring and testing should be sufficient to confirm uniform product
quality throughout the batch. The sample size should be statistically justified for each objective acceptance criterion. A minimum
of three production lots should be evaluated to capture production variation prior to cleaning.
7.3.7 Routine Monitoring:
7.3.7.1 An output of the cleaning validation should include establishment of ongoing routine process monitoring at predetermined
intervals.
7.3.7.2 The collection and evaluation of information and data about the performance of the cleaning process,process should allow
detection of undesired process variability. Evaluating the performance of the cleaning process can identify problems and
determines whether action should be taken to correct, anticipate, and prevent problems so that the cleaning process remains in
control.
7.3.7.3 An ongoing program to collect and analyze product and process data that relate to product quality should be established.
The data collected should include relevant cleaning process parameter monitoring, trends and quality of incoming materials or
components, in-process material, and cleanliness of finished products.devices.
7.3.7.4 The data should be statistically trended and reviewed. The information collected should verify that the device cleanliness
is being appropriately controlled throughout the process.
7.3.7.5 The methods used for monitoring the cleaning process should be included in the cleaning validation process.
7.3.8 Re-Validation:
7.3.8.1 Another output of the validation activities should be a schedule for periodic consideration of re-validation of the cleaning
processes.
7.3.8.2 Any changes in the process flow (addition of new equipment, changes to the process parameters, changes to upstream
F3127 − 22
processes or processing materials, changes to the cleaning agents, etc.) should be assessed to determine whether re-validation
should be performed assessed. The necessity of re-validation or verification and the extent of the re-validation.it should be
risk-based.
7.3.8.3 A periodic review of deviations from the original validated cleaning process should be conducted to evaluate if a
re-validation is required. The review should be thorough enough to determine if the deviations are enough to warrant re-validation.
7.3.8.3 Routine monitoring data used with periodic reviews could provide data to justify continued processing without
revalidation.
7.3.9 Documentation:
7.3.9.1 The process inputs for the cleaning process should be defined and documented.
7.3.9.2 The documentation of the cleaning process should include, but not be limited to, the following, as defined and pertinent
to the user’s process:documenting all critical, validated parameters. Following is a list of examples:
(1) Water quality (and conditioning/treatment),
(2) Solvent quality,
(3) Makes, models, and serial numbers of the equipment,
(4) Verification of preventative maintenance of tanks to prevent contamination build up,buildup,
(5) The concentration of cleaning agents,
(6) Cleaning agent type (Brand(brand and manufacturer),
(7) The contact time of cleaning agents,
(8) Feed pressure or flow rate of cleaning agents,
(9) Cleaning temperature,
(10) Cleaning agitation requirements,
(11) Verified delivered ultrasonic power (when used),
(12) Bubbling parameters,
(13) Spray parameters (when used),
(14) Current density in electrolytic descaling systems,
(15) Required length or volume of rinse steps, and change-out cycle (max number of parts cleaned or cleaning cycles
performed prior to a change),
(16) Required drying conditions,
(17) Rack configurations,
(18) Rack quantities (min and max quantities in the racks, and min and max quantities of racks should be considered for
validations. Standard loading conditions will be defined, along with worst-case loading conditions. Note that there should be
evidence to justify worst case conditions), and
(19) Wait times between process steps.
7.3.9.3 The documentation of the cleaning validation should include:
(1) Process flow diagrams,
(2) Process risk assessments,
(3) Validation plans (including, but not limited to,to: categorization of products,devices, sample size selection and rationale,
numbers of runs, types of analyses, positive and negative controls used in analytical methods, analytical method validation, and
acceptance criteria),
(4) IQ, OQ, and PQ protocols and reports,
(5) A written statement providing a conclusion about the suitability of the process to clean effectively,
(6) Criteria for routine monitoring, and
(7) Criteria for re-validation.
7.4 Acceptance Limits:
7.4.1 The process cleanliness requirement should be defined and documented. The process output requirement as well as expected
end use and risk analysis factor into the definition of cleanliness.
7.4.2 The output requirements (measurements of residue levels) of the cleaning process should be determined, established, and
justified by the manufacturer. These criteria for “clean,”“clean” or acceptance limits,limits should be stated with scientific
justification (see Appendix X1).
F3127 − 22
7.4.3 There are many ways to establish acceptance limits for a cleaning process.
7.4.3.1 For existing processes, analysis of current components or product, analysis of product taken from the field, and/or analysis
of product returned due to expiration can be helpful in establishing a baseline result that reflects the current state. The current state
may provide an acceptable rationale of suitability, assuming no associated complaints or adverse events that can be tied to
manufacturing material residues or contaminants.
7.4.3.2 For new processes, or processes with limited product clinical history, several techniques can be used to determine the
suitability of cleaning including quantifiable specific and non-specific methods and qualitative methods.
7.4.3.3 ISO 10993-17 Limits should be established using a risk-based approach. Guide E3219 provides a method for calculating
the tolerable intake (TI) limits of leachable substances based on a substance’s “No Observed Adverse Effect Level” (NOAEL) and
“Lowest Observed Adverse Effect Level” (LOAEL). These calculated TI’s can be converted into a cleaning requirement. The
method for establishing limits of leachables requires a detailed knowledge of all leachable contaminants that come into contact
with the component or device. It is based on a review of toxicological data that establishes a “no adverse effect level” for a material
or agent. The calculations determine a tolerable intake value for specific materials or agents.scientifically justified, data-driven
approach to deriving health-based exposure limits for unintended exposures to individual substances. These limits may then be
further used to calculate cleaning limits used in quality risk assessment for medical devices.
7.4.3.4 For manufacturing materials that do not have well studied well-studied toxic responses, appropriate data may need to be
developed to justify the suitability of residue limits. ANSI/AAMI/ISO 10993-5, ANSI/AAMI/ISO 10993-11, USP <87> and USP
<88>10993-5 and Guide E3219 provide guidance on either limits or methods to establish suitable limits for manufacturing
materials that are not well studied.
7.4.4 Visual inspection techniques, which should be the first cleanliness inspection step, are often used to evaluate the aesthetics
like “visually clean” (at some defined level of magnification and under defined lighting conditions), visible debris or residue,
consistent color, discoloration, or presence of surface imperfections. See Practice E3263 or EN 13018 for guidance on visual
methods and validation.
7.4.5 There is often a requirement to be microbiologically clean. Most of the time the biologically clean requirement is associated
with the finished product. It can also apply Microbiological control is not required for cleaning validation unless it is a final
cleaning process before packaging in a clean room. The microbiologically clean requirements are associated with bioburden limits
of the finished device. However, it may also be applied to in-process cleaning operations to minimize the carryover of microbial
contamination to subsequent operations. See In that respect, the differentiation between viable populations of microorganisms
(bioburden) and residue of microorganisms (endotoxins) should be considered. Endotoxin evaluation could be considered part of
a validated cleaning process depending on the intended use of the device and for devices with specific patient contact. See for
example ISO 11737-1, Test Method E1766, USP <61> for bioburden; ANSI/AAMI ST72, USP <87> and USP <88> for <85>, USP
<161>, Section 2.6.14 of the European Pharmacopoeia, and FDA Guidance on Pyrogen and Endotoxins Testing: Questions and
Answers for endotoxins and for guidance on methods to evaluate biological contamination.
7.4.6 Note that there are conditions and cleaning parameters in which the cleaning agent,agent itself can leave or create
unacceptable residues/contaminants or alter the surface of the component. The cleaning agent should be treated exactly like any
other process residue or contaminant. Acceptance criteria for residual cleaning agents should be established just as they are for any
process material, and analytical techniques shall be established for measuring the residual cleaning compounds. Manufacturers of
cleaning agents can sometimes contribute appropriate certification and testing or testing methods. The composition of some
complex cleaning agent blends may have to be changed in response to safety and/or environmental regulatory considerations, and
such changes may result in undesirable cleaning and/or unacceptable surface residue. Therefore, part of the quality program should
include provisions for notification of such changes by suppliers.
8. Analytical Methods
8.1 Use of appropriate analytical methods is essential to any cleaning validation program. Analytical methods shouldshall be
demonstrated to adequately detect the residues of concern at or preferably below the acceptable limits. Additionally, adequate
recovery shouldshall be defined and demonstrated to justify the appropriateness of the method (see Practice F2847). Selection of
an analytical method depends on the nature and level of the expected residue after the cleaning process.
F3127 − 22
8.2 If a method results in a “Non-Detectable”“non-detectable” or “Non-Quantifiable”“non-quantifiable” response at a level that
is higher than the acceptable limits, then it is not an appropriate method.
8.2.1 The limit of detection (LOD) is generally defined as 3three times the standard deviation of the blank.
8.2.1.1 For instrumental methods, this limit is often considered to be 3three times the average value of the noise.
8.2.1.2 An alternative method for determining the LOD is based on detectability through analysis of serial dilutions of the residues
in questions. Using this method the LOD can be calculated from the regression curve:
LOD5 y-intercept13*SE standard error of the regression line (1)
~ !
8.2.1.3 Samples that are at a level at or below the limit of detection are referred to as “Non-Detectable”.“non-detectable.”
8.2.2 The limit of quantitation (LOQ) is generally defined as 10ten times the standard deviation of the blank.
8.2.3 For instrumental methods, this is often considered to be 10ten times the average value of the noise.
8.2.4 An alternative method for determining LOQ is based on detectability through analysis of serial dilutions of the residues in
questions.question. Using this method the LOQ can be calculated from the regression curve:
LOQ5 y-intercept110*SE standard error of the regression line (2)
~ !
8.2.5 Samples that are at a level at or above the limit of detection, but below the limit of quantitation, are referred to as
“Non-Quantifiable”.“non-quantifiable.”
8.3 The specificity and limit of detection (sensitivity) of the analytical method used to detect residualsresidues or contaminat-
edcontaminants should be determined.
8.4 If levels of contamination or residualresidue are not detected, it does not mean that there is no residual contaminant present
after cleaning. It only means that the levels of contaminant greater than the sensitivity or detection limit of the analytical method
are not present in the sample.
8.5 All methods of evaluation of process output (whether quantitative or qualitative, or specific or non-specific) should be
evaluated to establish method suitability (adequate limits of detection and quantification),quantitation), accuracy, precision,
linearity, range, reliability, and robustness. For example, visual examination may not be adequate to identify the presence of
microgram quantities of aqueous cleaning agent residue. Test suitability should be demonstrated and justified based on data.
ASTMGuide E2857, USP <1225>, and ICH Q2ICH Q2, and ISO 17025 are standards that describe analytical method validations.
8.6 The analytical method should be challenged in combination with the sampling method used to show that contaminants can be
recovered from the device and at what level, (e.g., 50% recovery; 90%level (for example, 50 % recovery; 90 % recovery) they can
be recovered.
NOTE 3—ASTM Test Method F2459 requires 75%75 % recovery on the gravimetric analysis.
8.7 Inspection processes that only yield a pass/fail result cannot be qualified using standard Repeatabilityrepeatability and
Reproducibility Testingreproducibility testing (R&R) techniques, so in these cases fault seed testing (or other options for qualifying
pass/fail testing) can be used. Fault seed testing can be conducted by randomly testing both acceptable and unacceptable product,
and verifying that the inspection process yields the desired disposition. The inspector should not know which product is acceptable,
and ideally should be unaware that the process is being tested. Acceptance criteria are then based on the criticality of the attribute
being inspected. For automated processes, generally all fault seeded fault-seeded product should be rejected.
8.8 It is important to establish analytical method suitability before any conclusions can be made about a cleaning validation based
on the sample results. It is up to the user to determine and justify method suitability to screen for unspecified analytes as well as
test for specified analytes.
F3127 − 22
8.9 Specific Analytical Methods:
8.9.1 Specific analytical methods are those which measure a specific residue in the presence of expected interferences.
8.9.2 The advantage of a specific analytical method is that it provides specific measurements of the major residue of concern.
8.9.3 Examples of methods that can be specific are:
8.9.3.1 Gas Chromatographychromatography with a Mass Spectrometer Detectormass spectrometer detector (GC/MS),
8.9.3.2 Infrared Spectroscopy,spectroscopy, including micro-Fourier Transform Infra-Redtransform infrared (FTIR) Spectroscopy,
spectroscopy,
8.9.3.3 High Pressure Liquid Chromatographypressure liquid chromatography (HPLC),
8.9.3.4 Enzyme-linked Immunosorbent Assayimmunosorbent assay (ELISA) assays, and
8.9.3.5 Gel Electrophoresiselectrophoresis (sodium dodecyl sulfate (SDS) polyacrylamide gel electrophoresis (PAGE)).(PAGE)),
8.9.3.6 Inductively coupled plasma (ICP), and
8.9.3.7 X-ray photoelectron spectroscopy (XPS)/electron spectroscopy for chemical analysis (ESCA).
8.10 Non-Specific Analytical Methods:
8.10.1 There are several non-specific analytical methods that can be useful for detecting the presence of residues or contaminants.
8.10.2 Non-specific methods measure a general property which could be a combination of residues or contaminants.
8.10.3 The advantage of non-specific methods is that it providesthey provide a measurementsmeasurement of total levels of
residues or contaminants of a given type,type: organic, inorganic, biologic, particulate, etc.
8.10.4 Examples of methods that are not specific to a particular contaminant include:
8.10.4.1 Gravimetric Analysis,analysis (non-volatile residuals—NVR),
8.10.4.2 Total Organic Carbonorganic carbon (TOC),
8.10.4.3 Total Protein,Particulate analysis,
8.10.4.4 Conductivity,
8.10.4.5 Visual Inspection,inspection, and
8.10.4.6 Water contact angle.
8.11 Microbiological Test Methods:
8.11.1 Control of the bioburden and endotoxin in a cleaning process is important to ensure that subsequent sterilization or
sanitization procedures achieve the necessary sterility assurance. Methods to evaluate residual bioburden include ANSI/AAMI
ST72, USP <85>, and ANSI/AAMI/ISO 11737-1.
8.11.2 Depending on the medical device, both bioburden and endotoxin are monitored and controlled during the manufacturing
andand/or cleaning processes.
8.12 Biocompatibility Testing:
F3127 − 22
8.12.1 Biocompatibility testing (e.g., (for example, cytotoxicity as described in ISO 10993-05) canmay be appropriate for
determining if the output of a cleaning process meets its specified requirements.
8.13 Sampling:
8.13.1 Preparation of samples of residues and contaminants for cleaning validation testing for analytical testing is as critical as
the test itself. If a sample is prepared inappropriately, the result will also not be appropriate. Samples should represent all aspects
of the manufacturing process that are being evaluated as part of the cleaning validation.
8.13.2 The analytical method validation should include the sampling technique as a confounding factor for interference
determination and for recovery studies.
8.13.3 Direct Surface Sampling:
8.13.3.1 Direct surface sampling using s
...








Questions, Comments and Discussion
Ask us and Technical Secretary will try to provide an answer. You can facilitate discussion about the standard in here.
Loading comments...