ASTM E1610-18
(Guide)Standard Guide for Forensic Paint Analysis and Comparison
Standard Guide for Forensic Paint Analysis and Comparison
SIGNIFICANCE AND USE
6.1 This guide is designed to assist the forensic paint examiner in selecting and organizing an analytical scheme for identifying and comparing paints and coatings. The size and condition of the sample(s) will influence the selected analytical scheme.
SCOPE
1.1 Forensic paint analyses and comparisons are typically distinguished by sample size that precludes the application of many standard industrial paint analysis procedures or protocols. The forensic paint examiner must address concerns such as the issues of a case or investigation, sample size, complexity and condition, environmental effects, and collection methods. These factors require that the forensic paint examiner choose test methods, sample preparation schemes, test sequence, and degree of sample alteration and consumption that are suitable to each specific case.
1.2 This guide is intended as an introduction to standard guides for forensic examination of paints and coatings. It is intended to assist individuals who conduct forensic paint analyses in their evaluation, selection, and application of tests that can be of value to their investigations. This guide describes methods to develop discriminatory information using an efficient and reasonable order of testing. The need for validated methods and quality assurance guidelines is also addressed. This document is not intended as a detailed methods description or rigid scheme for the analysis and comparison of paints, but as a guide to the strengths and limitations of each analytical method. The goal is to provide a consistent approach to forensic paint analysis.
1.3 This guide cannot replace knowledge, skill, or ability acquired through appropriate education, training, and experience and should be used in conjunction with sound professional judgment.
1.4 The values stated in SI units are to be regarded as standard. No other units of measurement are included in this standard.
1.5 Some of the methods discussed in this guide involve the use of dangerous chemicals, temperatures, and radiation sources. This guide does not purport to address the possible safety hazards or precautions associated with its application. This standard does not purport to address all of the safety concerns, if any, associated with its use. It is the responsibility of the user of this standard to establish appropriate safety, health, and environmental practices and determine the applicability of regulatory limitations prior to use.
1.6 This international standard was developed in accordance with internationally recognized principles on standardization established in the Decision on Principles for the Development of International Standards, Guides and Recommendations issued by the World Trade Organization Technical Barriers to Trade (TBT) Committee.
General Information
- Status
- Published
- Publication Date
- 14-Feb-2018
- Technical Committee
- E30 - Forensic Sciences
- Drafting Committee
- E30.01 - Criminalistics
Relations
- Effective Date
- 01-Jan-2024
- Effective Date
- 15-Oct-2019
- Effective Date
- 01-May-2017
- Effective Date
- 01-Jul-2016
- Effective Date
- 01-Apr-2015
- Effective Date
- 01-Dec-2014
- Effective Date
- 01-Nov-2014
- Effective Date
- 01-Sep-2013
- Effective Date
- 01-Jan-2013
- Effective Date
- 01-Aug-2012
- Effective Date
- 15-Jul-2012
- Effective Date
- 01-Jul-2012
- Effective Date
- 01-Feb-2012
- Effective Date
- 01-Jun-2011
- Effective Date
- 01-Jun-2011
Overview
ASTM E1610-18: Standard Guide for Forensic Paint Analysis and Comparison is a crucial guideline developed by ASTM International for professionals engaged in the forensic examination of paints and coatings. This standard helps forensic paint examiners select, organize, and implement appropriate analytical methodologies when identifying and comparing paint samples in forensic contexts. The guide emphasizes practical decision-making according to the case’s specifics, such as sample size, sample condition, environmental exposure, and collection method constraints.
Unlike industrial paint analysis protocols, which often rely on larger sample sizes and standard procedures, forensic paint analysis must accommodate varied and sometimes minute or compromised samples collected from crime scenes or investigations. The standard provides an organized approach that prioritizes efficiency, consistency, and the ability to yield discriminating information, while highlighting quality assurance and validated methodologies.
Key Topics
- Analytical Scheme Selection: Guidance on tailoring the test sequence and analytical methods based on unique attributes of the sample, including its size, layer structure, and condition.
- Sample Documentation: Emphasizes thorough documentation of sample characteristics, chain of custody, and any potential contamination.
- Physical and Chemical Analysis: Recommends the application of both nondestructive and, where necessary, destructive testing methods. Techniques include visual inspection, microscopy, spectroscopy, and chromatography.
- Quality Assurance: Highlights the importance of validated methods and ongoing proficiency testing for reliable, repeatable results.
- Sample Collection and Handling: Best practices for collecting questioned (unknown) and known samples, minimizing contamination, and capturing all relevant evidence.
- Limitations and Safety: Acknowledges the limitations of methods and cautions regarding the use of hazardous chemicals and equipment, underscoring the necessity for expert judgment and safe laboratory practices.
Applications
ASTM E1610-18 is widely used in several forensic applications, including:
- Criminal Investigations: Identification and comparison of paint transfer evidence from hit-and-runs, burglaries, and assaults.
- Automotive Forensics: Analysis of multilayered automotive paint to identify possible makes, models, and manufacturing years of vehicles involved in incidents.
- Trace Evidence Examination: Assessment of paint chips, smears, or residues found on objects, clothing, or victims.
- Industrial and Environmental Forensics: Evaluating paint samples in situations of vandalism, property damage, or regulatory compliance investigations.
The guide is especially useful when typical industrial paint analysis is not viable due to factors like limited sample mass or compromised sample condition. Forensic paint analysis as outlined in ASTM E1610-18 supports robust comparison between questioned and known samples, improving the capacity to demonstrate common or different origins.
Related Standards
ASTM E1610-18 refers to several related standards that enhance its application in the field:
- ASTM D16: Terminology for Paint, Related Coatings, Materials, and Applications
- ASTM D1535: Practice for Specifying Color by the Munsell System
- ASTM E308: Practice for Computing the Colors of Objects by Using the CIE System
- ASTM E1492: Practice for Receiving, Documenting, Storing, and Retrieving Evidence in a Forensic Science Laboratory
- ASTM E2808: Guide for Microspectrophotometry and Color Measurement in Forensic Paint Analysis
- ASTM E2809: Guide for Using Scanning Electron Microscopy/X-Ray Spectrometry in Forensic Paint Examinations
- ASTM E2937: Guide for Using Infrared Spectroscopy in Forensic Paint Examinations
Together, these standards create a comprehensive toolkit for forensic paint analysis, ensuring examiners use consistent procedures and terminology when conducting evidence evaluation.
ASTM E1610-18 is an essential reference for forensic professionals engaged in the analysis and comparison of paints and coatings, supporting objective, scientifically-sound, and legally-defensible results in a broad range of investigative scenarios.
Buy Documents
ASTM E1610-18 - Standard Guide for Forensic Paint Analysis and Comparison
REDLINE ASTM E1610-18 - Standard Guide for Forensic Paint Analysis and Comparison
Frequently Asked Questions
ASTM E1610-18 is a guide published by ASTM International. Its full title is "Standard Guide for Forensic Paint Analysis and Comparison". This standard covers: SIGNIFICANCE AND USE 6.1 This guide is designed to assist the forensic paint examiner in selecting and organizing an analytical scheme for identifying and comparing paints and coatings. The size and condition of the sample(s) will influence the selected analytical scheme. SCOPE 1.1 Forensic paint analyses and comparisons are typically distinguished by sample size that precludes the application of many standard industrial paint analysis procedures or protocols. The forensic paint examiner must address concerns such as the issues of a case or investigation, sample size, complexity and condition, environmental effects, and collection methods. These factors require that the forensic paint examiner choose test methods, sample preparation schemes, test sequence, and degree of sample alteration and consumption that are suitable to each specific case. 1.2 This guide is intended as an introduction to standard guides for forensic examination of paints and coatings. It is intended to assist individuals who conduct forensic paint analyses in their evaluation, selection, and application of tests that can be of value to their investigations. This guide describes methods to develop discriminatory information using an efficient and reasonable order of testing. The need for validated methods and quality assurance guidelines is also addressed. This document is not intended as a detailed methods description or rigid scheme for the analysis and comparison of paints, but as a guide to the strengths and limitations of each analytical method. The goal is to provide a consistent approach to forensic paint analysis. 1.3 This guide cannot replace knowledge, skill, or ability acquired through appropriate education, training, and experience and should be used in conjunction with sound professional judgment. 1.4 The values stated in SI units are to be regarded as standard. No other units of measurement are included in this standard. 1.5 Some of the methods discussed in this guide involve the use of dangerous chemicals, temperatures, and radiation sources. This guide does not purport to address the possible safety hazards or precautions associated with its application. This standard does not purport to address all of the safety concerns, if any, associated with its use. It is the responsibility of the user of this standard to establish appropriate safety, health, and environmental practices and determine the applicability of regulatory limitations prior to use. 1.6 This international standard was developed in accordance with internationally recognized principles on standardization established in the Decision on Principles for the Development of International Standards, Guides and Recommendations issued by the World Trade Organization Technical Barriers to Trade (TBT) Committee.
SIGNIFICANCE AND USE 6.1 This guide is designed to assist the forensic paint examiner in selecting and organizing an analytical scheme for identifying and comparing paints and coatings. The size and condition of the sample(s) will influence the selected analytical scheme. SCOPE 1.1 Forensic paint analyses and comparisons are typically distinguished by sample size that precludes the application of many standard industrial paint analysis procedures or protocols. The forensic paint examiner must address concerns such as the issues of a case or investigation, sample size, complexity and condition, environmental effects, and collection methods. These factors require that the forensic paint examiner choose test methods, sample preparation schemes, test sequence, and degree of sample alteration and consumption that are suitable to each specific case. 1.2 This guide is intended as an introduction to standard guides for forensic examination of paints and coatings. It is intended to assist individuals who conduct forensic paint analyses in their evaluation, selection, and application of tests that can be of value to their investigations. This guide describes methods to develop discriminatory information using an efficient and reasonable order of testing. The need for validated methods and quality assurance guidelines is also addressed. This document is not intended as a detailed methods description or rigid scheme for the analysis and comparison of paints, but as a guide to the strengths and limitations of each analytical method. The goal is to provide a consistent approach to forensic paint analysis. 1.3 This guide cannot replace knowledge, skill, or ability acquired through appropriate education, training, and experience and should be used in conjunction with sound professional judgment. 1.4 The values stated in SI units are to be regarded as standard. No other units of measurement are included in this standard. 1.5 Some of the methods discussed in this guide involve the use of dangerous chemicals, temperatures, and radiation sources. This guide does not purport to address the possible safety hazards or precautions associated with its application. This standard does not purport to address all of the safety concerns, if any, associated with its use. It is the responsibility of the user of this standard to establish appropriate safety, health, and environmental practices and determine the applicability of regulatory limitations prior to use. 1.6 This international standard was developed in accordance with internationally recognized principles on standardization established in the Decision on Principles for the Development of International Standards, Guides and Recommendations issued by the World Trade Organization Technical Barriers to Trade (TBT) Committee.
ASTM E1610-18 is classified under the following ICS (International Classification for Standards) categories: 07.140 - Forensic science; 87.040 - Paints and varnishes. The ICS classification helps identify the subject area and facilitates finding related standards.
ASTM E1610-18 has the following relationships with other standards: It is inter standard links to ASTM D16-24, ASTM E2808-19, ASTM E308-17, ASTM D16-16, ASTM E308-15, ASTM D16-14, ASTM D1535-14, ASTM E2937-13, ASTM D1535-13, ASTM D16-12, ASTM D1535-12a, ASTM E308-12, ASTM D1535-12, ASTM D16-11a, ASTM E1492-11. Understanding these relationships helps ensure you are using the most current and applicable version of the standard.
ASTM E1610-18 is available in PDF format for immediate download after purchase. The document can be added to your cart and obtained through the secure checkout process. Digital delivery ensures instant access to the complete standard document.
Standards Content (Sample)
This international standard was developed in accordance with internationally recognized principles on standardization established in the Decision on Principles for the
Development of International Standards, Guides and Recommendations issued by the World Trade Organization Technical Barriers to Trade (TBT) Committee.
Designation: E1610 − 18 An American National Standard
Standard Guide for
Forensic Paint Analysis and Comparison
This standard is issued under the fixed designation E1610; the number immediately following the designation indicates the year of
original adoption or, in the case of revision, the year of last revision.Anumber in parentheses indicates the year of last reapproval.A
superscript epsilon (´) indicates an editorial change since the last revision or reapproval.
1. Scope of the user of this standard to establish appropriate safety,
health, and environmental practices and determine the appli-
1.1 Forensic paint analyses and comparisons are typically
cability of regulatory limitations prior to use.
distinguished by sample size that precludes the application of
1.6 This international standard was developed in accor-
many standard industrial paint analysis procedures or proto-
dance with internationally recognized principles on standard-
cols. The forensic paint examiner must address concerns such
ization established in the Decision on Principles for the
astheissuesofacaseorinvestigation,samplesize,complexity
Development of International Standards, Guides and Recom-
and condition, environmental effects, and collection methods.
mendations issued by the World Trade Organization Technical
These factors require that the forensic paint examiner choose
Barriers to Trade (TBT) Committee.
test methods, sample preparation schemes, test sequence, and
degree of sample alteration and consumption that are suitable
2. Referenced Documents
to each specific case.
2.1 ASTM Standards:
1.2 This guide is intended as an introduction to standard
D16TerminologyforPaint,RelatedCoatings,Materials,and
guides for forensic examination of paints and coatings. It is
Applications
intended to assist individuals who conduct forensic paint
D1535Practice for Specifying Color by the Munsell System
analyses in their evaluation, selection, and application of tests
E308PracticeforComputingtheColorsofObjectsbyUsing
thatcanbeofvaluetotheirinvestigations.Thisguidedescribes
the CIE System
methods to develop discriminatory information using an effi-
E1492Practice for Receiving, Documenting, Storing, and
cient and reasonable order of testing. The need for validated
Retrieving Evidence in a Forensic Science Laboratory
methods and quality assurance guidelines is also addressed.
E2808Guide for Microspectrophotometry in Forensic Paint
This document is not intended as a detailed methods descrip-
Analysis
tion or rigid scheme for the analysis and comparison of paints,
E2809Guide for Using Scanning Electron Microscopy/
butasaguidetothestrengthsandlimitationsofeachanalytical
Energy Dispersive X-Ray Spectroscopy (SEM/EDS) in
method. The goal is to provide a consistent approach to
Forensic Polymer Examinations
forensic paint analysis.
E2937Guide for Using Infrared Spectroscopy in Forensic
1.3 This guide cannot replace knowledge, skill, or ability
Paint Examinations
acquired through appropriate education, training, and experi-
ence and should be used in conjunction with sound profes-
3. Terminology
sional judgment.
3.1 Definitions—For definitions of terms used in this guide
1.4 The values stated in SI units are to be regarded as
other than those listed in 3.2, see Terminology D16.
standard. No other units of measurement are included in this
3.2 Definitions of Terms Specific to This Standard:
standard.
3.2.1 additive (modifier)—any substance added in a small
1.5 Some of the methods discussed in this guide involve the
quantity to improve properties. Additives can include sub-
use of dangerous chemicals, temperatures, and radiation
stances such as driers, corrosion inhibitors, catalysts, ultravio-
sources. This guide does not purport to address the possible
let absorbers, plasticizers, etc.
safety hazards or precautions associated with its application.
This standard does not purport to address all of the safety 3.2.2 binder—a non-volatile portion of a paint which serves
concerns, if any, associated with its use. It is the responsibility to bind or cement the pigment particles together.
This guide is under the jurisdiction of ASTM Committee E30 on Forensic
Sciences and is the direct responsibility of Subcommittee E30.01 on Criminalistics. For referenced ASTM standards, visit the ASTM website, www.astm.org, or
Current edition approved Feb. 15, 2018. Published February 2018. Originally contact ASTM Customer Service at service@astm.org. For Annual Book of ASTM
approved in 1994. Last previous edition approved in 2017 as E1610–17. DOI: Standards volume information, refer to the standard’s Document Summary page on
10.1520/E1610-18. the ASTM website.
Copyright © ASTM International, 100 Barr Harbor Drive, PO Box C700, West Conshohocken, PA 19428-2959. United States
E1610 − 18
3.2.3 coating—a generic term for paint, lacquer, enamel, or analysis suggests that the paint samples could have a common
other liquid or liquifiable material which is converted to a origin. The strength of such an interpretation is a function of
solid, protective, decorative, or combination thereof, film after
the type or number of corresponding features, or both.
application.
5.3 An important aspect of forensic automotive paint analy-
3.2.4 discriminate—to distinguish between two samples
sis is the identification of the possible makes, models, and
based on meaningful differences; to differentiate.
years of manufacture of motor vehicles from paint collected at
3.2.5 discriminating power—the ability of an analytical
the scene of a crime or accident. The color comparison and
procedure to distinguish between two items of different origin.
chemical analysis of both the undercoat and top coat systems
requires knowledge of paint formulations and processes, col-
3.2.6 known sample—a coating sample of established ori-
lections of paint standards, and databases of color and compo-
gin.
sitional information.
3.2.7 meaningful difference—a feature or property of a
sample that does not fall within the variation exhibited by the
5.4 The test procedure selected in a paint analysis and
comparison sample, considering the limitations of the sample
comparison begins with thorough sample documentation.
or technique, and therefore indicates the two samples do not
Some features of that documentation are described in Practice
shareacommonorigin.Theuseofthistermdoesnotimplythe
E1492.Analysisgenerallybeginswithappropriatenondestruc-
formal application of statistics.
tive tests. If these initial tests are inconclusive or not
3.2.8 paint—commonly known as a pigmented coating (see exclusionary, the examination may proceed with the selection
3.2.3).
ofadditionaltestsbasedontheirpotentialforuseinevaluating
or discriminating the samples of interest, or both.
3.2.9 pigment—a finely ground, inorganic or organic,
insoluble, dispersed particle. Besides color, a pigment can
6. Significance and Use
provide many of the essential properties of paint, such as
opacity, hardness, durability, and corrosion resistance. The
6.1 This guide is designed to assist the forensic paint
term pigment includes extenders.
examiner in selecting and organizing an analytical scheme for
3.2.10 questioned sample—a coating sample whose original
identifying and comparing paints and coatings. The size and
source is unknown.
conditionofthesample(s)willinfluencetheselectedanalytical
scheme.
4. Quality Assurance Considerations
4.1 Aqualityassuranceprogrammustbeusedtoensurethat
7. Collection of Suitable Samples
analytical testing procedures and reporting of results are
7.1 The potential for physical matches between known and
monitored by means of proficiency tests and technical audits.
questioned samples must be considered before selecting the
General quality assurance guidelines may be found in “Trace
method of paint sample collection. Care should be taken to
Evidence Quality Assurance Guidelines” (1).
preserve the potential for a physical match.
5. Summary of Guide
7.2 Questioned Samples:
5.1 Paint films are characterized by a number of physical
7.2.1 Questioned samples should include all loose or trans-
andchemicalfeatures.Thephysicalcharacteristicscaninclude
ferred paint materials. Sources of questioned samples can
color, layer sequence and thickness, surface and layer features,
include tools, floors, walls, glass fragments, hair, fingernails,
contaminants, and weathering. Chemical components can in-
roadways, adjacent structures, transfers or smears on vehicles,
clude pigments, polymers, additives, and solvents. These
ortransferstoorfromindividualssuchasdamagedfabricwith
features can be determined and evaluated by a variety of
paint inclusions.Whenever possible, items with paint transfers
macroscopical, microscopical, chemical, and instrumental
should be appropriately packaged and submitted in their
methods.Limitedsamplesizeandsamplepreservationrequire-
entirety for examination. If sampling is necessary, the proce-
ments mandate that these methods be selected and applied in a
dures listed in “Trace Evidence Recovery Guidelines” (2) can
reasonable sequence to maximize the discriminating power of
be used. When paint evidence is recognized, every effort
the analytical scheme.
shouldbemadetomanuallyremoveitbeforeusingtapeliftsto
5.2 Searching for differences between questioned and
collect other types of evidence. If paint is collected with tape
knownsamplesisthebasicthrustofforensicpaintanalysisand
lifts,oneshouldbeawareofthepossibledifficultyencountered
comparison. However, differences in appearance, layer
whenattemptingtomanipulatepaintsamplesbearingadhesive
sequence, size, shape, thickness, or some other physical or
residues. In addition, components of the adhesive could con-
chemicalfeaturecanexisteveninsamplesthatareknowntobe
taminate the paint sample and change its apparent chemistry.
from the same source. A forensic paint examiner’s goal is to
7.2.2 Smearedtransferscanexhibitminglingofcomponents
assess the significance of any observed differences. The ab-
from several layers or films that could preclude application of
sence of meaningful differences at the conclusion of an
some of the analytical methods discussed in this guide. Due to
the difficulties associated with collecting smeared or abraded
samples, the entire object bearing the questioned paint should
Theboldfacenumbersinparenthesesrefertothelistofreferencesattheendof
this standard. be submitted to the laboratory whenever possible.
E1610 − 18
7.2.3 When contact between two coated surfaces is nor condition should be subjected to analyses that will deter-
indicated,thepossibilityofcross-transfersmustbeconsidered. mine the color and texture of the paint as well as the number,
Therefore, if available, samples from both surfaces should be
order, colors, and textures of the layers in a multi-layered
collected.
sample. In most cases, instrumental techniques should be
employedtoanalyzeandcompareboththepigmentandbinder
7.3 Known Samples:
portions of the sample. A combination of techniques, which
7.3.1 When feasible, known paint samples should be col-
provide discrimination between as many types of paints and
lected from areas as close as possible to, but not within, the
coatings as possible, should be used. These techniques should
point(s) of damage or transfer. Due to the possible presence of
crosstransferredmaterials,thesedamagedareasareusuallynot also be selected to provide classification or component identi-
suitable sources of known samples. The collected known fication information, or both, to be used in significance
samples should contain all layers of the undamaged paint film.
assessments. For samples that are limited in layer structure
Substantial variations in thickness and layer sequences over
complexity, techniques for the comparison of both the binder
short distances can exist across a painted surface. This is
andpigmentportionofthecoatingmustbeused.Thechoiceof
particularly true in architectural paint and for automotive films
techniques can change depending upon sample characteristics.
where the curves, corners, and edges are often impact points
For instance, pyrolysis-gas chromatography (PGC) may be
subjected to previous damage, sanding, or over-painting. If
utilized for identifying and comparing the binder portion of
necessary, several known paint samples should be taken to
samples that exhibit a low binder concentration. Likewise,
properlyrepresentalldamagedareasbecausedifferentareasof
scanningelectronmicroscopy-energydispersiveX-rayanalysis
thepaintedsurfacecancontaindifferentpaintsystems.Known
(SEM-EDS), X-ray fluorescence (XRF), and X-ray diffraction
paint samples collected from different areas should be pack-
(XRD)maybeusedforidentifyingandcomparingthepigment
aged separately and labeled appropriately.
portion of samples that exhibit a low pigment concentration.
7.3.2 When possible, the surface underlying the suspected
transferareashouldbeincludedforanalysis.Sectionsadjacent
8.4 The flow-chart in Fig. 5 is a guide to the determination
to a suspect transfer area can be valuable for assessing
of the possible origins of a motor vehicle paint. It is usually
questioned and known sample differences and evaluating the
possible to differentiate a motor vehicle repaint from the
possiblecrosstransferoftracematerials.Wallandceiling,door
original equipment manufacturer (OEM) paint by microscopi-
and window, implement handle and automobile door, and
cal examination of the layer structure. If no OEM paint is
fender and hood are examples of adjacent items.
present, then only the vehicle color (or partial vehicle color)
7.3.3 Paintflakescanberemovedfromtheparentsurfaceby
can be reported. For OEM paint, both the topcoat and under-
a number of methods. These include, but are not limited to,
coat layers can be useful in identifying manufacturer, model,
lifting or prying loosely attached flakes, cutting samples of the
andyear.Bothfinishcoatcolorsandprimercolorscanprovide
entire paint layer structure using a clean knife or blade, or
complementary information, since not all finish coat colors are
dislodgingbygentlyimpactingtheoppositesideofthepainted
used for the same period a particular primer system was
surface.Whencutting,itisimportantthatthebladebeinserted
employed. Many of the techniques shown in Figs. 2-4 can be
down to the parent surface. It should be noted that no one
used for chemical analysis of the individual paint layers.
method of sampling should be relied upon exclusively.
Reference collections and databases include books of color
chips produced by automotive refinish paint manufacturers for
8. Procedure
use by body shops and automotive repair facilities, manufac-
8.1 Discussions of forensic paint analysis are provided in
turer topcoat and undercoat color and chemical standards,
dated but detailed form by Crown (3), and more recently by
“street”samplescollectedfromdamagedmotorvehicles,OEM
Nielsen (4), Thornton (5), Maehly and Strömberg (6), Stoeck-
information on paint formulations and collections of infrared
lein (7), Caddy (8), and Ryland and Suzuki (9).
spectra or pyrograms of known paints. Examples of these
8.2 Areasonable scheme for forensic paint examinations is
include the Royal Canadian Mounted Police (RCMP) Paint
outlined in Figs. 1-4. Potentially useful techniques for the
DataQuery(PDQ)databaseandtheNationalAutomotivePaint
discrimination of paint binders, pigments, and additives are
File (NAPF) which is maintained by the Federal Bureau of
listed. For any given comparison, not all the techniques listed
Investigation (FBI). In most cases, regardless of the references
inthesameareainFig.1arenecessarilyrequired.Samplesize,
used,arangeofpossiblemakes/models/yearswillbegenerated
condition,andlayerstructurecomplexityshouldbeconsidered
by the search.
when determining which techniques to use. The forensic
8.5 Sample Description:
coatings examiner should always use the more specific and
least destructive tests prior to those that require more sample
8.5.1 The initial evaluation should begin with a critical
preparation or consumption.Areview of the general technique
review of each samples’ chain of custody, package sealing,
descriptions, listed in 8.8 – 8.15, will provide guidance for the
identification markings, and any potential cross-contamination
selection of appropriate methods.
between samples. If the items are found to be suitable for
further evaluation, a detailed accounting and description of the
8.3 Fig. 1 does not imply that other examinations should be
paint sample and any co-mingled material should be docu-
excluded or that the order of the procedures in the chart is
irrevocable. Samples that are neither constrained by amount mented.
E1610 − 18
FIG. 1 Scheme for Forensic Paint Examinations
FIG. 2 Scheme for Forensic Paint Examinations
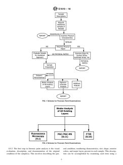
8.5.2 The first step in forensic paint analysis is the visual eral condition, weathering characteristics, size, shape, exterior
evaluation, description, and documentation of the original colors, and major layers present in each sample. This descrip-
condition of the sample(s). This involves describing the gen- tion can be accomplished by examining each item using a
E1610 − 18
FIG. 3 Scheme for Forensic Paint Examinations
FIG. 4 Scheme for Forensic Paint Examinations
stereomicroscope. In some instances, this can be the final step imagesshouldcontainmeasuringscalesandberetainedaspart
in an analysis if exclusionary features or conditions in the of the documentation.
sample(s) are identified.
8.7 Sample Preparation and Layer Analysis:
8.5.3 Written descriptions, sketches, photography or other
8.7.1 The layers in a paint film are identified by viewing
imaging methods must be used to document each sample’s
sample edges at magnifications ranging between 5× and 100×.
characteristics. The goal is to produce documentation that will
The more obvious layers are generally visible without sample
be meaningful to a reviewer. The resulting notes must be
preparation. Definitive paint layer system characterization
sufficient to document the conclusions reached in the examin-
usuallyrequiressamplepreparationtechniquessuchasmanual
er’s report. Although documentation is discussed at this point
or microtome sectioning or edge mounting and polishing, or
in this guide, it is an essential part of all steps in an analysis.
both. A combination of techniques may be required to fully
8.6 Physical Match: characterize the layer structure. The extent of sample manipu-
8.6.1 The most conclusive type of examination that can be lation and preparation will depend on the amount of paint
performed on paint samples is physical matching. This in- available and its characteristics.
volvesthecomparisonofedges,surfacestriae,orothersurface 8.7.2 Paint layer structure can be observed by using a
irregularities between samples or between samples and an area scalpel or razor blade to prepare a thin section.An oblique cut
onadamagedobject(forexample,amotorvehicle).Additional through a sample can enhance layer visualization and assist in
comparisons can be attempted between surface features on the the detection of layer heterogeneity. Additionally, the separa-
underside of paint samples and a substrate. The corresponding tion of paint layers can be accomplished with a scalpel blade.
features must possess individualizing characteristics. 8.7.3 Observations of subtle differences in color, pigment
8.6.2 Physical matches must be documented with descrip- appearance, surface details, inclusions, metallic and pearles-
tive notes. Photography, phototransparency overlays or other cent flake size and distribution, and layer defects, require
appropriate imaging techniques should be used. The resulting microscopicalcomparisonsoftheedge,obliquecutandsurface
E1610 − 18
FIG. 5 Guide to the Determination of the Possible Origins of a Motor Vehicle Paint in an Investigative Case
viewsofknownandquestionedpaintsamples.Thesecompari- be conducted using a variety of analytical techniques that may
sons must be carried out with both samples positioned side by
include light microscopy, UV-visible microspectrophotometry,
side and in the same field of view. infrared microspectrophotometry, and electron microscopy.
8.7.4 Cross-sections (embedded or thin-section prepara-
Laing et al. (10), Allen (11), and Stoecklein and Tuente (12)
tions) provide additional information as to the layer sequence,
offer a concise discussion of thin-section paint analysis.
layer thickness, color, pigment distribution, pigment size, and
8.8 Solvent/Microchemical Tests:
composition of the individual layers that are not always
8.8.1 Solvent/microchemical tests have long been used for
possible to obtain with gross examination. Embedded prepara-
tions can be prepared by polishing or microtomy, or both. attempting to discriminate between paints of differing pigment
Thin-sections can be prepared using a variety of microtomy and binder composition that are otherwise similar in visual
techniques. Examination and analysis of the cross-sections can appearance.Theyaredescribedinthegeneralreferencesnoted
E1610 − 18
in 8.1. The tests are based not only on dissolution of paint assist in the sample preparation should be used with caution
binders but also on pigment and binder color reactions with because they might alter the sample or result in the production
oxidizing, dehydrating, and reducing agents. of residual solvent spectral absorptions.
8.8.2 Solvent/microchemical tests are destructive by their
8.10.3 An infrared microscope accessory permits the analy-
nature and should be used only in situations in which adequate
sis of a small sample or a small area of a sample. Samples of
sample is available.
individual layers can be prepared manually using scalpels,
8.8.3 Solvent/microchemical examinations should be ap-
blades, needles, forceps, or other similar tools. Peels or
plied to both questioned and known materials concurrently.
sections can be placed on a salt plate or appropriate mount for
The effects of various tests are recorded immediately and then
analysis.Theinfraredmicroscopeaccessorycanalsobeusedto
at reasonable intervals for the duration of each test. It is
sequentially sample individual layers of a multiple-layer coat-
desirable to apply such tests not only to intact paint films, but
ing system that has been cross-sectioned. Generally, it is
also to peels of each individual layer to avoid interaction with
desirable to press such a sample after sectioning to produce a
neighboringlayersandtoobservethedissolutionprocessmore
wider width for each layer and to produce a more uniform
critically.
thickness. The aperture for an individual layer should be
8.8.4 Reactions such as softening, swelling, curling or
chosen so that its edges are as far from the adjacent layers as
wrinkling, layer dissolution, pigment filler effervescence,
practicable.Thisminimizestheamountofstraylightproduced
flocculation, and color changes are some of the features that
by diffraction that can be detected. All spectra of individual
can be noted. The results of these tests are inherently difficult
layers should be examined to determine if absorptions of
to quantify. Therefore, they are primarily used for preliminary
adjacent layers are contributing to the spectrum.
classification and comparison.
8.10.4 Certain types of coatings, including automotive un-
8.9 Polarized Light Microscopy (PLM):
dercoats and many types of architectural coatings (especially
8.9.1 PLM is appropriate for the examination of layer
those with low luster finishes), usually contain significant
structureaswellasthecomparisonoridentification,orboth,of
amounts of inorganic pigments. These pigments tend to have
particles present in a paint film including, but not limited to,
most of their significant infrared absorptions in the lower
pigments, extenders, additives, and contaminants. Extenders,
frequency spectral regions, and several have all of their
-1
andothercomponentsofapaintfilm,aregenerallyofsufficient
absorptions in the region below 700 cm . A FT-IR spectrom-
sizetobeidentifiedbytheirmorphologyandopticalproperties
eter equipped with cesium iodide (CsI) optics and a deuterated
using this technique.Although some pigment particles are too
triglycine sulfate (DTGS) detector can collect spectral data to
-1
small for definitive identification by this method, exclusionary
220cm .TheDTGSdetectorislesssensitivethanthemercury
features can still be evident between samples.
cadmium telluride (MCT) detector used with IR microscopes,
8.9.2 SuitablesamplesforexaminationbyPLMinclude,but
and the DTGS detector also requires a longer time to acquire
are not limited to, thin peels, thin sections, pyrolysis, and low
each spectrum. CsI optics suffer the disadvantage of lower
temperature ashing residues, sublimation condensates, and
energy throughput compared to potassium bromide (KBr)
dispersedparticlesinasolvent,oil,orothermountingmedium.
optics. Because of these factors, a far IR instrument requires
8.9.3 The use of PLM for the identification of paint com- longer analysis times.
ponentsrequiresadvancedtrainingandexperience.Preparation
8.10.5 Transfers of coatings resulting in smears on various
and identification of paint components by PLM are discussed
substrates can be sampled in situ using an appropriate attenu-
by McCrone (13) and Kilbourn and Marx (14).
atedtotalreflection(ATR)accessoryoranATRobjectiveonan
infrared microscope. As a control, the substrate itself (assum-
8.10 Vibrational Spectroscopy:
ing it is not a metal) should also be analyzed to verify that its
8.10.1 Infrared Spectroscopy (IR) can be used to obtain
absorptions are not contributing to the spectrum of the smear.
information about binders, pigments, and additives used in
Any contributions from the substrate should be considered. If
various types of coating materials (Guide E2937). Because the
the substrate is a metal, or highly reflecting, it may be possible
paint fragments to be analyzed are often quite small, a beam
to obtain a reflection-absorption spectrum of the smear using
condensing or focusing device is normally required. Both
the reflection mode of an infrared microscope accessory. This
transmission and reflection techniques can be used for the
producesadouble-passtransmittancespectrumofthematerial,
analysis of coatings, but in most cases, transmission methods
and a background spectrum of the substrate itself (or uncoated
are preferred because all the sampling wavelengths are sub-
mirror) should be used as a reference.
jected to the same pathlengths and most of the reference data
of coatings, binders, pigments, and additives consist of trans- 8.10.6 General information about the forensic analysis of
mission spectra. In addition, transmission data are not signifi- coatings using infrared spectroscopy is discussed by Ryland
cantly affected by collection parameters such as type of and Suzuki (9), O’Neill (15), Suzuki (16), and Ryland (17).
refractiveelementused,angleofincidencechosenforanalysis, Forensic infrared microsampling of coatings using a beam
or the degree to which the sample makes contact with the
condenser is described byTweed et al. (18), Rogers et al. (19),
refractive element. These factors affect spectra obtained using andSchiering (20).Analysesusinginfraredmicrospectroscopy
internal reflection methods.
aredescribedbyWilkinsonetal. (21),Allen (22),Barticketal.
8.10.2 If a multiple layer coating system is to be subjected (23), and Ryland (17). The identification of specific binders,
to an infrared examination, optimal results can be obtained if pigments and additives using infrared spectroscopy is de-
each layer is analyzed separately. Methods that use solvents to scribed by Rodgers et al. (19, 24, 25), Norman et al. (26),
E1610 − 18
Ryland (17),Suzukietal. (27-29),andWashingtonStateCrime individual paint layers for purposes of both binder classifica-
Laboratory (30).Infraredspectraldataforanumberofbinders, tion and comparison. Multi-layered paint samples, layer thick-
pigments, additives, and solvents are presented in a compila- ness variations, sample orientation in the pyrolysis accessory,
tion produced by the Federation of Societies for Coatings and incomplete pyrolysis make reproducible pyrograms more
Technology (31). difficult to obtain.
8.10.7 Raman spectroscopy can also be used to obtain
8.11.4 The user must ensure that reproducibility is main-
information about binders, pigments, and additives used in
tained and that there is no sample carryover between runs.The
coatings. Because this technique is based on light scattering
necessity and frequency of replicate and blank runs must be
ratherthanabsorption,Ramanspectraprovideinformationthat
established for each system and sample type.
is complementary to that produced by infrared spect
...
This document is not an ASTM standard and is intended only to provide the user of an ASTM standard an indication of what changes have been made to the previous version. Because
it may not be technically possible to adequately depict all changes accurately, ASTM recommends that users consult prior editions as appropriate. In all cases only the current version
of the standard as published by ASTM is to be considered the official document.
Designation: E1610 − 17 E1610 − 18
Standard Guide for
Forensic Paint Analysis and Comparison
This standard is issued under the fixed designation E1610; the number immediately following the designation indicates the year of
original adoption or, in the case of revision, the year of last revision. A number in parentheses indicates the year of last reapproval. A
superscript epsilon (´) indicates an editorial change since the last revision or reapproval.
1. Scope
1.1 Forensic paint analyses and comparisons are typically distinguished by sample size that precludes the application of many
standard industrial paint analysis procedures or protocols. The forensic paint examiner must address concerns such as the issues
of a case or investigation, sample size, complexity and condition, environmental effects, and collection methods. These factors
require that the forensic paint examiner choose test methods, sample preparation schemes, test sequence, and degree of sample
alteration and consumption that are suitable to each specific case.
1.2 This guide is intended as an introduction to standard guides for forensic examination of paints and coatings. It is intended
to assist individuals who conduct forensic paint analyses in their evaluation, selection, and application of tests that maycan be of
value to their investigations. This guide describes methods to develop discriminatory information using an efficient and reasonable
order of testing. The need for validated methods and quality assurance guidelines is also addressed. This document is not intended
as a detailed methods description or rigid scheme for the analysis and comparison of paints, but as a guide to the strengths and
limitations of each analytical method. The goal is to provide a consistent approach to forensic paint analysis.
1.3 This guide cannot replace knowledge, skill, or ability acquired through appropriate education, training, and experience and
should be used in conjunction with sound professional judgment.
1.4 The values stated in SI units are to be regarded as standard. No other units of measurement are included in this standard.
1.5 Some of the methods discussed in this guide involve the use of dangerous chemicals, temperatures, and radiation sources.
This guide does not purport to address the possible safety hazards or precautions associated with its application. This standard
does not purport to address all of the safety concerns, if any, associated with its use. It is the responsibility of the user of this
standard to establish appropriate safety, health, and environmental practices and determine the applicability of regulatory
limitations prior to use.
1.6 This international standard was developed in accordance with internationally recognized principles on standardization
established in the Decision on Principles for the Development of International Standards, Guides and Recommendations issued
by the World Trade Organization Technical Barriers to Trade (TBT) Committee.
2. Referenced Documents
2.1 ASTM Standards:
D16 Terminology for Paint, Related Coatings, Materials, and Applications
D1535 Practice for Specifying Color by the Munsell System
E308 Practice for Computing the Colors of Objects by Using the CIE System
E1492 Practice for Receiving, Documenting, Storing, and Retrieving Evidence in a Forensic Science Laboratory
E2808 Guide for Microspectrophotometry and Color Measurement in Forensic Paint Analysis
E2809 Guide for Using Scanning Electron Microscopy/X-Ray Spectrometry in Forensic Paint Examinations
E2937 Guide for Using Infrared Spectroscopy in Forensic Paint Examinations
3. Terminology
3.1 Definitions—For definitions of terms used in this guide other than those listed in 3.2, see Terminology D16.
3.2 Definitions of Terms Specific to This Standard:
This guide is under the jurisdiction of ASTM Committee E30 on Forensic Sciences and is the direct responsibility of Subcommittee E30.01 on Criminalistics.
Current edition approved Sept. 1, 2017Feb. 15, 2018. Published September 2017February 2018. Originally approved in 1994. Last previous edition approved in 20142017
as E1610 – 14.E1610 – 17. DOI: 10.1520/E1610-17.10.1520/E1610-18.
For referenced ASTM standards, visit the ASTM website, www.astm.org, or contact ASTM Customer Service at service@astm.org. For Annual Book of ASTM Standards
volume information, refer to the standard’s Document Summary page on the ASTM website.
Copyright © ASTM International, 100 Barr Harbor Drive, PO Box C700, West Conshohocken, PA 19428-2959. United States
E1610 − 18
3.2.1 additive (modifier)—any substance added in a small quantity to improve properties. Additives maycan include substances
such as driers, corrosion inhibitors, catalysts, ultraviolet absorbers, plasticizers, etc.
3.2.2 binder—a non-volatile portion of a paint which serves to bind or cement the pigment particles together.
3.2.3 coating—a generic term for paint, lacquer, enamel, or other liquid or liquifiable material which is converted to a solid,
protective, decorative, or combination thereof, film after application.
3.2.4 discriminate—to distinguish between two samples based on significantmeaningful differences; to differentiate.
3.2.5 discriminating power—the ability of an analytical procedure to distinguish between two items of different origin.
3.2.6 known sample—a coating sample of established origin.
3.2.7 meaningful difference—a feature or property of a sample that does not fall within the variation exhibited by the comparison
sample, considering the limitations of the sample or technique, and therefore indicates the two samples do not share a common
origin. The use of this term does not imply the formal application of statistics.
3.2.8 paint—commonly known as a pigmented coating (see 3.2.3).
3.2.9 pigment—a finely ground, inorganic or organic, insoluble, dispersed particle. Besides color, a pigment maycan provide
many of the essential properties of paint, such as opacity, hardness, durability, and corrosion resistance. The term pigment includes
extenders.
3.2.10 questioned sample—a coating sample whose original source is unknown.
3.2.10 significant difference—a difference between two samples that indicates that the two samples do not have a common
origin.
4. Quality Assurance Considerations
4.1 A quality assurance program must be used to ensure that analytical testing procedures and reporting of results are monitored
by means of proficiency tests and technical audits. General quality assurance guidelines may be found in “Trace Evidence Quality
Assurance Guidelines” (1).
5. Summary of PracticeGuide
5.1 Paint films are characterized by a number of physical and chemical features. The physical characteristics maycan include
color, layer sequence and thickness, surface and layer features, contaminants, and weathering. Chemical components maycan
include pigments, polymers, additives, and solvents. These features can be determined and evaluated by a variety of macroscopical,
microscopical, chemical, and instrumental methods. Limited sample size and sample preservation requirements mandate that these
methods be selected and applied in a reasonable sequence to maximize the discriminating power of the analytical scheme.
5.2 Searching for differences between questioned and known samples is the basic thrust of forensic paint analysis and
comparison. However, differences in appearance, layer sequence, size, shape, thickness, or some other physical or chemical feature
can exist even in samples that are known to be from the same source. A forensic paint examiner’sexaminer’s goal is to assess the
significance of any observed differences. The absence of significantmeaningful differences at the conclusion of an analysis suggests
that the paint samples could have a common origin. The strength of such an interpretation is a function of the type or number of
corresponding features, or both.
5.3 An important aspect of forensic automotive paint analysis is the identification of the possible makes, models, and years of
manufacture of motor vehicles from paint collected at the scene of a crime or accident. The color comparison and chemical analysis
of both the undercoat and top coat systems requires knowledge of paint formulations and processes, collections of paint standards,
and databases of color and compositional information.
5.4 The test procedure selected in a paint analysis and comparison begins with thorough sample documentation. Some features
of that documentation are described in Practice E1492. Analysis generally begins with appropriate nondestructive tests. If these
initial tests are inconclusive or not exclusionary, the examination may proceed with the selection of additional tests based on their
potential for use in evaluating or discriminating the samples of interest, or both.
6. Significance and Use
6.1 This guide is designed to assist the forensic paint examiner in selecting and organizing an analytical scheme for identifying
and comparing paints and coatings. The size and condition of the sample(s) will influence the selected analytical scheme.
7. Collection of Suitable Samples
7.1 The potential for physical matches between known and questioned samples must be considered before selecting the method
of paint sample collection. Care should be taken to preserve the potential for a physical match.
The boldface numbers in parentheses refer to the list of references at the end of this standard.
E1610 − 18
7.2 Questioned Samples:
7.2.1 Questioned samples should include all loose or transferred paint materials. Sources of questioned samples can include
tools, floors, walls, glass fragments, hair, fingernails, roadways, adjacent structures, transfers or smears on vehicles, or transfers
to or from individuals such as damaged fabric with paint inclusions. Whenever possible, items with paint transfers should be
appropriately packaged and submitted in their entirety for examination. If sampling is necessary, the procedures listed in “Trace
Evidence Recovery Guidelines” (2) maycan be used. When paint evidence is recognized, every effort should be made to manually
remove it before using tape lifts to collect other types of evidence. If paint is collected with tape lifts, one should be aware of the
possible difficulty encountered when attempting to manipulate paint samples bearing adhesive residues. In addition, components
of the adhesive could contaminate the paint sample and change its apparent chemistry.
7.2.2 Smeared transfers can exhibit mingling of components from several layers or films that could preclude application of some
of the analytical methods discussed in this guide. Due to the difficulties associated with collecting smeared or abraded samples,
the entire object bearing the questioned paint should be submitted to the laboratory whenever possible.
7.2.3 When contact between two coated surfaces is indicated, the possibility of cross-transfers must be considered. Therefore,
if available, samples from both surfaces should be collected.
E1610 − 18
7.3 Known Samples:
7.3.1 When feasible, known paint samples should be collected from areas as close as possible to, but not within, the point(s)
of damage or transfer. Due to the possible presence of cross transferred materials, these damaged areas are usually not suitable
sources of known samples. The collected known samples should contain all layers of the undamaged paint film. Substantial
variations in thickness and layer sequences over short distances can exist across a painted surface. This is particularly true in
architectural paint and for automotive films where the curves, corners, and edges are often impact points and may have been
subjected to previous damage, sanding, or over-painting. If necessary, several known paint samples should be taken to properly
represent all damaged areas because different areas of the painted surface maycan contain different paint systems. Known paint
samples collected from different areas should be packaged separately and labeled appropriately.
7.3.2 When possible, the surface underlying the suspected transfer area should be included for analysis. Sections adjacent to a
suspect transfer area can be valuable for assessing questioned and known sample differences and evaluating the possible cross
transfer of trace materials. Wall and ceiling, door and window, implement handle and automobile door, and fender and hood are
examples of adjacent items.
7.3.3 Paint flakes can be removed from the parent surface by a number of methods. These include, but are not limited to, lifting
or prying loosely attached flakes, cutting samples of the entire paint layer structure using a clean knife or blade, or dislodging by
gently impacting the opposite side of the painted surface. When cutting, it is important that the blade be inserted down to the parent
surface. It should be noted that no one method of sampling should be relied upon exclusively.
8. Procedure
8.1 Discussions of forensic paint analysis are provided in dated but detailed form by Crown (3), and more recently by Nielsen
(4), Thornton (5), Maehly and Strömberg (6), Stoecklein (7), Caddy (8), and Ryland and Suzuki (9).
8.2 A reasonable scheme for forensic paint examinations is outlined in Figs. 1-4. Potentially useful techniques for the
discrimination of paint binders, pigments, and additives are listed. For any given comparison, not all the techniques listed in the
same area in Fig. 1 are necessarily required. Sample size, condition, and layer structure complexity should be considered when
determining which techniques to use. The forensic coatings examiner should always use the more specific and least destructive
tests prior to those that require more sample preparation or consumption. A review of the general technique descriptions, listed in
8.8 – 8.15, will provide guidance for the selection of appropriate methods.
8.3 Fig. 1 does not imply that other examinations should be excluded or that the order of the procedures in the chart is
irrevocable. Samples that are neither constrained by amount nor condition should be subjected to analyses that will determine the
color and texture of the paint as well as the number, order, colors, and textures of the layers in a multi-layered sample. In most
cases, instrumental techniques should be employed to analyze and compare both the pigment and binder portions of the sample.
A combination of techniques, which provide discrimination between as many types of paints and coatings as possible, should be
used. These techniques should also be selected to provide classification or component identification information, or both, to be used
in significance assessments. For samples that are limited in layer structure complexity, techniques for the comparison of both the
binder and pigment portion of the coating must be used. The choice of techniques can change depending upon sample
characteristics. For instance, pyrolysis-gas chromatography (PGC) may be utilized for identifying and comparing the binder
portion of samples that exhibit a low binder concentration. Likewise, scanning electron microscopy-energy dispersive X-ray
analysis (SEM-EDS), X-ray fluorescence (XRF)(XRF), and X-ray diffraction (XRD) may be used for identifying and comparing
the pigment portion of samples that exhibit a low pigment concentration.
8.4 The flow-chart in Fig. 5 is a guide to the determination of the possible origins of a motor vehicle paint. It is usually possible
to differentiate a motor vehicle repaint from the original equipment manufacturer (OEM) paint by microscopical examination of
the layer structure. If no OEM paint is present, then only the vehicle color (or partial vehicle color) can be reported. For OEM paint,
both the topcoat and undercoat layers can be useful in identifying manufacturer, model, and year. Both finish coat colors and primer
colors can provide complementary information, since not all finish coat colors are used for the same period a particular primer
system was employed. Many of the techniques shown in Figs. 2-4 can be used for chemical analysis of the individual paint layers.
Reference collections and databases include books of color chips produced by automotive refinish paint manufacturers for use by
body shops and automotive repair facilities, manufacturer topcoat and undercoat color and chemical standards, “street” samples
collected from damaged motor vehicles, OEM information on paint formulations and collections of infrared spectra or pyrograms
of known paints. Examples of these include the Royal Canadian Mounted Police (RCMP) Paint Data Query (PDQ) database and
the National Automotive Paint File (NAPF) which is maintained by the Federal Bureau of Investigation (FBI). In most cases,
regardless of the references used, a range of possible makes/models/years will be generated by the search.
8.5 Sample Description:
8.5.1 The initial evaluation should begin with a critical review of each samples’ chain of custody, package sealing, identification
markings, and any potential cross-contamination between samples. If the items are found to be suitable for further evaluation, a
detailed accounting and description of the paint sample and any co-mingled material should be documented.
8.5.2 The first step in forensic paint analysis is the visual evaluation, description, and documentation of the original condition
of the sample(s). This involves describing the general condition, weathering characteristics, size, shape, exterior colors, and major
E1610 − 18
FIG. 1 Scheme for Forensic Paint Examinations
FIG. 2 Scheme for Forensic Paint Examinations
layers present in each sample. This description can be accomplished by examining each item using a stereomicroscope. In some
instances, this can be the final step in an analysis if exclusionary features or conditions in the sample(s) are identified.
E1610 − 18
FIG. 3 Scheme for Forensic Paint Examinations
FIG. 4 Scheme for Forensic Paint Examinations
8.5.3 Written descriptions, sketches, photography or other imaging methods must be used to document each sample’s
characteristics. The goal is to produce documentation that will be meaningful to a reviewer. The resulting notes must be sufficient
to document the conclusions reached in the examiner’s report. Although documentation is discussed at this point in this guide, it
is an essential part of all steps in an analysis.
8.6 Physical Match:
8.6.1 The most conclusive type of examination that can be performed on paint samples is physical matching. This involves the
comparison of edges, surface striae, or other surface irregularities between samples or between samples and an area on a damaged
object (for example, a motor vehicle). Additional comparisons can be attempted between surface features on the underside of paint
samples and a substrate. The corresponding features must possess individualizing characteristics.
8.6.2 Physical matches must be documented with descriptive notes. Photography, phototransparency overlays or other
appropriate imaging techniques should be used. The resulting images should contain measuring scales and be retained as part of
the documentation.
E1610 − 18
FIG. 5 Guide to the Determination of the Possible Origins of a Motor Vehicle Paint in an Investigative Case
8.7 Sample Preparation and Layer Analysis:
8.7.1 The layers in a paint film are identified by viewing sample edges at magnifications ranging between 5× and 100×. The
more obvious layers are generally visible without sample preparation. Definitive paint layer system characterization usually
requires sample preparation techniques such as manual or microtome sectioning or edge mounting and polishing, or both. A
combination of techniques may be required to fully characterize the layer structure. The extent of sample manipulation and
preparation will depend on the amount of paint available and its characteristics.
8.7.2 Paint layer structure can be observed by using a scalpel or razor blade to prepare a thin section. An oblique cut through
a sample can enhance layer visualization and assist in the detection of layer heterogeneity. Additionally, the separation of paint
layers can be accomplished with a scalpel blade.
E1610 − 18
8.7.3 Observations of subtle differences in color, pigment appearance, surface details, inclusions, metallic and pearlescent flake
size and distribution, and layer defects, require microscopical comparisons of the edge, oblique cut and surface views of known
and questioned paint samples. These comparisons must be carried out with both samples positioned side by side and in the same
field of view.
8.7.4 Cross-sections (embedded or thin-section preparations) provide additional information as to the layer sequence, layer
thickness, color, pigment distribution, pigment size, and composition of the individual layers that are not always possible to obtain
with gross examination. Embedded preparations can be prepared by polishing or microtomy, or both. Thin-sections can be prepared
using a variety of microtomy techniques. Examination and analysis of the cross-sections can be conducted using a variety of
analytical techniques that may include light microscopy, UV-visible microspectrophotometry, infrared microspectrophotometry,
and electron microscopy. Laing et al. (10), Allen (11), and Stoecklein and Tuente (12) offer a concise discussion of thin-section
paint analysis.
8.8 Solvent/Microchemical Tests:
8.8.1 Solvent/microchemical tests have long been used for attempting to discriminate between paints of differing pigment and
binder composition that are otherwise similar in visual appearance. They are described in the general references noted in 8.1. The
tests are based not only on dissolution of paint binders but also on pigment and binder color reactions with oxidizing, dehydrating,
and reducing agents.
8.8.2 Solvent/microchemical tests are destructive by their nature and should be used only in situations in which adequate sample
is available.
8.8.3 Solvent/microchemical examinations should be applied to both questioned and known materials concurrently. The effects
of various tests are recorded immediately and then at reasonable intervals for the duration of each test. It is desirable to apply such
tests not only to intact paint films, but also to peels of each individual layer to avoid interaction with neighboring layers and to
observe the dissolution process more critically.
8.8.4 Reactions such as softening, swelling, curling or wrinkling, layer dissolution, pigment filler effervescence, flocculation,
and color changes are some of the features that can be noted. The results of these tests are inherently difficult to quantify. Therefore,
they are primarily used for preliminary classification and comparison.
8.9 Polarized Light Microscopy (PLM):
8.9.1 PLM is appropriate for the examination of layer structure as well as the comparison or identification, or both, of particles
present in a paint film including, but not limited to, pigments, extenders, additives, and contaminants. Extenders, and other
components of a paint film, are generally of sufficient size to be identified by their morphology and optical properties using this
technique. Although some pigment particles are too small for definitive identification by this method, exclusionary features can
still be evident between samples.
8.9.2 Suitable samples for examination by PLM include, but are not limited to, thin peels, thin sections, pyrolysis, and low
temperature ashing residues, sublimation condensates, and dispersed particles in a solvent, oil, or other mounting medium.
8.9.3 The use of PLM for the identification of paint components requires advanced training and experience. Preparation and
identification of paint components by PLM are discussed by McCrone (13) and Kilbourn and Marx (14).
8.10 Vibrational Spectroscopy:
8.10.1 Infrared Spectroscopy (IR) can be used to obtain information about binders, pigments, and additives used in various types
of coating materials (Guide E2937). Because the paint fragments to be analyzed are often quite small, a beam condensing or
focusing device is normally required. Both transmission and reflection techniques can be used for the analysis of coatings, but in
most cases, transmission methods are preferred because all the sampling wavelengths are subjected to the same pathlengths and
most of the reference data of coatings, binders, pigments, and additives consist of transmission spectra. In addition, transmission
data are not significantly affected by collection parameters such as type of refractive element used, angle of incidence chosen for
analysis, or the degree to which the sample makes contact with the refractive element. These factors affect spectra obtained using
internal reflection methods.
8.10.2 If a multiple layer coating system is to be subjected to an infrared examination, optimal results can be obtained if each
layer is analyzed separately. Methods that use solvents to assist in the sample preparation should be used with caution because they
might alter the sample or result in the production of residual solvent spectral absorptions.
8.10.3 An infrared microscope accessory permits the analysis of a small sample or a small area of a sample. Samples of
individual layers can be prepared manually using scalpels, blades, needles, forceps, or other similar tools. Peels or sections can
be placed on a salt plate or appropriate mount for analysis. The infrared microscope accessory can also be used to sequentially
sample individual layers of a multiple-layer coating system that has been cross-sectioned. Generally, it is desirable to press such
a sample after sectioning to produce a wider width for each layer and to produce a more uniform thickness. The aperture for an
individual layer should be chosen so that its edges are as far from the adjacent layers as practicable. This minimizes the amount
of stray light produced by diffraction that can be detected. All spectra of individual layers should be examined to determine if
absorptions of adjacent layers are contributing to the spectrum.
8.10.4 Certain types of coatings, including automotive undercoats and many types of architectural coatings (especially those
with low luster finishes), usually contain significant amounts of inorganic pigments. These pigments tend to have most of their
E1610 − 18
significant infrared absorptions in the lower frequency spectral regions, and several have all of their absorptions in the region below
-1
700 cm . A FT-IR spectrometer equipped with cesium iodide (CsI) optics and a deuterated triglycine sulfate (DTGS) detector can
-1
collect spectral data to 220 cm . The DTGS detector is less sensitive than the mercury cadmium telluride (MCT) detector used
with IR microscopes, and the DTGS detector also requires a longer time to acquire each spectrum. CsI optics suffer the
disadvantage of lower energy throughput compared to potassium bromide (KBr) optics. Because of these factors, a far IR
instrument requires longer analysis times.
8.10.5 Transfers of coatings resulting in smears on various substrates can be sampled in situ using an appropriate attenuated total
reflection (ATR) accessory or an ATR objective on an infrared microscope. As a control, the substrate itself (assuming it is not a
metal) should also be analyzed to verify that its absorptions are not contributing to the spectrum of the smear. Any contributions
from the substrate should be considered. If the substrate is a metal, or highly reflecting, it may be possible to obtain a
reflection-absorption spectrum of the smear using the reflection mode of an infrared microscope accessory. This produces a
double-pass transmittance spectrum of the material, and a background spectrum of the substrate itself (or uncoated mirror) should
be used as a reference.
8.10.6 General information about the forensic analysis of coatings using infrared spectroscopy is discussed by Ryland and
Suzuki (9), O’Neill (15), Suzuki (16), and Ryland (17). Forensic infrared microsampling of coatings using a beam condenser is
described by Tweed et al. (18), Rogers et al. (19), and Schiering (20). Analyses using infrared microspectroscopy are described
by Wilkinson et al. (21), Allen (22), Bartick et al. (23), and Ryland (17). The identification of specific binders, pigments and
additives using infrared spectroscopy is described by Rodgers et al. (19, 24, 25), Norman et al. (26), Ryland (17), Suzuki et al.
(27-29), and Washington State Crime Laboratory (30). Infrared spectral data for a number of binders, pigments, additives, and
solvents are presented in a compilation produced by the Federation of Societies for Coatings Technology (31).
8.10.7 Raman spectroscopy can also be used to obtain information about binders, pigments, and additives used in coatings.
Because this technique is based on light scattering rather than absorption, Raman spectra provide information that is
complementary to that produced by infrared spectroscopy. Some paint components, for example, can give rise to both infrared
absorption bands and Raman bands, but the relative absorption or scattering intensities of these bands will differ significantly
between the two techniques. Other paint components can have vibrational modes that produce no infr
...








Questions, Comments and Discussion
Ask us and Technical Secretary will try to provide an answer. You can facilitate discussion about the standard in here.
Loading comments...