ASTM C1778-23
(Guide)Standard Guide for Reducing the Risk of Deleterious Alkali-Aggregate Reaction in Concrete
Standard Guide for Reducing the Risk of Deleterious Alkali-Aggregate Reaction in Concrete
SIGNIFICANCE AND USE
5.1 This guide provides recommendations for identifying the potential for deleterious AAR and selecting appropriate preventive measures, based on a prescriptive-based or performance approach, to minimize the risk of deleterious reaction. In regions where occurrences of AAR are rare or the aggregate sources in use have a satisfactory field performance record verified by following the guidance in this standard, it is reasonable to continue to rely on the previous field history without subjecting the aggregates to laboratory tests for AAR. In regions where AAR problems have occurred or the reactivity of aggregates is known to vary from source to source, it may be necessary to follow a testing program to determine potential reactivity and evaluate preventive measures. In this guide, the level of prevention required is a function of the reactivity of the aggregate, the nature of the exposure conditions (especially availability of moisture), the criticality of the structure, and the availability of alkali in the concrete.
5.2 Risk Evaluation—To use this guide effectively, it is necessary to define the level of risk that is acceptable, as this will determine the type and complexity of testing (Note 1). The risk of deleterious expansion occurring as a result of a failure to detect deleteriously reactive aggregates can be reduced by routine testing using petrography, or laboratory expansion tests, or both.
Note 1: The level of risk of alkali-silica reaction will depend upon the nature of the project (criticality of the structure and anticipated exposure). The determination of the level of risk is the responsibility of the individual in charge of the design, commonly a representative of the owner, and for structures designed in accordance with ACI 318, the level of acceptable risk would be determined by the licensed design professional.
5.3 For conventional structures, preventive measures determined by either performance testing or the prescriptive approach described ...
SCOPE
1.1 This guide provides guidance on how to address the potential for deleterious alkali aggregate reaction (AAR) in concrete construction. This guide addresses the process of identifying both potentially alkali-silica reactive (ASR) and alkali-carbonate reactive (ACR) aggregates through standardized testing procedures and the selection of mitigation options to minimize the risk of expansion when ASR aggregates are used in concrete construction. Mitigation methods for ASR aggregates are selected using either prescriptive or performance-based alternatives. Preventive measures for ACR aggregates are limited to avoidance of use. Because the potential for deleterious reactions depends not only on the concrete mixture but also the in-service exposure, guidance is provided on the type of structures and exposure environments where AAR may be of concern.
1.2 Units—The values stated in either SI units or inch-pound units are to be regarded separately as standard. The values stated in each system may not be exact equivalents; therefore, each system shall be used independently of the other. Combining values from the two systems may result in nonconformance with the standard.
1.3 This standard does not purport to address all of the safety concerns, if any, associated with its use. It is the responsibility of the user of this standard to establish appropriate safety, health, and environmental practices and determine the applicability of regulatory limitations prior to use.
1.4 This international standard was developed in accordance with internationally recognized principles on standardization established in the Decision on Principles for the Development of International Standards, Guides and Recommendations issued by the World Trade Organization Technical Barriers to Trade (TBT) Committee.
General Information
- Status
- Published
- Publication Date
- 30-Nov-2023
- Technical Committee
- C09 - Concrete and Concrete Aggregates
- Drafting Committee
- C09.50 - Aggregate Reactions in Concrete
Relations
- Effective Date
- 01-Dec-2023
- Effective Date
- 01-Apr-2024
- Effective Date
- 01-Feb-2024
- Effective Date
- 01-Jan-2024
- Effective Date
- 15-Dec-2023
- Effective Date
- 01-Dec-2023
- Effective Date
- 01-Dec-2023
- Effective Date
- 01-Nov-2022
- Effective Date
- 01-Feb-2022
- Effective Date
- 01-Aug-2020
- Referred By
ASTM C1866/C1866M-22 - Standard Specification for Ground-Glass Pozzolan for Use in Concrete - Effective Date
- 01-Dec-2023
- Effective Date
- 01-Dec-2023
- Effective Date
- 01-Dec-2023
- Referred By
ASTM C989/C989M-22 - Standard Specification for Slag Cement for Use in Concrete and Mortars - Effective Date
- 01-Dec-2023
- Effective Date
- 01-Dec-2023
Overview
ASTM C1778-23: Standard Guide for Reducing the Risk of Deleterious Alkali-Aggregate Reaction in Concrete, published by ASTM International, provides a comprehensive framework for identifying and mitigating the risk of Alkali-Aggregate Reactions (AAR) in concrete structures. This guide addresses both alkali-silica reaction (ASR) and alkali-carbonate reaction (ACR), offering prescriptive and performance-based measures to evaluate aggregate reactivity and determine appropriate preventive methods. It assists specifiers, engineers, and construction professionals in selecting the right testing and mitigation strategy to enhance concrete durability and longevity.
Key Topics
- Alkali-Aggregate Reaction (AAR): The guide details the mechanisms and risks associated with AAR, which includes both ASR and ACR. These reactions can cause expansion and cracking in concrete, leading to reduced service life.
- Identifying Reactive Aggregates: Recommendations are provided for assessing aggregates using laboratory tests (e.g., mortar bar, concrete prism, and chemical composition tests), petrographic analysis, and review of field performance history.
- Mitigation Strategies: The standard covers the use of supplementary cementitious materials (SCMs), blended cements, lithium-based admixtures, and limits on alkali content as potential measures to control ASR. For ACR, the primary preventive measure is the avoidance of reactive carbonate rocks.
- Risk Evaluation: The approach emphasizes adjusting the level of testing and prevention according to the structure’s criticality, exposure environment (especially moisture conditions), and the variability of aggregate supply.
- Test Methods and Flow: Guidance includes when to employ prescriptive mandatory measures versus performance-based testing, incorporating current best practices from recognized international and regional standards.
Applications
ASTM C1778-23 is valuable in a range of concrete construction applications, including:
- Infrastructure and Transportation Projects: Bridges, highways, and pavements where aggregate variability or aggressive exposure increases the risk of AAR.
- Critical Structures: Dams, water retention reservoirs, and power plants requiring a thorough risk assessment and minimization of long-term expansion and cracking.
- General Concrete Construction: Routine quality control in regions with a history of AAR incidents or when introducing new aggregate sources.
- Specification Writing: Supporting engineers and designers in developing effective project specifications for aggregate acceptance and preventive measures.
- Field and Laboratory Testing Programs: Assisting laboratories and material suppliers in evaluating aggregate reactivity and the adequacy of preventive measures in accordance with standardized procedures.
The guide provides direction for both new construction and evaluation of existing structures when considering use of existing aggregates or alternate mitigation measures.
Related Standards
ASTM C1778-23 references and aligns with a number of related standards to ensure comprehensive assessment and mitigation of alkali-aggregate risks:
- ASTM C33/C33M: Specification for Concrete Aggregates
- ASTM C1260: Test Method for Potential Alkali Reactivity (Mortar-Bar Method)
- ASTM C1293/C1293M: Test Method for Determination of Length Change Due to Alkali-Silica Reaction
- ASTM C295/C295M: Guide for Petrographic Examination of Aggregates
- ASTM C114: Test Methods for Chemical Analysis of Hydraulic Cement
- ASTM C618: Specification for Coal Ash and Raw or Calcined Natural Pozzolan for Use in Concrete
- ACI 318: Building Code Requirements for Structural Concrete
- AASHTO R80: Practice for Determining Reactivity of Concrete Aggregates
- CSA A23.2 Standards: Methods for Testing Preventive Measures and Reactivity Assessment
By using ASTM C1778-23 alongside these referenced documents, industry professionals can confidently assess, specify, and implement optimal strategies to reduce the long-term risk of deleterious AAR in concrete, thereby promoting more durable and sustainable construction practices.
Buy Documents
ASTM C1778-23 - Standard Guide for Reducing the Risk of Deleterious Alkali-Aggregate Reaction in Concrete
REDLINE ASTM C1778-23 - Standard Guide for Reducing the Risk of Deleterious Alkali-Aggregate Reaction in Concrete
Get Certified
Connect with accredited certification bodies for this standard

ICC Evaluation Service
Building products evaluation and certification.

QAI Laboratories
Building and construction product testing and certification.

Aboma Certification B.V.
Specialized in construction, metal, and transport sectors.
Sponsored listings
Frequently Asked Questions
ASTM C1778-23 is a guide published by ASTM International. Its full title is "Standard Guide for Reducing the Risk of Deleterious Alkali-Aggregate Reaction in Concrete". This standard covers: SIGNIFICANCE AND USE 5.1 This guide provides recommendations for identifying the potential for deleterious AAR and selecting appropriate preventive measures, based on a prescriptive-based or performance approach, to minimize the risk of deleterious reaction. In regions where occurrences of AAR are rare or the aggregate sources in use have a satisfactory field performance record verified by following the guidance in this standard, it is reasonable to continue to rely on the previous field history without subjecting the aggregates to laboratory tests for AAR. In regions where AAR problems have occurred or the reactivity of aggregates is known to vary from source to source, it may be necessary to follow a testing program to determine potential reactivity and evaluate preventive measures. In this guide, the level of prevention required is a function of the reactivity of the aggregate, the nature of the exposure conditions (especially availability of moisture), the criticality of the structure, and the availability of alkali in the concrete. 5.2 Risk Evaluation—To use this guide effectively, it is necessary to define the level of risk that is acceptable, as this will determine the type and complexity of testing (Note 1). The risk of deleterious expansion occurring as a result of a failure to detect deleteriously reactive aggregates can be reduced by routine testing using petrography, or laboratory expansion tests, or both. Note 1: The level of risk of alkali-silica reaction will depend upon the nature of the project (criticality of the structure and anticipated exposure). The determination of the level of risk is the responsibility of the individual in charge of the design, commonly a representative of the owner, and for structures designed in accordance with ACI 318, the level of acceptable risk would be determined by the licensed design professional. 5.3 For conventional structures, preventive measures determined by either performance testing or the prescriptive approach described ... SCOPE 1.1 This guide provides guidance on how to address the potential for deleterious alkali aggregate reaction (AAR) in concrete construction. This guide addresses the process of identifying both potentially alkali-silica reactive (ASR) and alkali-carbonate reactive (ACR) aggregates through standardized testing procedures and the selection of mitigation options to minimize the risk of expansion when ASR aggregates are used in concrete construction. Mitigation methods for ASR aggregates are selected using either prescriptive or performance-based alternatives. Preventive measures for ACR aggregates are limited to avoidance of use. Because the potential for deleterious reactions depends not only on the concrete mixture but also the in-service exposure, guidance is provided on the type of structures and exposure environments where AAR may be of concern. 1.2 Units—The values stated in either SI units or inch-pound units are to be regarded separately as standard. The values stated in each system may not be exact equivalents; therefore, each system shall be used independently of the other. Combining values from the two systems may result in nonconformance with the standard. 1.3 This standard does not purport to address all of the safety concerns, if any, associated with its use. It is the responsibility of the user of this standard to establish appropriate safety, health, and environmental practices and determine the applicability of regulatory limitations prior to use. 1.4 This international standard was developed in accordance with internationally recognized principles on standardization established in the Decision on Principles for the Development of International Standards, Guides and Recommendations issued by the World Trade Organization Technical Barriers to Trade (TBT) Committee.
SIGNIFICANCE AND USE 5.1 This guide provides recommendations for identifying the potential for deleterious AAR and selecting appropriate preventive measures, based on a prescriptive-based or performance approach, to minimize the risk of deleterious reaction. In regions where occurrences of AAR are rare or the aggregate sources in use have a satisfactory field performance record verified by following the guidance in this standard, it is reasonable to continue to rely on the previous field history without subjecting the aggregates to laboratory tests for AAR. In regions where AAR problems have occurred or the reactivity of aggregates is known to vary from source to source, it may be necessary to follow a testing program to determine potential reactivity and evaluate preventive measures. In this guide, the level of prevention required is a function of the reactivity of the aggregate, the nature of the exposure conditions (especially availability of moisture), the criticality of the structure, and the availability of alkali in the concrete. 5.2 Risk Evaluation—To use this guide effectively, it is necessary to define the level of risk that is acceptable, as this will determine the type and complexity of testing (Note 1). The risk of deleterious expansion occurring as a result of a failure to detect deleteriously reactive aggregates can be reduced by routine testing using petrography, or laboratory expansion tests, or both. Note 1: The level of risk of alkali-silica reaction will depend upon the nature of the project (criticality of the structure and anticipated exposure). The determination of the level of risk is the responsibility of the individual in charge of the design, commonly a representative of the owner, and for structures designed in accordance with ACI 318, the level of acceptable risk would be determined by the licensed design professional. 5.3 For conventional structures, preventive measures determined by either performance testing or the prescriptive approach described ... SCOPE 1.1 This guide provides guidance on how to address the potential for deleterious alkali aggregate reaction (AAR) in concrete construction. This guide addresses the process of identifying both potentially alkali-silica reactive (ASR) and alkali-carbonate reactive (ACR) aggregates through standardized testing procedures and the selection of mitigation options to minimize the risk of expansion when ASR aggregates are used in concrete construction. Mitigation methods for ASR aggregates are selected using either prescriptive or performance-based alternatives. Preventive measures for ACR aggregates are limited to avoidance of use. Because the potential for deleterious reactions depends not only on the concrete mixture but also the in-service exposure, guidance is provided on the type of structures and exposure environments where AAR may be of concern. 1.2 Units—The values stated in either SI units or inch-pound units are to be regarded separately as standard. The values stated in each system may not be exact equivalents; therefore, each system shall be used independently of the other. Combining values from the two systems may result in nonconformance with the standard. 1.3 This standard does not purport to address all of the safety concerns, if any, associated with its use. It is the responsibility of the user of this standard to establish appropriate safety, health, and environmental practices and determine the applicability of regulatory limitations prior to use. 1.4 This international standard was developed in accordance with internationally recognized principles on standardization established in the Decision on Principles for the Development of International Standards, Guides and Recommendations issued by the World Trade Organization Technical Barriers to Trade (TBT) Committee.
ASTM C1778-23 is classified under the following ICS (International Classification for Standards) categories: 91.100.30 - Concrete and concrete products. The ICS classification helps identify the subject area and facilitates finding related standards.
ASTM C1778-23 has the following relationships with other standards: It is inter standard links to ASTM C1778-22, ASTM C219-24, ASTM C989/C989M-24, ASTM C311/C311M-24, ASTM C1105-23a, ASTM C1105-23, ASTM C1293/C1293M-23a, ASTM C1260-22, ASTM C311/C311M-22, ASTM C219-20a, ASTM C1866/C1866M-22, ASTM C618-23e1, ASTM C1293/C1293M-23, ASTM C989/C989M-22, ASTM C33/C33M-23. Understanding these relationships helps ensure you are using the most current and applicable version of the standard.
ASTM C1778-23 is available in PDF format for immediate download after purchase. The document can be added to your cart and obtained through the secure checkout process. Digital delivery ensures instant access to the complete standard document.
Standards Content (Sample)
This international standard was developed in accordance with internationally recognized principles on standardization established in the Decision on Principles for the
Development of International Standards, Guides and Recommendations issued by the World Trade Organization Technical Barriers to Trade (TBT) Committee.
Designation: C1778 − 23
Standard Guide for
Reducing the Risk of Deleterious Alkali-Aggregate Reaction
in Concrete
This standard is issued under the fixed designation C1778; the number immediately following the designation indicates the year of
original adoption or, in the case of revision, the year of last revision. A number in parentheses indicates the year of last reapproval. A
superscript epsilon (´) indicates an editorial change since the last revision or reapproval.
1. Scope* 2. Referenced Documents
2.1 ASTM Standards:
1.1 This guide provides guidance on how to address the
C33/C33M Specification for Concrete Aggregates
potential for deleterious alkali aggregate reaction (AAR) in
C114 Test Methods for Chemical Analysis of Hydraulic
concrete construction. This guide addresses the process of
Cement
identifying both potentially alkali-silica reactive (ASR) and
C125 Terminology Relating to Concrete and Concrete Ag-
alkali-carbonate reactive (ACR) aggregates through standard-
gregates
ized testing procedures and the selection of mitigation options
C150/C150M Specification for Portland Cement
to minimize the risk of expansion when ASR aggregates are
C219 Terminology Relating to Hydraulic and Other Inor-
used in concrete construction. Mitigation methods for ASR
ganic Cements
aggregates are selected using either prescriptive or
C294 Descriptive Nomenclature for Constituents of Con-
performance-based alternatives. Preventive measures for ACR
crete Aggregates
aggregates are limited to avoidance of use. Because the
C295/C295M Guide for Petrographic Examination of Ag-
potential for deleterious reactions depends not only on the
gregates for Concrete
concrete mixture but also the in-service exposure, guidance is
C311/C311M Test Methods for Sampling and Testing Fly
provided on the type of structures and exposure environments
Ash or Natural Pozzolans for Use in Portland-Cement
where AAR may be of concern.
Concrete
C586 Test Method for Potential Alkali Reactivity of Carbon-
1.2 Units—The values stated in either SI units or inch-
ate Rocks as Concrete Aggregates (Rock-Cylinder
pound units are to be regarded separately as standard. The
Method)
values stated in each system may not be exact equivalents;
C595/C595M Specification for Blended Hydraulic Cements
therefore, each system shall be used independently of the other.
C618 Specification for Coal Ash and Raw or Calcined
Combining values from the two systems may result in noncon-
Natural Pozzolan for Use in Concrete
formance with the standard.
C823/C823M Practice for Examination and Sampling of
1.3 This standard does not purport to address all of the
Hardened Concrete in Constructions
safety concerns, if any, associated with its use. It is the
C856 Practice for Petrographic Examination of Hardened
responsibility of the user of this standard to establish appro-
Concrete
priate safety, health, and environmental practices and deter-
C989/C989M Specification for Slag Cement for Use in
mine the applicability of regulatory limitations prior to use. Concrete and Mortars
C1105 Test Method for Length Change of Concrete Due to
1.4 This international standard was developed in accor-
Alkali-Carbonate Rock Reaction
dance with internationally recognized principles on standard-
C1157/C1157M Performance Specification for Hydraulic
ization established in the Decision on Principles for the
Cement
Development of International Standards, Guides and Recom-
C1240 Specification for Silica Fume Used in Cementitious
mendations issued by the World Trade Organization Technical
Mixtures
Barriers to Trade (TBT) Committee.
C1260 Test Method for Potential Alkali Reactivity of Ag-
gregates (Mortar-Bar Method)
This guide is under the jurisdiction of ASTM Committee C09 on Concrete and
Concrete Aggregates and is the direct responsibility of Subcommittee C09.50 on
Aggregate Reactions in Concrete. For referenced ASTM standards, visit the ASTM website, www.astm.org, or
Current edition approved Dec. 1, 2023. Published January 2024. Originally contact ASTM Customer Service at service@astm.org. For Annual Book of ASTM
approved in 2014. Last previous edition approved in 2022 as C1778 – 22. DOI: Standards volume information, refer to the standard’s Document Summary page on
10.1520/C1778-23. the ASTM website.
*A Summary of Changes section appears at the end of this standard
Copyright © ASTM International, 100 Barr Harbor Drive, PO Box C700, West Conshohocken, PA 19428-2959. United States
C1778 − 23
C1293/C1293M Test Method for Determination of Length lb/yd ] of cementitious materials consisting of 75 % portland
Change of Concrete Due to Alkali-Silica Reaction cement, 20 % slag, and 5 % silica fume, and where the alkali
C1567 Test Method for Determining the Potential Alkali- content of the portland cement is 0.89 % Na Oeq, the alkali
Silica Reactivity of Combinations of Cementitious Mate- loading of the concrete is calculated as follows:
rials and Aggregate (Accelerated Mortar-Bar Method)
KGA = 350 75⁄100 0.89⁄100 5 2.3 kg/m
~ !~ !
C1866 Specification for Ground-Glass Pozzolan for Use in 3
@LBA = 590 ~75⁄100!~0.89⁄100! 5 3.9 lb/yd #
3 3
Concrete
In a concrete containing 355 kg/m [600 lb/yd ] of Type
2.2 ACI Standard: IS(25) blended cement, with a base portland cement equiva-
lent alkali content of 0.73 %, the alkali loading of the con-
ACI 318 Building Code Requirements for Structural Con-
crete is calculated as follows:
crete and Commentary
KGA = 355 75⁄100 0.73⁄100 5 1.9 kg⁄m
2.3 AASHTO Standard: ~ !~ !
LBA 5 600 75⁄100! 0.73⁄100 5 3.3 lb⁄yd
@ ~ ~ ! #
AASHTO R 80 Standard Practice for Determining the Re-
activity of Concrete Aggregates and Selecting Appropriate 3 3
In a concrete containing 350 kg/m [590 lb/yd ] of
Measures for Preventing Deleterious Expansion in New
Type IL(10) portland-limestone cement, with an equivalent
Concrete Construction
alkali content of the finished cement of 0.80 %, the alkali
2.4 CSA Standards:
loading of the concrete is calculated as follows:
A23.2-26A Determination of Potential Alkali-Carbonate Re-
KGA 5 350~0.80 ⁄ 100! 5 2.8 kg⁄m
activity of Quarried Carbonate Rocks by Chemical Com-
@LBA 5 590 ~0.80 ⁄ 100! 5 4.7 lb⁄yd #
position
3 3
A23.2-27A Standard Practice to Identify Degree of Alkali-
In a concrete containing 355 kg/m [600 lb/yd ] of Type
Aggregate Reactivity of Aggregates and to Identify Mea-
IT(P30)(L10) ternary blended cement, with an equivalent
sures to Avoid Deleterious Expansion in Concrete alkali content of the portland cement and limestone frac-
A23.2-28A Standard Practice for Laboratory Testing to
tion of 0.80 %, the alkali loading of the concrete is calcu-
Demonstrate the Effectiveness of Supplementary Cement- lated as follows:
ing Materials and Lithium-Based Admixtures to Prevent
KGA 5 355~70 ⁄ 100!~0.80 ⁄ 100! 5 2.0 kg⁄m
Alkali-Silica Reaction in Concrete 3
LBA 5 600 70⁄100! 0.80⁄100 5 3.4 lb⁄yd
@ ~ ~ ! #
3. Terminology The alkali content of the portland cement and limestone
fraction of a Type IL or Type IT blended cement as illus-
3.1 Definitions:
trated in the example calculations above can typically be
3.1.1 For definitions of terms used in this Guide, refer to
obtained on request from the manufacturer, even when this
Terminology C125, Terminology C219, and Descriptive No-
information is not reported on a mill test report. It can
menclature C294.
also be determined independently for a Type IL portland-
3.2 Definitions of Terms Specific to This Standard:
limestone cement through testing a sample obtained by the
3.2.1 alkali content, Na Oeq, n—value in percent deter-
user according to Test Methods C114.
mined by reporting sodium and potassium oxides, determined
3.2.3 cement, n—portland cement, portland-limestone
using procedures for total alkalies in Test Methods C114, of
cement, or the portland cement and limestone portion of a
cement or supplementary cementitious material, using the
blended cement.
following formula:
3.2.3.1 Discussion—This definition does not include slag
Na Oeq=%Na O+0.658 × %K O
2 2 2
cement because alkalies present in slag cement are not included
3.2.2 alkali loading, n—amount of alkalies contributed by
in alkali loading calculations as shown in 3.2.2.1.
3 3
the cement in a concrete mixture, expressed in kg/m or lb/yd
3.2.4 deleteriously reactive, adj—used to describe aggre-
and calculated by multiplying the cement content of the
gates that undergo chemical reactions that subsequently result
3 3
concrete in kg/m or lb/yd by the alkali content of the portland
in premature deterioration of concrete.
cement, or the portland cement and limestone portion of a
3.2.4.1 Discussion—The term used in this standard guide
blended cement, divided by 100.
describes aggregates that undergo chemical reactions with
-
hydroxide (OH ) in the pore solution.
3.2.2.1 Discussion—Alkali loading is abbreviated as KGA
[LBA]. In concrete that includes supplementary cementitious
3.2.5 non-reactive, adj—used to describe materials that do
materials; only the alkali content of the cement fraction of the
not undergo chemical reactions that subsequently result in
cementitious materials is included in the calculation of alkali
premature deterioration of concrete.
loading. For example, in a concrete containing 350 kg/m [590
3.2.5.1 Discussion—Some aggregates with minor amounts
of reactive constituents may exhibit the symptoms of alkali-
aggregate reaction (AAR) without producing any damage to
Available from American Concrete Institute (ACI), P.O. Box 9094, Farmington
the concrete; these are termed as non-reactive aggregates.
Hills, MI 48333-9094, http://www.concrete.org.
Available from American Association of State Highway and Transportation
Officials (AASHTO), 444 N. Capitol St., NW, Suite 249, Washington, DC 20001, 4. Summary of Guide
http://www.transportation.org.
4.1 Alkali-aggregate reactions (AAR) occur between the
Available from Canadian Standards Association (CSA), 5060 Spectrum Way,
Suite 100, Mississauga, ON, L4W 5N4, Canada, http://www.csa.ca. alkali hydroxides in the pore solution of concrete and certain
C1778 − 23
components found in some aggregates. Two types of AAR are 5.4 There are no proven measures for effectively preventing
recognized depending on the nature of the reactive component: damaging expansion with alkali carbonate reactive rocks in
alkali-silica reaction (ASR) involves various types of reactive concrete and such materials need to be avoided.
siliceous (SiO containing) minerals and alkali-carbonate re-
5.5 If an aggregate is identified as potentially deleteriously
action (ACR) involves certain types of rocks that contain
reactive as a result of ASR, and the structure size, class, and
dolomite [CaMg(CO ) ]. Both types of reaction can result in
3 2
exposure condition requires preventive measures, the aggre-
expansion and cracking of concrete elements when exposed to
gate may be accepted for use together with appropriate
moisture, leading to a reduction in the service life of concrete
preventive measures following the prescriptive or performance
structures.
methods outlined in this guide.
4.2 This guide describes approaches for identifying poten-
6. Procedure
tially deleteriously reactive aggregates and selecting appropri-
ate preventive measures to minimize the risk of expansion
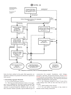
6.1 The flow chart in Fig. 1 shows the general sequence of
when such aggregates are used in concrete in exposure
testing and decisions that should be made when evaluating a
environments where AAR may be of concern. Preventive
source of aggregate for potential AAR. Solid lines show the
measures include avoiding use of the reactive aggregate,
approach recommended for a lower risk of AAR. The amount
limiting the alkali loading of the concrete, using supplementary
and time of testing can be reduced with acceptance of a higher
cementitious materials, using lithium-based admixtures, or a
level of risk following the flow chart along the dashed lines.
combination of these strategies.
Prior documented satisfactory field performance of the aggre-
gate in concrete is generally considered to be sufficient for its
5. Significance and Use
acceptance in new concrete. However, reliance on prior field
performance without following the guidance and recom-
5.1 This guide provides recommendations for identifying
mended testing in 7.1 may not be sufficient to safeguard against
the potential for deleterious AAR and selecting appropriate
damage as a result of AAR in new construction. This is due to
preventive measures, based on a prescriptive-based or perfor-
the difficulties in assuring that the materials and mixture
mance approach, to minimize the risk of deleterious reaction.
proportions used in existing structures built 10 to 20 years ago
In regions where occurrences of AAR are rare or the aggregate
(the time frame needed to ensure that a deleterious reaction as
sources in use have a satisfactory field performance record
a result of AAR has not occurred) are similar to those being
verified by following the guidance in this standard, it is
proposed for use today. In most cases, it will be necessary to
reasonable to continue to rely on the previous field history
perform laboratory tests to determine whether the aggregate is
without subjecting the aggregates to laboratory tests for AAR.
potentially deleteriously reactive for the specific concrete
In regions where AAR problems have occurred or the reactivity
mixture to be used.
of aggregates is known to vary from source to source, it may be
6.1.1 It is recommended that the potential AAR of a new or
necessary to follow a testing program to determine potential
not previously tested source be established following the solid
reactivity and evaluate preventive measures. In this guide, the
lines from beginning to end of the flow chart. There are several
level of prevention required is a function of the reactivity of the
test methods available for evaluating potential AAR. Petro-
aggregate, the nature of the exposure conditions (especially
graphic examination, determination of chemical constituents,
availability of moisture), the criticality of the structure, and the
and mortar bar and concrete prism expansion tests are recom-
availability of alkali in the concrete.
mended in this guide. If there are no changes in the geologic
5.2 Risk Evaluation—To use this guide effectively, it is
uniformity of the deposit or mineralogical composition, then
necessary to define the level of risk that is acceptable, as this
the aggregate could be subsequently monitored using a revised
will determine the type and complexity of testing (Note 1). The
approach based on interpretation of the initial test results (see
risk of deleterious expansion occurring as a result of a failure
7.7). A revised approach would allow for the omission of tests
to detect deleteriously reactive aggregates can be reduced by
based on suitable existing data, or for omission of less reliable
routine testing using petrography, or laboratory expansion
tests if more reliable tests are being performed.
tests, or both.
6.2 If the aggregate is deemed to be non-reactive, it can be
NOTE 1—The level of risk of alkali-silica reaction will depend upon the
accepted for use in concrete with no further consideration of
nature of the project (criticality of the structure and anticipated exposure).
mitigation provided that the other physical properties of the
The determination of the level of risk is the responsibility of the individual
aggregate render it suitable for use (refer to Specification
in charge of the design, commonly a representative of the owner, and for
structures designed in accordance with ACI 318, the level of acceptable
C33/C33M). If the aggregate is a quarried carbonate, tests are
risk would be determined by the licensed design professional.
required to determine whether the potential reaction is of the
5.3 For conventional structures, preventive measures deter- alkali-carbonate or alkali-silica type. Aggregate deemed alkali
mined by either performance testing or the prescriptive ap- carbonate reactive should be avoided. Aggregate deemed alkali
proach described in this guide can be expected to generally silica reactive can be tested for efficacy of preventive mea-
reduce the risk of expansion as a result of ASR to an acceptable sures. Steps for selecting appropriate preventive measures for
level. For certain critical structures, such as those exposed to ASR follow either a performance-based (Section 8) or
continuous moisture (for example, hydraulic dams or power prescriptive-based (Section 9) approach. In the performance-
plants), in which ASR-related expansion cannot be tolerated, based approach, a potential preventive measure is tested to
more conservative mitigation measures may be warranted. determine if the measure provides a reduction in expansion
C1778 − 23
FIG. 1 Sequence of Laboratory Tests for Evaluating Aggregate Reactivity
below the limits outlined in this guide. Both approaches are construction (for example, foundations, walls, bridges,
intended to minimize the potential for deleterious expansion in pavements, sidewalks, and structural elements). Practice C823/
field concrete. C823M provides useful guidance when surveying structures to
establish field performance history. The following information
7. Determining Aggregate Reactivity
should be documented for each structure:
7.1.1.1 Age—Structures should be at least 15 years old as
7.1 Use of Field Performance History:
visible damage from AAR can take more than ten years to
7.1.1 The long-term field performance history of an aggre-
develop.
gate can be established by surveying existing structures that
were constructed using the same aggregate source. As many 7.1.1.2 Alkali loading of the concrete.
structures as practical should be included in the survey and 7.1.1.3 Use and content of pozzolans or slag cement or
these structures should, if possible, represent different types of blended cements during construction.
C1778 − 23
7.1.1.4 Exposure Condition—Availability of moisture and suitability of an aggregate; however, it is often very difficult to
use of deicing chemicals. acquire the necessary information and background for existing
7.1.1.5 Symptoms of distress observed. structures.
7.1.2 Cores should be taken from a representative number of
7.2 Petrographic Assessment:
these structures and a petrographic examination conducted
7.2.1 Petrographic examination of aggregates should be
using Practice C856 to establish the following (Note 2):
conducted in accordance with Guide C295/C295M. Petrogra-
7.1.2.1 The aggregate used in the structure surveyed is of
phy can reveal useful information about the composition of an
similar mineralogical composition, as determined by Guide
aggregate, including the identification and approximate amount
C295/C295M, to that of the aggregate to be used.
of potentially reactive minerals. Petrography can be used to
7.1.2.2 Any evidence of damage as a result of AAR; and
classify an aggregate as potentially reactive, but expansion
7.1.2.3 The presence, quantity, and composition (if known)
testing is required to determine the extent of the reactivity and
of fly ash, slag cement, or other supplementary cementitious
appropriate mitigation measures. Aggregates may be accepted
materials.
as non-reactive solely on the basis of petrography, but there is
NOTE 2—Even if signs of deterioration are not observed, cores should a certain level of uncertainty associated with such a decision.
be taken to establish uniformity of materials.
For example, some reactive phases may not be detected by
optical microscopy. If a petrographer is examining aggregates
7.1.3 If the results of the field survey indicate that the
from well-known and tested sources, it is reasonable to use
aggregate is non-reactive, the aggregate may be used in new
petrography to classify the aggregate reactivity on a routine
construction provided that the new concrete is not produced
basis.
with a higher concrete alkali content, a lower replacement level
7.2.2 Petrographers should look for alkali-reactive silica
of supplementary cementitious material (SCM), or placed in a
components such as opal, chert, chalcedony, cristobalite,
more aggressive exposure condition than the structures in-
tridymite, strained and micro-crystalline quartz, and volcanic
cluded in the survey.
glass. Petrographers should also ascertain the presence of
7.1.4 There is a certain level of uncertainty associated with
mineralogical and textural features characteristic of alkali-
accepting aggregates solely on the basis of field performance
carbonate reactive aggregates. Deleteriously reactive alkali-
because of difficulties in establishing unequivocally that the
carbonate aggregates often exhibit a characteristic microscopic
materials and proportions used more than 10 to 15 years ago
texture consisting of dolomite rhombs within a fine-grained
are sufficiently similar to those to be used in new construction.
matrix of calcite, quartz, and clay (2) . However, there have
If field performance indicates that an aggregate source is
potentially deleteriously reactive, laboratory testing can be
conducted to determine the level of aggregate reactivity and
evaluate preventive measures. The use of long-term perfor-
The boldface numbers in parentheses refer to the list of references at the end of
mance is considered to be a reliable method in determining the this standard.
FIG. 2 Plot of CaO/MgO Ratio Versus the Al O Content of Quarried Carbonite Rocks (1)
2 3
C1778 − 23
NOTE 4—Coarse aggregate for Test Method C1260 is crushed to sand
been reports of deleterious ACR with aggregates that do not
size (<5 mm [0.2 in.]) and then washed and graded to meet the grading
exhibit this “classic” texture (3).
requirements of the test method. Sands are washed and graded to meet the
7.3 Determination of Potential Alkali-Carbonate Reactive
same grading requirements. The test is intended to evaluate coarse and fine
aggregate separately and should not be used to evaluate job combinations
Rocks by Chemical Composition, CSA A23.2-26A—If the
of coarse and fine aggregates
aggregate being assessed is a quarried carbonate rock, the
7.4.2 If the mortar bars expand 0.10 % or greater after 14
potential for ACR may be assessed on the basis of its chemical
days immersion, the aggregate is considered to be potentially
composition (1). This test involves the determination of lime
deleteriously reactive (Note 5) (4, 7, 8), and it is recommended
(CaO), magnesia (MgO), and alumina (Al O ) contents of the
2 3
to confirm reactivity in concrete using Test Method C1293/
rock and determining where the composition of the rock falls
C1293M (concrete prism test) (Note 5 and Note 6).
on a plot of CaO/MgO ratio versus the Al O content, as shown
2 3
in Fig. 2.
NOTE 5—If expansion by 0.10 % or greater occurs, it is recommended
7.3.1 If the composition does not fall in the range of to confirm that the expansion is actually due to alkali-silica reaction using
supplementary information. Sources of supplementary information in-
“aggregates considered to be potentially expansive” in Fig. 2,
clude: (1) petrographic examination of the aggregate in accordance with
the aggregate is considered to be not potentially alkali-
Guide C295/C295M to determine if known reactive constituents are
carbonate reactive and should be tested using the options for
present; (2) examination of the specimens after test in accordance with
evaluation of potential alkali-silica reactivity outlined in this
Practice C856 to identify the products of alkali-silica reaction; and (3) if
guide. available, field service or previous test records to assess performance.
NOTE 6—Test Method C1260 may give a false-negative result for some
7.3.2 If the composition falls in the range of “aggregates
slowly reactive aggregate, aggregates with pessimum effect, and/or
considered to be potentially expansive” in Fig. 2, the aggregate
aggregates containing deleterious strained quartz when microcrystalline
is considered to be potentially alkali-carbonate reactive. Such
quartz is also present (9). Some granitic gneisses, orthoquartzite and
aggregates may be tested using either of the following concrete
metabasalts have been found to be deleteriously expansive in field
prism tests: Test Method C1293/C1293M or C1105 using a performance even though their expansion in this test was less than 0.10 %
(7, 10). For this aggregate type, it is recommended that prior field
low-alkali content (see 7.5 and 7.6).
performance be investigated. In the absence of field performance data, the
7.4 Accelerated Mortar Bar Test, Test Method C1260—This
aggregate reactivity should be further evaluated using Test Method
C1293/C1293M or mitigative measures should be taken following the
test method is suitable for assessing potentially alkali-silica
prescriptive approach outlined in Section 9.
reactive aggregates (Note 3).
NOTE 7—The potential reactivity of various varieties of quartz may not
be accurately determined by Test Method C1260 since the test method
NOTE 3—Test Method C1260 (accelerated mortar bar test) is not
suitable for detecting ACR as aggregates that are alkali-carbonate reactive may produce a false-positive result with a number of aggregates that have
shown mixed results in field performance (8). For aggregates producing
may not expand when crushed to the gradations used in Test Method
C1260. false positives with Test Method C1260, Test Method C1567 may also
provide overly conservative estimates of the amount of SCM to control
7.4.1 If mortar bars in this test expand by less than 0.10 %
ASR. These aggregates are those plotting in Zone 1 of Fig. 3 if Test
after 14 days immersion, the aggregate is considered to be
Method C1260 and Test Method C1293/C1293M results for the same
innocuous according to this test. (Note 4) (4-6). aggregate are compared.
FIG. 3 Comparison of Test Method C1260, Accelerated Mortar Bar, and Test Method C1293/C1293M, Concrete Prism Test, Data for Pur-
pose of Determining Whether Test Method C1567 is Suitable for Evaluating Preventative Measures with a Specific Aggregate
C1778 − 23
7.5 Concrete Prism Test, Test Method C1293/C1293M— 7.6.1 If the expansion results from Test Method C1105 are
This concrete prism test is suitable for evaluating potentially 0.025 % or greater at six months or are 0.030 % or greater at
alkali-silica reactive aggregates and alkali-carbonate reactive twelve months, the aggregate is considered to be alkali-
aggregates. It is considered by many researchers to be the most carbonate reactive and its use in concrete is to be avoided (Note
reliable laboratory test for predicting field performance of 10). If the expansion results do not exceed these values, the
aggregates (11). If the potentially reactive aggregate being aggregate is considered to be not alkali-carbonate reactive but
tested is a coarse aggregate, use a non-reactive fine aggregate should be tested for alkali-silica reactivity as outlined in this
and vice versa. The coarse-fine aggregate combination should guide.
be used to make concrete prisms with a specified high-alkali
NOTE 10—It is recommended that the test be conducted for a period of
loading. The test is intended to evaluate coarse and fine
twelve months, but expansion values at six months can be used if needed.
aggregates separately and should not be used to evaluate job
7.7 Interpretation of Results from Laboratory Tests and use
combinations of coarse and fine aggregates.
of Existing Tests—Use Fig. 1 to interpret the results from
7.5.1 If concrete prisms in this test expand by less than
existing laboratory and field testing and to make decisions
0.04 % after one year, the aggregate is considered non-reactive
regarding the risk of alkali-silica or alkali-carbonate reaction
and may be used in concrete with no further testing for AAR.
occurring in concrete.
7.5.2 If the prisms expand by 0.04 % or greater at one year,
7.7.1 Fig. 1 shows dotted lines from the boxes marked
the aggregate is considered to be potentially deleteriously
“Evaluate Field History and/or Testing History,” “Perform
reactive and preventive measures, as outlined in Section 8 or 9,
Petrographic Analysis of the Aggregate,” and “Perform Accel-
are required if the aggregate is to be used in concrete
erated Mortar Bar Test” to the box marked “Non-Reactive
construction for structures and exposure conditions requiring
Accept for Use” as there is an element of uncertainty associ-
preventive measures (Note 8).
ated with accepting aggregates solely on the basis of these
NOTE 8—Supplemental information may be obtained by performing a
tests. With some aggregates, it may not be possible to identify
petrographic examination, in accordance with Practice C856, of the
reactive constituents by petrographic examination.
concrete prisms after the test is completed. This examination can be used
7.7.2 Test Method C1260 is generally recognized as a
to confirm that alkali-silica reaction products from the coarse or fine
relatively severe test that identifies as potentially deleteriously
aggregate being tested are present and attributed to the expansion, and to
identify if other rea
...
This document is not an ASTM standard and is intended only to provide the user of an ASTM standard an indication of what changes have been made to the previous version. Because
it may not be technically possible to adequately depict all changes accurately, ASTM recommends that users consult prior editions as appropriate. In all cases only the current version
of the standard as published by ASTM is to be considered the official document.
Designation: C1778 − 22 C1778 − 23
Standard Guide for
Reducing the Risk of Deleterious Alkali-Aggregate Reaction
in Concrete
This standard is issued under the fixed designation C1778; the number immediately following the designation indicates the year of
original adoption or, in the case of revision, the year of last revision. A number in parentheses indicates the year of last reapproval. A
superscript epsilon (´) indicates an editorial change since the last revision or reapproval.
1. Scope*
1.1 This guide provides guidance on how to address the potential for deleterious alkali aggregate reaction (AAR) in concrete
construction. This guide addresses the process of identifying both potentially alkali-silica reactive (ASR) and alkali-carbonate
reactive (ACR) aggregates through standardized testing procedures and the selection of mitigation options to minimize the risk of
expansion when ASR aggregates are used in concrete construction. Mitigation methods for ASR aggregates are selected using
either prescriptive or performance-based alternatives. Preventive measures for ACR aggregates are limited to avoidance of use.
Because the potential for deleterious reactions depends not only on the concrete mixture but also the in-service exposure, guidance
is provided on the type of structures and exposure environments where AAR may be of concern.
1.2 Units—The values stated in either SI units or inch-pound units are to be regarded separately as standard. The values stated in
each system may not be exact equivalents; therefore, each system shall be used independently of the other. Combining values from
the two systems may result in nonconformance with the standard.
1.3 This standard does not purport to address all of the safety concerns, if any, associated with its use. It is the responsibility
of the user of this standard to establish appropriate safety, health, and environmental practices and determine the applicability of
regulatory limitations prior to use.
1.4 This international standard was developed in accordance with internationally recognized principles on standardization
established in the Decision on Principles for the Development of International Standards, Guides and Recommendations issued
by the World Trade Organization Technical Barriers to Trade (TBT) Committee.
2. Referenced Documents
2.1 ASTM Standards:
C33/C33M Specification for Concrete Aggregates
C114 Test Methods for Chemical Analysis of Hydraulic Cement
C125 Terminology Relating to Concrete and Concrete Aggregates
C150/C150M Specification for Portland Cement
C219 Terminology Relating to Hydraulic and Other Inorganic Cements
C294 Descriptive Nomenclature for Constituents of Concrete Aggregates
C295/C295M Guide for Petrographic Examination of Aggregates for Concrete
C311/C311M Test Methods for Sampling and Testing Fly Ash or Natural Pozzolans for Use in Portland-Cement Concrete
C586 Test Method for Potential Alkali Reactivity of Carbonate Rocks as Concrete Aggregates (Rock-Cylinder Method)
This guide is under the jurisdiction of ASTM Committee C09 on Concrete and Concrete Aggregates and is the direct responsibility of Subcommittee C09.50 on Aggregate
Reactions in Concrete.
Current edition approved March 1, 2022Dec. 1, 2023. Published April 2022January 2024. Originally approved in 2014. Last previous edition approved in 20202022 as
C1778 – 20.C1778 – 22. DOI: 10.1520/C1778-22.10.1520/C1778-23.
For referenced ASTM standards, visit the ASTM website, www.astm.org, or contact ASTM Customer Service at service@astm.org. For Annual Book of ASTM Standards
volume information, refer to the standard’s Document Summary page on the ASTM website.
*A Summary of Changes section appears at the end of this standard
Copyright © ASTM International, 100 Barr Harbor Drive, PO Box C700, West Conshohocken, PA 19428-2959. United States
C1778 − 23
C595/C595M Specification for Blended Hydraulic Cements
C618 Specification for Coal Ash and Raw or Calcined Natural Pozzolan for Use in Concrete
C823/C823M Practice for Examination and Sampling of Hardened Concrete in Constructions
C856 Practice for Petrographic Examination of Hardened Concrete
C989/C989M Specification for Slag Cement for Use in Concrete and Mortars
C1105 Test Method for Length Change of Concrete Due to Alkali-Carbonate Rock Reaction
C1157/C1157M Performance Specification for Hydraulic Cement
C1240 Specification for Silica Fume Used in Cementitious Mixtures
C1260 Test Method for Potential Alkali Reactivity of Aggregates (Mortar-Bar Method)
C1293C1293/C1293M Test Method for Determination of Length Change of Concrete Due to Alkali-Silica Reaction
C1567 Test Method for Determining the Potential Alkali-Silica Reactivity of Combinations of Cementitious Materials and
Aggregate (Accelerated Mortar-Bar Method)
C1866 Specification for Ground-Glass Pozzolan for Use in Concrete
2.2 ACI Standard:
ACI 318 Building Code Requirements for Structural Concrete and Commentary
2.3 AASHTO Standard:
AASHTO R 80 Standard Practice for Determining the Reactivity of Concrete Aggregates and Selecting Appropriate Measures
for Preventing Deleterious Expansion in New Concrete Construction
2.4 CSA Standards:
A23.2-26A Determination of Potential Alkali-Carbonate Reactivity of Quarried Carbonate Rocks by Chemical Composition
A23.2-27A Standard Practice to Identify Degree of Alkali-Aggregate Reactivity of Aggregates and to Identify Measures to
Avoid Deleterious Expansion in Concrete
A23.2-28A Standard Practice for Laboratory Testing to Demonstrate the Effectiveness of Supplementary Cementing Materials
and Lithium-Based Admixtures to Prevent Alkali-Silica Reaction in Concrete
3. Terminology
3.1 Definitions:
3.1.1 For definitions of terms used in this Guide, refer to Terminology C125, Terminology C219, and Descriptive Nomenclature
C294.
3.2 Definitions of Terms Specific to This Standard:
3.2.1 alkali content, Na Oeq, n—value in percent determined by reporting sodium and potassium oxides, determined using
procedures for total alkalies in Test Methods C114, of portland cement or supplementary cementitious material, using the following
formula:
Na Oeq=%Na O+0.658 ×%K O
2 2 2
3 3
3.2.2 alkali loading, n—amount of alkalies contributed by the portland cement in a concrete mixture, expressed in kg/m or lb/yd
3 3
and calculated by multiplying the portland cement content of the concrete in kg/m or lb/yd by the alkali content of the portland
cement, or the portland cement and limestone portion of a blended cement, divided by 100.
3.2.2.1 Discussion—
Alkali loading is abbreviated as KGA [LBA]. In concrete that includes supplementary cementitious materials; only the alkali
content of the portland cement fraction of the cementitious materials is included in the calculation of alkali loading. For example,
3 3
in a concrete containing 350 kg/m [590 lb/yd ] of cementitious materials consisting of 75 % portland cement, 20 % slag, and 5
% silica fume, and where the alkali content of the portland cement is 0.89 % Na Oeq, the alkali loading of the concrete is calculated
as follows:
KGA =350 75⁄100 0.89⁄100 5 2.3kg/m
~ !~ !
@LBA = 590 75⁄100 0.89⁄100 5 3.9lb/yd #
~ !~ !
3 3
In a concrete containing 355 kg/m [600 lb/yd ] of Type IS(25) blended cement, with a base portland cement equivalent alkali
content of 0.73 %, the alkali loading of the concrete is calculated as follows:
Available from American Concrete Institute (ACI), P.O. Box 9094, Farmington Hills, MI 48333-9094, http://www.concrete.org.
Available from American Association of State Highway and Transportation Officials (AASHTO), 444 N. Capitol St., NW, Suite 249, Washington, DC 20001,
http://www.transportation.org.
Available from Canadian Standards Association (CSA), 5060 Spectrum Way, Suite 100, Mississauga, ON, L4W 5N4, Canada, http://www.csa.ca.
C1778 − 23
KGA=355 75⁄100 0.73⁄100 5 1.9kg⁄m
~ !~ !
@LBA 5 600 75⁄100! 0.73⁄100 5 3.3 lb⁄yd #
~ ~ !
3 3
In a concrete containing 350 kg/m [590 lb/yd ] of Type IL(10) portland-limestone cement, with an equivalent alkali con-
tent of the finished cement of 0.80 %, the alkali loading of the concrete is calculated as follows:
KGA 5 350 0.80 ⁄ 100 5 2.8kg⁄m
~ !
@LBA 5 590 ~0.80 ⁄ 100!5 4.7lb⁄yd #
3 3
In a concrete containing 355 kg/m [600 lb/yd ] of Type IT(P30)(L10) ternary blended cement, with an equivalent alkali
content of the portland cement and limestone fraction of 0.80 %, the alkali loading of the concrete is calculated as follows:
KGA 5 355 70 ⁄ 100 0.80 ⁄ 100 5 2.0kg⁄m
~ !~ !
@LBA 5 600 ~70⁄100!~0.80⁄100! 5 3.4 lb⁄yd #
The alkali content of the portland cement and limestone fraction of a Type IL or Type IT blended cement as illustrated in
the example calculations above can typically be obtained on request from the manufacturer, even when this information is
not reported on a mill test report. It can also be determined independently for a Type IL portland-limestone cement through
testing a sample obtained by the user according to Test Methods C114.
3.2.3 cement, n—portland cement, portland-limestone cement, or the portland cement and limestone portion of a blended cement.
3.2.3.1 Discussion—
This definition does not include slag cement because alkalies present in slag cement are not included in alkali loading calculations
as shown in 3.2.2.1.
3.2.4 deleteriously reactive, adj—used to describe aggregates that undergo chemical reactions that subsequently result in
premature deterioration of concrete.
3.2.4.1 Discussion—
-
The term used in this standard guide describes aggregates that undergo chemical reactions with hydroxide (OH ) in the pore
solution.
3.2.5 non-reactive, adj—used to describe materials that do not undergo chemical reactions that subsequently result in premature
deterioration of concrete.
3.2.5.1 Discussion—
Some aggregates with minor amounts of reactive constituents may exhibit the symptoms of alkali-aggregate reaction (AAR)
without producing any damage to the concrete; these are termed as non-reactive aggregates.
4. Summary of Guide
4.1 Alkali-aggregate reactions (AAR) occur between the alkali hydroxides in the pore solution of concrete and certain components
found in some aggregates. Two types of AAR are recognized depending on the nature of the reactive component: alkali-silica
reaction (ASR) nvolvesinvolves various types of reactive siliceous (SiO containing) minerals and alkali-carbonate reaction (ACR)
involves certain types of rocks that contain dolomite [CaMg(CO ) ]. Both types of reaction can result in expansion and cracking
3 2
of concrete elements when exposed to moisture, leading to a reduction in the service life of concrete structures.
4.2 This guide describes approaches for identifying potentially deleteriously reactive aggregates and selecting appropriate
preventive measures to minimize the risk of expansion when such aggregates are used in concrete in exposure environments where
AAR may be of concern. Preventive measures include avoiding use of the reactive aggregate, limiting the alkali loading of the
concrete, using supplementary cementitious materials, using lithium-based admixtures, or a combination of these strategies.
5. Significance and Use
5.1 This guide provides recommendations for identifying the potential for deleterious AAR and selecting appropriate preventive
measures, based on a prescriptive-based or performance approach, to minimize the risk of deleterious reaction. In regions where
occurrences of AAR are rare or the aggregate sources in use have a satisfactory field performance record verified by following the
guidance in this standard, it is reasonable to continue to rely on the previous field history without subjecting the aggregates to
laboratory tests for AAR. In regions where AAR problems have occurred or the reactivity of aggregates is known to vary from
source to source, it may be necessary to follow a testing program to determine potential reactivity and evaluate preventive
C1778 − 23
measures. In this guide, the level of prevention required is a function of the reactivity of the aggregate, the nature of the exposure
conditions (especially availability of moisture), the criticality of the structure, and the availability of alkali in the concrete.
5.2 Risk Evaluation—To use this guide effectively, it is necessary to define the level of risk that is acceptable, as this will determine
the type and complexity of testing (Note 1). The risk of deleterious expansion occurring as a result of a failure to detect
deleteriously reactive aggregates can be reduced by routine testing using petrography, or laboratory expansion tests, or both.
NOTE 1—The level of risk of alkali-silica reaction will depend upon the nature of the project (criticality of the structure and anticipated exposure). The
determination of the level of risk is the responsibility of the individual in charge of the design, commonly a representative of the owner, and for structures
designed in accordance with ACI 318, the level of acceptable risk would be determined by the licensed design professional.
5.3 For conventional structures, preventive measures determined by either performance testing or the prescriptive approach
described in this guide can be expected to generally reduce the risk of expansion as a result of ASR to an acceptable level. For
certain critical structures, such as those exposed to continuous moisture (for example, hydraulic dams or power plants), in which
ASR-related expansion cannot be tolerated, more conservative mitigation measures may be warranted.
5.4 There are no proven measures for effectively preventing damaging expansion with alkali carbonate reactive rocks in concrete
and such materials need to be avoided.
5.5 If an aggregate is identified as potentially deleteriously reactive as a result of ASR, and the structure size, class, and exposure
condition requires preventive measures, the aggregate may be accepted for use together with appropriate preventive measures
following the prescriptive or performance methods outlined in this guide.
6. Procedure
6.1 The flow chart in Fig. 1 shows the general sequence of testing and decisions that should be made when evaluating a source
of aggregate for potential AAR. Solid lines show the approach recommended for a lower risk of AAR. The amount and time of
testing can be reduced with acceptance of a higher level of risk following the flow chart along the dashed lines. Prior documented
satisfactory field performance of the aggregate in concrete is generally considered to be sufficient for its acceptance in new
concrete. However, reliance on prior field performance without following the guidance and recommended testing in 7.1 may not
be sufficient to safeguard against damage as a result of AAR in new construction. This is due to the difficulties in assuring that
the materials and mixture proportions used in existing structures built 10 to 20 years ago (the time frame needed to ensure that
a deleterious reaction as a result of AAR has not occurred) are similar to those being proposed for use today. In most cases, it will
be necessary to perform laboratory tests to determine whether the aggregate is potentially deleteriously reactive for the specific
concrete mixture to be used.
6.1.1 It is recommended that the potential AAR of a new or not previously tested source be established following the solid lines
from beginning to end of the flow chart. There are several test methods available for evaluating potential AAR. Petrographic
examination, determination of chemical constituents, and mortar bar and concrete prism expansion tests are recommended in this
guide. If there are no changes in the geologic uniformity of the deposit or mineralogical composition, then the aggregate could be
subsequently monitored using a revised approach based on interpretation of the initial test results (see 7.7). A revised approach
would allow for the omission of tests based on suitable existing data, or for omission of less reliable tests if more reliable tests
are being performed.
6.2 If the aggregate is deemed to be non-reactive, it can be accepted for use in concrete with no further consideration of mitigation
provided that the other physical properties of the aggregate render it suitable for use (refer to Specification C33/C33M). If the
aggregate is a quarried carbonate, tests are required to determine whether the potential reaction is of the alkali-carbonate or
alkali-silica type. Aggregate deemed alkali carbonate reactive should be avoided. Aggregate deemed alkali silica reactive can be
tested for efficacy of preventive measures. Steps for selecting appropriate preventive measures for ASR follow either a
performance-based (Section 8) or prescriptive-based (Section 9) approach. In the performance-based approach, a potential
preventive measure is tested to determine if the measure provides a reduction in expansion below the limits outlined in this guide.
Both approaches are intended to minimize the potential for deleterious expansion in field concrete.
7. Determining Aggregate Reactivity
7.1 Use of Field Performance History:
C1778 − 23
FIG. 1 Sequence of Laboratory Tests for Evaluating Aggregate Reactivity
7.1.1 The long-term field performance history of an aggregate can be established by surveying existing structures that were
constructed using the same aggregate source. As many structures as practical should be included in the survey and these structures
should, if possible, represent different types of construction (for example, foundations, walls, bridges, pavements, sidewalks, and
structural elements). Practice C823/C823M provides useful guidance when surveying structures to establish field performance
history. The following information should be documented for each structure:
7.1.1.1 Age—Structures should be at least 15 years old as visible damage from AAR can take more than ten years to develop.
7.1.1.2 Alkali loading of the concrete.
C1778 − 23
7.1.1.3 Use and content of pozzolans or slag cement or blended cements during construction.
7.1.1.4 Exposure Condition—Availability of moisture and use of deicing chemicals.
7.1.1.5 Symptoms of distress observed.
7.1.2 Cores should be taken from a representative number of these structures and a petrographic examination conducted using
Practice C856 to establish the following (Note 2):
7.1.2.1 The aggregate used in the structure surveyed is of similar mineralogical composition, as determined by Guide
C295/C295M, to that of the aggregate to be used.
7.1.2.2 Any evidence of damage as a result of AAR; and
7.1.2.3 The presence, quantity, and composition (if known) of fly ash, slag cement, or other supplementary cementitious materials.
NOTE 2—Even if signs of deterioration are not observed, cores should be taken to establish uniformity of materials.
7.1.3 If the results of the field survey indicate that the aggregate is non-reactive, the aggregate may be used in new construction
provided that the new concrete is not produced with a higher concrete alkali content, a lower replacement level of supplementary
cementitious material (SCM), or placed in a more aggressive exposure condition than the structures included in the survey.
7.1.4 There is a certain level of uncertainty associated with accepting aggregates solely on the basis of field performance because
of difficulties in establishing unequivocally that the materials and proportions used more than 10 to 15 years ago are sufficiently
similar to those to be used in new construction. If field performance indicates that an aggregate source is potentially deleteriously
reactive, laboratory testing can be conducted to determine the level of aggregate reactivity and evaluate preventive measures. The
use of long-term performance is considered to be a reliable method in determining the suitability of an aggregate; however, it is
often very difficult to acquire the necessary information and background for existing structures.
7.2 Petrographic Assessment:
FIG. 2 Plot of CaO/MgO Ratio Versus the Al O Content of Quarried Carbonite Rocks (1)
2 3
C1778 − 23
7.2.1 Petrographic examination of aggregates should be conducted in accordance with Guide C295/C295M. Petrography can
reveal useful information about the composition of an aggregate, including the identification and approximate amount of
potentially reactive minerals. Petrography can be used to classify an aggregate as potentially reactive, but expansion testing is
required to determine the extent of the reactivity and appropriate mitigation measures. Aggregates may be accepted as non-reactive
solely on the basis of petrography, but there is a certain level of uncertainty associated with such a decision. For example, some
reactive phases may not be detected by optical microscopy. If a petrographer is examining aggregates from well-known and tested
sources, it is reasonable to use petrography to classify the aggregate reactivity on a routine basis.
7.2.2 Petrographers should look for alkali-reactive silica components such as opal, chert, chalcedony, cristobalite, tridymite,
strained and micro-crystalline quartz, and volcanic glass. Petrographers should also ascertain the presence of mineralogical and
textural features characteristic of alkali-carbonate reactive aggregates. Deleteriously reactive alkali-carbonate aggregates often
exhibit a characteristic microscopic texture consisting of dolomite rhombs within a fine-grained matrix of calcite, quartz, and clay
(2) . However, there have been reports of deleterious ACR with aggregates that do not exhibit this “classic” texture (3).
7.3 Determination of Potential Alkali-Carbonate Reactive Rocks by Chemical Composition, CSA A23.2-26A—If the aggregate
being assessed is a quarried carbonate rock, the potential for ACR may be assessed on the basis of its chemical composition (1).
This test involves the determination of lime (CaO), magnesia (MgO), and alumina (Al O ) contents of the rock and determining
2 3
where the composition of the rock falls on a plot of CaO/MgO ratio versus the Al O content, as shown in Fig. 2.
2 3
7.3.1 If the composition does not fall in the range of “aggregates considered to be potentially expansive” in Fig. 2, the aggregate
is considered to be not potentially alkali-carbonate reactive and should be tested using the options for evaluation of potential
alkali-silica reactivity outlined in this guide.
7.3.2 If the composition falls in the range of “aggregates considered to be potentially expansive” in Fig. 2, the aggregate is
considered to be potentially alkali-carbonate reactive. Such aggregates may be tested using either of the following concrete prism
tests: Test Method C1293C1293/C1293M or C1105 using a low-alkali content (see 7.5 and 7.6).
7.4 Accelerated Mortar Bar Test, Test Method C1260—This test method is suitable for assessing potentially alkali-silica reactive
aggregates (Note 3).
NOTE 3—Test Method C1260 (accelerated mortar bar test) is not suitable for detecting ACR as aggregates that are alkali-carbonate reactive may not
expand when crushed to the gradations used in Test Method C1260.
7.4.1 If mortar bars in this test expand by less than 0.10 % after 14 days immersion, the aggregate is considered to be innocuous
according to this test. (Note 4) (4-6).
NOTE 4—Coarse aggregate for Test Method C1260 is crushed to sand size (<5 mm [0.2 in.]) and then washed and graded to meet the grading requirements
of the test method. Sands are washed and graded to meet the same grading requirements. The test is intended to evaluate coarse and fine aggregate
separately and should not be used to evaluate job combinations of coarse and fine aggregates
7.4.2 If the mortar bars expand 0.10 % or greater after 14 days immersion, the aggregate is considered to be potentially
deleteriously reactive (Note 5) (4, 7, 8), and it is recommended to confirm reactivity in concrete using Test Method
C1293C1293/C1293M (concrete prism test) (Note 5 and Note 6).
NOTE 5—If expansion by 0.10 % or greater occurs, it is recommended to confirm that the expansion is actually due to alkali-silica reaction using
supplementary information. Sources of supplementary information include: (1) petrographic examination of the aggregate in accordance with Guide
C295/C295M to determine if known reactive constituents are present; (2) examination of the specimens after test in accordance with Practice C856 to
identify the products of alkali-silica reaction; and (3) if available, field service or previous test records to assess performance.
NOTE 6—Test Method C1260 may give a false-negative result for some slowly reactive aggregate, aggregates with pessimum effect, and/or aggregates
containing deleterious strained quartz when microcrystalline quartz is also present (9). Some granitic gneisses, orthoquartzite and metabasalts have been
found to be deleteriously expansive in field performance even though their expansion in this test was less than 0.10 % (7, 10). For this aggregate type,
it is recommended that prior field performance be investigated. In the absence of field performance data, the aggregate reactivity should be further
evaluated using Test Method C1293C1293/C1293M or mitigative measures should be taken following the prescriptive approach outlined in Section 9.
The boldface numbers in parentheses refer to the list of references at the end of this standard.
C1778 − 23
NOTE 7—The potential reactivity of various varieties of quartz may not be accurately determined by Test Method C1260 since the test method may
produce a false-positive result with a number of aggregates that have shown mixed results in field performance (8). For aggregates producing false
positives with Test Method C1260, Test Method C1567 may also provide overly conservative estimates of the amount of SCM to control ASR. These
aggregates are those plotting in Zone 1 of Fig. 3 if Test Method C1260 and Test Method C1293C1293/C1293M results for the same aggregate are
compared.
7.5 Concrete Prism Test, Test Method C1293C1293/C1293M—This concrete prism test is suitable for evaluating potentially
alkali-silica reactive aggregates and alkali-carbonate reactive aggregates. It is considered by many researchers to be the most
reliable laboratory test for predicting field performance of aggregates (11). If the potentially reactive aggregate being tested is a
coarse aggregate, use a non-reactive fine aggregate and vice versa. The coarse-fine aggregate combination should be used to make
concrete prisms with a specified high-alkali loading. The test is intended to evaluate coarse and fine aggregates separately and
should not be used to evaluate job combinations of coarse and fine aggregates.
7.5.1 If concrete prisms in this test expand by less than 0.04 % after one year, the aggregate is considered non-reactive and may
be used in concrete with no further testing for AAR.
7.5.2 If the prisms expand by 0.04 % or greater at one year, the aggregate is considered to be potentially deleteriously reactive
and preventive measures, as outlined in Section 8 or 9, are required if the aggregate is to be used in concrete construction for
structures and exposure conditions requiring preventive measures (Note 8).
NOTE 8—Supplemental information may be obtained by performing a petrographic examination, in accordance with Practice C856, of the concrete prisms
after the test is completed. This examination can be used to confirm that alkali-silica reaction products from the coarse or fine aggregate being tested are
present and attributed to the expansion, and to identify if other reaction mechanisms are present and contributing to expansion.
7.5.3 If the aggregate tested is a quarried carbonate rock with a chemical composition that falls within the region in (Fig. 2),
labeled as “aggregates considered to be potentially reactive,” and exhibited concrete prism expansion of 0.04 % or greater at one
year, and was not tested using Test Method C1105 (see 7.6), the concrete prisms should be examined to determine whether ACR
contributed to the expansion or additional testing may be warranted (Note 9). If damaging ACR is detected, either in isolation or
in combination with ASR, the aggregate should not be used in concrete without selective quarrying or aggregate processing to limit
the alkali-reactive carbonate components to acceptable levels.
NOTE 9—The determination of the extent to which the ACR contributed to the expansion of the concrete should be conducted by an expert having
experience with ACR. Methods may include one or more of the following: petrographic examination of the concrete (Practice C856), accelerated microbar
testing of the aggregate (12), or rock cylinder expansion tests (Test Method C586) conducted on samples of rock from the quarry.
FIG. 3 Comparison of Test Method C1260, Accelerated Mortar Bar, and Test Method C1293C1293/C1293M, Concrete Prism Test, Data for
Purpose of Determining Whether Test Method C1567 is Suitable for Evaluating Preventative Measures with a Specific Aggregate
C1778 − 23
7.5.4 If an aggregate is reactive according to Test Method C1293C1293/C1293M, and is to be used in concrete construction,
appropriate preventive measures need to be taken following the procedures outlined in Sections 8 or 9.
7.6 Concrete Prism Test for Alkali-Carbonate Reaction, Test Method C1105—For quarried carbonate rocks with compositions
falling within the region of “aggregates considered to be potentially reactive” in Fig. 2, t
...








Questions, Comments and Discussion
Ask us and Technical Secretary will try to provide an answer. You can facilitate discussion about the standard in here.
Loading comments...