IEC 61215-1:2021/COR1:2021
(Corrigendum)Corrigendum 1 - Terrestrial photovoltaic (PV) modules - Design qualification and type approval - Part 1: Test requirements
Corrigendum 1 - Terrestrial photovoltaic (PV) modules - Design qualification and type approval - Part 1: Test requirements
General Information
- Status
- Published
- Publication Date
- 24-May-2021
- Technical Committee
- TC 82 - Solar photovoltaic energy systems
- Drafting Committee
- WG 2 - TC 82/WG 2
- Current Stage
- PPUB - Publication issued
- Start Date
- 25-May-2021
- Completion Date
- 09-Jul-2021
Relations
- Effective Date
- 05-Sep-2023
Get Certified
Connect with accredited certification bodies for this standard

DNV
DNV is an independent assurance and risk management provider.

Lloyd's Register
Lloyd's Register is a global professional services organisation specialising in engineering and technology.

DNV Energy Systems
Energy and renewable energy certification.
Sponsored listings
Frequently Asked Questions
IEC 61215-1:2021/COR1:2021 is a standard published by the International Electrotechnical Commission (IEC). Its full title is "Corrigendum 1 - Terrestrial photovoltaic (PV) modules - Design qualification and type approval - Part 1: Test requirements". This standard covers: Corrigendum 1 - Terrestrial photovoltaic (PV) modules - Design qualification and type approval - Part 1: Test requirements
Corrigendum 1 - Terrestrial photovoltaic (PV) modules - Design qualification and type approval - Part 1: Test requirements
IEC 61215-1:2021/COR1:2021 is classified under the following ICS (International Classification for Standards) categories: 27.160 - Solar energy engineering. The ICS classification helps identify the subject area and facilitates finding related standards.
IEC 61215-1:2021/COR1:2021 has the following relationships with other standards: It is inter standard links to IEC 61215-1:2021. Understanding these relationships helps ensure you are using the most current and applicable version of the standard.
IEC 61215-1:2021/COR1:2021 is available in PDF format for immediate download after purchase. The document can be added to your cart and obtained through the secure checkout process. Digital delivery ensures instant access to the complete standard document.
Standards Content (Sample)
IEC 2021
INTERNATIONAL ELECTROTECHNICAL COMMISSION
____________
IEC 61215-1
Edition 2.0 2021-02
TERRESTRIAL PHOTOVOLTAIC (PV) MODULES –
DESIGN QUALIFICATION AND TYPE APPROVAL –
Part 1: Test requirements
CO RRI G E NDUM 1
This correction applies only to the English version.
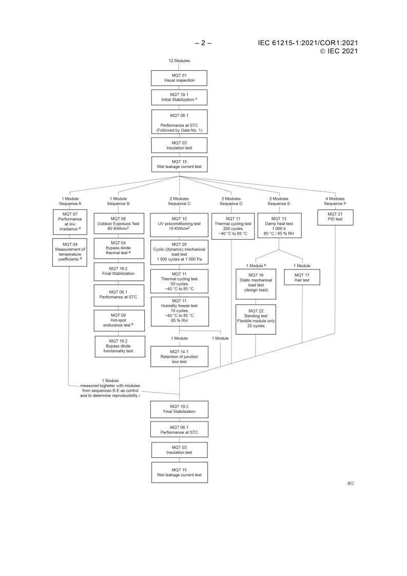
Replace the existing Figure 2 by the following new Figure 2.
IEC 61215-1:2021-02/COR1:2021-05(en)
– 2 – IEC 61215-1:2021/COR1:2021
IEC 2021
IEC 2021
a
If the bypass diodes are not accessible in the standard modules, a special sample can be prepared for the
bypass diode thermal test (MQT 18.1). The bypass diode should be mounted physically as it would be in a
standard module, with lead wires attached, as required in MQT 18 of IEC 61215-2:2021. This sample does not
have to go through the other tests in the sequence.
b
...




Questions, Comments and Discussion
Ask us and Technical Secretary will try to provide an answer. You can facilitate discussion about the standard in here.
Loading comments...