ASTM E1689-20
(Guide)Standard Guide for Developing Conceptual Site Models for Contaminated Sites
Standard Guide for Developing Conceptual Site Models for Contaminated Sites
SIGNIFICANCE AND USE
5.1 The information gained through the site investigation is used to characterize the physical, biological, and chemical systems existing at a site. The processes that determine contaminant releases, contaminant migration, and environmental receptor exposure to contaminants are described and integrated in a conceptual site model.
5.2 Development of this model is critical for determining potential exposure routes (for example, ingestion and inhalation) and for suggesting possible effects of the contaminants on human health and the environment. Uncertainties associated with the conceptual site model need to be identified clearly so that efforts can be taken to reduce these uncertainties to acceptable levels. Early versions of the model, which are usually based on limited or incomplete information, will identify and emphasize the uncertainties that should be addressed.
5.3 The conceptual site model is used to integrate all site information and to determine whether information including data are missing (data gaps) and whether additional information needs to be collected at the site. The model is used furthermore to facilitate the selection of remedial alternatives and to evaluate the effectiveness of remedial actions in reducing the exposure of environmental receptors to contaminants.
5.4 This guide is not meant to replace regulatory requirements for conducting environmental site characterizations at contaminated (including radiologically contaminated) sites. It should supplement existing guidance and promote a uniform approach to developing conceptual site models.
5.5 This guide is meant to be used by all those involved in developing conceptual site models. This should ideally include representatives from all phases of the investigative and remedial process, for example, preliminary assessment, remedial investigation, baseline human health and ecological risk assessments, and feasibility study. The conceptual site model should be used to enable experts fro...
SCOPE
1.1 This guide is intended to assist in the development of conceptual site models to be used for the following: (1) integration of technical information from various sources, (2) support the selection of sample locations for establishing background concentrations of substances, (3) identify data needs and guide data collection activities, and (4) evaluate the risk to human health and the environment posed by a contaminated site. This guide generally describes the major components of conceptual site models, provides an outline for developing models, and presents an example of the parts of a model. This guide does not provide a detailed description of a site-specific conceptual site model because conditions at contaminated sites can vary greatly from one site to another.
1.2 The values stated in either inch-pound or SI units are to be regarded as the standard. The values given in parentheses are for information only.
1.3 This guide is intended to apply to any contaminated site.
1.4 This standard does not purport to address all of the safety concerns, if any, associated with its use. It is the responsibility of the user of this standard to establish appropriate safety, health, and environmental practices and determine the applicability of regulatory limitations prior to use.
1.5 This international standard was developed in accordance with internationally recognized principles on standardization established in the Decision on Principles for the Development of International Standards, Guides and Recommendations issued by the World Trade Organization Technical Barriers to Trade (TBT) Committee.
General Information
- Status
- Published
- Publication Date
- 31-Jul-2020
- Technical Committee
- E50 - Environmental Assessment, Risk Management and Corrective Action
- Drafting Committee
- E50.04 - Corrective Action
Relations
- Effective Date
- 01-Mar-2019
- Effective Date
- 15-Dec-2018
- Effective Date
- 01-Jul-2010
- Effective Date
- 01-May-2010
- Effective Date
- 01-Sep-2009
- Effective Date
- 01-Apr-2005
- Effective Date
- 01-Mar-2005
- Effective Date
- 01-Jan-2004
- Effective Date
- 10-Sep-1999
- Effective Date
- 10-Dec-1998
- Effective Date
- 10-Feb-1998
Overview
ASTM E1689-20: Standard Guide for Developing Conceptual Site Models for Contaminated Sites is an essential resource for environmental professionals engaged in the assessment, investigation, and remediation of contaminated sites. This guide outlines a systematic approach to developing conceptual site models (CSMs) that integrate diverse technical information for improved site characterization, risk assessment, and decision-making. By following this standard, professionals can identify contaminant sources, migration pathways, and environmental receptors, supporting more effective risk management at any contaminated site.
Key Topics
Conceptual Site Model (CSM) Development
The guide presents the fundamental steps for CSM development, including:- Identification of contaminants in all media (soil, groundwater, surface water, air, sediment, biota)
- Delineation of contaminant sources and characterization of their features
- Mapping of contaminant migration pathways (e.g., groundwater flow, surface runoff, air emissions, biotic transport)
- Identification and localization of environmental receptors (humans, flora, and fauna)
- Consideration of background concentrations and site-specific conditions
- Clear documentation and visualization using maps, figures, and tables
Iterative and Consistent Approach
CSMs should be developed early and refined as more information becomes available. The guide emphasizes iterative improvement to reduce uncertainties and address data gaps through targeted data collection.Integration of Data and Communication
The CSM serves as a central tool to integrate all site-related information, facilitate effective communication among stakeholders, and support uniformity in approach, supplementing regulatory requirements and other environmental guidelines.
Applications
ASTM E1689-20 is widely applicable across various stages and types of contaminated site projects, including:
Preliminary Assessment and Site Characterization
Use the CSM to organize existing data, plan site investigations, and identify sampling locations to establish background levels and contaminants of concern.Remedial Investigation and Risk Assessment
Integrate physical, chemical, and biological data to assess risks to human health and the environment, highlighting uncertainties and prioritizing further investigations.Remedial Design and Decision-Making
Apply the CSM to compare and select remedial alternatives, evaluate potential exposure pathways, and optimize the effectiveness of remediation efforts.Ecological and Human Health Risk Assessment
Distinguish differences between ecological and human health concerns by representing unique exposure pathways, migration routes, and receptors for each.Stakeholder Engagement
Use clear visual representations like maps and flow diagrams from the CSM to communicate complex site conditions and remediation plans to regulatory bodies, community members, and interdisciplinary project teams.
Related Standards
Several key documents complement ASTM E1689-20 and support comprehensive site assessment and remediation strategies:
- ASTM E2531: Guide for Development of Conceptual Site Models and Remediation Strategies for Light Nonaqueous-Phase Liquids Released to the Subsurface
- ASTM D2216: Test Methods for Laboratory Determination of Water (Moisture) Content of Soil and Rock by Mass
- ASTM D5745: Guide for Developing and Implementing Short-Term Measures or Early Actions for Site Remediation
- ASTM D6235: Practice for Expedited Site Characterization of Vadose Zone and Groundwater Contamination at Hazardous Waste Sites
Other relevant resources include EPA guidance for risk assessment, public health assessment manuals, and technical guidance from the U.S. Army Corps of Engineers and Navy.
Practical Value
By following ASTM E1689-20, professionals ensure a clear, consistent, and scientifically robust approach to contaminated site investigation and management. The conceptual site model is a foundational tool that improves risk identification, data gap resolution, remedial strategy selection, and overall communication, supporting safer, more effective remediation and regulatory compliance for contaminated lands.
Keywords: conceptual site model, contaminated site, risk assessment, site characterization, environmental investigation, remediation, ASTM E1689-20, exposure pathways, environmental receptors
Buy Documents
ASTM E1689-20 - Standard Guide for Developing Conceptual Site Models for Contaminated Sites
REDLINE ASTM E1689-20 - Standard Guide for Developing Conceptual Site Models for Contaminated Sites
Get Certified
Connect with accredited certification bodies for this standard

NSF International
Global independent organization facilitating standards development and certification.
CIS Institut d.o.o.
Personal Protective Equipment (PPE) certification body. Notified Body NB-2890 for EU Regulation 2016/425 PPE.

Kiwa BDA Testing
Building and construction product certification.
Sponsored listings
Frequently Asked Questions
ASTM E1689-20 is a guide published by ASTM International. Its full title is "Standard Guide for Developing Conceptual Site Models for Contaminated Sites". This standard covers: SIGNIFICANCE AND USE 5.1 The information gained through the site investigation is used to characterize the physical, biological, and chemical systems existing at a site. The processes that determine contaminant releases, contaminant migration, and environmental receptor exposure to contaminants are described and integrated in a conceptual site model. 5.2 Development of this model is critical for determining potential exposure routes (for example, ingestion and inhalation) and for suggesting possible effects of the contaminants on human health and the environment. Uncertainties associated with the conceptual site model need to be identified clearly so that efforts can be taken to reduce these uncertainties to acceptable levels. Early versions of the model, which are usually based on limited or incomplete information, will identify and emphasize the uncertainties that should be addressed. 5.3 The conceptual site model is used to integrate all site information and to determine whether information including data are missing (data gaps) and whether additional information needs to be collected at the site. The model is used furthermore to facilitate the selection of remedial alternatives and to evaluate the effectiveness of remedial actions in reducing the exposure of environmental receptors to contaminants. 5.4 This guide is not meant to replace regulatory requirements for conducting environmental site characterizations at contaminated (including radiologically contaminated) sites. It should supplement existing guidance and promote a uniform approach to developing conceptual site models. 5.5 This guide is meant to be used by all those involved in developing conceptual site models. This should ideally include representatives from all phases of the investigative and remedial process, for example, preliminary assessment, remedial investigation, baseline human health and ecological risk assessments, and feasibility study. The conceptual site model should be used to enable experts fro... SCOPE 1.1 This guide is intended to assist in the development of conceptual site models to be used for the following: (1) integration of technical information from various sources, (2) support the selection of sample locations for establishing background concentrations of substances, (3) identify data needs and guide data collection activities, and (4) evaluate the risk to human health and the environment posed by a contaminated site. This guide generally describes the major components of conceptual site models, provides an outline for developing models, and presents an example of the parts of a model. This guide does not provide a detailed description of a site-specific conceptual site model because conditions at contaminated sites can vary greatly from one site to another. 1.2 The values stated in either inch-pound or SI units are to be regarded as the standard. The values given in parentheses are for information only. 1.3 This guide is intended to apply to any contaminated site. 1.4 This standard does not purport to address all of the safety concerns, if any, associated with its use. It is the responsibility of the user of this standard to establish appropriate safety, health, and environmental practices and determine the applicability of regulatory limitations prior to use. 1.5 This international standard was developed in accordance with internationally recognized principles on standardization established in the Decision on Principles for the Development of International Standards, Guides and Recommendations issued by the World Trade Organization Technical Barriers to Trade (TBT) Committee.
SIGNIFICANCE AND USE 5.1 The information gained through the site investigation is used to characterize the physical, biological, and chemical systems existing at a site. The processes that determine contaminant releases, contaminant migration, and environmental receptor exposure to contaminants are described and integrated in a conceptual site model. 5.2 Development of this model is critical for determining potential exposure routes (for example, ingestion and inhalation) and for suggesting possible effects of the contaminants on human health and the environment. Uncertainties associated with the conceptual site model need to be identified clearly so that efforts can be taken to reduce these uncertainties to acceptable levels. Early versions of the model, which are usually based on limited or incomplete information, will identify and emphasize the uncertainties that should be addressed. 5.3 The conceptual site model is used to integrate all site information and to determine whether information including data are missing (data gaps) and whether additional information needs to be collected at the site. The model is used furthermore to facilitate the selection of remedial alternatives and to evaluate the effectiveness of remedial actions in reducing the exposure of environmental receptors to contaminants. 5.4 This guide is not meant to replace regulatory requirements for conducting environmental site characterizations at contaminated (including radiologically contaminated) sites. It should supplement existing guidance and promote a uniform approach to developing conceptual site models. 5.5 This guide is meant to be used by all those involved in developing conceptual site models. This should ideally include representatives from all phases of the investigative and remedial process, for example, preliminary assessment, remedial investigation, baseline human health and ecological risk assessments, and feasibility study. The conceptual site model should be used to enable experts fro... SCOPE 1.1 This guide is intended to assist in the development of conceptual site models to be used for the following: (1) integration of technical information from various sources, (2) support the selection of sample locations for establishing background concentrations of substances, (3) identify data needs and guide data collection activities, and (4) evaluate the risk to human health and the environment posed by a contaminated site. This guide generally describes the major components of conceptual site models, provides an outline for developing models, and presents an example of the parts of a model. This guide does not provide a detailed description of a site-specific conceptual site model because conditions at contaminated sites can vary greatly from one site to another. 1.2 The values stated in either inch-pound or SI units are to be regarded as the standard. The values given in parentheses are for information only. 1.3 This guide is intended to apply to any contaminated site. 1.4 This standard does not purport to address all of the safety concerns, if any, associated with its use. It is the responsibility of the user of this standard to establish appropriate safety, health, and environmental practices and determine the applicability of regulatory limitations prior to use. 1.5 This international standard was developed in accordance with internationally recognized principles on standardization established in the Decision on Principles for the Development of International Standards, Guides and Recommendations issued by the World Trade Organization Technical Barriers to Trade (TBT) Committee.
ASTM E1689-20 is classified under the following ICS (International Classification for Standards) categories: 13.030.30 - Special wastes. The ICS classification helps identify the subject area and facilitates finding related standards.
ASTM E1689-20 has the following relationships with other standards: It is inter standard links to ASTM D2216-19, ASTM D6235-18, ASTM D2216-10, ASTM D6235-04(2010), ASTM D5745-09, ASTM D5745-95(2005), ASTM D2216-05, ASTM D6235-04, ASTM D5745-95(1999), ASTM D6235-98a, ASTM D2216-98. Understanding these relationships helps ensure you are using the most current and applicable version of the standard.
ASTM E1689-20 is available in PDF format for immediate download after purchase. The document can be added to your cart and obtained through the secure checkout process. Digital delivery ensures instant access to the complete standard document.
Standards Content (Sample)
This international standard was developed in accordance with internationally recognized principles on standardization established in the Decision on Principles for the
Development of International Standards, Guides and Recommendations issued by the World Trade Organization Technical Barriers to Trade (TBT) Committee.
Designation: E1689 − 20
Standard Guide for
Developing Conceptual Site Models for Contaminated Sites
This standard is issued under the fixed designation E1689; the number immediately following the designation indicates the year of
original adoption or, in the case of revision, the year of last revision. A number in parentheses indicates the year of last reapproval. A
superscript epsilon (´) indicates an editorial change since the last revision or reapproval.
1. Scope (Moisture) Content of Soil and Rock by Mass
D5745 Guide for Developing and Implementing Short-Term
1.1 This guide is intended to assist in the development of
Measures or Early Actions for Site Remediation
conceptual site models to be used for the following: (1)
D6235 Practice for Expedited Site Characterization of Va-
integration of technical information from various sources, (2)
dose Zone and Groundwater Contamination at Hazardous
support the selection of sample locations for establishing
Waste Contaminated Sites
background concentrations of substances, (3) identify data
E2531 Guide for Development of Conceptual Site Models
needs and guide data collection activities, and (4) evaluate the
and Remediation Strategies for Light Nonaqueous-Phase
risk to human health and the environment posed by a contami-
Liquids Released to the Subsurface
nated site. This guide generally describes the major compo-
2.2 EPA Documents:
nents of conceptual site models, provides an outline for
Guidance for Data Useability in Risk Assessment (Part A)
developing models, and presents an example of the parts of a
Final,Publication9285.7-09A, PB92-963356,April1992
model. This guide does not provide a detailed description of a
Guidance for Data Useability in Risk Assessment (Part B),
site-specific conceptual site model because conditions at con-
OSWER Directive 9285.7-09B, May 1992
taminated sites can vary greatly from one site to another.
Guidance for Conducting Remedial Investigations and Fea-
1.2 The values stated in either inch-pound or SI units are to
sibility Studies Under CERCLA, OSWER Directive
be regarded as the standard. The values given in parentheses
9355.3-01, October 1988
are for information only.
Triad Issue Paper: Using Geophysical Tools to Develop the
1.3 Thisguideisintendedtoapplytoanycontaminatedsite.
Conceptual Site Model 2008, 542-R-08- 007
Environmental Cleanup Best Management Practices: Effec-
1.4 This standard does not purport to address all of the
tive Use of the Project Life Cycle Conceptual Site Model
safety concerns, if any, associated with its use. It is the
2011, 542-F-11-011
responsibility of the user of this standard to establish appro-
2.3 Other Referenced Documents:
priate safety, health, and environmental practices and deter-
mine the applicability of regulatory limitations prior to use. Agency for Toxic Substances and Disease Registry, Public
Health Assessment Guidance Manual, January 2005
1.5 This international standard was developed in accor-
dance with internationally recognized principles on standard- U.S. Army, Corps of Engineers, EM 200-1-12, Conceptual
Site Models, December 2012
ization established in the Decision on Principles for the
Development of International Standards, Guides and Recom- U.S. Army, Corps of Engineers, EM 200-1-15, Technical
Guidance for Military Munitions Response Actions, Oc-
mendations issued by the World Trade Organization Technical
Barriers to Trade (TBT) Committee. tober 2015
U.S. Naval Facilities Engineering Services Center, Concep-
2. Referenced Documents
tual Site Model Checklist for Sediments, January 2013
2.1 ASTM Standards:
3. Terminology
D2216 Test Methods for Laboratory Determination of Water
3.1 Definitions:
3.1.1 background concentration, n—the concentration of a
ThisguideisunderthejurisdictionofASTMCommitteeE50onEnvironmental
substance in ground water, surface water, air, sediment, or soil
Assessment, Risk Management and CorrectiveAction and is the direct responsibil-
at a source(s) or nearby reference location, and not attributable
ity of Subcommittee E50.04 on Corrective Action.
Current edition approved Aug. 1, 2020. Published September 2020. Originally
approvedin1995.Lastpreviouseditionapprovedin2014asE1689–95(2014).DOI:
10.1520/E1689-20. Available from DLA Document Services, Building 4/D, 700 Robbins Ave.,
For referenced ASTM standards, visit the ASTM website, www.astm.org, or Philadelphia, PA 19111-5094, http://quicksearch.dla.mil.
contact ASTM Customer Service at service@astm.org. For Annual Book of ASTM Available from U.S. Government Printing Office, Superintendent of
Standards volume information, refer to the standard’s Document Summary page on Documents, 732 N. Capitol St., NW, Washington, DC 20401-0001, http://
the ASTM website. www.access.gpo.gov.
Copyright © ASTM International, 100 Barr Harbor Drive, PO Box C700, West Conshohocken, PA 19428-2959. United States
E1689 − 20
sensitive receptors proximate to the source(s) may influence the prioriti-
to the source(s) under consideration. Background samples may
zation of exposure sampling at those sensitive receptor locations and,
be contaminated, either by naturally occurring or manmade
confirmation that the exposure pathway is complete.
sources, but not by the source(s) in question.
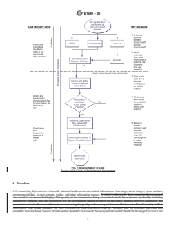
4.2 The complexity of a conceptual site model should be
3.1.2 conceptual site model, n—for the purpose of this
consistent with the complexity of the site and available data.
guide, a written or pictorial representation of an environmental
The development of a conceptual site model will usually be
system and the biological, physical, and chemical processes
iterative (see Fig. 1). Model development should start as early
that determine the transport of contaminants from sources
in the site investigation process as possible. The model should
through environmental media to environmental receptors
be refined and revised throughout the site investigation process
within the system.
to incorporate additional site data. The final model should
3.1.3 contaminant, n—any substance, including any radio-
contain sufficient information to support the development of
logical material, that is potentially hazardous to human health
current and future exposure scenarios.
or the environment and is present in the environment at
NOTE 2—The user should carefully consider physiochemical properties
concentrations above its background concentration.
that may be unique to the contaminants at the site or facility for which the
3.1.4 contaminant release, n—movement of a substance
conceptual site model is being developed. For example, per- and poly-
fluoroalkyl substances (PFAS) have a wide range of vapor pressures,
from a source into an environmental medium, for example, a
solubility, toxicity and mobility characteristics. In addition, the user
leak, spill, volatilization, runoff, fugitive dust emission, or
should consider bioaccumulation factors for ecological receptors. As
leaching.
elemental mercury moves through an ecosystem, it can change to methyl
mercury, which is much more soluble.
3.1.5 environmental receptor, n—humans and other living
organisms potentially exposed to and adversely affected by
4.3 The concerns of ecological risk assessment are different
contaminants because they are present at the source(s) or along
from those of human-health risk assessment, for example,
contaminant migration pathways.
important migration pathways, exposure routes, and environ-
mental receptors. These differences are usually sufficient to
3.1.6 environmental transport, n—movement of a chemical
warrant separate descriptions and representations of the con-
or physical agent in the environment after it has been released
ceptual site model in the human health and ecological risk
from a source to an environmental medium, for example,
assessment reports. There will be elements of the conceptual
movement through the air, surface water, ground water, soil,
site model that are common to both representations, however,
sediment, or food chain.
and the risk assessors should develop these together to ensure
3.1.7 exposure route, n—the process by which a contami-
consistency.
nant or physical agent in the environment comes into direct
contact with the body, tissues, or exchange boundaries of an
5. Significance and Use
environmental receptor organism, for example, ingestion,
inhalation, dermal absorption, root uptake, and gill uptake.
5.1 The information gained through the site investigation is
used to characterize the physical, biological, and chemical
3.1.8 migration pathway, n—the course through which con-
systems existing at a site. The processes that determine
taminants in the environment may move away from the
contaminant releases, contaminant migration, and environmen-
source(s) to potential environmental receptors.
tal receptor exposure to contaminants are described and inte-
3.1.9 source, n—the location from which a contaminant(s)
grated in a conceptual site model.
has entered or may enter a physical system.Aprimary source,
5.2 Development of this model is critical for determining
such as a location at which drums have leaked onto surface
potential exposure routes (for example, ingestion and inhala-
soils, may produce a secondary source, such as contaminated
tion) and for suggesting possible effects of the contaminants on
soils; sources may hence be primary or secondary.
human health and the environment. Uncertainties associated
with the conceptual site model need to be identified clearly so
4. Summary of Guide
that efforts can be taken to reduce these uncertainties to
4.1 The six basic activities associated with developing a
acceptable levels. Early versions of the model, which are
conceptual site model (not necessarily listed in the order in
usually based on limited or incomplete information, will
which they should be addressed) are as follows: (1) identifi-
identify and emphasize the uncertainties that should be ad-
cation of potential contaminants; (2) identification and charac-
dressed.
terization of the source(s) of contaminants; (3) delineation of
5.3 The conceptual site model is used to integrate all site
potential migration pathways through environmental media,
information and to determine whether information including
such as ground water, surface water, soils, sediment, biota, and
data are missing (data gaps) and whether additional informa-
air; (4) establishment of background areas of contaminants for
tion needs to be collected at the site. The model is used
each contaminated medium; (5) identification and character-
furthermore to facilitate the selection of remedial alternatives
ization of potential environmental receptors (human and eco-
and to evaluate the effectiveness of remedial actions in reduc-
logical); and (6) determination of the limits of the study area or
ing the exposure of environmental receptors to contaminants.
system boundaries.
5.4 This guide is not meant to replace regulatory require-
NOTE1—Considerationofthebenefitsofidentifyingreceptorsearlierin
ments for conducting environmental site characterizations at
the process which may increase the relevance and focus of characteriza-
tion of exposure pathways related to those receptors. The presence of contaminated (including radiologically contaminated) sites. It
E1689 − 20
FIG. 1 Iterative Nature of CSM
Source: Indiana Dept. of Environmental Management
should supplement existing guidance and promote a uniform should be used to enable experts from all disciplines to
approach to developing conceptual site models. communicate effectively with one another, resolve issues
concerning the site, and facilitate the decision-making process.
5.5 This guide is meant to be used by all those involved in
developing conceptual site models. This should ideally include 5.6 The steps in the procedure for developing conceptual
representatives from all phases of the investigative and reme- sitemodelsincludeelementssometimesreferredtocollectively
dial process, for example, preliminary assessment, remedial as site characterization. Although not within the scope of this
investigation, baseline human health and ecological risk guide, the conceptual site model can be used during site
assessments, and feasibility study. The conceptual site model remediation.
E1689 − 20
6. Procedure 6.4.1 Source location(s), boundaries, and volume(s).
Sources should be located accurately on site maps. Maps
6.1 Assembling Information—Assemble historical and cur-
should include a scale and direction indicator (for example,
rent site-related information from maps, aerial images, cross
north arrow). They should furthermore show where the
sections, environmental data, records, reports, studies, and
source(s) is located in relationship to the property boundaries.
other information sources.
See Fig. X1.6 and Fig. X1.7.
6.1.1 Avisit(s) to the site by those preparing the conceptual
6.4.2 The potentially hazardous constituents released and
site model is recommended highly. The quality of the infor-
by-products formed from environmental transformations or
mation being assembled should be evaluated, preferably in-
reactions and their concentrations in media at the source and
cluding quantitative methods, and the decision to use the
along each migration pathway.
information should be based on the data’s meeting objective
6.4.3 The time of initiation, duration, and rate of contami-
qualitative and quantitative criteria. For more information on
nant release from the source(s).
assessing the quality and accuracy of data, see Guidance for
Data Useability in Risk Assessment (Part A)and Guidance for
6.5 Identifying Migration Pathways—Potential migration
Data Useability in Risk Assessment (Part B). See Environmen-
pathways through ground water, surface water, air, soils,
tal Cleanup Best Management Practices: Effective Use of the
sediments, and biota should be identified for each source.
Project Life Cycle Conceptual Site Model, Public Health
Complete exposure pathways should be identified and distin-
AssessmentGuidanceManualEM200-1-12andGuidesD5745
guished from incomplete pathways. An exposure pathway is
and E2531.
incomplete if any of the following elements are missing: (1)a
6.1.2 Methods used for obtaining analytical data should be
mechanism of contaminant release from primary or secondary
described, and sources of information should be referenced. A
sources, (2) a transport medium if potential environmental
conceptualsitemodelshouldbedevelopedforeverysiteunless
receptors are not located at the source, and (3) a point of
there are multiple sites in proximity to one another such that it
potential contact of environmental receptors with the contami-
is not possible to determine the individual source or sources of
nated medium. The potential for both current and future
contamination. Sites may be aggregated in that case. A
releases and migration of the contaminants along the complete
conceptual model should then be developed for the aggregate.
pathwaystotheenvironmentalreceptorsshouldbedetermined.
See Environmental Cleanup Best Management Practices: Ef-
A diagram (similar to that in Fig. X1.4, Fig. X1.5, and Fig.
fective Use of the Project Life Cycle Conceptual Site Model,
X1.6)ofexposurepathwaysforallsourcetypesatasiteshould
Public Health Assessment Guidance Manual EM 200-1-12 and
be constructed. This information should be consistent with the
Practice D6235.
narrative portion and tables in the exposure assessment section
of an exposure or risk assessment. Tracking contaminant
6.2 Identifying Contaminants—Identify contaminants in the
migrationfromsourcestoenvironmentalreceptorsisoneofthe
ground water, surface water, soils, sediments, biota, and air. If
most important uses of the conceptual site model.
nocontaminantsarefound,theconceptualsitemodelshouldbe
6.5.1 Ground Water Pathway—This pathway should be
used to help document this finding.
considered when hazardous solids or liquids have or may have
6.3 Establishing Background Concentrations of
come into contact with the surface or subsurface soil or rock.
Contaminants—Background samples serve three major func-
The following should be considered further in that case:
tions: (1) to establish the range of concentrations of an analyte
vertical distance to the saturated zone; subsurface flow rates;
attributable to natural occurrence at the site; (2) to establish the
presence and proximity of downgradient seeps, springs, or
range of concentrations of an analyte attributable to source(s)
caves; fractures or other preferred flow paths; artesian condi-
other than the source(s) under consideration; and (3) to help
tions; presence of wells, especially those for irrigation or
establish the extent to which contamination exceeds back-
drinking water; and, in general, the underlying geology and
ground levels.
hydrology of the site. Other fate and transport phenomena that
6.3.1 Theconceptualsitemodelshouldincludethenaturally
should be considered include hydrodynamic dispersion, inter-
occurring concentrations of all contaminants found at the site.
phase transfers of contaminants, and retardation. Movement
The number and location of samples needed to establish
through the vadose zone should be considered.
background concentrations in each medium will vary with
6.5.2 Surface Water and Sediment Pathway—This pathway
specific site conditions and requirements. The model should
should always be investigated in the following situations: (1)a
include sufficient background samples to distinguish contami-
perennial body of water (river, lake, continuous stream, drain-
nation attributable to the source(s) under consideration from
age ditch, etc.) is in direct contact with, or is potentially
naturally occurring or nearby anthropogenic contamination.
contaminated by a source or contaminated area, (2) an unin-
The procedures mentioned in 6.2 and 6.3 are sometimes
terrupted pathway exists from a source or contaminated area to
grouped under the general heading of contaminant assessment
the surface water, (3) sampling and analysis of the surface
and may be performed as a separate activity prior to the
water body or sediments indicate contaminant concentrations
development of a conceptual site model.
substantially above background, (4) contaminated ground wa-
6.4 Characterizing Sources—At a minimum, the following ter or surface water runoff is known or suspected to discharge
to a surface water body, and (5) under arid conditions in which
source characteristics should be measured or estimated for a
site: ephemeral drainage may convey contaminants to downstream
E1689 − 20
pointsofexposure.(SeeNAVFACESCConceptualSiteModel vicinity of the site. It is advisable to compile a list of taxa
Checklist – Sediments, Fig. X1.5 and Fig. X1.7) representativeofthemajorgroupsofspeciespresentatthesite.
6.5.3 Air Pathway—Contaminant transport through the air
It will rarely be possible or desirable to identify all species
pathway should be evaluated for contaminants in the surface
present at a site. It is recommended that the conceptual site
soil, subsurface soil, surface water, or other media capable of
model include species or guilds representative of major trophic
releasing gasses or particulate matter to the air. The migration
levels. The complexity and iterative nature of the conceptual
of contaminants from air to other environmental compartments
site model has already been mentioned in 4.2 and is illustrated
should be considered, for example, deposition of particulates
in Fig. 1.
resulting from incineration onto surface waters and soil. Vapor
6.6.1 Human Receptors—The conceptual site model should
intrusionintobuildingsandstructuresusedshouldbeevaluated
include a map or maps indicating the physical boundaries of
for at-risk populations.
areas within which environmental receptors are potentially or
6.5.4 Soil
...
This document is not an ASTM standard and is intended only to provide the user of an ASTM standard an indication of what changes have been made to the previous version. Because
it may not be technically possible to adequately depict all changes accurately, ASTM recommends that users consult prior editions as appropriate. In all cases only the current version
of the standard as published by ASTM is to be considered the official document.
Designation: E1689 − 95 (Reapproved 2014) E1689 − 20
Standard Guide for
Developing Conceptual Site Models for Contaminated Sites
This standard is issued under the fixed designation E1689; the number immediately following the designation indicates the year of
original adoption or, in the case of revision, the year of last revision. A number in parentheses indicates the year of last reapproval. A
superscript epsilon (´) indicates an editorial change since the last revision or reapproval.
1. Scope
1.1 This guide is intended to assist in the development of conceptual site models to be used for the following: (1) integration of
technical information from various sources, (2) support the selection of sample locations for establishing background
concentrations of substances, (3) identify data needs and guide data collection activities, and (4) evaluate the risk to human health
and the environment posed by a contaminated site. This guide generally describes the major components of conceptual site models,
provides an outline for developing models, and presents an example of the parts of a model. This guide does not provide a detailed
description of a site-specific conceptual site model because conditions at contaminated sites can vary greatly from one site to
another.
1.2 The values stated in either inch-pound or SI units are to be regarded as the standard. The values given in parentheses are for
information only.
1.3 This guide is intended to apply to any contaminated site.
1.4 This standard does not purport to address all of the safety concerns, if any, associated with its use. It is the responsibility
of the user of this standard to establish appropriate safety safety, health, and healthenvironmental practices and determine the
applicability of regulatory limitations prior to use.
1.5 This international standard was developed in accordance with internationally recognized principles on standardization
established in the Decision on Principles for the Development of International Standards, Guides and Recommendations issued
by the World Trade Organization Technical Barriers to Trade (TBT) Committee.
2. Referenced Documents
2.1 ASTM Standards:
D2216 Test Methods for Laboratory Determination of Water (Moisture) Content of Soil and Rock by Mass
D5745 Guide for Developing and Implementing Short-Term Measures or Early Actions for Site Remediation
D6235 Practice for Expedited Site Characterization of Vadose Zone and Groundwater Contamination at Hazardous Waste
Contaminated Sites
E2531 Guide for Development of Conceptual Site Models and Remediation Strategies for Light Nonaqueous-Phase Liquids
Released to the Subsurface
This guide is under the jurisdiction of ASTM Committee E50 on Environmental Assessment, Risk Management and Corrective Action and is the direct responsibility
of Subcommittee E50.05 on Environmental Risk Management.
Current edition approved Jan. 1, 2014Aug. 1, 2020. Published May 2014September 2020. Originally approved in 1995. Last previous edition approved in 20082014 as
E1689–95(2008).E1689–95(2014). DOI: 10.1520/E1689-95R14.10.1520/E1689-20.
For referenced ASTM standards, visit the ASTM website, www.astm.org, or contact ASTM Customer Service at service@astm.org. For Annual Book of ASTM Standards
volume information, refer to the standard’s Document Summary page on the ASTM website.
Copyright © ASTM International, 100 Barr Harbor Drive, PO Box C700, West Conshohocken, PA 19428-2959. United States
E1689 − 20
2.2 EPA Documents:
Guidance for Data Useability in Risk Assessment (Part A) Final, Publication 9285.7-09A, PB 92-963356, April 1992
Guidance for Data Useability in Risk Assessment (Part B), OSWER Directive 9285.7-09B, May 1992
Guidance for Conducting Remedial Investigations and Feasibility Studies Under CERCLA, OSWER Directive 9355.3-
01, October 1988
Triad Issue Paper: Using Geophysical Tools to Develop the Conceptual Site Model 2008, 542-R-08- 007
Environmental Cleanup Best Management Practices: Effective Use of the Project Life Cycle Conceptual Site Model 2011,
542-F-11-011
2.3 Other Referenced Documents:
Agency for Toxic Substances and Disease Registry, Public Health Assessment Guidance Manual, January 2005
U.S. Army, Corps of Engineers, EM 200-1-12, Conceptual Site Models, December 2012
U.S. Army, Corps of Engineers, EM 200-1-15, Technical Guidance for Military Munitions Response Actions, October 2015
U.S. Naval Facilities Engineering Services Center, Conceptual Site Model Checklist for Sediments, January 2013
3. Terminology
3.1 Definitions:
3.1.1 background concentration, n—the concentration of a substance in ground water, surface water, air, sediment, or soil at a
source(s) or nearby reference location, and not attributable to the source(s) under consideration. Background samples may be
contaminated, either by naturally occurring or manmade sources, but not by the source(s) in question.
3.1.2 conceptual site model, n—for the purpose of this guide, a written or pictorial representation of an environmental system and
the biological, physical, and chemical processes that determine the transport of contaminants from sources through environmental
media to environmental receptors within the system.
3.1.3 contaminant, n—any substance, including any radiological material, that is potentially hazardous to human health or the
environment and is present in the environment at concentrations above its background concentration.
3.1.4 contaminant release, n—movement of a substance from a source into an environmental medium, for example, a leak, spill,
volatilization, runoff, fugitive dust emission, or leaching.
3.1.5 environmental receptor, n—humans and other living organisms potentially exposed to and adversely affected by
contaminants because they are present at the source(s) or along contaminant migration pathways.
3.1.6 environmental transport, n—movement of a chemical or physical agent in the environment after it has been released from
a source to an environmental medium, for example, movement through the air, surface water, ground water, soil, sediment, or food
chain.
3.1.7 exposure route, n—the process by which a contaminant or physical agent in the environment comes into direct contact with
the body, tissues, or exchange boundaries of an environmental receptor organism, for example, ingestion, inhalation, dermal
absorption, root uptake, and gill uptake.
3.1.8 migration pathway, n—the course through which contaminants in the environment may move away from the source(s) to
potential environmental receptors.
3.1.9 source, n—the location from which a contaminant(s) has entered or may enter a physical system. A primary source, such as
a location at which drums have leaked onto surface soils, may produce a secondary source, such as contaminated soils; sources
may hence be primary or secondary.
4. Summary of Guide
4.1 The six basic activities associated with developing a conceptual site model (not necessarily listed in the order in which they
Available from Standardization Documents Order Desk, DODSSP, Bldg. 4, Section D, DLA Document Services, Building 4/D, 700 Robbins Ave., Philadelphia, PA
19111-5098, http://dodssp.daps.dla.mil.19111-5094, http://quicksearch.dla.mil.
Available from U.S. Government Printing Office, Superintendent of Documents, 732 N. Capitol St., NW, Washington, DC 20401-0001, http://www.access.gpo.gov.
E1689 − 20
should be addressed) are as follows: (1) identification of potential contaminants; (2) identification and characterization of the
source(s) of contaminants; (3) delineation of potential migration pathways through environmental media, such as ground water,
surface water, soils, sediment, biota, and air; (4) establishment of background areas of contaminants for each contaminated
medium; (5) identification and characterization of potential environmental receptors (human and ecological); and (6) determination
of the limits of the study area or system boundaries.
NOTE 1—Consideration of the benefits of identifying receptors earlier in the process which may increase the relevance and focus of characterization of
exposure pathways related to those receptors. The presence of sensitive receptors proximate to the source(s) may influence the prioritization of exposure
sampling at those sensitive receptor locations and, confirmation that the exposure pathway is complete.
4.2 The complexity of a conceptual site model should be consistent with the complexity of the site and available data. The
development of a conceptual site model will usually be iterative. iterative (see Fig. 1). Model development should start as early
in the site investigation process as possible. The model should be refined and revised throughout the site investigation process to
incorporate additional site data. The final model should contain sufficient information to support the development of current and
future exposure scenarios.
NOTE 2—The user should carefully consider physiochemical properties that may be unique to the contaminants at the site or facility for which the
conceptual site model is being developed. For example, per- and poly-fluoroalkyl substances (PFAS) have a wide range of vapor pressures, solubility,
toxicity and mobility characteristics. In addition, the user should consider bioaccumulation factors for ecological receptors. As elemental mercury moves
through an ecosystem, it can change to methyl mercury, which is much more soluble.
4.3 The concerns of ecological risk assessment are different from those of human-health risk assessment, for example, important
migration pathways, exposure routes, and environmental receptors. These differences are usually sufficient to warrant separate
descriptions and representations of the conceptual site model in the human health and ecological risk assessment reports. There
will be elements of the conceptual site model that are common to both representations, however, and the risk assessors should
develop these together to ensure consistency.
5. Significance and Use
5.1 The information gained through the site investigation is used to characterize the physical, biological, and chemical systems
existing at a site. The processes that determine contaminant releases, contaminant migration, and environmental receptor exposure
to contaminants are described and integrated in a conceptual site model.
5.2 Development of this model is critical for determining potential exposure routes (for example, ingestion and inhalation) and
for suggesting possible effects of the contaminants on human health and the environment. Uncertainties associated with the
conceptual site model need to be identified clearly so that efforts can be taken to reduce these uncertainties to acceptable levels.
Early versions of the model, which are usually based on limited or incomplete information, will identify and emphasize the
uncertainties that should be addressed.
5.3 The conceptual site model is used to integrate all site information and to determine whether information including data are
missing (data gaps) and whether additional information needs to be collected at the site. The model is used furthermore to facilitate
the selection of remedial alternatives and to evaluate the effectiveness of remedial actions in reducing the exposure of
environmental receptors to contaminants.
5.4 This guide is not meant to replace regulatory requirements for conducting environmental site characterizations at contaminated
(including radiologically contaminated) sites. It should supplement existing guidance and promote a uniform approach to
developing conceptual site models.
5.5 This guide is meant to be used by all those involved in developing conceptual site models. This should ideally include
representatives from all phases of the investigative and remedial process, for example, preliminary assessment, remedial
investigation, baseline human health and ecological risk assessments, and feasibility study. The conceptual site model should be
used to enable experts from all disciplines to communicate effectively with one another, resolve issues concerning the site, and
facilitate the decision-making process.
5.6 The steps in the procedure for developing conceptual site models include elements sometimes referred to collectively as site
characterization. Although not within the scope of this guide, the conceptual site model can be used during site remediation.
E1689 − 20
FIG. 1 Iterative Nature of CSM
Source: Indiana Dept. of Environmental Management
6. Procedure
6.1 Assembling Information—Assemble historical and current site-related information from maps, aerial images, cross sections,
environmental data, records, reports, studies, and other information sources. A visit(s) to the site by those preparing the conceptual
site model is recommended highly. The quality of the information being assembled should be evaluated, preferably including
quantitative methods, and the decision to use the information should be based on the data’s meeting objective qualitative and
quantitative criteria. For more information on assessing the quality and accuracy of data, see Guidance for Data Useability in Risk
Assessment (Part A)and Guidance for Data Useability in Risk Assessment (Part B). Methods used for obtaining analytical data
should be described, and sources of information should be referenced. A conceptual site model should be developed for every site
E1689 − 20
unless there are multiple sites in proximity to one another such that it is not possible to determine the individual source or sources
of contamination. Sites may be aggregated in that case. A conceptual model should then be developed for the aggregate.
6.1.1 A visit(s) to the site by those preparing the conceptual site model is recommended highly. The quality of the information
being assembled should be evaluated, preferably including quantitative methods, and the decision to use the information should
be based on the data’s meeting objective qualitative and quantitative criteria. For more information on assessing the quality and
accuracy of data, see Guidance for Data Useability in Risk Assessment (Part A)and Guidance for Data Useability in Risk
Assessment (Part B). See Environmental Cleanup Best Management Practices: Effective Use of the Project Life Cycle Conceptual
Site Model, Public Health Assessment Guidance ManualEM 200-1-12 and Guides D5745 and E2531.
6.1.2 Methods used for obtaining analytical data should be described, and sources of information should be referenced. A
conceptual site model should be developed for every site unless there are multiple sites in proximity to one another such that it
is not possible to determine the individual source or sources of contamination. Sites may be aggregated in that case. A conceptual
model should then be developed for the aggregate. See Environmental Cleanup Best Management Practices: Effective Use of the
Project Life Cycle Conceptual Site Model, Public Health Assessment Guidance ManualEM 200-1-12 and Practice D6235.
6.2 Identifying Contaminants—Identify contaminants in the ground water, surface water, soils, sediments, biota, and air. If no
contaminants are found, the conceptual site model should be used to help document this finding.
6.3 Establishing Background Concentrations of Contaminants—Background samples serve three major functions: (1) to establish
the range of concentrations of an analyte attributable to natural occurrence at the site; (2) to establish the range of concentrations
of an analyte attributable to source(s) other than the source(s) under consideration; and (3) to help establish the extent to which
contamination exceeds background levels.
6.3.1 The conceptual site model should include the naturally occurring concentrations of all contaminants found at the site. The
number and location of samples needed to establish background concentrations in each medium will vary with specific site
conditions and requirements. The model should include sufficient background samples to distinguish contamination attributable to
the source(s) under consideration from naturally occurring or nearby anthropogenic contamination. The procedures mentioned in
6.2 and 6.3 are sometimes grouped under the general heading of contaminant assessment and may be performed as a separate
activity prior to the development of a conceptual site model.
6.4 Characterizing Sources—At a minimum, the following source characteristics should be measured or estimated for a site:
6.4.1 Source location(s), boundaries, and volume(s). Sources should be located accurately on site maps. Maps should include a
scale and direction indicator (for example, north arrow). They should furthermore show where the source(s) is located in
relationship to the property boundaries. See Fig. X1.6 and Fig. X1.7.
6.4.2 The potentially hazardous constituents and released and by-products formed from environmental transformations or
reactions and their concentrations in media at the source.source and along each migration pathway.
6.4.3 The time of initiation, duration, and rate of contaminant release from the source.source(s).
6.5 Identifying Migration Pathways—Potential migration pathways through ground water, surface water, air, soils, sediments, and
biota should be identified for each source. Complete exposure pathways should be identified and distinguished from incomplete
pathways. An exposure pathway is incomplete if any of the following elements are missing: (1) a mechanism of contaminant
release from primary or secondary sources, (2) a transport medium if potential environmental receptors are not located at the
source, and (3) a point of potential contact of environmental receptors with the contaminated medium. The potential for both
current and future releases and migration of the contaminants along the complete pathways to the environmental receptors should
be determined. A diagram (similar to that in Fig. X1.4, Fig. X1.5, and Fig. X1.6) of exposure pathways for all source types at a
site should be constructed. This information should be consistent with the narrative portion and tables in the exposure assessment
section of an exposure or risk assessment. Tracking contaminant migration from sources to environmental receptors is one of the
most important uses of the conceptual site model.
6.5.1 Ground Water Pathway—This pathway should be considered when hazardous solids or liquids have or may have come into
contact with the surface or subsurface soil or rock. The following should be considered further in that case: vertical distance to
the saturated zone; subsurface flow rates; presence and proximity of downgradient seeps, springs, or caves; fractures or other
preferred flow paths; artesian conditions; presence of wells, especially those for irrigation or drinking water; and, in general, the
E1689 − 20
underlying geology and hydrology of the site. Other fate and transport phenomena that should be considered include hydrodynamic
dispersion, interphase transfers of contaminants, and retardation. Movement through the vadose zone should be considered.
6.5.2 Surface Water and Sediment Pathway—This pathway should always be investigated in the following situations: (1) a
perennial body of water (river, lake, continuous stream, drainage ditch, etc.) is in direct contact with, or is potentially contaminated
by a source or contaminated area, (2) an uninterrupted pathway exists from a source or contaminated area to the surface water,
(3) sampling and analysis of the surface water body or sediments indicate contaminant concentrations substantially above
background, (4) contaminated ground water or surface water runoff is known or suspected to discharge to a surface water body,
and (5) under arid conditions in which ephemeral drainage may convey contaminants to downstream points of exposure. (See
NAVFAC ESC Conceptual Site Model Checklist – Sediments, Fig. X1.5 and Fig. X1.7)
6.5.3 Air Pathway—Contaminant transport through the air pathway should be evaluated for contaminants in the surface soil,
subsurface soil, surface water, or other media capable of releasing gasses or particulate matter to the air. The migration of
contaminants from air to other environmental compartments should be considered, for example, deposition of particulates resulting
from incineration onto surface waters and soil. Vapor intrusion into buildings and structures used should be evaluated for at-risk
...








Questions, Comments and Discussion
Ask us and Technical Secretary will try to provide an answer. You can facilitate discussion about the standard in here.
Loading comments...