ISO 3955:1977
(Main)Sintered metal materials, excluding hardmetals — Sampling
Sintered metal materials, excluding hardmetals — Sampling
Matériaux métalliques frittés, à l'exclusion des métaux-durs — Échantillonnage
General Information
- Status
- Withdrawn
- Publication Date
- 28-Feb-1977
- Withdrawal Date
- 28-Feb-1977
- Current Stage
- 9599 - Withdrawal of International Standard
- Start Date
- 01-Jun-1986
- Completion Date
- 12-Feb-2026
ISO 3955:1977 - Sintered metal materials, excluding hardmetals -- Sampling
ISO 3955:1977 - Sintered metal materials, excluding hardmetals — Sampling Released:3/1/1977
Get Certified
Connect with accredited certification bodies for this standard

Element Materials Technology
Materials testing and product certification.
Inštitut za kovinske materiale in tehnologije
Institute of Metals and Technology. Materials testing, metallurgical analysis, NDT.
Sponsored listings
Frequently Asked Questions
ISO 3955:1977 is a standard published by the International Organization for Standardization (ISO). Its full title is "Sintered metal materials, excluding hardmetals — Sampling". This standard covers: Sintered metal materials, excluding hardmetals — Sampling
Sintered metal materials, excluding hardmetals — Sampling
ISO 3955:1977 is classified under the following ICS (International Classification for Standards) categories: 77.160 - Powder metallurgy. The ICS classification helps identify the subject area and facilitates finding related standards.
ISO 3955:1977 is available in PDF format for immediate download after purchase. The document can be added to your cart and obtained through the secure checkout process. Digital delivery ensures instant access to the complete standard document.
Standards Content (Sample)
INTERNATIONAL STANDARD 3955
INTERNATIONAL ORGANIZATION FOR STANOAROIZATION -METLlYHAPOJIHAR OPïAHI13AUI(I( no CTAHIIAPTWAUHH *ORGANISATION INTERNATIONALE DE NORMALISATION
if
a
Sintered metal materials, excluding hardmetals - Sampling
Matériaux métalliques frittés, à l'exclusion des métaux-durs - Échantillonnage
First edition - 1977-03-01
-
w
-
UDC 621.762 : 669-492.8 : 620.113 Ref. No. IS0 3955-1977 (E)
+
ri
q
Descriptors : powder metallurgy, sintered products, sampling, tests.
Ln
rn
Price based on 6 pages
FOREWORD
IS0 (the International Organization for Standardization) is a worldwide federation
of national standards institutes (IS0 member bodies). The work of developing
International Standards is carried out through IS0 technical committees. Every
member body interested in a subject for which a technical committee has been set
up has the right to be represented on that committee. International organizations,
governmental and non-governmental, in liaison with EO, also take part in the work.
Draft International Standards adopted by the technical committees are circulated
to the member bodies for approval before their acceptance as International
Standards by the IS0 Council.
International Standard IS0 3955 was developed by Technical Committee
ISO/TC 1 19, Powder metallurgical materials and products, and was circulated to
the member bodies in October 1975.
It has been approved by the member bodies of the following countries
Australia Germany Spain
Austria Italy Sweden
Brazil Japan Turkey
Canada Mexico U.S.A.
Czechoslovakia Portugal U.S.S.R.
France
Romania Yugoslavia
The member body of the following country expressed disapproval of the document
on technical grounds :
United Kingdom
O International organization for Standardization, 1977 0
Printed in Switzerland
INTERNATIONAL STANDARD IS0 3955-1977 (E)
Sintered metal materials, excluding hardmetals - Sampling
The sample shall be taken randomly in the inspection lot
1 SCOPE AND FIELD OF APPLICATION
and each property shall be inspected and considered
This International Standard specifies procedures for the
separately. The number of defectives in the sample for
sampling of sintered metal materials, excluding hardmetals,
each property shall be counted and compared with the
1)
for the inspection of dimensions and mechanical , physical
acceptance and rejection criteria.
and chemical properties.
5.2 Dimensional control
For dimensional control, standard statistical sampling plans
2 REFERENCES
shall preferably be used in accordance with the general
IS0 2859, Sampling procedures and tables for inspection
rules of 5.1. Such plans are given as examples below;
by attributes.
however, other plans may be applicable.
IS0 3534, Statistics - Vocabulary and symbols.
Tables 1 and 4 for single sampling correspond to
table 2A, in IS0 2859.
5 for double sampling correspond to
Tables 2 and
3 PRINCIPLE
table 3A, in IS0 2859.
The acceptable quality level (AQL) of a lot is determined
by inspecting the relevant properties of the units of product
5.2.1 Single sampling plan - tables 1 and 4
of a sample taken in accordance with an established
The number of units of product inspected, n, shall be
procedure agreed between the interested parties.
equal to the sample size given by the plan. If the number
Standard statistical sampling plans are recommended.
of defectives found in the sample, d, is equal to or less
than the acceptance number, c, the lot shall be considered
is equal to or
acceptable. If the number of defectives
greater than the rejection number, r, the lot shall be
4 DEFINITIONS
rejected.
According to IS0 2859 and IS0 3534.
5 2 2 Double sampiing plan - tables 2 and 5
The number of units of product inspected shall be equal to
5 PROCEDURE
the first sample size, n,, given by the plan. If the number of
defectives found in the first sample, d,, is equal to or less
5.1 General rules
than the first acceptance number, c1, the lot shall be
considered acceptable. If the number of defectives found in
Before sampling commences, the following points shall be
the first sample, d,, is equal to or greater than the first
agreed between the interested parties :
rejection number, rl, the lot shall be rejected.
- the properties to be inspected, their values and
If the number of defectives found in the first
...
NORME INTERNATIONALE 3955
INTERNATIONAL ORGANIZATION FOR STANDARDIZATION *ME)I(LlYHAPOnHAR OPïAHH3AUHR no CiAHLIAPTHSAUHH .ORGANISATION INTERNATIONALE DE NORMALISATION
Matériaux métalliques frittés, à l'exclusion des métaux-durs -
Échanti I I on nage
Sintered metal materials, excluding hardmetals - Sampling
Premiere édition - 1977-03-01
CDU 621.762 : 669-492.8 : 620.113
Réf. no : IS0 3955-1977 (FI
Descripteurs : métallurgie des poudres, produit fritté, échantillonnage, essai.
Prix basé sur 6 pages
AVANT-PROPOS
L'ISO (Organisation internationale de normalisation) est une fédération mondiale
d'organismes nationaux de normalisation (comités membres de I'ISO). L'élaboration
des Normes internationales est confiée aux comités techniques de I'ISO. Chaque
comité membre intéressé par une étude a le droit de faire partie du comité technique
correspondant. Les organisations internationales, gouvernementales et non
gouvernementales, en liaison avec I'ISO, participent également aux travaux.
Les projets de Normes internationales adoptés par les comités techniques sont
soumis aux comités membres pour approbation, avant leur acceptation comme
Normes internationales par le Conseil de 1'1S0.
La Norme internationale IS03955 a été élaborée par le comité technique
ISO/TC 119, Matières premières et produits de la métallurgie des poudres, et a été
soumise aux comités membres en octobre 1975.
Les comités membres des pays suivants l'ont approuvée :
Allemagne Suède
France
Australie Italie Tchécoslovaquie
Autriche Japon Turquie
Brésil Mexique U.R.S.S.
Canada Portugal U.S.A.
Espagne Roumanie Yougoslavie
Le comité membre du pays suivant l'a désapprouvée pour des raisons techniques :
Royaume-Uni
O organisation internationale de normalisation, 1977 0
I rnprirné en Suisse
NORME INTERNATIONALE
IS0 3955-1977 (F)
Matériaux métalliques frittés, à l'exclusion des métaux-durs -
Échan t i I I on nage
1 OBJET ET DOMAINE D'APPLICATION L'échantillon doit être pris au hasard dans le lot à contrôler
et chaque propriété doit être contrôlée et considérée
La présente Norme internationale spécifie des procédures
séparément. Le nombre de défectueux dans l'échantillon
d'échantillonnage pour les matériaux métalliques frittés, à
pour chaque caractéristique doit être compté et comparé
l'exclusion des métaux-durs, en vue d'en contrôler les
avec les critères d'acceptation et de rejet.
dimensions et les propriétés mécaniques, physiques et
chimiques.
5.2 Contrôle des dimensions
Utiliser de préférence, pour le contrôle des dimensions, des
2 RÉFÉRENCES
plans d'échantillonnage statistique normalisés confor-
mément aux règles générales de 5.1. De tels plans
IS0 2859, Règles et tables d'échantillonnage pour les
sont indiqués ci-après à titre d'exemple; toutefois, d'autres
contrôles par attributs.
plans peuvent s'appliquer;
IS0 3534, Statistique - Vocabulaire et symboles.
Tableaux 1 et 4 pour l'échantillonnage simple corres-
pondant au tableau 2A de I'ISO 2859.
3 PRINCIPE
Tableaux 2 et 5 pour l'échantillonnage double corres-
pondant au tableau 3A de I'ISO 2859.
Le niveau de qualité acceptable (AQL) d'un lot est déter-
miné par le contrôle des propriétés d'individus d'un échan-
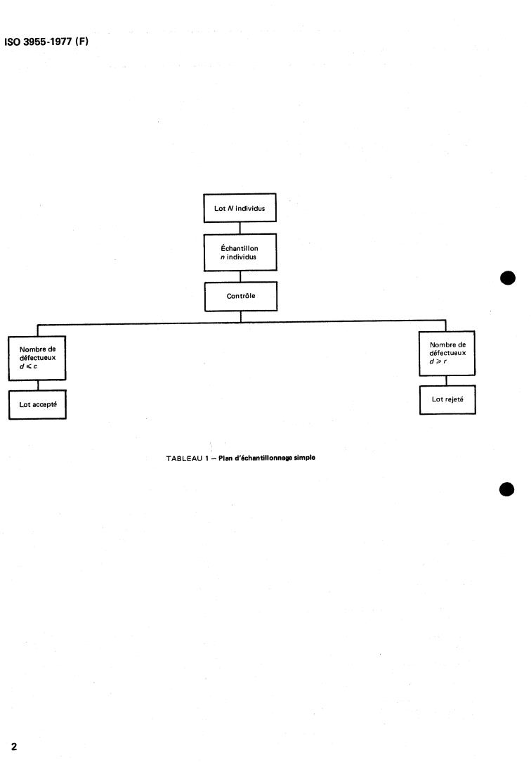
52 .I Plan d'échantillonnage simple - tableaux I et 4
tillon pris selon une procédure agréée entre les parties
intéressées.
Le nombre d'individus contrôlés doit être égal à l'effectif,
n, de l'échantillon donné par le plan. Si le nombre d, de
Les plans d'échantillonnage statistique normalisés sont
défectueux trouvé dans l'échantillon est inférieur ou égal
recommandés.
au critère d'acceptation, c, le lot doit être considéré comme
acceptable. Si le nombre de défectueux est égal ou
supérieur au critère de rejet, r, le lot doit être rejeté.
4 DEFINITIONS
Selon I'ISO 2859 et I'ISO 3534.
5.2.2 Plan d'échantillonnage double - tableaux 2 et 5
Le nombre d'individus de l'échantillon doit être égal à
l'effectif, nl, de l'échantillon donné par le plan. Si le
5 MODE OPÉRATOIRE
nombre, d,, de défectueux trouvé dans le premier échan-
tillon, est inférieur ou égal au premier critère d'acceptation,
5.1 Régles générales
c1, le lot doit être considéré comme acceptable. Si le
nombre, d,, de défectueux trouvé dans le premier échan-
Avant de commencer un échantillonnage, les points suivants
tillon est égal ou supérieur au premier critère, r,, de rejet,
devront être agréés entre les parties intéressées :
le lot doit être rejeté.
- caractéristiques à co
...








Questions, Comments and Discussion
Ask us and Technical Secretary will try to provide an answer. You can facilitate discussion about the standard in here.
Loading comments...