EN 62271-202:2014/AC:2015
(Corrigendum)High-voltage switchgear and controlgear - Part 202: High-voltage/low-voltage prefabricated substation
High-voltage switchgear and controlgear - Part 202: High-voltage/low-voltage prefabricated substation
Hochspannungs-Schaltgeräte und -Schaltanlagen - Teil 202: Fabrikfertige Stationen für Hochspannung/Niederspannung
Appareillages à haute tension - Partie 202: Postes préfabriqués haute tension/basse tension
Visokonapetostne stikalne in krmilne naprave - 202. del: Visokonapetostna/nizkonapetostna montažna postaja - Popravek AC
General Information
- Status
- Withdrawn
- Publication Date
- 22-Apr-2015
- Technical Committee
- CLC/TC 17AC - High-voltage switchgear and controlgear
- Drafting Committee
- CLC/TC 17AC - High-voltage switchgear and controlgear
- Current Stage
- 9960 - Withdrawal effective - Withdrawal
- Start Date
- 27-Jul-2025
- Completion Date
- 27-Jul-2025
Relations
- Effective Date
- 14-Jan-2020
Get Certified
Connect with accredited certification bodies for this standard

Intertek Testing Services NA Inc.
Intertek certification services in North America.

UL Solutions
Global safety science company with testing, inspection and certification.

ANCE
Mexican certification and testing association.
Sponsored listings
Frequently Asked Questions
EN 62271-202:2014/AC:2015 is a corrigendum published by CLC. Its full title is "High-voltage switchgear and controlgear - Part 202: High-voltage/low-voltage prefabricated substation". This standard covers: High-voltage switchgear and controlgear - Part 202: High-voltage/low-voltage prefabricated substation
High-voltage switchgear and controlgear - Part 202: High-voltage/low-voltage prefabricated substation
EN 62271-202:2014/AC:2015 is classified under the following ICS (International Classification for Standards) categories: 29.130.10 - High voltage switchgear and controlgear. The ICS classification helps identify the subject area and facilitates finding related standards.
EN 62271-202:2014/AC:2015 has the following relationships with other standards: It is inter standard links to EN IEC 62271-202:2022. Understanding these relationships helps ensure you are using the most current and applicable version of the standard.
EN 62271-202:2014/AC:2015 is available in PDF format for immediate download after purchase. The document can be added to your cart and obtained through the secure checkout process. Digital delivery ensures instant access to the complete standard document.
Standards Content (Sample)
2003-01.Slovenski inštitut za standardizacijo. Razmnoževanje celote ali delov tega standarda ni dovoljeno.Visokonapetostne stikalne in krmilne naprave - 202. del: Visokonapetostna/nizkonapetostna montažna postaja - Popravek ACHochspannungs-Schaltgeräte und -Schaltanlagen - Teil 202: Fabrikfertige Stationen für Hochspannung/NiederspannungAppareillages à haute tension - Partie 202: Postes préfabriqués haute tension/basse tensionHigh-voltage switchgear and controlgear - Part 202: High-voltage/low-voltage prefabricated substation29.130.10Visokonapetostne stikalne in krmilne napraveHigh voltage switchgear and controlgearICS:Ta slovenski standard je istoveten z:EN 62271-202:2014/AC:2015SIST EN 62271-202:2014/AC:2015en01-julij-2015SIST EN 62271-202:2014/AC:2015SLOVENSKI
STANDARD
IEC 62271-202:2014/COR1:2015 – 1 –
IEC 2015 INTERNATIONAL ELECTROTECHNICAL COMMISSION COMMISSION ÉLECTROTECHNIQUE INTERNATIONALE ____________
IEC 62271-202 Edition 2.0
2014-03
High-voltage switchgear and controlgear –
Part 202: High-voltage/low-voltage prefabricated substation IEC 62271-202 Édition 2.0
2014-03
Appareillage à haute tension –
Partie 202: Postes préfabriqués haute tension/basse tension
CORRIGENDUM 1
Corrections to the French version appear after the English text. Les corrections à la version française sont données après le texte anglais.
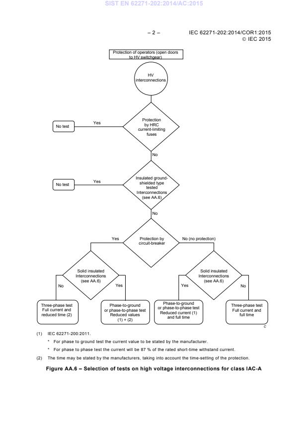
Figure AA.6 – Selection of tests on high voltage interconnections for class IAC-A Replace the existing figure by the following new figure:
IEC 62271-202:2014-03/COR1:2015-04(en-fr)
– 2 – IEC 62271-202:2014/COR1:2015
IEC 2015
(1) IEC 62271-200:2011.
* For phase to ground test the current value to be stated by the manufacturer.
* For phase to phase test the current will be 87 % of the rated short-time withstand current. (2) The time may be stated by the manufacturers, taking into account the time-setting of the protection. Figure AA.6 – Selection of tests on high voltage interconnections
...




Questions, Comments and Discussion
Ask us and Technical Secretary will try to provide an answer. You can facilitate discussion about the standard in here.
Loading comments...