ASTM D7491-21
(Guide)Standard Guide for Management of Non-Conforming Coatings in Coating Service Level I Areas of Nuclear Power Plants
Standard Guide for Management of Non-Conforming Coatings in Coating Service Level I Areas of Nuclear Power Plants
SIGNIFICANCE AND USE
5.1 There are several methods for managing non-conforming coatings in an operating nuclear power plant. This guide outlines methods that have been determined to be acceptable to the nuclear industry.
5.2 Managing the amount of non-conforming coatings is key to ensuring the amount assumed, in the licensing bases is not exceeded.
5.3 EPRI Report 1019157 provides additional information on the selection, application, inspection and maintenance of nuclear plant safety-related protective coatings. This reference offers a detailed discussion of important considerations related to protective coatings and can be used to supplement this guide as deemed necessary.
SCOPE
1.1 This guide provides the user with guidance on developing a program for managing non-conforming coatings in Coating Service Level I areas of a nuclear power plant.
1.2 Non-conforming coatings include degraded qualified or acceptable coatings, unqualified coatings, unknown coatings, and unacceptable coatings.
1.3 This standard does not purport to address all of the safety concerns, if any, associated with its use. It is the responsibility of the user of this standard to establish appropriate safety, health, and environmental practices and determine the applicability of regulatory limitations prior to use.
1.4 This international standard was developed in accordance with internationally recognized principles on standardization established in the Decision on Principles for the Development of International Standards, Guides and Recommendations issued by the World Trade Organization Technical Barriers to Trade (TBT) Committee.
General Information
- Status
- Published
- Publication Date
- 31-Jan-2021
- Technical Committee
- D33 - Protective Coating and Lining Work for Power Generation Facilities
Relations
- Effective Date
- 01-Nov-2013
- Effective Date
- 01-Dec-2006
- Effective Date
- 01-Dec-2005
- Effective Date
- 01-Jan-2004
- Effective Date
- 01-Jan-1995
Overview
ASTM D7491-21 - Standard Guide for Management of Non-Conforming Coatings in Coating Service Level I Areas of Nuclear Power Plants provides a comprehensive framework for developing a program to manage non-conforming coatings within critical areas of nuclear power plants. This standard is specifically designed for Coating Service Level I environments, which are essential for maintaining the integrity and safety of nuclear plant operations. The guide is recognized by the nuclear industry and supports adherence to licensing bases while maintaining robust safety, health, and environmental practices.
Key Topics
- Definition and Identification of Non-Conforming Coatings
Non-conforming coatings include degraded qualified coatings, unqualified coatings, unknown coatings, and unacceptable coatings that lack proper documentation or fail to meet plant licensing bases. - Establishing and Managing Design Limits
The guide outlines the importance of keeping the amount of non-conforming coatings below the limits assumed in licensing calculations, such as those affecting Emergency Core Cooling System (ECCS) suction strainers. - Assessment and Documentation
Detailed methods for assessing the type, quantity, and location of non-conforming coatings are included, along with recommendations for thorough documentation and periodic reassessment. - Corrective Actions
Practical guidance is provided on options for managing non-conforming coatings, including removal, repair, replacement, containment, or targeted mitigation of further degradation. - Safety Evaluation
The standard emphasizes evaluating the potential safety impact of non-conforming coatings on ECCS performance and overall plant safety, particularly following scenarios such as Loss of Coolant Accidents (LOCA). - Upgrading Coatings
Recommendations for upgrading non-conforming coatings to acceptable status through additional testing or documentation review are discussed, ensuring consistency with the plant's licensing basis.
Applications
ASTM D7491-21 is a critical resource for:
- Nuclear Power Plant Operators and Engineers
Supporting the implementation of coatings programs that enhance safety and regulatory compliance in Level I service areas, such as containment structures. - Maintenance and Inspection Teams
Facilitating the systematic evaluation, documentation, and resolution of non-conforming coatings, reducing risks associated with coating failure under normal or accident conditions. - Regulatory Compliance Specialists
Assisting in demonstrating adherence to plant licensing requirements and supporting corrective action programs in response to identified non-conformances. - Project and Modifications Management
Ensuring that plant modifications do not inadvertently increase non-conforming coatings, and that new equipment introductions are appropriately evaluated. - Quality Assurance Auditors
Verifying that coatings management programs align with accepted industry practices and international standards, reducing the likelihood of safety or licensing issues.
Related Standards
To ensure comprehensive coatings management in nuclear facilities, consider the following related documents:
- ASTM D4538 - Terminology Relating to Protective Coating and Lining Work for Power Generation Facilities
- Regulatory Guide 1.54 (Various Revisions) - Quality Assurance Requirements for Protective Coatings Applied to Nuclear Power Plants
- EPRI Report 1019157 - Guidelines on Nuclear Safety-Related Coatings, which provides additional best practices for selection, application, and maintenance of protective coatings in nuclear settings
Keywords: ASTM D7491-21, non-conforming coatings, nuclear power plant coatings, Coating Service Level I, ECCS suction strainer, regulatory compliance, coatings management, nuclear safety, protective coatings, LOCA, DBA qualification.
Implementing ASTM D7491-21 enhances the reliability, safety, and regulatory compliance of nuclear power plant operations through effective management of non-conforming coatings in critical service areas.
Buy Documents
ASTM D7491-21 - Standard Guide for Management of Non-Conforming Coatings in Coating Service Level I Areas of Nuclear Power Plants
REDLINE ASTM D7491-21 - Standard Guide for Management of Non-Conforming Coatings in Coating Service Level I Areas of Nuclear Power Plants
Get Certified
Connect with accredited certification bodies for this standard

DNV
DNV is an independent assurance and risk management provider.

Lloyd's Register
Lloyd's Register is a global professional services organisation specialising in engineering and technology.

DNV Energy Systems
Energy and renewable energy certification.
Sponsored listings
Frequently Asked Questions
ASTM D7491-21 is a guide published by ASTM International. Its full title is "Standard Guide for Management of Non-Conforming Coatings in Coating Service Level I Areas of Nuclear Power Plants". This standard covers: SIGNIFICANCE AND USE 5.1 There are several methods for managing non-conforming coatings in an operating nuclear power plant. This guide outlines methods that have been determined to be acceptable to the nuclear industry. 5.2 Managing the amount of non-conforming coatings is key to ensuring the amount assumed, in the licensing bases is not exceeded. 5.3 EPRI Report 1019157 provides additional information on the selection, application, inspection and maintenance of nuclear plant safety-related protective coatings. This reference offers a detailed discussion of important considerations related to protective coatings and can be used to supplement this guide as deemed necessary. SCOPE 1.1 This guide provides the user with guidance on developing a program for managing non-conforming coatings in Coating Service Level I areas of a nuclear power plant. 1.2 Non-conforming coatings include degraded qualified or acceptable coatings, unqualified coatings, unknown coatings, and unacceptable coatings. 1.3 This standard does not purport to address all of the safety concerns, if any, associated with its use. It is the responsibility of the user of this standard to establish appropriate safety, health, and environmental practices and determine the applicability of regulatory limitations prior to use. 1.4 This international standard was developed in accordance with internationally recognized principles on standardization established in the Decision on Principles for the Development of International Standards, Guides and Recommendations issued by the World Trade Organization Technical Barriers to Trade (TBT) Committee.
SIGNIFICANCE AND USE 5.1 There are several methods for managing non-conforming coatings in an operating nuclear power plant. This guide outlines methods that have been determined to be acceptable to the nuclear industry. 5.2 Managing the amount of non-conforming coatings is key to ensuring the amount assumed, in the licensing bases is not exceeded. 5.3 EPRI Report 1019157 provides additional information on the selection, application, inspection and maintenance of nuclear plant safety-related protective coatings. This reference offers a detailed discussion of important considerations related to protective coatings and can be used to supplement this guide as deemed necessary. SCOPE 1.1 This guide provides the user with guidance on developing a program for managing non-conforming coatings in Coating Service Level I areas of a nuclear power plant. 1.2 Non-conforming coatings include degraded qualified or acceptable coatings, unqualified coatings, unknown coatings, and unacceptable coatings. 1.3 This standard does not purport to address all of the safety concerns, if any, associated with its use. It is the responsibility of the user of this standard to establish appropriate safety, health, and environmental practices and determine the applicability of regulatory limitations prior to use. 1.4 This international standard was developed in accordance with internationally recognized principles on standardization established in the Decision on Principles for the Development of International Standards, Guides and Recommendations issued by the World Trade Organization Technical Barriers to Trade (TBT) Committee.
ASTM D7491-21 is classified under the following ICS (International Classification for Standards) categories: 27.120.20 - Nuclear power plants. Safety. The ICS classification helps identify the subject area and facilitates finding related standards.
ASTM D7491-21 has the following relationships with other standards: It is inter standard links to ASTM D4538-13, ASTM D4538-05e1, ASTM D4538-05, ASTM D4538-95(2004), ASTM D4538-95. Understanding these relationships helps ensure you are using the most current and applicable version of the standard.
ASTM D7491-21 is available in PDF format for immediate download after purchase. The document can be added to your cart and obtained through the secure checkout process. Digital delivery ensures instant access to the complete standard document.
Standards Content (Sample)
This international standard was developed in accordance with internationally recognized principles on standardization established in the Decision on Principles for the
Development of International Standards, Guides and Recommendations issued by the World Trade Organization Technical Barriers to Trade (TBT) Committee.
Designation: D7491 − 21
Standard Guide for
Management of Non-Conforming Coatings in Coating
Service Level I Areas of Nuclear Power Plants
This standard is issued under the fixed designation D7491; the number immediately following the designation indicates the year of
original adoption or, in the case of revision, the year of last revision. A number in parentheses indicates the year of last reapproval. A
superscript epsilon (´) indicates an editorial change since the last revision or reapproval.
1. Scope Regulatory Guide 1.54 Revision 2, Service Level I, II, and
III Protective Coatings Applied to Nuclear Power Plants
1.1 This guide provides the user with guidance on develop-
Regulatory Guide 1.54 Revision 3, Service Level I, II, and
ing a program for managing non-conforming coatings in
III and In-Scope License Renewal Protective Coatings
Coating Service Level I areas of a nuclear power plant.
Applied to Nuclear Power Plants
1.2 Non-conforming coatings include degraded qualified or
EPRI 1019157 Plant Support Engineering: Guideline on
acceptable coatings, unqualified coatings, unknown coatings,
Nuclear Safety-Related Coatings, Revision 2 (formerly
and unacceptable coatings.
TR109937 and 1003102)
1.3 This standard does not purport to address all of the
3. Terminology
safety concerns, if any, associated with its use. It is the
responsibility of the user of this standard to establish appro-
3.1 Definitions—Definitions for use with this guide are
priate safety, health, and environmental practices and deter-
shown in Terminology D4538 or other applicable standards.
mine the applicability of regulatory limitations prior to use.
1.4 This international standard was developed in accor- 4. Summary of Practice
dance with internationally recognized principles on standard-
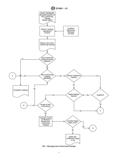
4.1 The process and use of this guide is summarized in
ization established in the Decision on Principles for the
Fig. 1.
Development of International Standards, Guides and Recom-
mendations issued by the World Trade Organization Technical
5. Significance and Use
Barriers to Trade (TBT) Committee.
5.1 There are several methods for managing non-
conforming coatings in an operating nuclear power plant. This
2. Referenced Documents
guide outlines methods that have been determined to be
2.1 ASTM Standards:
acceptable to the nuclear industry.
D4538 Terminology Relating to Protective Coating and
5.2 Managing the amount of non-conforming coatings is
Lining Work for Power Generation Facilities
key to ensuring the amount assumed, in the licensing bases is
2.2 Other Documents:
not exceeded.
Regulatory Guide 1.54 Revision 0, Quality Assurance Re-
5.3 EPRI Report 1019157 provides additional information
quirements for Protective Coatings Applied to Water-
on the selection, application, inspection and maintenance of
Cooled Nuclear Power Plants
nuclear plant safety-related protective coatings. This reference
Regulatory Guide 1.54 Revision 1, Service Level I, II, and
offers a detailed discussion of important considerations related
III Protective Coatings Applied to Nuclear Power Plants
to protective coatings and can be used to supplement this guide
as deemed necessary.
This guide is under the jurisdiction of ASTM Committee D33 on Protective
6. Establishing the Design Limit of Non-Conforming
Coating and Lining Work for Power Generation Facilities and is the direct
responsibility of Subcommittee D33.10 on Protective Coatings Maintenance Work Coatings
for Power Generation Facilities.
6.1 Determine what coatings do not meet the licensing basis
Current edition approved Feb. 1, 2021. Published February 2021. Originally
approved in 2008. Last previous edition approved in 2015 as D7491 – 08 (2015). for the plant. For plants that have commitments to meet
DOI: 10.1520/D7491-21.
Regulatory Guide 1.54 (applicable revision) or related ANSI/
For referenced ASTM standards, visit the ASTM website, www.astm.org, or
ASTM standards, or both, typically require DBA testing of
contact ASTM Customer Service at service@astm.org. For Annual Book of ASTM
Standards volume information, refer to the standard’s Document Summary page on
the ASTM website.
3 4
Available from U. S. Nuclear Regulatory Commission, Distribution Services Available from EPRI Customer Fulfillment, 1355 Willow Way, Suite 278,
Section, Washington, DC 20555–0001, http://www.nrc.gov. Concord, CA 94520.
Copyright © ASTM International, 100 Barr Harbor Drive, PO Box C700, West Conshohocken, PA 19428-2959. United States
D7491 − 21
FIG. 1 Managing Non-Conforming Coatings
D7491 − 21
coatings and extensive documentation associated with the 8. Guidance on Managing Non-Conforming Coatings
application of the qualified coatings. This may be a more
8.1 Once an accounting of the amount of non-conforming
significant requirement to satisfy than for an older plant which
coatings is determined, a decision will need to be made as to
has not made commitments to these requirements.
how to manage the results. It is important to know the reason
6.2 The key to ensuring plant safety is to manage the a particular area of coating is non-conforming.
amount of non-conforming coatings so that it does not exceed 8.1.1 Conditions that may cause a coating to be non-
the amount assumed in calculations that support plant conforming:
(1) Lack of or incomplete documentation for the applica-
operation, such as sump suction strainer head loss.
tion process.
6.3 Managing non-conforming coatings, must consider the
(2) Lack of or incomplete documentation regarding appli-
capacity of the Emergency Core Cooling System (ECCS)
cator qualification.
suction strainer to accommodate debris expected to reach the
(3) Lack of or incomplete documentation regarding inspec-
ECCS suction strainer (including coating debris) without
tor qualification.
reducing the overall ECCS pump net positive suction head
(4) Lack of incomplete design change documentation for
(NPSH) margin below an acceptable value. Those plants with
the use of alternate coatings.
significant operational NPSH margin for accommodating ad-
(5) Improper or inadequate specification of technical and
ditionaldebrismayrequirelessprecisionwhendeterminingthe
quality procurement requirements for services and materials.
amount of non-conforming coatings; simplified bounding tech-
(6) Improper dedication of commercial grade coatings.
niques may be sufficient.
(7) Incomplete documentation for the testing used to estab-
6.4 The non-conforming condition may also affect other
lish conformance with the design bases.
plant design and licensing limits, such as coating thickness
(8) Incomplete/inadequate specifications and procedures.
affects on the accident heat transfer and peak temperature
(9) Undefined or vague personnel qualification criteria.
calculations, and Fire Hazards Analysis.
(10) Degraded coatings, both qualified and unqualified.
(11) Misapplication of a DBA qualified coating system.
7. Determining the Amount of Non-Conforming Coatings
8.2 Remove, Repair, or Replace Non-Conforming Coatings:
7.1 Essentially every plant has some amount of non- 8.2.1 If a condition assessment reveals that the coating has
physically degraded in service, the degraded coating should be
conforming coatings inside of primary containment and this
may be an acceptable condition. There are two considerations removed or replaced in accordance with the coatings program
when identifying non-conforming coatings. as appropriate to restore that area to a qualified status.
8.2.2 Another option may be the replacement of a non-
7.1.1 Does the coating meet the licensing basis commit-
conforming coating with a qualified or an acceptable coating
ments?
system.
7.1.2 Is there reasonable assurance the coating will not
detach during normal operation or a Design Basis Accident
8.3 Mitigate the Consequences of Further Coating Degra-
(DBA)?
dation:
8.3.1 To preclude the removal, repair, or replacement of
7.2 The amount of coating t
...
This document is not an ASTM standard and is intended only to provide the user of an ASTM standard an indication of what changes have been made to the previous version. Because
it may not be technically possible to adequately depict all changes accurately, ASTM recommends that users consult prior editions as appropriate. In all cases only the current version
of the standard as published by ASTM is to be considered the official document.
Designation: D7491 − 08 (Reapproved 2015) D7491 − 21
Standard Guide for
Management of Non-Conforming Coatings in Coating
Service Level I Areas of Nuclear Power Plants
This standard is issued under the fixed designation D7491; the number immediately following the designation indicates the year of
original adoption or, in the case of revision, the year of last revision. A number in parentheses indicates the year of last reapproval. A
superscript epsilon (´) indicates an editorial change since the last revision or reapproval.
1. Scope
1.1 This guide provides the user with guidance on developing a program for managing non-conforming coatings in Coating
Service Level I areas of a nuclear power plant.
1.2 Non-conforming coatings include degraded previously DBA-qualified qualified or acceptable coatings, unqualified coatings,
unknown coatings, and unacceptable coatings.
1.3 This standard does not purport to address all of the safety concerns, if any, associated with its use. It is the responsibility
of the user of this standard to establish appropriate safety safety, health, and healthenvironmental practices and determine the
applicability of regulatory limitations prior to use.
1.4 This international standard was developed in accordance with internationally recognized principles on standardization
established in the Decision on Principles for the Development of International Standards, Guides and Recommendations issued
by the World Trade Organization Technical Barriers to Trade (TBT) Committee.
2. Referenced Documents
2.1 ASTM Standards:
D4538 Terminology Relating to Protective Coating and Lining Work for Power Generation Facilities
2.2 Other Documents:
Regulatory Guide 1.54 Revision 0, Quality Assurance Requirements for Protective Coatings Applied to Water-Cooled Nuclear
Power Plants
Regulatory Guide 1.54 Revision 1, Service Level I, II, and III protectiveProtective Coatings Applied to Nuclear Power Plants
Regulatory Guide 1.54 Revision 2, Service Level I, II, and III Protective Coatings Applied to Nuclear Power Plants
Regulatory Guide 1.54 Revision 3, Service Level I, II, and III and In-Scope License Renewal Protective Coatings Applied to
Nuclear Power Plants
EPRI Report 10031021019157 Plant Support Engineering: Guideline on Nuclear Safety-Related Coatings, Revision 1 (formerly
TR-109937)2 (formerly TR109937 and 1003102)
3. Terminology
3.1 Definitions—Definitions for use with this guide are shown in Terminology D4538 or other applicable standards.
This guide is under the jurisdiction of ASTM Committee D33 on Protective Coating and Lining Work for Power Generation Facilities and is the direct responsibility
of Subcommittee D33.10 on Protective Coatings Maintenance Work for Power Generation Facilities.
Current edition approved Dec. 1, 2015Feb. 1, 2021. Published January 2016February 2021. Originally approved in 2008. Last previous edition approved in 20082015 as
D7491D7491 – 08 (2015). – 08. DOI: 10.1520/D7491-08R15.10.1520/D7491-21.
For referenced ASTM standards, visit the ASTM website, www.astm.org, or contact ASTM Customer Service at service@astm.org. For Annual Book of ASTM Standards
volume information, refer to the standard’s Document Summary page on the ASTM website.
Available from U. S. Nuclear Regulatory Commission, Distribution Services Section, Washington, DC 20555–0001, http://www.nrc.gov.
Available from EPRI Customer Fulfillment, 1355 Willow Way, Suite 278, Concord, CA 94520.
Copyright © ASTM International, 100 Barr Harbor Drive, PO Box C700, West Conshohocken, PA 19428-2959. United States
D7491 − 21
3.2 Definitions of Terms Specific to This Standard:
3.2.1 non-conforming coatings, n—a coating or coating system in a Coating Service Level I application that lacks or has
insufficient documentation to support or verify DBA qualification.
3.2.1.1 Discussion—
This would include coatings referred to as unqualified, unacceptable, and degraded qualified coatings.
3.2.2 unacceptable coating system, n—A safety related coating system for which no suitability for application review which meets
the plant licensing requirements has been completed.
3.2.2.1 Discussion—
Therefore, no reasonable assurance exists that, when properly applied and maintained, the coating or lining will not detach under
normal or accident conditions. This is applicable to “pre-ANSI” plants.
4. Summary of Practice
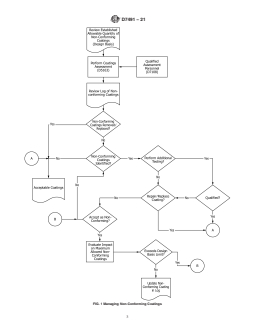
4.1 The process and use of this guide is summarized in
Fig. 1.
5. Significance and Use
5.1 There are several methods for managing non-conforming coatings in an operating nuclear power plant. This guide outlines
methods that have been determined to be acceptable to the nuclear industry.
5.2 Managing the amount of non-conforming coatings is key to ensuring the amount assumed, in the licensing bases is not
exceeded.
5.3 EPRI Report 1003102 Revision 1 (formerly TR-109937) 1019157 provides additional information on the selection,
application, inspection and maintenance of nuclear plant safety-related protective coatings. This reference offers a detailed
discussion of important considerations related to protective coatings and can be used to supplement this guide as deemed necessary.
6. Establishing the Design Limit of Non-Conforming Coatings
6.1 Determine what coatings do not meet the licensing basis for the plant. For plants that have commitments to meet Regulatory
Guide 1.54 (applicable revision) and/oror related ANSI/ASTM standards standards, or both, typically require DBA testing of
coatings and extensive documentation associated with the application of the qualified coatings. This may be a more significant
requirement to satisfy than for an older plant which has not made commitments to these requirements.
6.2 The key to ensuring plant safety is to manage the amount of non-conforming coatings so that it does not exceed the amount
assumed in calculations that support plant operation, such as sump suction strainer head loss.
6.3 Managing non-conforming coatings, must consider the capacity of the Emergency Core Cooling System (ECCS) suction
strainer to accommodate debris expected to reach the ECCS suction strainer (including coating debris) without reducing the overall
ECCS pump net positive suction head (NPSH) margin below an acceptable value. Those plants with significant operational NPSH
margin for accommodating additional debris may require less precision when determining the amount of non-conforming coatings;
simplified bounding techniques may be sufficient.
6.4 The non-conforming condition may also affect other plant design and licensing limits, such as coating thickness affects on the
accident heat transfer and peak temperature calculations, and Fire Hazards Analysis.
7. Determining the Amount of Non-Conforming Coatings
7.1 Essentially every plant has some amount of non-conforming coatings inside of primary containment and this may be an
acceptable condition. There are two considerations when identifying non-conforming coatings.
7.1.1 Does the coating meet the licensing basis commitments?
7.1.2 Is there reasonable assurance the coating will not detach during normal operation or a Design Basis Accident (DBA)?
D7491 − 21
FIG. 1 Managing Non-Conforming Coatings
D7491 − 21
7.2 The amount of coating that was applied inconsistent with licensing commitments and design requirements needs to be
identified.
7.3 It may also be appropriate to review procurement documents (including records of work performed ) for equipment installed
in containment to determine if coating applications performed off site conforms to licensing bases and design requirements.
7.4 If records cannot be found that identify the types and quantities of coatings (for example, weight or volume) installed in
containment, then some area, thickness, and density estimations need to be performed.
7.5 The results of the investigation should be tabulated according to the various containment surfaces, indicating the type, quantity,
location, and qualification classification of the coating applied. Photographic documentation is also helpful for reference to the
findings.
7.6 The tabulation should also consider identification of the complete coating system as applied.
7.7 Periodic reassessment or establishing a new baseline should be considered.
8. Guidance on Managing Non-Conforming Coatings
8.1 Once an accounting of the amount of non-conforming coatings is determined, a decision will need to be made as to how to
manage the results. It is important to know the reason a particular area of coating
...








Questions, Comments and Discussion
Ask us and Technical Secretary will try to provide an answer. You can facilitate discussion about the standard in here.
Loading comments...