ASTM D7006-23
(Practice)Standard Practice for Ultrasonic Testing of Geomembranes
Standard Practice for Ultrasonic Testing of Geomembranes
SIGNIFICANCE AND USE
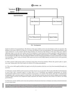
5.1 This practice covers test arrangements, measurement techniques, sampling methods, and calculations to be used for nondestructive evaluation of geomembranes using ultrasonic testing.
5.2 Wave velocity may be established for particular geomembranes (for specific polymer type, specific formulation, specific density). Relationships may be established between velocity and both density and tensile properties of geomembranes. An example of the use of ultrasound for determining density of polyethylene is presented in Test Method D4883. Velocity measurements may be used to determine thickness of geomembranes (1, 2).4 Travel time and amplitude of transmitted waves may be used to assess the condition of geomembranes and to identify defects in geomembranes including surface defects (for example, scratches, cuts), inner defects (for example, discontinuities within geomembranes), and defects that penetrate the entire thickness of geomembranes (for example, pinholes) (3, 4). Bonding between geomembrane sheets can be evaluated using travel time, velocity, or impedance measurements for seam assessment (5-10). Examples of the use of ultrasonic testing for determining the integrity of field and factory seams through travel time and velocity measurements (resulting in thickness measurements) are presented in Practices D4437 and D4545, respectively. An ultrasonic testing device is routinely used for evaluating seams in prefabricated bituminous geomembranes in the field (11). Integrity of geomembranes may be monitored in time using ultrasonic measurements.
Note 1: Differences may exist between ultrasonic measurements and measurements made using other methods due to differences in test conditions such as pressure applied and probe dimensions. An example is ultrasonic and mechanical thickness measurements.
5.3 The method is applicable to testing both in the laboratory and in the field for parent material and seams. The test durations are very short as wave transmission through ...
SCOPE
1.1 This practice provides a summary of equipment and procedures for ultrasonic testing of geomembranes using the pulse echo method.
1.2 Ultrasonic wave propagation in solid materials is correlated to physical and mechanical properties and condition of the materials. In ultrasonic testing, two wave propagation characteristics are commonly determined: velocity (based on wave travel time measurements) and attenuation (based on wave amplitude measurements). Velocity of wave propagation is used to determine thickness, density, and elastic properties of materials. Attenuation of waves in solid materials is used to determine microstructural properties of the materials. In addition, frequency characteristics of waves are analyzed to investigate the properties of a test material. Travel time, amplitude, and frequency distribution measurements are used to assess the condition of materials to identify damage and defects in solid materials. Ultrasonic measurements are used to determine the nature of materials/media in contact with a test specimen as well. Measurements are conducted in the time-domain (time versus amplitude) or frequency-domain (frequency versus amplitude).
1.3 Measurements of one or more ultrasonic wave transmission characteristics are made based on the requirements of the specific testing program.
1.4 The values stated in SI units are to be regarded as standard. No other units of measurement are included in this standard.
1.5 This standard does not purport to address all of the safety concerns, if any, associated with its use. It is the responsibility of the user of this standard to establish appropriate safety, health, and environmental practices and determine the applicability of regulatory limitations prior to use.
1.6 This international standard was developed in accordance with internationally recognized principles on standardization established in the Decision on Principles for the Development ...
General Information
Relations
Buy Standard
Standards Content (Sample)
This international standard was developed in accordance with internationally recognized principles on standardization established in the Decision on Principles for the
Development of International Standards, Guides and Recommendations issued by the World Trade Organization Technical Barriers to Trade (TBT) Committee.
Designation: D7006 − 23
Standard Practice for
1
Ultrasonic Testing of Geomembranes
This standard is issued under the fixed designation D7006; the number immediately following the designation indicates the year of
original adoption or, in the case of revision, the year of last revision. A number in parentheses indicates the year of last reapproval. A
superscript epsilon (´) indicates an editorial change since the last revision or reapproval.
1. Scope mendations issued by the World Trade Organization Technical
Barriers to Trade (TBT) Committee.
1.1 This practice provides a summary of equipment and
procedures for ultrasonic testing of geomembranes using the
2. Referenced Documents
pulse echo method.
2
1.2 Ultrasonic wave propagation in solid materials is corre- 2.1 ASTM Standards:
lated to physical and mechanical properties and condition of
D4354 Practice for Sampling of Geosynthetics and Rolled
the materials. In ultrasonic testing, two wave propagation
Erosion Control Products (RECPs) for Testing
characteristics are commonly determined: velocity (based on
D4437 Practice for Nondestructive Testing (NDT) for De-
wave travel time measurements) and attenuation (based on
termining the Integrity of Seams Used in Joining Flexible
wave amplitude measurements). Velocity of wave propagation
Polymeric Sheet Geomembranes
is used to determine thickness, density, and elastic properties of
D4545 Practice for Determining the Integrity of Factory
materials. Attenuation of waves in solid materials is used to
Seams Used in Joining Manufactured Flexible Sheet
determine microstructural properties of the materials. In
3
Geomembranes (Withdrawn 2008)
addition, frequency characteristics of waves are analyzed to
D4883 Test Method for Density of Polyethylene by the
investigate the properties of a test material. Travel time,
Ultrasound Technique
amplitude, and frequency distribution measurements are used
E1316 Terminology for Nondestructive Examinations
to assess the condition of materials to identify damage and
defects in solid materials. Ultrasonic measurements are used to
3. Terminology
determine the nature of materials/media in contact with a test
specimen as well. Measurements are conducted in the time-
3.1 Definitions:
domain (time versus amplitude) or frequency-domain (fre-
3.1.1 atmosphere for testing geomembranes, n—air main-
quency versus amplitude).
tained at a relative humidity of 50 to 70 % and a temperature
1.3 Measurements of one or more ultrasonic wave transmis-
of 21 6 1 °C.
sion characteristics are made based on the requirements of the
3.1.2 geomembrane, n—an essentially impermeable geosyn-
specific testing program.
thetic composed of one or more synthetic sheets.
1.4 The values stated in SI units are to be regarded as
3.1.3 For definitions of terms related to ultrasonic testing,
standard. No other units of measurement are included in this
refer to Terminology E1316.
standard.
1.5 This standard does not purport to address all of the
4. Summary of Practice
safety concerns, if any, associated with its use. It is the
responsibility of the user of this standard to establish appro-
4.1 Mechanical waves are introduced to a geomembrane
priate safety, health, and environmental practices and deter-
from a surface of the material using an ultrasonic transducer.
mine the applicability of regulatory limitations prior to use.
Transmission characteristics of the waves in the geomembrane
1.6 This international standard was developed in accor-
are determined. The measured characteristics are used to
dance with internationally recognized principles on standard-
evaluate certain properties and condition of geomembranes.
ization established in the Decision on Principles for the
Development of International Standards, Guides and Recom-
2
For referenced ASTM standards, visit the ASTM website, www.astm.org, or
1
This practice is under the jurisdiction of ASTM Committee D35 on Geosyn- contact ASTM Customer Service at service@astm.org. For Annual Book of ASTM
thetics and is the direct responsibility of Subcommittee D35.10 on Geomembranes. Standards volume information, refer to the standard’s Document Summary page on
Current edition approved Nov. 1, 2023. Published December 2023. Originally the ASTM website.
3
approved in 2003. Last previous edition approved in 2022 as D7006 – 22. DOI: The last approved version of this historical standard is referenced on
10.1520/D7006-23. www.astm.org.
Copyright © ASTM International, 100 Barr Harbor Drive, PO Box C700, West Conshohocken, PA 19428-2959. United States
1
---------------------- Page: 1 ----------------------
D7006 − 23
5. Significance and Use respectively. An ultrasonic testing devi
...
This document is not an ASTM standard and is intended only to provide the user of an ASTM standard an indication of what changes have been made to the previous version. Because
it may not be technically possible to adequately depict all changes accurately, ASTM recommends that users consult prior editions as appropriate. In all cases only the current version
of the standard as published by ASTM is to be considered the official document.
Designation: D7006 − 22 D7006 − 23
Standard Practice for
1
Ultrasonic Testing of Geomembranes
This standard is issued under the fixed designation D7006; the number immediately following the designation indicates the year of
original adoption or, in the case of revision, the year of last revision. A number in parentheses indicates the year of last reapproval. A
superscript epsilon (´) indicates an editorial change since the last revision or reapproval.
1. Scope
1.1 This practice provides a summary of equipment and procedures for ultrasonic testing of geomembranes using the pulse echo
method.
1.2 Ultrasonic wave propagation in solid materials is correlated to physical and mechanical properties and condition of the
materials. In ultrasonic testing, two wave propagation characteristics are commonly determined: velocity (based on wave travel
time measurements) and attenuation (based on wave amplitude measurements). Velocity of wave propagation is used to determine
thickness, density, and elastic properties of materials. Attenuation of waves in solid materials is used to determine microstructural
properties of the materials. In addition, frequency characteristics of waves are analyzed to investigate the properties of a test
material. Travel time, amplitude, and frequency distribution measurements are used to assess the condition of materials to identify
damage and defects in solid materials. Ultrasonic measurements are used to determine the nature of materials/media in contact with
a test specimen as well. Measurements are conducted in the time-domain (time versus amplitude) or frequency-domain (frequency
versus amplitude).
1.3 Measurements of one or more ultrasonic wave transmission characteristics are made based on the requirements of the specific
testing program.
1.4 The values stated in SI units are to be regarded as standard. No other units of measurement are included in this standard.
1.5 This standard does not purport to address all of the safety concerns, if any, associated with its use. It is the responsibility
of the user of this standard to establish appropriate safety, health, and environmental practices and determine the applicability of
regulatory limitations prior to use.
1.6 This international standard was developed in accordance with internationally recognized principles on standardization
established in the Decision on Principles for the Development of International Standards, Guides and Recommendations issued
by the World Trade Organization Technical Barriers to Trade (TBT) Committee.
2. Referenced Documents
2
2.1 ASTM Standards:
D4354 Practice for Sampling of Geosynthetics and Rolled Erosion Control Products (RECPs) for Testing
D4437 Practice for Nondestructive Testing (NDT) for Determining the Integrity of Seams Used in Joining Flexible Polymeric
Sheet Geomembranes
1
This practice is under the jurisdiction of ASTM Committee D35 on Geosynthetics and is the direct responsibility of Subcommittee D35.10 on Geomembranes.
Current edition approved Dec. 1, 2022Nov. 1, 2023. Published January 2023December 2023. Originally approved in 2003. Last previous edition approved in 2022 as
D7006 – 03 (2022).D7006 – 22. DOI: 10.1520/D7006-22.10.1520/D7006-23.
2
For referenced ASTM standards, visit the ASTM website, www.astm.org, or contact ASTM Customer Service at service@astm.org. For Annual Book of ASTM Standards
volume information, refer to the standard’s Document Summary page on the ASTM website.
Copyright © ASTM International, 100 Barr Harbor Drive, PO Box C700, West Conshohocken, PA 19428-2959. United States
1
---------------------- Page: 1 ----------------------
D7006 − 23
D4545 Practice for Determining the Integrity of Factory Seams Used in Joining Manufactured Flexible Sheet Geomembranes
3
(Withdrawn 2008)
D4883 Test Method for Density of Polyethylene by the Ultrasound Technique
E1316 Terminology for Nondestructive Examinations
3. Terminology
3.1 Definitions:
3.1.1 atmosphere for testing geomembranes, n—air maintained at a relative humidity of 50 to 70 % and a temperature of 21 6
1 °C.
3.1.2 geomembrane, n—an essentially impermeable geosynthetic composed of one or more synthetic sheets.
3.1.3 For definitions of terms related to ultrasonic testing, refer to Terminology E1316.
4. Summary of Practice
4.1 Mechanical waves are introduced to a geomembrane from a surface of the material using an ultrasonic transducer.
Transmission characteristics of the waves in the geomembrane are determined. The measured characteristics are used to evaluate
certain properties and condition
...










Questions, Comments and Discussion
Ask us and Technical Secretary will try to provide an answer. You can facilitate discussion about the standard in here.